
Ang STM32F446 Ang serye, na gumagamit ng processor ng ARM® Cortex®-M4, ay nagpapakita ng mga advanced na kakayahan sa naka-embed na disenyo ng system.Sa mga bilis na umaabot hanggang sa 180 MHz at ang pagsasama ng isang lumulutang-point unit, ang serye ay nagpapabuti sa mga proseso na kinasasangkutan ng mga kalkulasyon ng solong-katumpakan.Ang mga tampok ng proteksyon ng memorya at mga tagubilin sa DSP ay ginagamit sa pagpapanatili ng integridad ng mga programa, lalo na sa loob ng masalimuot na mga setting ng proyekto.Ang seryeng ito ay nagsasama ng high-speed flash memory ng hanggang sa 512 kbytes, kasabay ng 128 kbytes ng SRAM at hanggang sa 4 kbytes ng backup sram.Ang kumbinasyon na ito ay nagbibigay -daan sa hinihingi na mga aplikasyon upang makamit ang mabilis na pag -access ng data at imbakan, mahusay na pamamahala ng isang malawak na hanay ng I/OS at peripheral sa pamamagitan ng maraming mga sistema ng bus.Pinapadali ng istraktura ang pagpapatupad ng masalimuot na mga gawain.
Upang ma -maximize ang pagganap, ang estratehikong paglalaan ng gawain tulad ng delegating kumplikadong mga kalkulasyon sa mga dalubhasang yunit ay nagsisilbi upang itaas ang pangkalahatang kahusayan ng system.Nilagyan ng tatlong 12-bit ADC at dalawang DAC, ang serye ng STM32F446 ay higit sa pagproseso ng tumpak na mga signal ng analog.Ang isang mababang lakas na RTC ay nakatulong sa mga senaryo na nangangailangan ng maingat na pamamahala ng oras na may limitadong mga mapagkukunan ng kuryente.Ang iba't ibang mga timer, kabilang ang mga dinisenyo para sa PWM at kontrol sa motor, ay nagbibigay ng sopistikadong mga pagpipilian sa kontrol sa mga aplikasyon ng automation at robotic.Nagtatampok ang serye ng malawak na mga interface ng komunikasyon na nagbibigay -daan sa malawak na pagkakakonekta, mainam para sa mga integrated system sa loob ng teknolohikal na tanawin ngayon.Ang mga interface na ito ay sumusuporta sa pakikipag -ugnay ng likido sa mga panlabas na aparato, na nagtataguyod ng matatag at pagpapalitan ng data.Ang pagtuon sa katatagan ng koneksyon at pag -minimize ng latency ay kailangan sa pagtiyak na ang mga system ay hindi lamang tumutugon ngunit maaasahan din.



Ang mga mapagkukunan ng memorya sa microcontroller ay may kasamang 512 kbytes ng flash at 128 kbytes ng SRAM.Ang kapasidad na ito ay madaling iakma sa iba't ibang mga sopistikadong gawain, salamat sa kakayahang umangkop sa pagsuporta sa isang malawak na spectrum ng mga panlabas na uri ng memorya.Marami ang nasisiyahan sa kalayaan upang iakma ang mga disenyo ng system upang mapaunlakan ang mga tiyak na pagproseso ng data at mga pangangailangan sa imbakan.
Sa pambihirang koneksyon, ang STM32F446 ay nagtatampok ng maraming mga interface, tulad ng USB, I2C, Usarts, SPIs, at maaari.Tinitiyak ng mga pagpipiliang ito ang makinis na interoperability sa iba't ibang mga aparato at system, na naghahain ng isang malawak na hanay ng mga pang -industriya at consumer na pangangailangan.Ang magkakaibang mga handog na koneksyon ay nakatulong sa paggawa ng mga epektibong solusyon sa IoT, kung saan ang mga pakikipag -ugnay sa system ay humihiling ng atensyon.
Ang microcontroller ay nagtatanghal ng isang dual-mode na interface ng quadspi na nagpapabilis ng paghahatid ng data, para sa mga aplikasyon kung saan ang mga epekto ng tiyempo.Ang sopistikadong orasan at pamamahala ng kapangyarihan ay sumusuporta sa paggamit ng matalinong enerhiya, pagpapagana ng mga diskarte sa pag-save ng kuryente habang pinapanatili ang integridad ng pagganap.Bilang karagdagan, ang iba't ibang mga mode ng kuryente ay nagbibigay -daan para sa mga adaptive na solusyon sa enerhiya na naaayon sa natatanging mga kahilingan sa pagpapatakbo.
Nagbibigay ito ng suporta para sa mga aplikasyon, kasama ang komprehensibong mga timer at matakpan ang mga kakayahan na matiyak ang tumpak na kontrol.Maaari itong maging kapansin -pansin sa automation at robotics, kung saan ang kawastuhan sa tiyempo ay maaaring magbago ng pagiging epektibo ng system.Ang mahusay na pag -tune ng mga timer na ito ay maaaring kapansin -pansing mapabuti ang dinamismo ng mga naturang system.
Ang mga advanced na tool sa pag -debug ay nagbibigay lakas upang magsagawa ng masusing pagsusuri ng system at epektibong mag -troubleshoot ng mga potensyal na isyu.Ang kapasidad na ito upang ma -dissect ang pag -uugali ng system ay binabawasan ang mga siklo ng pag -unlad habang pinapahusay ang pagiging maaasahan ng produkto ng pagtatapos.Ang papel ng sopistikadong mga interface ng pag -debug sa paggawa ng matagumpay, walang hanggang mga solusyon.Ang pagsasama ng isang matatag na hanay ng high-performance computing, malawak na koneksyon, at pamamahala ng enerhiya ng enerhiya, ang Microcontroller ng STM32F446 ay nilagyan upang matugunan ang mga pangangailangan ng iba't ibang mga aplikasyon.Ang timpla ng mga tampok na ito ay posisyon bilang isang pinakamainam na pagpipilian para sa mga pagsisikap sa engineering na balansehin ang pagbabago na may mga praktikal na kahilingan.
Mga teknikal na pagtutukoy, tampok, at mga parameter ng stmicroelectronics stm32f446, kasama ang mga sangkap na maihahambing sa STM32F446ZCH6.
|
I -type |
Parameter |
|
Katayuan ng Lifecycle |
Aktibo (huling na -update: 6 na buwan na ang nakakaraan) |
|
Uri ng ibabaw |
Rohs |
|
Uri ng pag -mount |
Surface Mount |
|
Bilang ng mga pin |
144 |
|
Package / Kaso |
144-lfbga |
|
Data Converters |
ADC 16-bit, DAC 24-bit |
|
Packaging |
Cut Tape (CT) |
|
Serye |
STM32H7 |
|
Solder Mask Assembly Lead (SML) |
PB (tingga) |
|
Code ng ECCN |
5A991.A-2 |
|
Pagtatapos ng terminal |
Sn |
|
Terminal pitch |
0.5mm |
|
Posisyon ng terminal |
Ilalim |
|
Kadalasan |
550MHz |
|
Supply boltahe-min (v) |
1.71V |
|
Supply Voltage-Max (V) |
3.6v |
|
Supply Voltage-Typ (V) |
1.8v |
|
Boltahe - Supply (Max) |
3.6v |
|
Uri ng Oscillator |
Panloob |
|
Laki ng memorya ng programa |
2GB |
|
Uri ng memorya ng programa |
Flash |
|
Magtustos ng kasalukuyang |
150MA |
|
I/o pin |
168 |
|
Nababago ang pin |
Oo |
|
Pamilya ng CPU |
ARM CORTEX-M7 |
|
Lapad ng Data ng Panlabas na Bus |
32 |
|
Lapad |
7mm |
|
Katayuan ng tingga |
Sumunod ang ROHS |
|
Oras ng tingga ng pabrika |
12 linggo |
|
Package / Kaso |
144-lfbga |
|
Bilang ng I/OS |
168 |
|
Temperatura ng pagpapatakbo |
-40 ° C hanggang +105 ° C. |
|
Bahagi ng Bahagi |
Aktibo |
|
Bilang ng mga pagtatapos |
144 |
|
Posisyon ng terminal |
Ilalim |
|
Supply boltahe |
1.8v |
|
Kadalasan |
550MHz |
|
Data Rate - Max |
2400 mt/s |
|
Laki ng memorya |
256kb |
|
Laki ng RAM |
1GB |
|
Cellular / Wi-Fi / Bluetooth |
GSM, GPRS, Edge, WCDMA, LTE, Bluetooth, Wi-Fi |
|
Cores |
1 |
|
Mga channel |
32 |
|
Mga channel ng bus |
12 |
|
Address ng lapad ng bus |
32 |
|
Lapad ng Bus ng Data |
32 |
|
Haba |
7cm |
|
Lapad |
7cm |
|
Katayuan ng ROHS |
Sumunod ang ROHS |


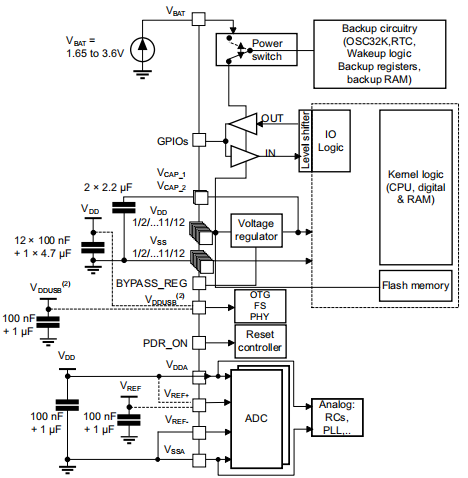
Ang pag -load ng mga capacitor ay nakatulong sa pagpapanatili ng mga matatag na antas ng boltahe habang epektibong binabawasan ang ingay sa mga electronic circuit.Pinamamahalaan nila ang mga lumilipas na tugon, sa gayon ang paghubog ng pag -andar ng circuit.Sa pamamagitan ng maingat na pagpili at pagpoposisyon ng mga capacitor na ito, maaari mong palakasin ang integridad ng signal at hadlangan ang kaguluhan ng electromagnetic.Ang tumpak na pagtatasa ng mga parameter ng PIN sa ilalim ng magkakaibang mga sitwasyon sa paglo -load ay isang hakbang patungo sa pagpapatunay ng mga lugar ng disenyo at pagpapatupad ng mga kinakailangang pagbabago.Ang paggamit ng mga diskarte sa pagsukat ng state-of-the-art, kabilang ang oras-domain reflemetry, ay nagpapagaan sa mga kumplikadong pakikipag-ugnayan sa pagitan ng mga capacitor at karagdagang mga bahagi ng circuit.

Ang mahusay na disenyo ng circuit ay nakasalalay sa isang nuanced na pag -unawa sa mga parameter ng boltahe, na bumubuo ng isang blueprint na hindi lamang nagtataguyod ng pagiging tugma ng sangkap kundi pati na rin ang pagiging maaasahan ng system ng bolsters.Ang pag -align sa mga kaugalian ng boltahe na ito ay tumutulong sa mga nakakapinsalang pagkakaiba -iba ng sidestep, na maaaring potensyal na mapanghawakan ang mga circuit.Ang isang mahusay na naisakatuparan na plano ng boltahe ay nakakaapekto sa tibay at patuloy na pag-andar ng mga elektronikong aparato.Ang pagsisimula sa disenyo ng circuit ay tumawag para sa pansin sa mga napatunayan na diskarte, tinitiyak na ang lahat ng mga pin ay tiyak na kinokontrol para sa epektibong operasyon.Ang paggamit ng mga top-tier boltahe na sanggunian ng sanggunian ay humahawak ng pagkakapareho ng boltahe sa buong board, sa gayon ay nagpapanatili ng kalidad ng signal.Ang pagsasama ng mga loop ng feedback sa mga disenyo ay nagbibigay -daan para sa agarang pagsasaayos ng boltahe sa gitna ng mga pagkakaiba -iba, pinapanatili ang pagganap sa rurok nito.

Ang pag -setup ng power supply ay dapat tiyakin na ang VDDA at VSSA ay konektado sa VDD at VSS, ayon sa pagkakabanggit.Ang pag -aayos na ito ay tumutulong na ihanay ang mga sanggunian ng kuryente para sa parehong mga analog at digital na mga seksyon ng circuit, pagbabawas ng mga potensyal na mismatches na maaaring makagambala sa pag -andar.Ang mga halo-halong kapaligiran ay humihiling ng isang maayos na balanse ng kuryente, dahil malalim itong nakakaimpluwensya sa pagiging mapagkakatiwalaan ng pagpapatakbo ng pangkalahatang system.
Ang ilang mga pagsasaayos ng pakete ay nakikinabang mula sa tapat na pamamahala ng kapangyarihan ng USB.Ang pag -andar na ito ay nagpapatatag ng mga operasyon sa iba't ibang mga pag -setup ng aparato.Ang pamamahala ng kapangyarihan ng USB ay nagpapagaan ng impluwensya ng mga lakas ng pagtaas sa mga konektadong peripheral, lalo na sa mga portable at compact na aparato kung saan ang pag-save ng puwang at pag-optimize ng lakas ay hinahangaan.Ang mga pananaw na ito ay nagmula sa mga kasanayan sa disenyo na unahin ang katatagan ng pag -load.
Ang pagtatatag ng isang maaasahang layout ng kuryente ay may hawak na kahalagahan.Ang mga instabilidad ng linya ng supply ng kuryente o ingay ay maaaring magresulta sa hindi wastong pag -andar, na nakakaapekto sa kahusayan ng aparato.Sa masalimuot na mga sistema, ang malakas na pamamahala ng kapangyarihan ay epektibong nagpapalakas ng pagiging maaasahan at output, ang mga pamantayan sa industriya ng salamin na umaasa sa mahigpit na pagsubok at pagpapatunay upang maitaguyod ang pambihirang kalidad.
Upang mapalakas ang katatagan, ang pag -deploy ng mga filter na capacitor na malapit sa mga koneksyon sa kuryente ay maaaring maging kapaki -pakinabang.Pinipigilan nila ang pagbabagu -bago ng boltahe at binabawasan ang ingay, naghahatid ng isang mas malinis na mapagkukunan ng kuryente.Ang paggamit ng tumpak na mga diskarte sa saligan at ginawa ang mga disenyo ng landas ng PCB ay maaaring higit na kontra ang mga potensyal na pagkagambala.Ang mga pamamaraang ito ay sumasalamin sa katotohanan kung saan ang maalalahanin na mga pagsasaayos ng disenyo ay humantong sa kapansin -pansin na mga pagpapahusay sa kahusayan ng aparato.
Ang STM32F446 microcontroller ay nakatayo para sa kakayahang umangkop sa kabuuan ng isang magkakaibang hanay ng mga aplikasyon, mula sa mga sistema ng IoT hanggang sa mga pang -industriya na kapaligiran.Tinutugunan nito ang iba't ibang mga pangangailangan sa teknolohikal, pagpapahusay ng parehong automation at electronics.
Sa IoT ecosystem, ang STM32F446 ay nag -aambag sa pinahusay na koneksyon at paghawak ng data.Sinusuportahan nito ang mga sopistikadong protocol ng networking, na nagpapagana ng mga matalinong aparato na makipag -usap nang mahusay.Sinusuportahan nito ang mga aplikasyon tulad ng mga matalinong tahanan at mga intelihenteng sistema ng transportasyon, kung saan kinakailangan ang maaasahang koneksyon.
Sa mga setting ng pang-industriya, ang STM32F446 ay ginagamit para sa pagsulong ng automation at control na maayos.Pinapayagan nito ang walang tahi na pagsasama ng mga sensor at actuators para sa mga kontemporaryong proseso ng paggawa at kalidad ng katiyakan.
Ang mga industriya na gumagamit ng STM32F446 para sa ulat ng Motor Control and Automation ay pinahusay na kahusayan sa pagpapatakbo at kalidad ng produkto, na sumasalamin sa papel nito sa pagbabago ng mga pamamaraan ng pang -industriya.
Ang pambihirang pagganap sa kontrol ng motor ay isang tanda ng microcontroller na ito, na nag -aalok ng tumpak na kontrol sa bilis at posisyon.Ito ay laganap sa mga robotics at mga de -koryenteng sasakyan, kung saan ang kahusayan at kahusayan ng kapangyarihan ay mahusay.
Sa mga medikal na kagamitan, ang STM32F446 ay ipinagdiriwang para sa mga tampok na pagiging maaasahan at kaligtasan.Pinapadali nito ang paglikha ng mga aparato mula sa mga portable diagnostic hanggang sa masalimuot na mga sistema ng pagsubaybay para sa tumpak na pangangalaga ng pasyente.
Sa mga gamit sa bahay, ang STM32F446 ay nagdadala ng mga advanced na tampok tulad ng mga operasyon na mahusay na enerhiya at mga sistema ng control control, nagpayaman at sumulong ng pagpapanatili.Ang mga Smart appliances, tulad ng mga washing machine at refrigerator, ay gumagamit ng mga microcontroller na ito upang mapalakas ang kahusayan ng enerhiya at kakayahang umangkop sa pagpapatakbo, pagtugon sa mga inaasahan para sa pamumuhay na isinama sa tech.

Ang Stmicroelectronics ay lumitaw bilang isang pinuno sa semiconductor makabagong, nag -aalok ng mga advanced na solusyon sa microelectronics.Ang drive na ito ay maliwanag sa malakas na pagtuon nito sa teknolohiya ng system-on-chip (SOC), na naglalagay ng isang pagnanasa sa paghubog ng hinaharap ng mga modernong elektronika.Sa pamamagitan ng madiskarteng alyansa at pananaw, pinalalaki ng Stmicroelectronics ang kapasidad nito upang harapin ang mga kumplikadong hamon.Ang diskarte na ito ay nagpapatunay sa pag -navigate ng Swift consumer demand shifts, tinitiyak na ang kumpanya ay nananatiling madaling iakma at malakas.Sa pamamagitan ng isang kayamanan ng kadalubhasaan at isang pangako sa pakikipagtulungan paglago, ang Stmicroelectronics ay patuloy na nakakaapekto sa industriya ng semiconductor.
Material Barrier Bag 17/dec/2020.pdf
Mult Dev A/T CHGS 13/DEC/2021.PDF
Mangyaring magpadala ng isang pagtatanong, tutugon kami kaagad.
sa 2024/10/29
sa 2024/10/29
sa 8000/04/18 147757
sa 2000/04/18 111936
sa 1600/04/18 111349
sa 0400/04/18 83721
sa 1970/01/1 79508
sa 1970/01/1 66905
sa 1970/01/1 63028
sa 1970/01/1 63012
sa 1970/01/1 54081
sa 1970/01/1 52125