
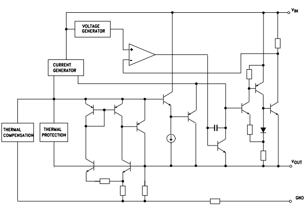
Ang LD1117S33TR Ang mga excels bilang isang regulator ng boltahe, na nag-aalok ng hanggang sa 800 mA na may isang adjustable na boltahe ng sanggunian na nagsisimula sa 1.25 V. Ang kadalian ng pagsasama nito sa mga umiiral na mga sistema, salamat sa pagiging tugma ng pin-to-pin na may karaniwang mga module ng industriya, ginagawang nakakaakit ang aparatong ito para sa magkakaibang mga aplikasyon.
Ang nababagay na bersyon ng LD1117S33TR ay nagbibigay ng kapansin -pansin na mga pagpapahusay, tulad ng pagbaba ng boltahe ng pag -dropout.Ang katangiang ito ay nagtataguyod ng mahusay na paggamit ng enerhiya, tinitiyak ang mga sistema na mananatiling matatag sa gitna ng mga kondisyon ng pag -input ng pag -input.Ang pinahusay na pagpapaubaya ng boltahe ay nag -aambag sa pagiging maaasahan, na pinahahalagahan nang malaki sa mga senaryo na nangangailangan ng isang matatag na supply ng kuryente.Sa praktikal na aplikasyon, ang LD1117S33TR ay nagpapakita ng maraming kakayahan sa maraming mga circuit.Nagpapahalaga ito ng pagpapahalaga sa pagpapagaan ng pagsasama, sa gayon binabawasan ang muling pagdisenyo ng mga gastos at pagpapabilis ng mga takdang oras ng pag -unlad.

|
Numero ng pin |
Pangalan ng pin |
Paglalarawan |
|
1 |
Lupa |
Ground pin - konektado sa lupa ng system. |
|
2 |
Vout |
Regulated output boltahe |
|
3 |
Vin |
Ang boltahe ng pag -input ay dapat na regulahin |



• LM1117MPX-3.3/NOPB
• LT1117IST-3.3#tr
• LD1117S30C
At Pangunahing pagsasaayos: Upang magamit ang isang nakapirming bersyon ng regulator ng boltahe, dapat mong ikonekta ang mapagkukunan ng kapangyarihan sa VIN pin at gumuhit ng isang nagpapatatag na output mula sa vout pin, pinapanatili ang ground ng adj/ground.Ang pagpapakilala ng isang kapasitor sa output ay maaaring makabuluhang bawasan ang pagkagambala sa ingay, na pangunahing kapaki -pakinabang sa mga sensitibong aplikasyon, tinitiyak ang kalinawan kung saan ang ingay ay maaaring maging sanhi ng mga isyu.
At Nababagay na pagsasaayos ng output: Para sa mga senaryo na nangangailangan ng adjustable output, pagkonekta sa dalawang resistors, R1 at R2, ay nagbibigay -daan sa pag -tune ng boltahe sa bawat nais na detalye.Ang pagpapalaki ng pagtanggi ng ripple sa pamamagitan ng pagdaragdag ng isang kapasitor, CADJ, ay maaaring mapahusay ang katatagan.Madalas mong mahahanap na ang pag -tweaking ng mga sangkap na ito ay nagpapalakas ng pagganap, lalo na sa mga dynamic na kapaligiran na hinihingi ang kakayahang umangkop.
At Pamamahala ng ingay: Ang pagpapatupad ng mga karagdagang capacitor sa parehong input at output ay nag -aalok ng epektibong pagsasala ng ingay.Ang pamamaraan na ito ay nagpapanatili ng integridad ng signal, isang aspeto na aktibo sa electronics ng katumpakan.Ang mga pananaw mula sa pagsubok sa patlang at mga pagpapabuti ng disenyo ng iterative ay madalas na gumagabay sa pinakamainam na pagpili at paglalagay ng kapasitor, na sumasalamin sa lalim ng praktikal na kadalubhasaan.




|
I -type |
Parameter |
|
Katayuan ng Lifecycle |
Aktibo (huling na -update: 7 buwan na ang nakakaraan) |
|
Oras ng tingga ng pabrika |
8 linggo |
|
Makipag -ugnay sa kalupkop |
Lata |
|
Bundok |
Surface Mount |
|
Uri ng pag -mount |
Surface Mount |
|
Package / Kaso |
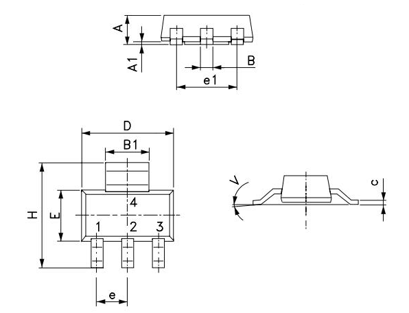
TO-261-4, TO-261AA |
|
Bilang ng mga pin |
3 |
|
Timbang |
4.535924G |
|
Temperatura ng pagpapatakbo |
0 ° C ~ 125 ° C. |
|
Packaging |
Tape & Reel (TR) |
|
Code ng JESD-609 |
E3 |
|
Bahagi ng Bahagi |
Aktibo |
|
Antas ng Sensitivity ng kahalumigmigan (MSL) |
1 (walang limitasyong) |
|
Bilang ng mga pagtatapos |
4 |
|
Pagwawakas |
SMD/SMT |
|
Code ng ECCN |
EAR99 |
|
Paraan ng pag -iimpake |
TR, 7 pulgada |
|
Max Power Dissipation |
12w |
|
Posisyon ng terminal |
Dual
|
|
Form ng terminal |
Gull Wing |
|
Bilang ng mga pag -andar |
1 |
|
BASE PART NUMBER |
LD1117 |
|
Bilangin ng pin |
4 |
|
JESD-30 code |
R-PDSO-G4 |
|
Bilang ng mga output |
1 |
|
Boltahe ng output |
3.3v |
|
Uri ng output |
Naayos |
|
Max output kasalukuyang |
1.3a |
|
Boltahe |
3.3v |
|
Max Supply Voltage |
15v |
|
Min supply boltahe |
4.75V |
|
Pagsasaayos ng output |
Positibo |
|
Pag -dissipation ng Power |
12w |
|
Quiescent kasalukuyang |
10ma |
|
Kawastuhan |
1% |
|
Max output boltahe |
3.3v |
|
Output boltahe 1 |
3.3v |
|
Bilang ng mga regulator |
1 |
|
Min input boltahe |
4.75V |
|
Mga tampok ng proteksyon |
Sa paglipas ng kasalukuyang, higit sa temperatura |
|
Boltahe dropout (max) |
1.2V @ 800mA |
|
PSRR |
75dB (120Hz) |
|
Dropout boltahe |
1.1V |
|
Nominal input boltahe |
3.3v |
|
Dropout boltahe1-nom |
1.1V |
|
Min output boltahe |
3.3v |
|
Nominal output boltahe |
3.3v |
|
Input bias kasalukuyang |
5ma |
|
Ang kawastuhan ng boltahe ng output |
1% |
|
Taas |
1.8mm |
|
Haba |
6.5mm |
|
Lapad |
3.5mm |
|
Abutin ang SVHC |
Walang SVHC |
|
Radiation Hardening |
Hindi |
|
Katayuan ng ROHS |
Sumunod ang ROHS3 |
|
Libre ang Lead |
Libre ang Lead |
|
Bahagi ng bahagi |
Tagagawa |
Package / Kaso |
Bilang ng mga pin |
Bilang ng mga output |
Max output kasalukuyang |
Min input boltahe |
Nominal input boltahe |
Min output boltahe |
Nominal output boltahe |
Boltahe ng output |
Max output boltahe |
Kawastuhan |
Tingnan ang ihambing |
|
LD1117S33TR |
Stmicroelectronics |
TO-261-4, TO-261AA |
3 |
1 |
1.3 a |
4.75 v |
3.3 v |
3.3 v |
3.3 v |
3.3 v |
3.3 v |
1% |
LD1117S33TR VS NCP1117ST33T3G |
|
NCP1117ST33T3G |
Sa semiconductor |
TO-261-4, TO-261AA |
3 |
1 |
1.3 a |
3.6 v |
2.5 v |
2.5 v |
2.5 v |
2.5 v |
2.5 v |
1% |
LD1117S33TR VS NCP1117ST33T3G |
|
LD1117Str |
Stmicroelectronics |
TO-261-4, TO-261AA |
4 |
1 |
1:00 am |
3.5 v |
- |
3.3 v |
3.3 v |
3.3 v |
3.3 v |
1% |
LD1117S33TR VS LD1117STR |
|
LD1117S50CTR |
Stmicroelectronics |
TO-261-4, TO-261AA |
3 |
1 |
1.3 a |
2.35 v |
- |
1.25 v |
- |
15 v |
15 v |
1% |
LD1117S33TR VS LD1117S50CTR |
|
LD1117S25TR |
Stmicroelectronics |
TO-261-4, TO-261AA |
3 |
1 |
1.3 a |
6.5 v |
- |
5 v |
- |
5 v |
5 v |
1% |
LD1117S33TR VS LD1117S25TR |
Cylindrical Battery Holders.PDF
Ang LD1117S33TR ay isang maraming nalalaman mababang-dropout boltahe regulator na maaaring hawakan hanggang sa 800 mA ng output kasalukuyang.Magagamit sa mga nakapirming at nababagay na mga bersyon ng boltahe, nag -aalok ito ng maraming karaniwang mga boltahe ng output.Ang malawakang paggamit nito ay isang testamento sa kahusayan nito at ang nababaluktot na papel na ginagampanan nito sa paghahatid ng matatag na mga suplay ng kuryente, lalo na sa mga kapaligiran na sensitibo sa kuryente.Ang regulator ay nagpapakita ng kakayahang umangkop, nakakatugon sa iba't ibang mga kinakailangan sa teknolohikal.Sa mga aplikasyon, maaari mong makita na ang LD1117S33TR ay higit sa mga senaryo na sensitibo sa init, na tumutulong sa pagpapalawak ng buhay at kahusayan ng aparato.
Ang pag -dropout ng boltahe ay ang pinakamaliit na pagkakaiba ng boltahe na kinakailangan sa pagitan ng input at output upang matiyak na pinapanatili ng regulator ang tamang regulasyon ng boltahe ng output.Ang panukalang ito ay sumasalamin sa kahusayan ng isang regulator, karamihan kapag ang boltahe ng input ay malapit sa boltahe ng output.Ang isang mas mababang dropout boltahe ay nagpapahiwatig ng higit na kahusayan, na may kapansin -pansin na mga implikasyon para sa mga aparato na umaasa sa limitadong mga mapagkukunan ng kuryente tulad ng mga baterya.Sa pagsasagawa, ang pagbabawas ng dropout boltahe ay maaaring mapahusay ang kahabaan ng buhay at pagganap ng portable electronics sa pamamagitan ng pagliit ng hindi kinakailangang pagwawaldas ng kuryente.
Mangyaring magpadala ng isang pagtatanong, tutugon kami kaagad.
sa 2024/10/29
sa 2024/10/29
sa 8000/04/18 147780
sa 2000/04/18 112050
sa 1600/04/18 111352
sa 0400/04/18 83806
sa 1970/01/1 79608
sa 1970/01/1 66988
sa 1970/01/1 63113
sa 1970/01/1 63049
sa 1970/01/1 54097
sa 1970/01/1 52199