
Ang LM3900 ay isang maraming nalalaman quad amplifier array na idinisenyo para sa mahusay na paggana sa isang malawak na boltahe spectrum at maraming mga pagsasaayos ng supply, kabilang ang mga solong at split supplies.Ang disenyo nito ay nagpapaliit sa kasalukuyang kanal anuman ang boltahe ng supply, tinitiyak ang isang malaking output boltahe swing at kilalang bandwidth.Ang bawat amplifier sa array na ito ay frequency-compensated at nagpapakita ng mataas na pakinabang, na ginagawang angkop para sa iba't ibang mga aplikasyon.
Ang isa sa mga tampok na pagtukoy ng LM3900 ay ang kakayahang umangkop sa iba't ibang mga saklaw ng boltahe.Ang kakayahang ito ay ginagawang kinakailangan sa mga senaryo kung saan ang mga boltahe ng supply ay nagbabago nang malaki.Ang iba't ibang mga patlang ay napansin ang pare -pareho na pagganap nito, kahit na sa ilalim ng hindi matatag na mga kondisyon ng boltahe, na nagpapatunay na kapaki -pakinabang sa mga dynamic na kapaligiran.Tinitiyak ng katangiang ito na ang LM3900 ay nananatiling maaasahan sa mga aplikasyon na hinihingi ang katumpakan at katatagan.
Ang bawat amplifier sa loob ng LM3900 array ay frequency-compensated, na tumutulong upang patatagin ang mga amplifier at maiwasan ang mga oscillation sa iba't ibang mga frequency.Ang aspeto ng mataas na pakinabang ay ginagarantiyahan ang kakayahan ng amplifier na mapalakas ang mga mahina na signal sa mas malakas na antas.Sa mga mundo ng audio, komunikasyon, at pagproseso ng signal, mahahanap mo ang kakayahang magkaroon ng mataas na pagkakaroon na ito ay halos mahalaga.Ang mga praktikal na aplikasyon ay nagpapakita na ang mataas na pakinabang na ito ay nananatiling nababanat, kahit na sa mga kapaligiran sa pagbubuwis kung saan ang pagpapanatili ng integridad ng signal ay seryoso.

|
Numero ng pin |
Pangalan ng pin |
Paglalarawan |
|
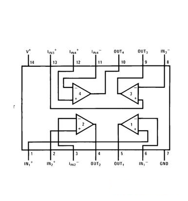
1 |
1in+ |
Hindi pag-iikot
Input 1 |
|
2 |
2in+ |
Hindi pag-iikot
Input 2 |
|
3 |
2in- |
Baligtad
Input 2 |
|
4 |
2out |
Output
Pin 2 |
|
5 |
1out |
Output
Pin 1 |
|
6 |
1in- |
Baligtad
Input 1 |
|
7 |
Gnd |
Lupa
Pin |
|
8 |
3in- |
Baligtad
Input 3 |
|
9 |
3out |
Output
Pin 3 |
|
10 |
4out |
Output
Pin 4 |
|
11 |
4in- |
Baligtad
Input 4 |
|
12 |
4in+ |
Hindi pag-iikot
Input 4 |
|
13 |
3in+ |
Hindi pag-iikot
Input 3 |
|
14 |
VCC |
Positibo
Supply boltahe |



Sinusuportahan ng LM3900 ang isang malawak na saklaw ng boltahe ng supply, na sumasaklaw mula sa 4 VDC hanggang 32 VDC o ± 2 VDC hanggang ± 16 VDC.Ang kakayahang umangkop na ito ay napakahalaga sa iba't ibang mga aplikasyon, na akomodasyon ng parehong mga sistema ng mababang boltahe at mataas na boltahe.Maaari mong madalas na harapin ang iba't ibang mga senaryo ng supply ng kuryente, na ginagawa ang LM3900 isang maraming nalalaman na pagpipilian para sa walang tahi na pagsasama sa magkakaibang mga kapaligiran na walang pangunahing mga pangangailangan sa muling pagdisenyo.Para sa mga kumpanya, ang kakayahang umangkop na ito ay nagpapasimple sa mga linya ng produkto, na binabawasan ang pangangailangan para sa maraming mga discrete na sangkap at pag -iwas sa mga pasanin na logistik.
Ang pagpapanatili ng isang pare-pareho na supply ng kasalukuyang sa loob ng saklaw ng operating boltahe nito, ang LM3900 ay nangunguna sa mga application na sensitibo sa kuryente tulad ng mga aparato na pinatatakbo ng baterya.Ang mahuhulaan na kasalukuyang pagkonsumo ay maaaring makabuluhang mapalawak ang buhay ng baterya.Ang katatagan na ito ay tumutulong sa pamamahala ng thermal at pangkalahatang katatagan ng circuit, na ginagamit sa yugto ng disenyo upang maiwasan ang mga isyu sa pagpapatakbo.
Ipinagmamalaki ng LM3900 ang isang mababang input bias na kasalukuyang 30 NA, na ginagawang angkop para sa mga mapagkukunan ng signal ng high-impedance at tinitiyak ang tumpak na pagproseso ng signal na may kaunting paglo-load.Ang katangiang ito ay lalong kapaki -pakinabang sa interface ng sensor, kung saan kinakailangan ang tumpak na mga sukat.Maaari kang madalas na maghanap ng mga sangkap na may mababang input bias na alon upang mabawasan ang mga pagkakamali sa mga mababang-kasalukuyang aplikasyon, sa gayon pinapahusay ang pagiging maaasahan at kawastuhan ng produkto.
Sa pamamagitan ng isang mataas na open-loop na nakuha ng 70 dB, ang LM3900 ay epektibong pinalakas ang mga mahina na signal, na ginagawang perpekto para sa mga gawain sa pagproseso ng signal ng analog tulad ng audio amplification at sensor data conditioning.Tinitiyak ng pakinabang na ito ang nais na pagpapalakas na may kaunting pagbaluktot.Sa mga praktikal na aplikasyon, ang mataas na open-loop gain ay nagbibigay ng kagalingan sa disenyo, na nagpapahintulot sa paglikha ng mga matatag na circuit ng conditioning ng signal na nagpapanatili ng katapatan at pagganap.
Nagtatampok ang LM3900 ng isang malawak na bandwidth na 2.5 MHz sa pagkakaroon ng pagkakaisa, na sumusuporta sa mga pangangailangan sa pagproseso ng signal ng high-speed.Tinitiyak nito ang amplifier na mahusay na humahawak ng mabilis na mga lumilipas na signal nang walang malaking pagkawala o shift ng phase, pangunahing sa mga aplikasyon ng telecommunication at high-frequency.Pinahahalagahan mo ang mga kakayahan ng bandwidth upang matiyak ang pinakamainam na pagganap sa mga dynamic na kapaligiran ng signal.
Ang kakayahan ng LM3900 na gumawa ng isang malaking output boltahe swing ay nagbibigay -daan upang magmaneho ng mga naglo -load na may malaking mga kinakailangan sa boltahe, pagpapalawak ng pagiging tugma nito sa iba't ibang mga sangkap at circuit.Ang kapasidad na ito ay kadalasang kapaki-pakinabang para sa pagmamaneho ng mga actuators o mga aparato na may mataas na boltahe, pinasimple ang disenyo ng circuit at pagpapabuti ng pangkalahatang kahusayan.
Ang panloob na kompensasyon ng dalas sa loob ng LM3900 ay nagpapatatag ng pagganap nito sa iba't ibang mga frequency, na nagpapagaan ng mga posibilidad na oscillatory.Kapag pinagsama sa likas na proteksyon ng short-circuit, ang mga tampok na ito ay mag-iingat sa amplifier mula sa hindi sinasadyang pinsala dahil sa mga pagkakamali sa circuit, pagpapahusay ng tibay at pagiging maaasahan.Ang mga pinagsamang proteksyon na ito ay nagbibigay -daan para sa mga compact at nababanat na disenyo, na sumasalamin sa isang malalim na pag -unawa sa mga karaniwang pagkabigo sa circuit.
Ang LM3900 ay maaaring palitan ng mga modelo ng National Semiconductor's LM2900 at LM3900, na nagbibigay ng kakayahang umangkop sa disenyo at kadalian ng kapalit.Ang interchangeability na ito ay nag -stream ng proseso ng pagkuha at sumusuporta sa matatag na pamamahala ng imbentaryo, binabawasan ang downtime ng produksyon.Ang paggamit ng mga interoperable na sangkap ay nagtataguyod ng mahusay na pagpapanatili at pag -update, dahil ang mga kapalit ay maaaring walang putol na isinama nang walang malawak na revalidation.
|
I -type |
Parameter |
|
Lifecycle
Katayuan |
Aktibo
(Huling na -update: 2 araw na ang nakakaraan) |
|
Pabrika
Oras ng tingga |
6
Linggo |
|
Makipag -ugnay
Kalupkop |
Ginto |
|
Bundok |
Sa pamamagitan ng
Hole |
|
Pag -mount
I -type |
Sa pamamagitan ng
Hole |
|
Package
/ Kaso |
14-dip
(0.300 ", 7.62mm) |
|
Bilang
ng mga pin |
14 |
|
Pagpapatakbo
Temperatura |
0 ° C ~ 70 ° C. |
|
Packaging |
Tube |
|
JESD-609
Code |
E4 |
|
Pbfree
Code |
Oo |
|
Bahagi
Katayuan |
Aktibo |
|
Kahalumigmigan
Antas ng Sensitivity (MSL) |
1
(Walang limitasyong) |
|
Bilang
ng mga pagtatapos |
14 |
|
Eccn
Code |
EAR99 |
|
Max
Pag -dissipation ng Power |
1.15W |
|
Terminal
Posisyon |
Dual |
|
Bilang
ng mga pag -andar |
4 |
|
Supply
Boltahe |
15v |
|
Base
Bahagi ng bahagi |
LM3900 |
|
Pin
Bilangin |
14 |
|
Pagpapatakbo
Supply boltahe |
5v |
|
Bilang
ng mga channel |
4 |
|
Pagpapatakbo
Magtustos ng kasalukuyang |
6.2mA |
|
Nominal
Magtustos ng kasalukuyang |
10ma |
|
Kapangyarihan
Dissipation |
1.15W |
|
Max Supply
Kasalukuyan |
10ma |
|
Pinatay
Rate |
20V/μs |
|
Arkitektura |
Boltahe-feedback |
|
Amplifier
I -type |
Pangkalahatan
Layunin |
|
Kasalukuyan
- Input bias |
30na |
|
Boltahe
- Supply, Single/Dual (±) |
4.5v32v
± 2.2v16v |
|
Output
Kasalukuyang bawat channel |
10ma |
|
Bandwidth |
2.5MHz |
|
Pagkakaisa
Makakuha ng bandwidth |
2500
khz |
|
Boltahe
Makamit |
68.94db |
|
Average
Bias kasalukuyang-max (IIB) |
0.2μa |
|
Low-offset |
Hindi |
|
Kadalasan
Kabayaran |
Oo |
|
Supply
Limitasyon ng boltahe-max |
32v |
|
Mababang-bias |
Hindi |
|
Micropower |
Hindi |
|
Bias
Kasalukuyang-max (IIB) @25 ° C. |
0.2μa |
|
Programmable
Kapangyarihan |
Hindi |
|
Dual
Supply boltahe |
3v |
|
Sukat
(Taas) |
5.08mm |
|
Sukat
(Haba) |
19.3mm |
|
Sukat
(Lapad) |
6.35mm |
|
Kapal |
3.9mm |
|
Maabot
SVHC |
Hindi
SVHC |
|
Radiation
Hardening |
Hindi |
|
Rohs
Katayuan |
ROHS3
Sumunod |
|
Tingga
Libre |
Tingga
Libre |
|
Bahagi
Bilang
|
Tagagawa |
Package
/ Kaso |
Bilang
ng mga pin |
Pinatay
Rate |
Supply
Boltahe |
Pagpapatakbo
Magtustos ng kasalukuyang |
Teknolohiya |
Pbfree
Code |
Bilang
ng mga pag -andar |
Tingnan
Ihambing |
|
LM3900N
|
Texas
Mga instrumento |
14-dip (0.300,
7.62mm) |
14 |
20 V/μs |
15 v |
6.2 Ma |
Bipolar |
Oo |
4 |
LM3900N vs.
LM2900N |
|
LM2900N
|
Texas
Mga instrumento |
14-dip (0.300,
7.62mm) |
14 |
20 V/μs |
15 v |
6.2 Ma |
Bipolar |
Oo |
4 |
LM2900N vs.
LM3900N |
|
Lm224ng |
Sa semiconductor |
14-dip (0.300,
7.62mm) |
14 |
0.6 V/μs |
5 v |
1.4 Ma |
Bipolar |
Oo |
4 |
LM3900N vs.
Lm224ng |
|
LM3900NE4 |
Texas
Mga instrumento |
Pdip |
14 |
20 V/μs |
15 v |
6.2 Ma |
Bipolar |
Oo |
4 |
LM3900N vs.
LM3900NE4 |
|
LM2900NE4 |
Texas
Mga instrumento |
Pdip |
14 |
20 V/μs |
15 v |
6.2 Ma |
Bipolar |
Oo |
4 |
LM3900N vs.
LM2900NE4 |


Ang mga amplifier ng Norton, na kilala rin bilang mga kasalukuyang-differencing amplifier, ay lubos na maraming nalalaman sa iba't ibang mga aplikasyon ng pangkalahatang-layunin na nangangailangan ng operasyon na solong-supply.Sa pamamagitan ng pagsasamantala sa pag -iiba ng pag -iiba ng input sa pamamagitan ng panlabas na resistor ng feedback, ang mga amplifier na ito ay bumubuo ng boltahe ng output.Bukod dito, mahusay na pinamamahalaan nila ang mga antas ng signal malapit o sa ibaba ng lupa gamit ang karaniwang-mode na kasalukuyang biasing.Upang maprotektahan laban sa mga negatibong input, ang mga panloob na transistor ay kumikilos bilang mga clamp.Ang isang panlabas na network ay pumipilit sa kasalukuyang hanggang sa tungkol sa -100 µA sa ilalim ng mga kondisyon ng mataas na temperatura.Ang wastong pag-aayos ng circuit at mga resistor ng serye ng pag-input ay kinakailangan upang maiwasan ang mga oscillation na sapilitan ng ingay.Ang paglilimita sa kasalukuyang rurok ay tumutulong na mapanatili ang integridad ng system.
Kahit na ang aparato ay maaaring magtiis ng mga alon hanggang sa 20 mA, ang pinalawak na pagkakalantad sa mataas na alon ay maaaring magpabagal sa pakinabang ng salamin, lalo na sa mga nakataas na temperatura.Ang pagkasira na ito ay nagtatampok ng pangangailangan ng madiskarteng pamamahala ng thermal sa loob ng disenyo ng circuit.


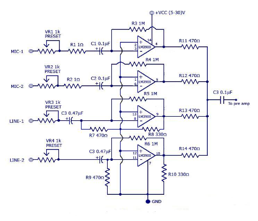
Ang isang audio mixer na gumagamit ng LM3900 Quad amplifier ay marunong namamahala ng maraming mga audio input, na nagpapakita ng kilalang kakayahang umangkop at pagkakaiba.Ang tiyak na pag -setup na ito ay nagtatanghal ng apat na natatanging mga channel: dalawang mga input ng mikropono na masalimuot na idinisenyo para sa pagkuha ng maselan na mga pagkakaiba sa tunog, at dalawang direktang pag -input ng linya na akomodasyon ng iba't ibang mga mapagkukunan ng audio.Ang mga karagdagang circuit ay maaaring isama sa kahanay, sa gayon pinapayagan ang isang pagpapalawak sa bilang ng mga input at pagdaragdag ng karagdagang kakayahang umangkop sa system.Ang bawat input ay konektado sa mga inverting terminal ng LM3900 amplifier, kung saan ang mga indibidwal na signal ay pinalakas bago walang putol na pinagsama sa output.Ang output, na naka -link sa isang solong linya na may isang pagtutol ng hanggang sa 680k, ay nagreresulta sa isang halo -halong audio output na may kaunting pagkagambala sa ingay.Upang matiyak ang katatagan, ang mga capacitor ng decoupling ay madiskarteng inilalagay sa bawat pag-input ng channel (C1-C4) at sa panghuling output (C5).
Ang pagsasama ng isang de-kalidad na panghalo ng audio sa isang functional na kapaligiran ay nagsasangkot ng masusing pag-aayos ng pag-aayos at pagtugon sa iba't ibang mga subtleties ng disenyo.Ang paglikha ng isang mababang-ingay na kapaligiran, halimbawa, ay madalas na nangangailangan ng epektibong saligan at paghihiwalay ng mga node ng mataas

Ang audio mixer na ito ay nakikilala sa pamamagitan ng maraming mga katangian.
• Nagpapatakbo ito sa isang malawak na saklaw ng boltahe ng supply, mula 4V hanggang 32V, na ginagawa itong maraming nalalaman para sa iba't ibang mga sitwasyon ng kuryente.
• Ang pagiging tugma sa dalawahang mga supply ng boltahe, mula sa ± 2.2V hanggang ± 16V, ay nag -aalok ng malaking kakayahang umangkop.
• Ang mababang pag -input ng bias kasalukuyang ng 30 NA ay nagsisiguro lamang ng mataas na impedance ng pag -input, sa gayon binabawasan ang pag -load ng signal.
• Ang pagkakaroon ng isang kapansin-pansin na mataas na open-loop na nakuha ng 70 dB, nagbibigay ito ng matatag na pagpapalakas ng signal na may kakayahang pangasiwaan ang mga dinamikong saklaw ng audio.
• Dinisenyo gamit ang proteksyon ng short-circuit ng output, pinipigilan nito ang pinsala dahil sa hindi sinasadyang mga maikling circuit, pagpapalakas ng pagiging maaasahan.
• Ang pagkamit ng mababang pagbaluktot at isang mahusay na tugon ng dalas ay pinadali ng isang simpleng disenyo, na ginagawang kailangang-kailangan para sa mga aplikasyon ng audio na may mataas na katapatan.
Ang kakayahang umangkop ng pagpapatakbo ng LM3900 ay kumikinang sa pagpapalakas ng signal ng AC.Ang natatanging arkitektura nito ay nakakamit ng malaking pakinabang habang binabawasan ang ingay at pagbaluktot.Ginagawa nitong angkop para sa parehong mga circuit ng dalas ng audio at radyo.Ang malawak na tugon ng dalas nito ay nagpapabuti sa mga aplikasyon ng audio ng high-fidelity, tinitiyak na ang tunog ng pagpaparami ay malinaw at tumpak.Itinampok nila ang pagiging maaasahan sa paghahatid ng pare -pareho na pagganap sa iba't ibang mga audio environment, na kinakailangan para sa parehong mga pag -record ng studio at live na mga pag -setup ng tunog.
Sa disenyo ng mga aktibong filter ng RC, ang kakayahan ng LM3900 upang mahawakan ang isang malawak na hanay ng mga frequency at mapanatili ang katatagan sa ilalim ng iba't ibang mga kondisyon ng pag -load.Ang mga filter na ito ay sanay sa pag -alis ng mga hindi kanais -nais na mga dalas mula sa mga senyas sa telecommunication o pagproseso ng audio.Ang paggamit ng LM3900 sa mababang-pass, high-pass, band-pass, o band-stop na mga pagsasaayos ay nagbubunga ng tumpak na kontrol sa mga katangian ng filter.Ang eksaktong control ay nakikinabang sa mga aplikasyon na nangangailangan ng mataas na selectivity at minimal na pagkasira ng signal.
Para sa pagbuo ng tatsulok, parisukat, at mga alon ng pulso, ang LM3900 ay nagpapatunay na napakahalaga.Gumagawa ito ng matatag at tumpak na mga alon na angkop para sa iba't ibang mga elektronikong aplikasyon, kabilang ang pagproseso ng signal at mga generator ng function ng laboratoryo.Ang matatag na disenyo nito ay nagbibigay -daan para sa maaasahang henerasyon ng alon na may kaunting pag -drift, mapanganib para sa pare -pareho na mga resulta ng pang -eksperimentong at pagsubok ng aparato.Maaari mong madalas na gamitin ang LM3900 para sa kakayahang maihatid ang mahuhulaan at maaaring mai -reproducable na mga resulta sa mga eksperimentong elektroniko.
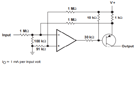
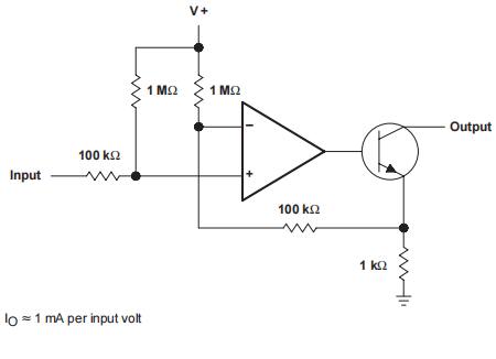
Ang LM3900 ay gumaganap ng isang pangunahing papel sa pagbuo ng mga tachometer, mga aparato na ginamit upang masukat ang bilis ng pag -ikot.Ang sensitivity at mabilis na oras ng pagtugon ay ginagawang perpekto para sa pagsasalin ng bilis ng pag -ikot sa isang mababasa na signal ng elektrikal.Binibigyang diin ng automotive production at pang -industriya na makinarya ang kahalagahan ng tumpak na pagsukat ng bilis para sa pagsubaybay sa pagganap at katiyakan sa kaligtasan.Maaari mong madalas na purihin ang LM3900 para sa pagiging maaasahan nito sa malupit at iba't ibang mga kondisyon sa kapaligiran, na nag -aambag sa malawakang paggamit nito sa mga malubhang sistema ng pagsubaybay sa bilis.
Sa Digital Electronics, ang LM3900 ay nakatayo bilang isang mababang bilis, mataas na boltahe na digital na lohika na gate.Ang katangian na ito ay kapaki-pakinabang sa mga senaryo kung saan ang maginoo na low-boltahe na lohika na mga pintuan ng underperform, higit sa lahat sa mga application na may mataas na kapangyarihan o mga kapaligiran na may malaking ingay na elektrikal.Maaari mong sabihin na ang LM3900 ay nagbibigay ng isang matatag na solusyon para sa mga operasyon ng lohika, tinitiyak ang integridad ng system at katatagan.Ang kakayahang umangkop at tibay ng aparato sa paghawak ng mga signal ng high-boltahe nang walang pag-kompromiso sa pagganap ay madalas na nabanggit na mga ari-arian sa pamamahala ng mga kumplikadong elektronikong sistema.

Ang mga instrumento sa Texas, kasama ang mga punong tanggapan nito sa Dallas, Texas, ay nakatayo bilang isang kilalang taga -disenyo at tagagawa ng mga semiconductors at integrated circuit na nakatutustos sa mga pandaigdigang merkado.Kabilang sa mga nangungunang sampung tagagawa ng semiconductor, ang mga instrumento sa Texas ay naglalagay ng isang kamangha -manghang pagtuon sa mga analog chips at naka -embed na mga processors, na bumubuo ng karamihan sa stream ng kita nito.
Itinatag noong 1930 sa ilalim ng pangalang Geophysical Service Incorporated, ang mga instrumento sa Texas na orihinal na puro sa teknolohiyang paggalugad ng seismic.Inilipat sa pamamagitan ng mga pagtaas ng oras, ang kumpanya ay lumipat sa pagtatanggol ng elektronika bago sa huli na pangunguna ang industriya ng semiconductor noong 1950s.Noong 1980s, ang isang sinasadyang pivot sa analog at naka -embed na mga processors ay nagpatibay ng reputasyon at mapagkumpitensyang tindig sa loob ng industriya.
Ang mga instrumento sa Texas ay higit sa mga analog chips, na nagko -convert ng aktwal na mga signal tulad ng tunog, temperatura, at presyon sa digital na data para sa mga elektronikong aparato.Ipinagmamalaki din ng kumpanya ang kadalubhasaan sa mga naka -embed na processors, na ginagamit sa mga application na mula sa mga sistema ng automotiko hanggang sa pang -industriya na automation.
LM324 (A), 224, 2902 (v), NCV2902.PDF
Ang LM3900 ay nagsasama ng apat na dual-input, panloob na bayad na mga amplifier na idinisenyo para sa operasyon ng single-supply.Nag -aalok ito ng mga kilalang output boltahe swings.Nagtatampok ng isang kasalukuyang salamin na hindi pag-iikot ng pag-andar ng pag-input, pinangangasiwaan nito ang mga kumplikadong gawain ng pagpapalakas nang mahusay, na ginagawa itong maraming nalalaman para sa isang hanay ng mga aplikasyon.
Ang isang amplifier ng Norton, na kilala rin bilang isang kasalukuyang pagkakaiba-iba ng amplifier, ay may kasamang dalawang mababang-impedance na kasalukuyang mga input at isang solong output ng boltahe na mababa ang impedance.Ang boltahe ng output ay direktang proporsyonal sa pagkakaiba sa pagitan ng mga input currents.Ang disenyo na ito ay nagbibigay ng sarili sa mga application na humihiling ng tumpak na kasalukuyang pagkakaiba -iba.Ang mga amplifier na ito ay nagbibigay ng isang maaasahang solusyon para sa mga tiyak na gawain sa pagproseso ng signal, pagpapahusay ng kawastuhan at kahusayan ng mga operasyon.
Ang saklaw ng temperatura ng pagpapatakbo para sa LM3900 ay sumasaklaw mula 0 hanggang 70 degrees Celsius.Sinusuportahan ng malawak na saklaw na ito ang katatagan ng pagganap sa iba't ibang mga kondisyon ng kapaligiran, na ginagawang madaling iakma sa iba't ibang mga praktikal na sitwasyon.
Ang LM3900 ay nagsasama ng apat na mga amplifier ng pagpapatakbo ng Norton.Sinusuportahan ng pagsasaayos na ito ang mga kumplikadong aplikasyon sa pagproseso ng signal sa loob ng isang solong integrated circuit.Ang disenyo ay nagpapabuti ng kahusayan, na ginagawang angkop para sa parehong simple at kumplikadong mga sistema.
Oo, ang LM3900 ay maaaring gumana sa mga split supply.Ang kakayahang umangkop na ito ay nagbibigay -daan para sa pinasadyang mga pagsasaayos ng suplay ng kuryente, pagtugon sa mga tiyak na pangangailangan ng circuit at tinitiyak ang pinakamainam na pagganap sa ilalim ng iba't ibang mga kondisyon.
Ang boltahe ng supply ay may kaunting epekto sa kasalukuyang kanal sa LM3900.Ang katangian na ito ay nagsisiguro ng matatag na operasyon at pare -pareho ang pagganap, anuman ang pagbabagu -bago ng boltahe ng supply.Ang nasabing katatagan ay nagpapatunay na kapaki -pakinabang sa aktwal na mga aplikasyon na may iba't ibang mga kondisyon ng supply ng kuryente, pagpapanatili ng pagiging maaasahan at kahusayan.
Mangyaring magpadala ng isang pagtatanong, tutugon kami kaagad.
sa 2024/10/14
sa 2024/10/14
sa 8000/04/18 147757
sa 2000/04/18 111932
sa 1600/04/18 111349
sa 0400/04/18 83719
sa 1970/01/1 79508
sa 1970/01/1 66894
sa 1970/01/1 63010
sa 1970/01/1 62997
sa 1970/01/1 54081
sa 1970/01/1 52114