
Ang mga amplifier ng pagpapatakbo, o op-amps, ay malawakang ginagamit sa mga elektroniko dahil sa kanilang kakayahang iproseso ang mga signal ng analog.Ang mga ito ay dinisenyo upang palakasin ang mga de -koryenteng signal at magsagawa ng mga operasyon tulad ng karagdagan, pagbabawas, at pagsasama.Madalas kang makakahanap ng mga op-amps sa mga aparato na nangangailangan ng tumpak na control ng signal, tulad ng mga kagamitan sa audio, pagsukat ng mga instrumento, at mga sistema ng kontrol.
Ang isa sa mga kadahilanan na ang mga op-amps ay maraming nalalaman ay ang kanilang mataas na pakinabang ng boltahe.Nangangahulugan ito na maaari silang kumuha ng kahit na napakaliit na mga signal ng pag -input at palakasin ang mga ito nang malaki.Sa pamamagitan ng pagdaragdag ng mga panlabas na sangkap tulad ng mga resistors at capacitor, maaari mong maiangkop ang isang op-amp upang maisagawa ang iba't ibang mga pag-andar, kabilang ang pag-filter at paghahambing.
Ang mga op-amps ay naglalaro ng isang malaking papel sa mga circuit na nangangailangan ng kawastuhan at pagiging maaasahan.Kabilang sa maraming mga uri na magagamit, ang IC 741 ay isa sa pinakapopular dahil sa kakayahang magamit at kadalian ng paggamit.Kung nagtatayo ka ng isang simpleng amplifier o pagdidisenyo ng mas kumplikadong mga sistema, ang IC 741 ay nagbibigay ng isang maaasahang pundasyon.
Ang IC 741 ay isang klasikong pagpapatakbo ng amplifier na kilala para sa kakayahang magamit at malawak na hanay ng mga aplikasyon.Una na ipinakilala noong 1963 ng Fairchild Semiconductors, mabilis itong naging pamantayan sa mundo ng mga analog electronics.Ang op-amp na ito ay idinisenyo upang palakasin ang mga signal ng pag-input at magsagawa ng mga operasyon sa matematika, na ginagawang angkop para sa mga gawain tulad ng karagdagan, pagbabawas, at pagsasama ng signal.
Ang isa sa mga tampok na standout ng IC 741 ay ang mataas na pakinabang ng boltahe nito, na nagbibigay -daan upang mapalakas kahit na mahina ang mga signal.Nagpapatakbo din ito ng maaasahan sa isang malawak na hanay ng mga boltahe ng supply at may kasamang mga tampok tulad ng proteksyon ng short-circuit at panloob na kabayaran sa dalas.Ang mga katangiang ito ay ginagawang go-to choice para sa mga mag-aaral, hobbyist, at mga propesyonal na nagtatrabaho sa mga analog circuit.
Ang IC 741 ay magagamit sa iba't ibang mga pakete, tulad ng 8-pin dip, TO5-8 metal maaari, at mga format ng SOIC, na nagbibigay ng kakayahang umangkop sa mga gumagamit kung paano nila ito isinasama sa kanilang mga disenyo.Ang kadalian ng paggamit at pagiging maaasahan ay ginagawang isang pangunahing bloke ng gusali sa maraming mga elektronikong proyekto.

| Parameter | Halaga |
| Impedance ng input | Mas malaki sa 100 kilo-ohms |
| Impedance ng output | Mas mababa sa 100 ohms |
| Frequency Range | 0 Hz hanggang 1 MHz |
| Offset kasalukuyang/boltahe | Mababa |
| Boltahe Gain | Humigit -kumulang 200,000 |
| Parameter | Halaga |
| Power Supply | Nangangailangan ng isang minimum na boltahe ng 5V at maaaring tiisin hanggang sa 18V |
| Impedance ng input | Humigit -kumulang 2 MΩ |
| Impedance ng output | Mga 75 Ω |
| Boltahe Gain | 200,000 para sa mababang mga frequency (200 v/mv) |
| Maximum na output kasalukuyang | 20 Ma |
| Inirerekumendang output load | Mas malaki kaysa sa 2 kΩ |
| Input offset | Saklaw sa pagitan ng 2 mV at 6 mV |
| Pumatay ng rate | 0.5 V/µs (rate kung saan ang isang op-amp ay nakakakita ng mga pagbabago sa boltahe) |
Ang mataas na input impedance ng IC 741 at mababang impedance ng output gawin itong lubos na angkop para magamit bilang isang boltahe amplifier.
Ang talahanayan sa ibaba ay nagbibigay ng isang buod ng karaniwang mga pagtutukoy para sa pagpapatakbo ng IC 741.
| Parameter | Simbolo | Karaniwang halaga | Unit |
| Supply boltahe | VCC | ± 15 | V |
| Output boltahe swing | Vout | ± 14 | V |
| Output kasalukuyang | Iout | 25 | Ma |
| Open-loop gain | AOL | 200,000 | V/v |
| Impedance ng input | Zin | 2 | MΩ |
| Impedance ng output | Zout | 75 | Ω |
| Offset boltahe | Vos | 1 | MV |
| Offset boltahe naaanod | Tcvos | 7 | µV/° C. |
| Offset boltahe ng pag -iipon | Avos/sa | 0.3 | µV/buwan |
| Pumatay ng rate | Sr | 0.5 | V/µS |
| Bandwidth | BW | 1.5 | MHz |
| Karaniwan-mode na pagtanggi sa ratio | CMRR | 90 | DB |
| Ratio ng pagtanggi ng power supply | PSRR | 86 (positibo), 96 (negatibo) | DB |
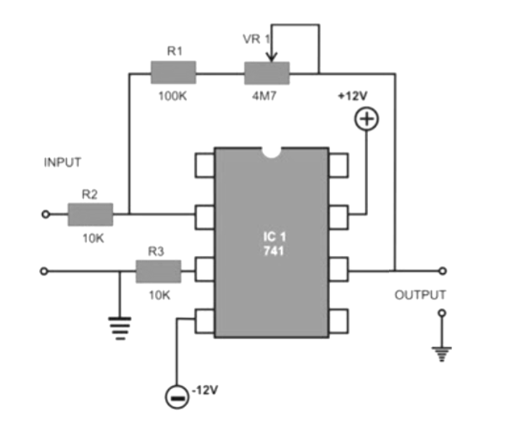
Ang diagram ay nagpapakita ng walong mga pin, na may tatlo sa kanila - pins 2, 3, at 6 - partikular na makabuluhan.Ang pin 2 ay kumakatawan sa inverting terminal, habang ang PIN 3 ay ang hindi pag-iikot na terminal.Ito ang mga puntos ng pag -input kung saan inilalapat ang mga signal.Ang Pin 6 ay nagsisilbing output terminal, na naghahatid ng pinalakas o naproseso na signal.
Ang Pin 8 ay hindi ginagamit sa circuit at walang aktibong papel.Ang "741" sa pangalan ng IC ay sumasalamin sa disenyo, kung saan ang pitong ng mga pin ay aktibo, kabilang ang apat na mga pin para sa pag -input (2, 3, 4, at 7) at isa para sa output (6).Ang tatsulok na hugis sa panloob na diagram ng IC ay kumakatawan sa pag -andar nito bilang isang pagpapatakbo ng amplifier, na binibigyang diin ang papel nito sa mga gawain sa pagproseso ng signal at pagpapalakas.

• Mga pin ng power supply: pin 4 at pin 7
Ang mga pin 4 at 7 ay ang mga koneksyon sa kuryente para sa IC 741. Ang PIN 4 ay kumokonekta sa negatibong supply ng boltahe, habang ang PIN 7 ay kumokonekta sa positibong supply ng boltahe.Ang mga pin na ito ay nagbibigay ng enerhiya na kinakailangan para gumana ang IC.Ang IC ay maaaring gumana sa loob ng isang saklaw ng boltahe na 5V hanggang 18V, na ginagawang kakayahang umangkop para sa iba't ibang mga disenyo ng circuit.Ang pagtiyak ng isang matatag na supply ng kuryente sa mga pin na ito ay mahalaga para sa maaasahang operasyon ng op-amp.
• Output pin: pin 6
Ang Pin 6 ay kung saan magagamit ang output ng IC 741.Ang boltahe sa pin na ito ay nakasalalay sa mekanismo ng feedback at ang mga boltahe ng input sa pin 2 at pin 3. Kung mataas ang boltahe ng output, lalapit ito sa positibong boltahe ng supply na konektado sa pin 7. Sa kabilang banda, kung ang boltahe ng output ayMababa, lilipat ito nang mas malapit sa negatibong boltahe ng supply sa pin 4. Ang pin na ito ay sumasalamin sa pinalakas o naproseso na signal batay sa pagsasaayos ng input at circuit.
• Mga pin ng input: pin 2 at pin 3
Ang pin 2 at pin 3 ay ang mga terminal ng input para sa IC.Ang pin 2 ay kumikilos bilang inverting input, habang ang PIN 3 ay nagsisilbing hindi pag-invert ng input.Kung ang boltahe sa pin 2 ay mas mataas kaysa sa pin 3, ang boltahe ng output ay bababa.Sa kabaligtaran, kapag ang boltahe sa pin 3 ay mas mataas kaysa sa pin 2, tataas ang boltahe ng output.Pinapayagan ka ng mga input na ito na kontrolin ang output sa pamamagitan ng pag-iiba ng mga signal ng input, na ginagawa silang sentro sa kung paano nagpapatakbo ang op-amp sa iba't ibang mga pagsasaayos.
• Offset null pin: pin 1 at pin 5
Ang Pin 1 at pin 5 ay ginagamit upang ayusin ang offset boltahe ng IC 741. Dahil sa maliit na iregularidad sa proseso o disenyo ng pagmamanupaktura, ang kaunting pagkakaiba -iba ng boltahe sa mga pin ng input ay maaaring makaapekto sa output.Upang ayusin ito, ang isang offset boltahe ay maaaring mailapat sa mga pin 1 at 5 gamit ang isang panlabas na potentiometer.Ang pagsasaayos na ito ay tumutulong sa maayos na pag-tune ng output para sa higit na kawastuhan sa mga sensitibong circuit.
• Hindi konektado pin: pin 8
Ang Pin 8 ay walang anumang panloob o panlabas na koneksyon sa IC 741. Ito ay naiwan lamang na hindi magkakaugnay at walang papel sa paggana ng IC.Sinasakop ng pin na ito ang puwang para sa mga layunin ng istruktura sa loob ng 8-pin package.
Ang IC 741 ay nagpapatakbo sa pamamagitan ng pagpapalakas ng pagkakaiba sa pagitan ng dalawang mga signal ng pag-input-na konektado sa inverting terminal at ang iba pa sa non-inverting terminal.Ang pagkakaiba na ito ay pagkatapos ay naproseso sa pamamagitan ng isang serye ng mga panloob na sangkap, kabilang ang mga transistor at kasalukuyang mga salamin, na nagtutulungan upang matiyak ang tumpak at matatag na pagpapalakas.
Ang yugto ng pag -input ng IC 741 ay gumagamit ng isang pagkakaiba -iba ng amplifier, na naghihiwalay sa mga input at pinipigilan ang hindi kanais -nais na feedback ng signal.Ang yugtong ito ay nagtatakda ng pundasyon para sa kung paano tumugon ang op-amp sa iba't ibang mga boltahe ng pag-input.Ang signal pagkatapos ay dumadaan sa isang intermediate na yugto kung saan ito ay karagdagang naproseso at pinalakas.Ang mga kasalukuyang salamin sa loob ng IC ay nag -regulate ng daloy ng kasalukuyang, tinitiyak ang pare -pareho na pagganap kahit na may iba't ibang mga kondisyon ng pag -input.
Sa wakas, ang signal ay umabot sa yugto ng output, kung saan handa ito para sa paghahatid sa konektadong pag -load.Ang output na ito ay maaaring maging sa phase na may input (non-inverting mode) o baligtad (inverting mode), depende sa pagsasaayos ng circuit.Ang IC 741 ay idinisenyo upang hawakan ang isang malawak na hanay ng mga boltahe ng pag -input at palakasin ang mga ito nang may kaunting pagbaluktot, ginagawa itong isang maaasahang pagpipilian para sa tumpak na pagproseso ng signal ng analog.

Ang panloob na istraktura ng IC 741 ay isang maingat na dinisenyo na pag -aayos ng mga transistor, resistors, at kasalukuyang mga salamin, lahat ay isinama sa isang solong chip.Pinapayagan ng disenyo na ito ang op-amp na hawakan ang mga kumplikadong operasyon na may kawastuhan at katatagan.
Sa core nito, ang IC 741 ay may isang yugto ng pag-input ng pagkakaiba-iba, kung saan pinoproseso ng dalawang transistor ang mga input at hindi pag-inverting.Tinutukoy ng yugtong ito ang pagkakaiba sa pagitan ng dalawang signal ng pag -input habang tinitiyak ang paghihiwalay upang maiwasan ang mga isyu sa feedback.Ang output ng yugtong ito ay pagkatapos ay ipinadala sa isang pangalawang yugto ng pagpapalakas para sa karagdagang pagpapalakas ng signal.
Upang ayusin ang kasalukuyang daloy at matiyak ang katatagan, ang IC ay gumagamit ng kasalukuyang mga salamin - espesyal na mga pagsasaayos ng transistor na kumokontrol at magtiklop ng kasalukuyang may katumpakan.Ang mga kasalukuyang salamin na ito ay tumutulong sa op-amp na mapanatili ang pare-pareho na pagganap sa isang hanay ng mga kondisyon ng operating.
Ang pangwakas na yugto ng output ay may kasamang karagdagang mga transistor at resistors, na humuhubog sa amplified signal para sa paghahatid sa output pin.Kasama rin sa yugtong ito ang mga mekanismo ng proteksyon, tulad ng proteksyon ng short-circuit, upang mapangalagaan ang IC sa panahon ng operasyon.
Sa pangkalahatan, ang panloob na istraktura ng IC 741 ay idinisenyo upang balansehin ang mataas na pagganap na may pagiging maaasahan, na ginagawang angkop para sa isang malawak na hanay ng mga aplikasyon ng analog.
Ang kakayahan ng IC 741 na palakasin ang mga signal ay nag -iiba depende sa dalas ng signal ng pag -input.Sa mas mababang mga frequency, karaniwang mas mababa sa 10Hz, ang pakinabang ay nananatiling medyo pare -pareho at napakataas, sa paligid ng 200,000.Pinapayagan nito ang OP-AMP na epektibong palakasin ang mga maliliit na signal ng pag-input na may kaunting pagbaluktot.
Habang tumataas ang dalas ng signal ng pag -input, unti -unting bumababa ang pakinabang.Ang pagbagsak ng pakinabang na ito ay nagiging makabuluhan habang ang dalas ay lumalapit sa 100,000Hz, kung saan ang pakinabang sa kalaunan ay binabawasan sa pagkakaisa (1).Ang pag -uugali na ito ay tipikal ng mga amplifier ng pagpapatakbo at naiimpluwensyahan ng mga panloob na mga limitasyon, tulad ng kapasidad at bandwidth.
Ang ugnayan na ito sa pagitan ng pakinabang at dalas ay inilalarawan sa graph sa ibaba, na nagpapakita kung paano ang mga paglipat ng IC 741 mula sa mataas na pakinabang sa mababang mga frequency hanggang sa mas mababang pakinabang sa mas mataas na mga frequency.

Ang pag -unawa sa katangian na ito ay mahalaga para sa pagdidisenyo ng mga circuit na nangangailangan ng tumpak na kontrol ng pagpapalakas ng signal sa iba't ibang mga frequency.Tumutulong ito sa pagpili ng tamang mga pagsasaayos at mga sangkap upang makamit ang nais na pagganap.
Ang IC 741 ay maaaring mai -configure bilang isang integrator o pagkakaiba -iba, na pinapayagan itong magsagawa ng mga operasyon sa matematika sa mga signal ng analog.Ang mga pagsasaayos na ito ay nangangailangan ng mga tiyak na sangkap at koneksyon upang hubugin ang signal ng output batay sa input.
Upang galugarin ang mga tungkulin na ito, kakailanganin mo ng isang breadboard, resistors, capacitor, isang IC 741, isang regulated supply ng kuryente, at isang oscilloscope (CRO).Ang mga circuit ng integrator at differentiator ay detalyado sa ibaba.

Ang circuit circuit, na binuo gamit ang IC 741, ay bumubuo ng isang output na tumutugma sa integral ng signal ng pag -input.Nangangahulugan ito na ang output ay kumakatawan sa pinagsama -samang halaga ng input sa paglipas ng panahon.Ang pag -set up ng circuit ay prangka at nagbibigay -daan sa iyo upang makita kung paano ang mga signal ng proseso ng IC 741.
Upang magsimula, mag-apply ng isang signal ng input ng alon ng sine na may dalas ng 1 kHz at isang malawak na 2V peak-to-peak.Ang signal signal na ito ay nagtutulak ng circuit at nagsisilbing batayan para sa pag -obserba ng pagganap ng integrator.Kapag nakatakda ang circuit, ikonekta ang mga seksyon ng input at output sa mga channel ng isang CRO (Cathode Ray Oscilloscope).Hinahayaan ka ng pag -setup na ito na tingnan at ihambing ang mga alon.
Sa pamamagitan ng pag -obserba ng mga alon sa CRO, malinaw mong makita kung paano nag -convert ang IC 741 ng signal ng pag -input sa isang pinagsamang output.Alalahanin ang mga alon at ihambing ang mga ito sa mga hula ng teoretikal upang kumpirmahin ang pag -uugali ng circuit.Ang prosesong ito ay nagtatampok sa kakayahan ng IC 741 na magsagawa ng mga operasyon sa matematika tulad ng pagsasama, na malawakang ginagamit sa pagproseso ng signal ng analog.

Ang circuit circuit gamit ang IC 741 ay idinisenyo upang makabuo ng isang output na kumakatawan sa rate ng pagbabago ng signal ng pag -input.Nangangahulugan ito na itinatampok kung gaano kabilis ang pagbabago ng signal ng pag -input sa paglipas ng panahon, ginagawa itong kapaki -pakinabang para sa mga application na nangangailangan ng pagtuklas ng mga pagbabago o paglilipat sa mga senyas.
Upang mai-set up ang circuit na ito, mag-apply ng isang tatsulok na signal ng alon na may dalas ng 1 kHz at isang malawak na 2V peak-to-peak sa input.Ang input waveform na ito ay nagbibigay -daan sa iyo upang obserbahan kung paano tumugon ang circuit sa iba't ibang mga rate ng pagbabago sa signal.
Susunod, ikonekta ang mga seksyon ng input at output ng circuit sa mga channel ng CRO (Cathode Ray Oscilloscope).Ang hakbang na ito ay nagbibigay-daan sa iyo upang subaybayan at pag-aralan ang mga alon sa real-time.Habang napansin mo ang output waveform sa CRO, ihambing ito sa teoretikal na mga inaasahan upang mapatunayan kung gaano kahusay ang pagganap ng circuit circuit.
Ang pagsasaayos na ito ay nagpapakita ng kakayahan ng IC 741 upang makalkula ang derivative ng mga signal ng input, na ginagawa itong isang mahalagang tool para sa mga gawain sa pagproseso ng signal na nangangailangan ng katumpakan.

Ang parehong mga pagsasaayos ay nagpapakita kung paano nababaluktot ang IC 741 ay sa paghawak ng mga operasyon sa matematika sa mga signal.Ang kakayahang kumilos bilang isang integrator o pagkakaiba -iba ay ginagawang isang mahalagang sangkap sa pagproseso ng signal, mga control system, at iba't ibang mga aplikasyon ng elektronikong instrumento.Ang kakayahang umangkop na ito ay nagtatampok ng pagiging kapaki -pakinabang nito sa mga circuit na nangangailangan ng katumpakan at kakayahang umangkop.
Sa isang open-loop setup, ang IC 741 ay nagpapatakbo nang walang puna, na pinapayagan itong makamit ang isang maximum na pakinabang ng boltahe hanggang sa 200,000.Ang pagsasaayos na ito ay mainam para sa mga aplikasyon ng paghahambing, kung saan inihahambing ng OP-APP ang boltahe sa pag-inverting at hindi pag-inverting ng mga input, na gumagawa ng alinman sa isang positibo o negatibong output batay sa paghahambing.Gayunpaman, dahil sa mataas na sensitivity, ang open-loop mode ay hindi gaanong angkop para sa pagpapalakas.Para sa matatag at kinokontrol na pakinabang, idinagdag ang feedback, na inililipat ang op-amp sa isang pagsasaayos ng closed-loop.

Ang IC 741 na pagpapatakbo ng amplifier ay maaaring mai -configure para sa iba't ibang mga aplikasyon, kabilang ang bilang isang adder, subtractor, comparator, boltahe na tagasunod, integrator, o differentiator.Ang mga application na ito ay nagtatampok ng kakayahan ng op-amp na hawakan ang mga operasyon sa matematika at mahusay na pagproseso ng signal.
Ang diagram ng circuit sa ibaba ay nagpapakita ng IC 741 na ginagamit bilang isang paghahambing.Sa pag -setup na ito, kinikilala ng IC at ang mga proseso ng mahina na signal, na ginagawang mas madali upang makilala at pag -aralan ang mga ito sa circuit.
Upang higit pang galugarin ang pag-andar nito, tingnan natin ang dalawang magkakaibang mga circuit ng amplifier ng boltahe na binuo gamit ang IC 741. Ang mga pagsasaayos na ito ay nagpapakita ng kakayahang umangkop at pagganap ng op-amp sa pagpapalakas ng mga signal para sa iba't ibang mga gamit.
Inverting amplifier circuit gamit ang 741 op amp
Sa isang inverting amplifier gamit ang 741 op-amp, ang PIN 2 ay nagsisilbing input, habang ang pin 6 ay ang output.Kapag ang signal ng input ay inilalapat sa pin 2, ang output na nakuha mula sa pin 6 ay baligtad sa polarity.Nangangahulugan ito na ang isang positibong pag -input ay nagreresulta sa isang negatibong output, at ang isang negatibong input ay nagreresulta sa isang positibong output.Ang pag -uugali na ito ang dahilan kung bakit tinatawag itong isang inverting amplifier.
Ang diagram ng circuit at ang kaukulang input-output waveform ay ipinapakita sa ibaba:

Ang pakinabang ng amplifier na ito ay tinutukoy gamit ang formula:
Makakuha (av) = -(r2 / r1)
Ang negatibong pag -sign sa pormula ay nagpapahiwatig ng pag -iikot ng polaridad ng output signal.Sa pamamagitan ng pagbabago ng mga halaga ng mga resistors R1 at R2, maaari mong kontrolin kung magkano ang input signal ay pinalakas.
Sa isang non-inverting amplifier gamit ang 741 op-amp, ang pin 3 ay ginagamit bilang input, at ang output ay kinuha mula sa pin 6. Ang output ay nagpapanatili ng parehong polaridad bilang input, nangangahulugang ang isang positibong input ay nagreresulta sa isang positibong output, habang ang isang negatibong input ay gumagawa ng isang negatibong output.Ang katangian na ito ay nagbibigay sa pangalan na hindi pag-inverting amplifier.
Ang circuit diagram at input-output waveform para sa non-inverting amplifier ay ibinibigay sa ibaba:

Ang pormula para sa pagkalkula ng pakinabang sa pagsasaayos na ito ay:
Makakuha (av) = 1 + (r2 / r1)
Dito, ang pakinabang ay nakasalalay sa mga halaga ng mga resistors R1 at R2.Ang pag -aayos ng mga halagang ito ng risistor ay nagbibigay -daan sa iyo upang makamit ang nais na antas ng pagpapalakas nang hindi baligtad ang polaridad ng signal.
Ang IC 741 pagpapatakbo amplifier ay isang maraming nalalaman sangkap na malawakang ginagamit sa maraming mga electronic circuit.Nasa ibaba ang isang pagpapaliwanag ng iba't ibang mga aplikasyon nito:
Ang IC 741 ay malawakang ginagamit upang palakasin ang mga signal sa iba't ibang mga frequency.Maaari itong hawakan ang mga signal mula sa DC hanggang sa mas mataas na mga frequency ng radyo, na ginagawang angkop para sa maraming mga aplikasyon.Halimbawa, madalas mong makikita ito sa mga frequency-selective amplifier, na kritikal sa mga sistema ng control control para sa mga stereo at hi-fi audio setup.Ang kakayahang mapili na palakasin ang mga tiyak na frequency ay nakakatulong na mapahusay ang kalidad ng tunog sa mga sistemang ito.
Pagdating sa pagsasagawa ng mga operasyon sa matematika, ang IC 741 ay kumikinang.Ito ay karaniwang ginagamit sa mga circuit na idinisenyo para sa pagsasama, pagkita ng kaibahan, at pagbubuod.Ang mga operasyon na ito ay mahalaga sa mga sistema ng pagproseso ng signal at control kung saan ang tumpak na mga pag -andar sa matematika ay kinakailangan upang manipulahin ang mga signal ng analog.
Sa mga aplikasyon kung saan ang mga regular na diode ay nahuhulog dahil sa mga patak ng boltahe, ang IC 741 ay kumikilos bilang isang katumpakan na rectifier.Ito ay kumikilos tulad ng isang perpektong diode na walang pagbagsak ng boltahe, na nagpapagana ng tumpak na pagwawasto ng signal.Ang tampok na ito ay lalong kapaki -pakinabang sa pagproseso ng mga mahina na signal nang walang pagbaluktot.
Ang IC 741 ay gumaganap ng isang mahalagang papel sa pagbuo ng mga oscillation.Malalaman mo ito sa mga function na generator na gumagawa ng iba't ibang mga alon ng output, tulad ng sinusoidal, square, at tatsulok na alon.Bilang karagdagan, madalas itong ginagamit sa mga modulators ng lapad ng pulso (mga generator ng PWM), na mahalaga sa mga circuit control circuit.
Ang IC 741 ay malawakang ginagamit bilang isang paghahambing, na tinutukoy kung ang dalawang boltahe ay nasa parehong antas.Ang pag -andar na ito ay kapaki -pakinabang sa mga aplikasyon tulad ng regulasyon ng boltahe at mga circuit ng paghahambing ng signal.Tumutulong ito sa pagdidisenyo ng mga system na kailangang gumawa ng mga pagpapasya batay sa mga threshold ng boltahe.
Ang IC 741 ay nag -aambag sa pag -convert ng mga digital na signal sa mga analog at kabaligtaran.Karaniwang ginagamit ito sa mga digital-to-analog converters (DAC) upang isalin ang binary input sa kaukulang mga output ng analog.Katulad nito, ginagamit ito sa mga analog-to-digital converters (ADC), na nagpapagana ng makinis na pakikipag-ugnayan sa pagitan ng mga analog at digital system.
• Variable Audio Frequency Oscillator: Tumutulong na makabuo ng mga nababagay na signal ng audio para sa pagsubok at paggawa ng tunog.
• Adjustable Ripple Regulated Power Supply: Tinitiyak ang isang matatag na supply ng kuryente sa pamamagitan ng pag -minimize ng pagbabagu -bago ng boltahe.
• Four-channel audio mixer: Pinagsasama ang mga signal ng audio mula sa maraming mga input sa isang output channel.
• Switch na pinatatakbo ng ilaw: Gumagana sa mga resistors na umaasa sa ilaw (LDR) upang makontrol ang mga aparato batay sa light intensity.
• DC Voltage Polarity Meter: Kinikilala ang polarity ng DC boltahe sa mga circuit.
• Thermometer ng silid: Sinusukat ang temperatura ng silid gamit ang isang circuit circuit.
• tagapakinig ng bug: Pinapalakas ang tunog para sa mga aparato sa pakikinig.
• Microphone amplifier: pinatataas ang lakas ng mga signal ng mikropono para sa mga kagamitan sa audio.
• Op-amp tester: Sinusuri ang pag-andar ng mga amplifier ng pagpapatakbo.
• Maikling proteksyon ng circuit para sa RPS: Pinipigilan ang pinsala sa pamamagitan ng pag -iingat laban sa mga maikling circuit.
• Thermal touch switch: isinaaktibo ang mga aparato na may isang touch-sensitive thermal switch.
• Voltage-to-frequency conversion: Nag-convert ng mga signal ng boltahe sa kaukulang mga output ng dalas.
Ang IC 741 pagpapatakbo amplifier ay isang maraming nalalaman at maaasahang sangkap na malawakang ginagamit sa mga electronic circuit para sa pagpapalakas ng mga signal, pagsasagawa ng mga operasyon sa matematika, at pagkontrol ng boltahe.Ang simpleng disenyo nito, kadalian ng paggamit, at kakayahang umangkop sa iba't ibang mga pag -andar ay ginagawang isang paborito para sa iba't ibang mga aplikasyon.Kung nagtatrabaho ka sa pangunahing pagpapalakas o mas advanced na mga proyekto, ang IC 741 ay nag -aalok ng isang solidong pundasyon para sa paglikha ng mahusay at epektibong mga circuit.
Mangyaring magpadala ng isang pagtatanong, tutugon kami kaagad.
Ang IC 741 ay isang pagpapatakbo ng amplifier na nagpoproseso ng mga signal ng analog Sa pamamagitan ng pagsasagawa ng mga operasyon sa matematika tulad ng karagdagan, pagbabawas, pagsasama, at pagkita ng kaibahan.Malawakang ginagamit ito sa mga circuit na nangangailangan ng pagpapalakas, pag -filter, o paghahambing ng mga boltahe.
Upang masubukan ang IC 741, mag -apply ng mga boltahe ng input sa pag -iikot at mga terminal na hindi pag-inverting at sukatin ang boltahe ng output.Isang functional na IC ay magbibigay ng inaasahang amplified output o isang tamang paghahambing Resulta, depende sa pagsasaayos ng circuit.Bilang kahalili, maaari mo Suriin ang mga boltahe ng input upang kumpirmahin ang mga ito ay nasa tamang antas, tulad ng Ipinapahiwatig nito ang wastong operasyon.
Sa isang open-loop na pagsasaayos, ang IC 741 ay may napakataas na pakinabang, Karaniwan sa paligid ng 200,000 v/v.Gayunpaman, sa mga praktikal na aplikasyon, puna ay idinagdag upang makontrol at patatagin ang pakinabang para sa nais pagpapalakas.
Ang layout ng 8-pin ay nagbibigay-daan para sa maraming mga pag-andar, kabilang ang pag-input mga terminal, isang output terminal, mga koneksyon sa supply ng kuryente, at offset null pagsasaayos.Ang disenyo na ito ay nagbibigay ng kakayahang umangkop upang i-configure ang op-amp Para sa iba't ibang mga circuit.
Ang IC 741 ay isang pagpapatakbo ng amplifier na idinisenyo upang maproseso ang analog mga senyas sa pamamagitan ng pagpapalakas o paghahambing ng mga boltahe.Sa kabilang banda, ang IC Ang 555 ay isang timer na ginamit upang makabuo ng mga signal ng alon ng square, na ginagawang perpekto para sa mga gawain tulad ng pag -oscillation, tiyempo, at henerasyon ng pulso.Habang pareho Ang maraming nalalaman, ang kanilang mga pag -andar at aplikasyon ay naiiba.
sa 2024/11/29
sa 2024/11/29
sa 8000/04/18 147757
sa 2000/04/18 111935
sa 1600/04/18 111349
sa 0400/04/18 83719
sa 1970/01/1 79508
sa 1970/01/1 66904
sa 1970/01/1 63028
sa 1970/01/1 63012
sa 1970/01/1 54081
sa 1970/01/1 52123