
Larawan 1: Voltage Regulator
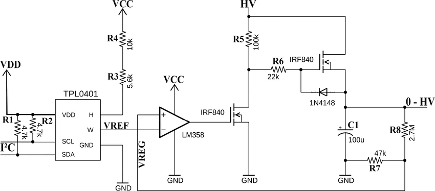
• Comparator
Inihahambing ng comparator ang boltahe ng output sa isang set na boltahe ng sanggunian.Ang trabaho nito ay upang matiyak na ang output ay mananatili sa loob ng isang nais na saklaw sa pamamagitan ng pagpapadala ng mga signal ng control na ayusin ang boltahe nang naaayon.Kapag ang output ay nag -drift mula sa halaga ng sanggunian, ang paghahambing ay nag -trigger ng mga pagsasaayos upang maibalik ang output sa linya.

Larawan 2: Circuit ng regulator ng boltahe na may comparator ng boltahe
• Pinagmulan ng boltahe ng sanggunian
Ito ay isang mataas na matatag na boltahe na kumikilos bilang benchmark para sa paghahambing.Ang boltahe ng sanggunian ay mananatiling pare -pareho, kahit na may mga pagbabago sa boltahe ng input, temperatura, o pag -load.Ito ay ibinigay ng isang sanggunian ng bandgap, at nag -aalok ng maaasahang katatagan sa iba't ibang mga kondisyon ng operating.

Larawan 3: Pinagmulan ng boltahe ng sanggunian
• Error amplifier
Ang error amplifier ay pinalalaki ang pagkakaiba sa pagitan ng boltahe ng sanggunian at boltahe ng output.Ang amplified signal na ito ay ginamit upang maayos ang mekanismo ng control, binabawasan ang agwat sa pagitan ng aktwal na output at ang target na boltahe.Tinitiyak nito ang output na tumutugma sa inilaan na boltahe nang mas malapit hangga't maaari.

Larawan 4: boltahe regulator na may error amplifier
• Feedback Network
Ang feedback network ay binubuo ng mga resistors, at kung minsan ang mga capacitor, na nagpapadala ng isang bahagi ng boltahe ng output pabalik sa system para sa pagsubaybay.Mahalaga ang feedback loop na ito para sa pagtatakda ng tamang boltahe ng output at nagpapatatag ng regulator.Ang ratio ng feedback, na tinutukoy ng mga sangkap ng network, ay kumokontrol kung magkano ang output ay pinakain sa error amplifier o comparator.

Larawan 5: signal ng feedback sa regulator ng boltahe
• elemento ng kontrol
Ang elemento ng control ay aktibong inaayos ang boltahe ng output.Sa mga linear regulators, ito ay isang transistor na nagtatrabaho sa aktibong estado nito upang ayusin ang boltahe.Sa paglipat ng mga regulators, ang elemento ng control ay kumikilos bilang isang switch, na pinihit ang boltahe ng input at off upang ilipat ang enerhiya sa pamamagitan ng mga sangkap tulad ng mga inductor o capacitor, makinis ang output.

Larawan 6: elemento ng kontrol sa regulator ng boltahe
• Regulasyon ng pag -load
Ang regulasyon ng pag -load ay ang kakayahan ng regulator na panatilihing matatag ang boltahe ng output habang nagbabago ang pag -load.Ang malakas na regulasyon ng pag -load ay nangangahulugan na ang output ay nananatiling pare -pareho, kahit na ang dami ng kasalukuyang pag -load ay kumukuha ng mga pagbabago.

Larawan 7: Regulasyon ng pag -load
• Regulasyon ng linya
Sinusukat ng regulasyon ng linya kung gaano kahusay ang pagpapanatili ng regulator ng isang matatag na output kapag nag -iiba ang boltahe ng input.Ang isang mahusay na regulator ng boltahe ay nagpapakita ng kaunting mga pagbabago sa output kahit na may mga paglilipat sa boltahe ng input.

Larawan 8: Regulasyon ng linya
• Heat sink
Para sa mga linear regulators na maaaring makabuo ng init sa pamamagitan ng pag -dissipate ng labis na boltahe, ang isang heat sink ay madalas na kinakailangan.Tumutulong ito na palayasin ang init na ginawa ng elemento ng control, tulad ng isang transistor, na pinapanatili ang aparato sa loob ng ligtas na temperatura ng operating.

Larawan 9: Heat sink
• Circuitry ng proteksyon
Maraming mga regulator ng boltahe ang may mga tampok na built-in na proteksyon tulad ng overcurrent, thermal shutdown, at proteksyon ng short-circuit.Ang mga pangangalaga na ito ay pumipigil sa regulator at mga konektadong aparato mula sa nasira, pagpapahusay ng pangkalahatang kaligtasan at pagiging maaasahan.
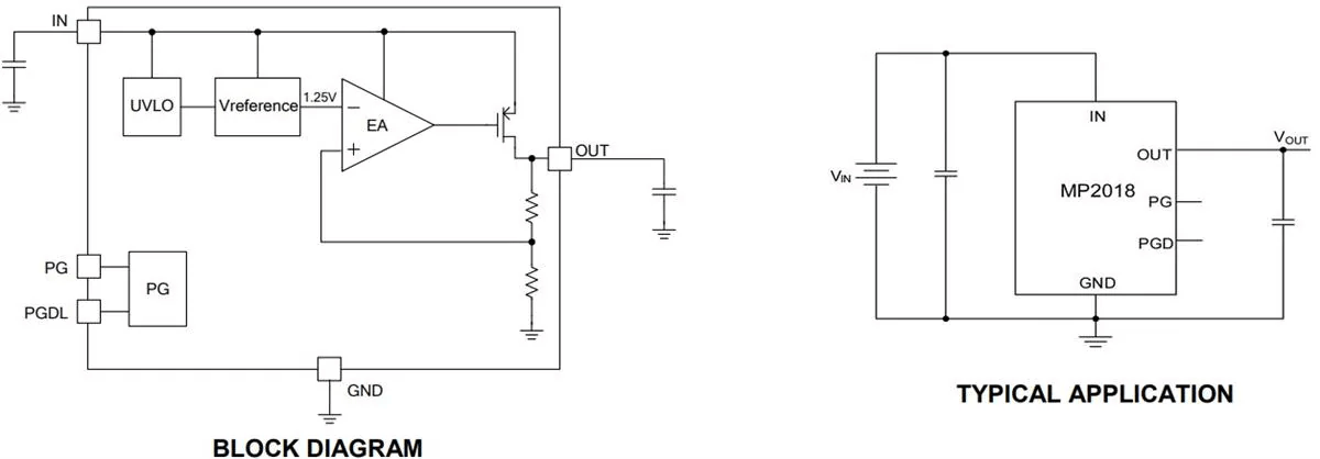
Ang mga linear na regulator ng boltahe ay gumagamit ng pangunahing bahagi na tinatawag na isang elemento ng pass, karaniwang isang uri ng transistor tulad ng isang bipolar junction transistor (BJT) o isang MOSFET.Ang bahaging ito ay kinokontrol ng isang pagpapatakbo ng amplifier.Upang mapanatili ang matatag na boltahe, patuloy na inihahambing ng regulator ang boltahe ng output na may isang nakapirming boltahe ng panloob na sanggunian.Kung ang dalawa ay hindi pareho, binabago ng pagpapatakbo ng amplifier ang elemento ng pass upang ayusin ang output.Ang prosesong ito ay patuloy na nagtatrabaho upang makagawa ng pagkakaiba sa pagitan ng dalawang boltahe hangga't maaari.
Dahil ang mga linear regulators ay maaari lamang ibababa ang boltahe, ang output ay palaging mas mababa kaysa sa boltahe ng input.Kahit na nililimitahan nito kung paano ito magagamit, ang mga linear regulators ay sikat pa rin dahil simple ang mga ito at mahusay na gumanap.Madali silang magdisenyo, maaasahan, mabisa at gumawa ng napakaliit na panghihimasok sa electromagnetic (EMI), ay nangangahulugang mas kaunting ingay at ripple sa output.
Halimbawa, ang isang simpleng linear regulator tulad ng MP2018 ay nangangailangan lamang ng isang input capacitor at isang output capacitor upang gumana nang maayos.Ang maliit na bilang ng mga bahagi ay ginagawang madali, maaasahan, at abot -kayang ang disenyo.

Larawan 10: Linear boltahe regulator
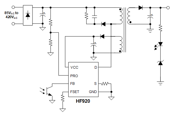
Ang paglipat ng mga regulator ay isang mas advanced na pagpipilian kumpara sa mga linear regulators, ngunit ang kanilang disenyo ay nangangailangan ng mas katumpakan at pansin sa detalye.Hindi tulad ng mga linear regulators, ang paglipat ng mga regulator ay nakasalalay sa mga panlabas na sangkap, maingat na control loop tuning, at maalalahanin na pagpaplano ng layout.Ang mga regulator na ito ay dumating sa tatlong pangunahing uri: step-down (buck) converters, step-up (boost) converters, at isang kombinasyon ng dalawa.Ang saklaw ng mga pagpipilian na ito ay ginagawang mas kakayahang umangkop kaysa sa mga linear regulators.
Ang isa sa mga pakinabang ng paglipat ng mga regulators ay ang kanilang mataas na kahusayan, na madalas na lumampas sa 95%.Nag -excel din sila sa pamamahala ng init at may kakayahang pangasiwaan ang mas malaking alon habang sinusuportahan ang isang malawak na iba't ibang mga boltahe ng input at output.Gayunpaman, ang trade-off para sa pagganap na ito ay nadagdagan ang pagiging kumplikado.Upang gumana nang maayos, ang paglipat ng mga regulator ay nangangailangan ng mga karagdagang sangkap tulad ng mga inductors, capacitor, field-effects transistors (FET), at mga resistor ng feedback.
Ang isang mabuting halimbawa ng isang paglipat ng regulator ay ang modelo ng HF920 na nagpapakita ng malakas na pagganap at maaasahang pamamahala ng kapangyarihan na inaalok ng mga aparatong ito.

Larawan 11: Paglipat ng boltahe ng boltahe
Buck Regulators, tinatawag ding mga step-down converters, ay ginagamit upang mabawasan ang isang mas mataas na boltahe sa isang mas mababa, mas magagamit na boltahe ng output.Ang proseso ay nagsisimula sa isang transistor na lumipat at naka -off sa mataas na bilis, pinuputol ang boltahe ng input sa mga maikling pagsabog.Ang mga mabilis na pagsabog ng boltahe ay pagkatapos ay dumaan sa isang inductor na pansamantalang nag -iimbak ng enerhiya.Habang nagpapatuloy ang boltahe, lalo itong na -smoothed ng isang kapasitor, na nagreresulta sa isang matatag na mas mababang boltahe ng output.Ang pamamaraang ito ay mahusay, binabawasan ang enerhiya na nasayang bilang init.Ang mga regulator ng Buck ay mabuti sa mga aparato tulad ng mga laptop, smartphone, at iba pang portable electronics.

Larawan 12: Circuit ng Buck Regulator
Boost regulators , madalas na tinutukoy bilang mga step-up converters, magtrabaho upang madagdagan ang isang mababang boltahe ng pag-input sa isang mas mataas na boltahe ng output.Dito, isang transistor na singilin ang isang inductor kapag aktibo ito at ilalabas ang nakaimbak na enerhiya kapag nagpapatalsik ito.Ang kinokontrol na paglabas na ito ay nakataas ang antas ng boltahe.Ang mga regulator na ito ay kapaki -pakinabang sa mga sitwasyon kung saan ang lakas ng pag -input, tulad ng mula sa isang baterya, ay masyadong mababa para sa mga pangangailangan ng aparato.Tulad ng pag -ubos ng mga baterya, tinitiyak ng Boost Regulator na ang boltahe ay nananatiling pare -pareho, pinapanatili ang pagpapatakbo ng mga aparato kahit na bumababa ang mga antas ng kuryente.Ginagawa nitong mainam para sa maraming mga electronics na pinapagana ng baterya na nangangailangan ng isang matatag na boltahe sa kabila ng pagbabagu-bago ng suplay ng enerhiya.

Larawan 13: Circuit ng Boost Regulator
Buck-boost regulators Pagsamahin ang mga tampok ng parehong mga convert ng Buck at Boost, na nagpapahintulot sa kanila na dagdagan o bawasan ang boltahe ng input kung kinakailangan.Ang mga regulators na ito ay unang baligtad ang boltahe ng input at pagkatapos ay ayusin ito, alinman sa pagtapak nito pataas o pababa depende sa kinakailangang output.Ang kakayahang umangkop sa pagbabago ng mga kondisyon ay ginagawang mahusay ang mga Buck-Boost Regulators sa mga system na may hindi mahuhulaan o hindi matatag na mga boltahe ng pag-input, tulad ng sa mga kotse o nababagong mga aplikasyon ng enerhiya tulad ng mga solar power system.Sa pamamagitan ng pagbibigay ng isang matatag na output anuman ang pagbabagu -bago ng pag -input, sinisiguro nila na ang mga konektadong aparato ay gumaganap nang maaasahan sa isang malawak na hanay ng mga kondisyon.

Larawan 14: Circuit ng Buck-Boost Regulator
Ang Breadboard Voltage Regulator Kit ay ang perpektong punto ng pagpasok para sa mga nagsisimula na naghahanap upang makakuha ng karanasan sa hands-on na may paghihinang at pangunahing disenyo ng circuit.Hindi lamang malalaman mo ang mga pangunahing konsepto ng electronics, ngunit sa pagtatapos ng proyektong ito, magtayo ka ng isang ganap na functional na aparato, na may kakayahang magbigay ng isang matatag na 5VDC output para sa mga maliliit na proyekto ng elektronika.
Kasama sa kit na ito ang lahat ng kailangan mo upang mag -ipon ng isang maaasahang regulator ng boltahe:
- nakalimbag na circuit board (PCB)
- DC Power Jack
- Mga capacitor at risistor
- LED status LED
- pin header
- Komprehensibong manu -manong pagtuturo
Ang mga tool na kinakailangan para sa proyektong ito ay:
- paghihinang bakal at panghinang
- Mga pamutol ng wire
- Power Supply (tulad ng isang 6-18V Wall Adapter)
Ang proseso ng pagpupulong ay nasira nang sunud-sunod upang matulungan kang maunawaan ang pagpapatakbo ng isang regulator ng boltahe habang pupunta ka.
Hakbang 1: Pag -install ng risistor at kapasitor
Magsimula sa pamamagitan ng pagpili ng risistor at baluktot ang mga lead nito upang magkasya sa slot ng R1.Ipasok ito sa itinalagang lugar sa board at panghinang ang mga nangunguna nang ligtas mula sa likuran.Kapag nabili, i -snip off ang anumang dagdag na wire na nakadikit.Susunod, kunin ang 0.1µF capacitor at sundin ang parehong proseso para sa slot C2.Hindi na kailangang mag -alala tungkol sa kung aling paraan ang kanilang kinakaharap, ang mga sangkap na ito ay maaaring mailagay sa alinmang direksyon dahil hindi ito polarized.

Larawan 15: Pag -install ng risistor at kapasitor
Hakbang 2: Pag -set up ng Voltage Regulator at Barrel Jack
Ilagay ang boltahe ng boltahe sa slot ng V-Reg, tiyaking ihanay ang tab na may linya na ipinahiwatig sa board.Mahalaga ang pagkuha ng orientation na ito, kung naka -install paatras, hindi gagana ang regulator at maaaring makapinsala sa circuit.Ang papel ng regulator ay upang panatilihing matatag ang boltahe kahit na ang pag -input ay nagbabago, tinitiyak ang lakas na naihatid sa iyong circuit ay mananatiling matatag.Matapos ang paghihinang ng mga nangunguna, gupitin ang labis na kawad.Ngayon, lumipat sa bariles ng bariles, ipasok ito sa slot B1 at ibenta ito sa lugar.Ito ay magsisilbing pangunahing koneksyon ng kuryente para sa iyong proyekto.

Larawan 16: Pag -set up ng Voltage Regulator at Barrel Jack
Hakbang 3: Paglalagay ng Capacitor at Power LED
Ipasok ang 10µF capacitor sa slot C1, siguraduhing mas mahaba ang tingga sa (+) pad.I-double-check na ang stripe sa kapasitor ay katabi ng label ng PWR para sa tamang orientation.Pagkaraan nito, i -install ang LED sa puwang nito, na nakahanay sa bingaw na may kaukulang linya sa simbolo ng board upang matiyak na mailagay ito nang tama.

Larawan 17: Paglalagay ng Capacitor at Power LED
Hakbang 4: Pag -install ng Power Switch at Breadboard Pins
Ilagay ang switch ng kuryente sa slot ng PWR at ligtas ito.Pagdating sa mga pin ng tinapay, maaari silang maging nakakalito upang pamahalaan dahil kailangan nilang ibenta mula sa ilalim.Upang mapanatili ang mga ito na nakahanay, maaari mong hawakan ang mga ito nang matatag sa pamamagitan ng kamay habang nagbebenta ka o gumamit ng isang breadboard upang suportahan ang mga ito sa panahon ng proseso.

Larawan 18: Pag -install ng Power Switch at Breadboard Pins
Hakbang 5: Pag -configure ng mga riles ng kuryente
Upang matiyak na gumagana nang tama ang regulator ng boltahe, kailangan mong i -set up ang mga riles ng kuryente.Piliin ang gilid ng tinapay na nais mong gamitin.Sumama tayo sa kaliwa para sa pag -setup na ito.Itugma ang mga pad sa board sa riles ng '+' at '-' sa tinapay.Kapag nakahanay ang lahat, ibenta ang mga kalahating buwan na pad upang i-lock ang koneksyon sa lugar.Kung kailangan mong baligtarin ang polarity ng kuryente, maaari mong gamitin ang bahagi ng SWT7 sa mga tiyak na pad, kahit na ito ay karaniwang hindi maipapayo.

Larawan 19: Pag -configure ng mga riles ng kuryente
Hakbang 6: Pinapagana ang Lupon
Gumamit ng isang mapagkukunan ng 2.1mm DC na nagbibigay sa pagitan ng 6 hanggang 18 volts upang mabigyan ng kapangyarihan ang board.Kung ang boltahe ng input ay napupunta sa itaas ng 12 volts, maaaring maging mainit ang regulator, ngunit normal iyon at hindi isang dahilan para sa pag -aalala.Kung hindi ka gumagamit ng isang tinapay, maaari mong gamitin ang mga "+ -" na mga pad ng panghinang na matatagpuan malapit sa bariles ng bariles upang gumuhit ng 5V ng regulated na kapangyarihan.

Larawan 20: Breadboard Voltage Regulator Kit
Ang isang regulator ng boltahe ay tulad ng isang control system para sa enerhiya ng iyong proyekto.Tinitiyak nito na ang iyong proyekto ay nakakakuha ng tamang dami ng kapangyarihan.
Isipin ang iyong mapagkukunan ng kapangyarihan ay nagbibigay ng higit na boltahe kaysa sa mga pangangailangan ng iyong proyekto.A linear regulator ay isang simpleng aparato na nagpapababa ng boltahe sa isang ligtas na antas para sa iyong proyekto.Madaling gamitin at gumagana nang maayos kung ang pagkakaiba sa pagitan ng boltahe na mayroon ka at ang boltahe na kailangan mo ay hindi masyadong malaki.
Ngunit ang mga linear regulators ay maaaring mag -aaksaya ng enerhiya, kung mayroong isang malaking pagkakaiba sa pagitan ng boltahe ng input at output.Ang nasayang na enerhiya ay nagiging init at naging isang problema para sa iyong proyekto.
Kung ang iyong linear regulator ay nagiging sobrang init, nangangahulugan ito na nag -aaksaya ng maraming kapangyarihan.Sa kasong ito, baka gusto mong gumamit ng a Buck paglipat ng regulator.Ang ganitong uri ng regulator ay mas mahusay at hindi mag -aaksaya ng mas maraming enerhiya.Ibinababa nito ang boltahe sa pamamagitan ng pag -on at off ng mabilis upang lumikha ng isang average na mas mababang boltahe.
Kung ang iyong proyekto ay nangangailangan ng higit na boltahe kaysa sa iyong mapagkukunan ng kapangyarihan ay maaaring magbigay, a Boost ang paglipat ng regulator maaaring makatulong.Pinatataas nito ang boltahe mula sa iyong mapagkukunan ng kuryente upang mabigyan ang iyong proyekto ng labis na kapangyarihan na kailangan nito.
Minsan, ang iyong mapagkukunan ng kapangyarihan ay maaaring hindi matatag, na nagbibigay ng labis o masyadong maliit na boltahe. Isang Buck-Boost Switching Regulator Maaari kapwa dagdagan at bawasan ang boltahe kung kinakailangan, siguraduhin na ang iyong proyekto ay palaging nakakakuha ng tamang dami ng kapangyarihan.
Para sa mga proyekto na nangangailangan ng matatag na kapangyarihan, maaari mong pagsamahin ang a Ang paglipat ng regulator na may isang linear regulator.Ang paglipat ng regulator ay humahawak ng malaking pagbabago sa boltahe, habang tinitiyak ng linear regulator na ang lakas ay makinis at matatag.
Kaya, ang tamang regulator ng boltahe ay nakasalalay sa kung magkano ang boltahe mula sa iyong mapagkukunan ng kapangyarihan ay naiiba sa kung ano ang kailangan ng iyong proyekto, at kung paano matatag at linisin ang kapangyarihan.Ang bawat uri ay may sariling lakas, kaya piliin ang isa na naaangkop sa iyong proyekto nang pinakamahusay.
Ang pag -aaral ng mga regulator ng boltahe ay sumasaklaw sa isang mahalagang bahagi ng elektrikal na engineering na pinagsasama ang praktikal na paggamit at teorya.Ipinapaliwanag ng artikulo ang mga sangkap tulad ng mga error amplifier at heat sink, pati na rin ang mga pagkakaiba sa pagitan ng mga linear at paglipat ng mga regulator, na nagbibigay ng isang matatag na pag -unawa sa kung paano kontrolin ng mga aparatong ito ang kapangyarihang ito.Kasama rin dito ang isang gabay na hakbang-hakbang sa pagbuo ng isang regulator ng boltahe sa isang tinapay, na tumutulong na gawing mas malinaw ang proseso at nagbibigay ng karanasan sa mga mambabasa upang suportahan ang mga konsepto.Habang ang mga elektronikong disenyo ay nakakakuha ng mas kumplikado at nagbabago ang mga pangangailangan ng kuryente, alam kung paano gumagana ang regulasyon ng boltahe.Ang artikulong ito ay kumikilos bilang parehong tool sa pagtuturo at isang praktikal na gabay, na tumutulong sa parehong mga taga -disenyo at hobbyist na pumili at gumamit ng pinakamahusay na mga regulator ng boltahe para sa kanilang mga proyekto, tinitiyak ang kanilang mga elektroniko na mas mahaba at gumana nang maayos.
Mahalaga ang isang regulator ng boltahe kapag ang matatag na boltahe ay kinakailangan para gumana nang maayos ang mga elektronikong aparato.Pinoprotektahan ito laban sa pinsala mula sa biglaang mga pagbabago sa boltahe, na maaaring mangyari dahil sa mga pagbabago sa mga isyu sa demand o supply.Ginagamit ito sa mga bagay tulad ng mga suplay ng kuryente sa computer, kagamitan sa telecom, at iba pang mga aparato na sensitibo sa mga pagbabago sa boltahe.
Oo, ang AVR (Awtomatikong Voltage Regulator) ay isang uri ng regulator ng boltahe.Awtomatikong inaayos nito ang antas ng boltahe upang matiyak na ang isang pare -pareho at naaangkop na boltahe ay naihatid sa kagamitan, anuman ang mga pagbabago sa boltahe ng pag -load o input.Makakatulong ito sa pagpigil sa pinsala at pagpapabuti ng kahusayan sa mga de -koryenteng aparato.
Kinokontrol ng isang regulator ng AC boltahe ang boltahe ng alternating kasalukuyang (AC) na kapangyarihan upang magbigay ng isang matatag na boltahe ng output sa mga konektadong aparato.Nagbabayad ito para sa mga pagkakaiba-iba sa mga boltahe ng input at mga kondisyon ng pag-load, tinitiyak ang paghahatid ng isang palaging AC output, mabuti para sa maaasahang operasyon ng mga aparato na pinapagana ng AC.
Hindi, ang isang inverter ay hindi isang regulator ng boltahe.Ang isang inverter ay idinisenyo upang mai -convert ang direktang kasalukuyang (DC) sa alternating kasalukuyang (AC).Habang ang ilang mga inverters ay may mga built-in na kakayahan upang patatagin ang boltahe ng output, ang kanilang pangunahing pag-andar ay ang pag-convert ng kasalukuyang uri, hindi regulate boltahe.
Narito kung paano subukan ang isang regulator ng boltahe:
I -set up ang multimeter: Itakda ang iyong multimeter upang masukat ang boltahe.
Ikonekta ang multimeter: Ikabit ang mga probes sa mga terminal ng output ng regulator.
Suriin ang boltahe: I -on ang system at suriin ang pagbabasa.Dapat itong tumugma sa inaasahang output ng regulator.
Opsyonal: Pagsubok sa pag -load: Baguhin ang pag -load at tingnan kung ang output ay mananatiling matatag, na nagpapakita ng regulator ay gumagana nang tama.
Inaayos ng isang boltahe na magsusupil ang boltahe ng output batay sa input ng gumagamit, tulad ng pagbabago ng ilaw na ilaw o bilis ng motor.Ang isang regulator ng boltahe ay nagpapanatili ng matatag na boltahe, kahit na nagbabago ang pag -load o input.Ang mga controller ay nagbabago ng boltahe kung kinakailangan, habang tinitiyak ng mga regulator na mananatili itong pare -pareho.
Mangyaring magpadala ng isang pagtatanong, tutugon kami kaagad.
sa 2024/08/19
sa 2024/08/16
sa 8000/04/18 147757
sa 2000/04/18 111935
sa 1600/04/18 111349
sa 0400/04/18 83719
sa 1970/01/1 79508
sa 1970/01/1 66904
sa 1970/01/1 63028
sa 1970/01/1 63012
sa 1970/01/1 54081
sa 1970/01/1 52123