
Ang STM32F103RCT6 ay itinayo sa paligid ng braso cortex-M3 32-bit RISC core, na idinisenyo upang gumana nang mahusay sa bilis na 72 MHz.Pinagsasama nito ang kakayahan sa pagproseso na may mabilis na naka -embed na mga alaala, na nag -aalok ng hanggang sa 512 kbytes ng flash memory at 64 kbytes ng SRAM.Ang mga ito ay ipinares sa isang malawak na hanay ng mga advanced na I/OS at peripheral na kumonekta nang walang putol sa pamamagitan ng dalawang mga bus ng APB.
Ang microcontroller na ito ay nakatayo dahil nag-aalok ito ng tatlong 12-bit ADC, apat na pangkalahatang-layunin na 16-bit timers, at dalawang mga timer ng PWM.Sa itaas nito, nagtatampok ito ng isang mayamang koleksyon ng mga interface ng komunikasyon tulad ng I2C, SPI, I2S, SDIO, USB, maaari, at maraming mga usarts, na umaangkop sa parehong pamantayan at advanced na mga kinakailangan sa aplikasyon.
Ang aparato ay mahusay na gumagana sa buong malawak na saklaw ng temperatura na -40 ° C hanggang +105 ° C at nagpapatakbo sa isang nababaluktot na supply ng kuryente sa pagitan ng 2.0 at 3.6 V. Nagbibigay din ito ng maraming mga mode na nagse-save ng kuryente, na ginagawang angkop para sa mga disenyo ng mababang enerhiya nang walapag -andar ng pag -kompromiso.
Ang mga kakayahan na ito ay gumagawa ng STM32F103RCT6 isang madaling iakma na solusyon para sa magkakaibang mga aplikasyon.Kung nagtatrabaho ka sa mga drive ng motor, mga aparatong medikal, o mga peripheral sa paglalaro, maaaring hawakan ng microcontroller ang lahat.Ito rin ay isang malakas na akma para sa pang -industriya na automation, mga sistema ng GPS, at mga elektronikong consumer tulad ng mga alarma, printer, at mga sistema ng HVAC.Ang kakayahang magamit at matatag na pagganap ay nagtatakda ito bilang isang maaasahang pagpipilian sa maraming mga patlang.






Mga teknikal na pagtutukoy, tampok, katangian, at mga sangkap na may maihahambing na mga pagtutukoy ng stmicroelectronics STM32F103RCT6.
| I -type | Parameter |
| Katayuan ng Lifecycle | Aktibo (huling na -update: 7 buwan na ang nakakaraan) |
| Oras ng tingga ng pabrika | 10 linggo |
| Uri ng pag -mount | Surface Mount |
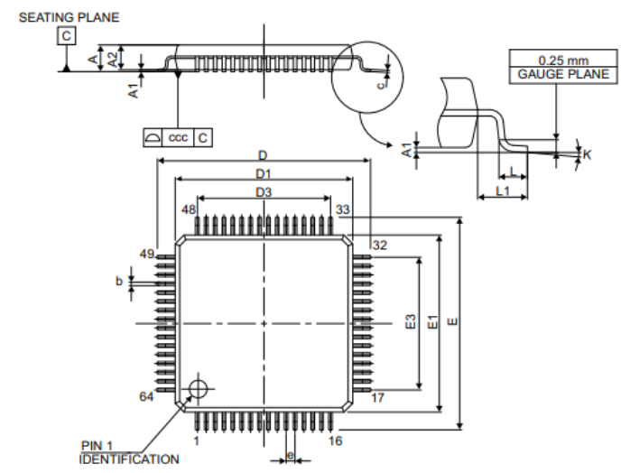
| Package / Kaso | 64-LQFP |
| Surface Mount | Oo |
| Bilang ng mga pin | 64 |
| Data Converters | A/D 16X12B;D/A 2X12B |
| Bilang ng I/OS | 51 |
| Mga timer ng tagapagbantay | Oo |
| Temperatura ng pagpapatakbo | -40 ° C ~ 85 ° C TA |
| Packaging | Tray |
| Serye | STM32F1 |
| Code ng JESD-609 | E4 |
| Bahagi ng Bahagi | Aktibo |
| Antas ng Sensitivity ng kahalumigmigan (MSL) | 3 (168 oras) |
| Bilang ng mga pagtatapos | 64 |
| Pagwawakas | SMD/SMT |
| Pagtatapos ng terminal | Nikel/palladium/ginto (Ni/pd/au) |
| Max Power Dissipation | 444MW |
| Posisyon ng terminal | Quad |
| Form ng terminal | Gull Wing |
| Supply boltahe | 3.3v |
| Terminal pitch | 0.5mm |
| Kadalasan | 72MHz |
| BASE PART NUMBER | STM32F103 |
| Bilangin ng pin | 64 |
| Supply Voltage-Min (VSUP) | 2v |
| Interface | Maaari, i2c, i2s, irda, lin, sdio, spi, uart, usart, usb |
| Laki ng memorya | 256kb |
| Uri ng Oscillator | Panloob |
| Laki ng RAM | 48k x 8 |
| Boltahe - Supply (VCC/VDD) | 2V ~ 3.6V |
| UPS/UCS/Peripheral ICS Type | Microcontroller, risc |
| Bilang ng mga piraso | 32 |
| Pangunahing processor | ARM® Cortex®-M3 |
| Peripheral | DMA, Motor Control PWM, PDR, POR, PVD, PWM, Temp Sensor, WDT |
| Uri ng memorya ng programa | Flash |
| Laki ng pangunahing | 32-bit |
| Laki ng memorya ng programa | 256KB 256K x 8 |
| Pagkakakonekta | Canbus, I2C, Irda, Linbus, SPI, UART/Usart, USB |
| Magtustos ng kasalukuyang-max | 70mA |
| Bit size | 32 |
| May ADC | Oo |
| DMA Channels | Oo |
| Lapad ng Bus ng Data | 32B |
| Mga channel ng PWM | Oo |
| Bilang ng mga timer/counter | 8 |
| Density | 2 MB |
| Pangunahing arkitektura | Braso |
| Bilang ng mga channel ng ADC | 16 |
| Bilang ng mga channel ng I2C | 2 |
| Bilang ng mga channel ng SPI | 3 |
| Taas | 1.45mm |
| Haba | 10mm |
| Lapad | 10.2mm |
| Abutin ang SVHC | Walang SVHC |
| Radiation Hardening | Hindi |
| Katayuan ng ROHS | Sumunod ang ROHS3 |
| Libre ang Lead | Libre ang Lead |
Ang STM32F103RCT6 ay pinalakas ng isang braso na 32-bit Cortex-M3 CPU na nagpapatakbo sa isang maximum na dalas ng 72 MHz.Nag -aalok ito ng mahusay na pagproseso na may pagganap na 1.25 DMIP/MHz, tinitiyak ang makinis at maaasahang operasyon.Sinusuportahan ng Core ang single-cycle na pagpaparami at division ng hardware, na mainam para sa paghawak ng mga kumplikadong kalkulasyon nang mabilis.
Ang microcontroller na ito ay nagbibigay ng nababaluktot na mga solusyon sa memorya na may 256 hanggang 512 kbytes ng flash memory para sa pag -iimbak ng programa at hanggang sa 64 kbytes ng SRAM para sa paghawak ng data.Sinusuportahan din nito ang isang static memory controller na may apat na mga pagpipilian sa pagpili ng chip, pagpapagana ng walang tahi na pagsasama sa iba't ibang mga uri ng memorya, kabilang ang Compact Flash, SRAM, PSRAM, NOR, at NAND.Bilang karagdagan, nagsasama ito ng isang LCD parallel interface na katugma sa 8080 at 6800 mode.
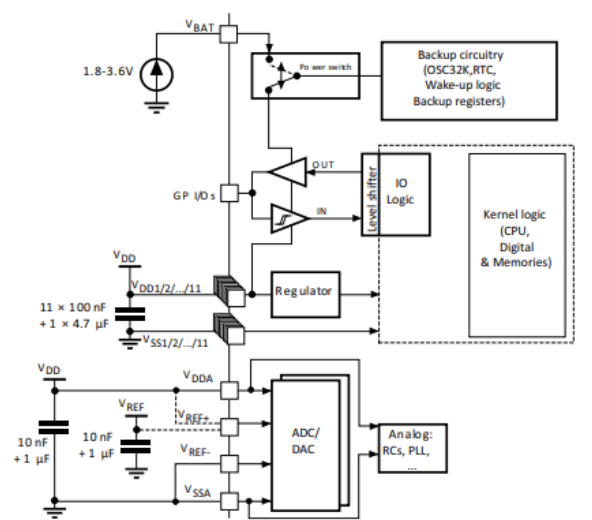
Tinitiyak ng STM32F103RCT6 ang maaasahang pamamahala ng kapangyarihan at orasan.Nagpapatakbo ito ng isang 2.0 hanggang 3.6 V na supply ng kuryente at may kasamang mga tampok tulad ng Power-On Reset (POR), Power-Down Reset (PDR), at isang Programmable Voltage Detector (PVD).Sinusuportahan ng aparato ang iba't ibang mga oscillator, kabilang ang isang 4-to-16 MHz crystal oscillator, isang 8 MHz na naka-trim na RC oscillator, at isang 32 kHz oscillator para sa mga aplikasyon ng RTC, lahat ay may mga built-in na pagpipilian sa pagkakalibrate.
Para sa mga application na mahusay sa enerhiya, ang microcontroller na ito ay nag-aalok ng maraming mga mode na may mababang lakas, kabilang ang pagtulog, paghinto, at standby.Ang mga mode na ito ay nakakatulong na mabawasan ang pagkonsumo ng kuryente habang pinapanatili ang pag -andar.Tinitiyak ng isang suplay ng VBAT na ang RTC at ang mga rehistro ng backup ay nananatiling pagpapatakbo kahit na sa mga kondisyon ng mababang kapangyarihan.
Kasama sa aparato ang tatlong 12-bit na analog-to-digital converters (ADC) na may mabilis na rate ng conversion ng 1, na sumusuporta sa hanggang sa 21 na mga channel sa pag-input.Ang mga ADC na ito ay maaaring hawakan ang isang malawak na saklaw ng conversion mula 0 hanggang 3.6 V at nag-aalok ng mga triple sample-and-hold na kakayahan.Ang isang built-in na sensor ng temperatura ay nagdaragdag ng karagdagang kakayahang umangkop para sa mga aplikasyon ng pagsubaybay.
Dalawang 12-bit digital-to-analog converters (DAC) ang kasama, na nagpapahintulot sa tumpak na henerasyon ng signal ng analog.Ang mga DAC na ito ay angkop para sa mga application na nangangailangan ng makinis at tumpak na mga output ng analog.
Ang isang 12-channel Direct Memory Access (DMA) controller ay nagpapasimple ng paglipat ng data sa pagitan ng mga peripheral tulad ng mga timer, ADC, DAC, SDIO, I2S, SPI, I2C, at Usarts.Binabawasan nito ang pag -load ng CPU at nagpapabuti sa pangkalahatang kahusayan.
Sinusuportahan ng STM32F103RCT6 ang advanced na pag -debug na may serial wire debug (SWD) at mga interface ng JTAG.Bilang karagdagan, ang Cortex-M3 na naka-embed na Trace Macrocell ay nagbibigay ng pinahusay na mga kakayahan sa pag-debug para sa pag-unlad at pagsubok.
Nagtatampok ang microcontroller na ito hanggang sa 112 Mabilis na I/O port, na may 51, 80, o 112 I/OS depende sa package.Marami sa mga port na ito ay 5 V-tolerant, na ginagawang angkop para sa pagkonekta sa mga panlabas na sangkap sa iba't ibang mga aplikasyon.Ang bawat I/O ay maaaring ma -map sa panlabas na makagambala na mga vectors, na nagpapahintulot sa kakayahang umangkop na mga pagsasaayos.

Ang Stmicroelectronics, ang tagagawa ng STM32F103RCT6 microcontroller, ay isang nangungunang pandaigdigang kumpanya ng semiconductor.Dalubhasa nila sa paghahatid ng isang malawak na hanay ng mga solusyon sa microelectronics, pinagsasama ang kadalubhasaan sa disenyo ng silikon at pagsasama ng system.Ang kanilang mga produkto ay mahalaga sa iba't ibang mga aplikasyon, kabilang ang pang -industriya na automation, electronics ng consumer, at mga sistema ng automotiko.Ang STM32F103RCT6 ay nagpapakita ng kanilang pangako sa pagbibigay ng mataas na kalidad, maraming nalalaman na mga yunit ng microcontroller na nakakatugon sa magkakaibang mga pangangailangan sa industriya.
Ang mga bahagi sa kanan ay may mga pagtutukoy na katulad ng stmicroelectronics stm32f103rct6.
| Tampok | STM32F103RCT6 | MK20DX256VLH7 | STM32F105RCT6 | STM32F107RCT6 | STM32F105RCT7 |
| Tagagawa | Stmicroelectronics | NXP USA Inc. | Stmicroelectronics | Stmicroelectronics | Stmicroelectronics |
| Package / Kaso | 64-LQFP | 64-LQFP | 64-LQFP | 64-LQFP | 64-LQFP |
| Bilang ng mga pin | 64 | 64 | - | 64 | 64 |
| Pangunahing arkitektura | Braso | Braso | - | Braso | Braso |
| Lapad ng Bus ng Data | 32 b | 32 b | - | 32 b | 32 b |
| Bilang ng I/O. | 51 | 51 | 40 | 51 | 51 |
| Interface | Maaari, i2c, i2s, irda, lin, sdio, spi, uart, usart, usb |
Maaari, Ethernet, I2C, I2S, Irda, Lin, SPI, UART, Usart, USB |
- |
Maaari, i2c, i2s, irda, lin, spi, uart, usart, usb |
Maaari, i2c, i2s, irda, lin, spi, uart, usart, usb |
| Laki ng memorya | 256 KB | 256 KB | - | 256 KB | 256 KB |
| Supply boltahe | 3.3 v | 3.3 v | 3.3 v | 3.3 v | 3.3 v |
Mangyaring magpadala ng isang pagtatanong, tutugon kami kaagad.
Ang STM32F103RCT6 ay nilagyan ng isang braso cortex-m3 32-bit RISC core na nagpapatakbo sa dalas ng hanggang sa 72 MHz.Pinapayagan nito ang Microcontroller upang hawakan nang mahusay ang mga gawain, na ginagawang angkop para sa Ang mga aplikasyon na nangangailangan ng maaasahang pagganap at mabilis na pagproseso bilis.
Ang microcontroller na ito ay idinisenyo upang gumana sa isang saklaw ng supply ng kuryente ng 2.0 hanggang 3.6 V. Ang kakayahang umangkop na ito ay nagsisiguro na maaari itong umangkop sa iba't ibang kapangyarihan mga kinakailangan habang pinapanatili ang pare -pareho na operasyon sa iba -iba Mga Aplikasyon.
Ang STM32F103RCT6 ay maraming nalalaman at maaaring magamit sa maraming mga aplikasyon, kabilang ang kontrol sa motor, mga aparatong medikal, peripheral sa paglalaro, GPS mga system, at pang -industriya na automation.Ginagawa rin ito ng mga tampok at disenyo nito Ang isang mahusay na akma para sa mga aparato na may mababang lakas at elektronikong consumer.
sa 2024/11/25
sa 2024/11/25
sa 8000/04/18 147757
sa 2000/04/18 111931
sa 1600/04/18 111349
sa 0400/04/18 83719
sa 1970/01/1 79508
sa 1970/01/1 66882
sa 1970/01/1 63010
sa 1970/01/1 62977
sa 1970/01/1 54081
sa 1970/01/1 52107