
Ang CD4060 ay isang batay sa CMOS, 14-bit na binary counter IC na nagtatampok ng isang built-in na oscillator.Bahagi ng pamilyang CD4000, nagpapatakbo ito bilang isang maraming nalalaman na pantulong na metal-oxide-semiconductor (CMO) na integrated circuit.Ang pangunahing pag-andar nito ay upang lumikha ng napapasadyang mga pagkaantala ng oras, ginagawa itong isang praktikal na pagpipilian para sa mga application na nauugnay sa tiyempo.
Bilang karagdagan sa mga pagkaantala ng oras, ang CD4060 ay may kakayahang makabuo ng isang hanay ng mga frequency.Ginagawa ito sa pamamagitan ng panloob na oscillator nito, na gumagana nang walang putol sa ilang mga panlabas na sangkap na pasibo.Ang disenyo na ito ay pinapasimple ang pagsasama nito sa mga circuit habang nagbibigay ng maaasahang pagganap.
Ang CD4060 ay maaari ding maging isang mahusay na tool para sa mga mahilig sa audio o synthesizer.Sa pamamagitan lamang ng isang kapasitor at dalawang resistors, maaari itong makabuo ng sampung natatanging mga dalas, pagbubukas ng isang mundo ng mga posibilidad ng malikhaing.
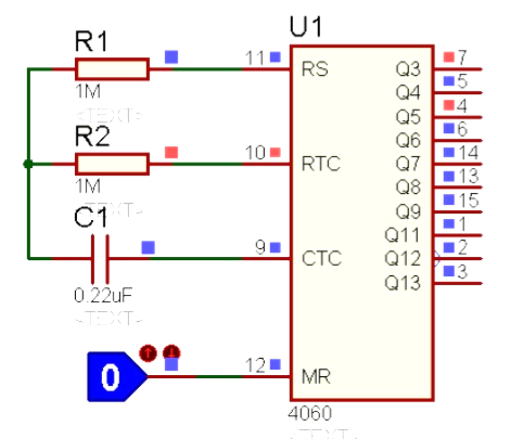
Ang CD4060 ay isang 16-pin IC na dinisenyo bilang isang binary counter na may built-in na oscillator.Ang mga pin Q4 hanggang Q14 ay nagsisilbing mga output, na gumagawa ng isang binary count sa bawat positibong tibok ng orasan.Para sa mga circuit ng oscillator, ang mga koneksyon ay ginawa sa pin ng siyam at sampu gamit ang mga panlabas na sangkap tulad ng mga resistors at capacitor upang makontrol ang dalas.Ang prangka na disenyo na ito ay ginagawang maraming nalalaman at madaling gamitin sa tiyempo o pagbibilang ng mga aplikasyon.

| Pangalan ng pin | PIN # | I -type | Paglalarawan |
| Vdd | 16 | Kapangyarihan | Supply boltahe (+3 hanggang +15v) |
| Gnd | 8 | Kapangyarihan | Ground (0v) |
| Q3-Q9 | 1-7 | Output | Counter output |
| Q11-Q13 | 13-15 | Output | Counter output |
| Cext | 9 | Input | Koneksyon para sa panlabas na kapasitor |
| REXT | 10 | Input | Koneksyon para sa panlabas na kapasitor |
| CLK11 | 11 | Input | Clock input/oscillator pin |
| RST12 | 12 | Input | I -reset ang counter |
Narito ang isang halimbawa ng hands-on na maaari mong itayo gamit ang CD4060 chip:

Upang mai -set up ang circuit, kakailanganin mo ng ilang mga sangkap.Kasama dito ang isang CD4060 chip (tulad ng CD4060be modelo), isang rotary switch para sa pagpili ng timer, at mga resistors at capacitor upang makontrol ang tiyempo.Kakailanganin mo rin ang isang NPN transistor, isang relay, at karagdagang mga resistors upang ayusin ang kasalukuyang daloy.Kapag nakakonekta ang mga sangkap na ito, nagsisimula ang circuit ng operasyon batay sa mga setting ng na -configure.
Gamit ang mga tukoy na halaga para sa kapasitor (C1 = 0.22 µF) at risistor (R1 = 100 kΩ), ang circuit ay nagpapatakbo sa isang dalas na kinakalkula ng pormula:
Kadalasan (f) = 1 / (2.3 * C1 * R1)
Pagpapalit ng mga halaga, nakukuha mo:
F = 1 / (2.3 * 0.0000022 F * 100000 Ω) = 1.98 Hz
Ang dalas na ito ay nangangahulugang ang circuit ay bumubuo ng halos dalawang mga pulso ng orasan bawat segundo, na direktang nakakaapekto sa pagkaantala ng oras bago tumaas ang mga output.
Ang paglipat ng mga output ng CD4060 sa isang mataas na estado pagkatapos ng mga tiyak na pulso ng orasan, tulad ng sumusunod:
• Q3 Timing
Ang Q3 pin ay nagiging mataas pagkatapos ng 2³ o 8 na mga pulso ng orasan, na katumbas ng mga 4 na segundo.
• Q4 Timing
Ang Q4 pin ay umabot sa isang mataas na estado pagkatapos ng 2⁴ o 16 na mga pulso ng orasan, na nagbibigay ng pagkaantala ng 8 segundo.
• Q5 Timing
Ang Q5 pin ay mataas pagkatapos ng 2⁵ o 32 na mga pulso ng orasan, na nagreresulta sa pagkaantala ng 16 segundo.
• Q6 Timing
Sa Q6, ang pin ay nagiging mataas pagkatapos ng 2⁶ o 64 na mga pulso ng orasan, na naaayon sa isang pagkaantala ng 32 segundo.
• Q7 Timing
Ang Q7 PIN ay paglilipat sa mataas pagkatapos ng 2⁷ o 128 na mga pulso ng orasan, na katumbas ng 1 minuto at 4 na segundo.
• Q8 Timing
Ang Q8 pin ay nagiging mataas pagkatapos ng 2⁸ o 256 na mga pulso ng orasan, na humahantong sa pagkaantala ng 2 minuto at 8 segundo.
• Q9 Timing
Ang Q9 PIN ay lumilipat sa mataas pagkatapos ng 2⁹ o 512 na mga pulso ng orasan, na nagbibigay ng pagkaantala ng 4 minuto at 16 segundo.
• Q11 tiyempo
Sa Q11, ang output ay nagiging mataas pagkatapos ng 2¹¹ o 2048 na mga pulso ng orasan, na nagreresulta sa pagkaantala ng 17 minuto at 4 na segundo.
• Q12 tiyempo
Ang Q12 pin ay mataas pagkatapos ng 2¹² o 4096 na mga pulso ng orasan, na nagbibigay ng pagkaantala ng 34 minuto at 8 segundo.
• Q13 tiyempo
Ang Q13 pin ay nagiging mataas pagkatapos ng 2¹³ o 8192 na mga pulso ng orasan, na naaayon sa isang pagkaantala ng 1 oras, 8 minuto, at 16 segundo.
Ang mga pagsasaayos ng tiyempo na ito ay angkop sa CD4060 para sa mga aplikasyon na nangangailangan ng tumpak na pagkaantala ng oras.Sa pamamagitan ng pag -aayos ng mga halaga ng risistor at kapasitor, maaari mong ipasadya ang dalas at tiyempo upang umangkop sa iyong mga pangangailangan.Kung nagtatayo ka ng isang simpleng timer o isang mas kumplikadong sistema ng kontrol, ang CD4060 ay nagbibigay ng kakayahang umangkop at pagiging maaasahan sa operasyon nito.
Ang isang binary ripple counter ay binubuo ng isang serye ng D flip-flops, kung saan ang output ng isang flip-flop ay kumokonekta sa pag-input ng orasan ng susunod.Pinapayagan ng setup na ito ang bawat flip-flop na i-toggle batay sa signal na natanggap nito mula sa isa bago ito.Ang unang flip-flop sa chain ay nagsisilbing panimulang punto, kung saan pinapakain ang signal ng input.

Sa paglalarawan na ito ng isang simpleng 4-bit ripple counter, nakikita mo kung paano umuusbong ang output sa pamamagitan ng kadena.Gayunpaman, ang CD4060 ay tumatagal ng konsepto na ito nang higit pa sa pamamagitan ng pagsasama ng 14 flip-flops.Sa pamamagitan ng pinalawak na pag -aayos na ito, maaari itong mabilang ng hanggang sa 16,383 na mga hakbang, ang pinakamataas na posibleng halaga para sa 14 bits.
Ang gumagawa ng CD4060 na nakatayo ay ang built-in na oscillator nito.Ang sangkap na ito ay bumubuo ng mga pulso ng orasan nang hindi nangangailangan ng isang panlabas na mapagkukunan ng orasan, na nagpapahintulot sa counter na gumana sa sarili nitong.Ang tampok na ito ay nagbibigay-daan sa CD4060 na gumana bilang isang timer, kung saan ang iba't ibang mga Q-output ay tumutugma sa iba't ibang mga agwat ng oras o frequency.
Halimbawa, sa pamamagitan ng pag -aayos ng mga halaga ng risistor at kapasitor na konektado sa oscillator, maaari mo itong itakda upang makabuo ng isang 1 Hz clock pulse, na nangangahulugang ang mga pagtaas ng counter minsan bawat segundo.Kung gagamitin mo ang Q3 output, mag -toggle ito sa isang mataas na estado pagkatapos ng 8 segundo.Sa kabilang banda, ang pagpili ng Q13 ay nagbibigay ng mas mahabang pagkaantala ng 2 oras at 16 minuto (8,192 segundo).Ang kakayahang umangkop na ito ay ginagawang isang kapaki-pakinabang na tool ng CD4060 para sa paglikha ng tumpak na mga pagkaantala ng oras o mga circuit-dividing circuit.
• Ang CD4060 ay isang 14-yugto na binary counter na isinama sa isang compact 16-pin package, na magagamit sa mga pagkakaiba-iba ng PDIP, CDIP, SOIC, at TSSOP.
• Ito ay mahusay na nagpapatakbo sa isang pag -reset ng pagkaantala ng pagpapalaganap ng 25 nanosecond sa 5V.
• Sinusuportahan ng IC ang mga nominal na boltahe ng 5V, 10V, at 15V, na nag -aalok ng kakayahang umangkop batay sa mga kinakailangan sa kapangyarihan.
• Saklaw nito ang isang saklaw ng pagbilang ng 0 hanggang 16,383, na ginagawa itong maraming nalalaman para sa malalaking operasyon.
• Ang mga pag -andar ng CD4060 sa loob ng isang saklaw ng boltahe ng 3V hanggang 18V, na akomodasyon ng iba't ibang mga kapaligiran ng kuryente.
• Pinagsasama nito ang isang binary counter na may isang oscillator, nakamit ang isang maximum na dalas ng orasan na 30 MHz sa 15V.
• Ang mga pag -andar ng PIN ay katugma sa serye ng TTL, pinasimple ang pagsasama sa mga umiiral na circuit.
• Nagpapatakbo ito sa isang matatag na daluyan ng bilis ng 8 MHz kapag pinalakas ng 10V, tinitiyak ang pare -pareho na pagganap.
• Ang ganap na static na operasyon ay suportado, na may mga buffered input at output na nag -aambag sa maaasahang operasyon.
• Ang bersyon ng 16-pin na PDIP ay may kasamang Schmitt-triggered input, na nagpapagana ng walang limitasyong pagtaas at oras ng pagkahulog para sa pinahusay na kakayahang magamit.
Maaari mong mapansin na ang CD4060 ay hindi kasama ang mga output Q0, Q1, Q2, o Q10.Habang walang opisyal na dahilan na ibinigay para sa pagtanggi na ito, ang isang posibleng paliwanag ay ang CD4060 ay dinisenyo bilang isang na -upgrade na bersyon ng CD4040.Upang mapaunlakan ang oscillator at karagdagang mga tampok sa loob ng parehong disenyo ng 16-pin, ang ilang mga output ay maaaring hindi kasama.
Ang CD4060 Integrated Circuit ay idinisenyo upang gumana nang walang putol bilang parehong isang binary counter at isang panloob na oscillator.Sumusulong ito sa bawat pulso ng orasan, pinatataas ang halaga ng counter sa pamamagitan ng isa tuwing may negatibong paglipat sa tibok ng orasan.Ang pagbibilang na ito ay ginagawa sa mga binary number, ginagawa itong mahusay para sa iba't ibang mga tiyempo at pagbibilang ng mga aplikasyon.
Upang mapanatili nang maayos ang chip, dapat mong ikonekta ang pag -reset ng pin sa lupa o ang negatibong boltahe ng supply.Tinitiyak nito na ang counter at oscillator ay gumana nang maayos nang walang mga pagkagambala.
Kapag nag -apply ka ng isang mataas na signal, na madalas na tinutukoy bilang "" 1 "" o "" mataas, "" sa pag -reset ng pin, agad itong na -reset ang oscillator at counter pabalik sa zero.Ang tampok na ito ay madaling gamitin kapag kailangan mong i -restart ang proseso ng tiyempo o pagbibilang mula sa simula.
| Talahanayan ng katotohanan | I -reset | Halaga ng counter |
| X (walang kondisyon sa pag -aalaga) | 1 | I -reset ang mga oscillation sa 0 |
| Negatibong mga paglilipat | 0 | |
| Positibong paglipat | 0 | Walang pagbabago sa halaga ng counter |
Ang talahanayan ng logic ng Boolean sa itaas ay naglalarawan kung paano nakikipag -ugnay ang halaga ng pag -reset at tibok ng orasan.Ipinapakita nito kung paano kumikilos ang counter bilang tugon sa iba't ibang mga signal, na ginagawang mas madaling maunawaan at kontrolin ang operasyon ng chip.
Ang CD4060 ay isang maraming nalalaman chip na pinagsasama ang isang oscillator at isang counter, ginagawa itong isang mahusay na pagpipilian para sa mga gawain na nangangailangan ng tumpak at nababagay na tiyempo.Ang disenyo nito ay nagbibigay-daan upang mahawakan ang mga pagkaantala ng oras nang mahusay, ginagawa itong isang tanyag na pagpipilian para sa mga proyekto na may kaugnayan sa tiyempo.Kung nagtatayo ka ng isang circuit upang lumikha ng mga pagkaantala ng oras o kailangang hatiin ang isang senyas sa mas maliit na mga segment, ang CD4060 ay umaangkop sa trabaho.
Ang IC na ito ay partikular na kapaki-pakinabang para sa paglikha ng maaasahang mga circuit na naantala sa oras na may napakakaunting mga dagdag na sangkap, na ginagawang simple upang mai-set up at gamitin.Itinayo ito bilang isang 14-bit na binary counter na may 12 output pin na may label mula sa Q1 hanggang Q14, maliban sa Q2 at Q3.Ang mga pin na ito ay bumubuo ng isang binary count kapag ang mga pulso ng orasan ay ipinadala sa chip.Habang tumataas ang bilang ng binary, pinapayagan nito ang isang malawak na hanay ng mga pagpipilian sa tiyempo, mula sa maikli hanggang sa napakatagal na mga tagal.
Kung naghahanap ka ng isang solusyon upang gumana sa tiyempo o mga proyekto na batay sa dalas, ang CD4060 ay nag-aalok ng isang prangka at maaasahang paraan upang makamit ang mga resulta.Ang kakayahang mabilang mula 0 hanggang 16383 sa binary form, na na -trigger ng mga papasok na mga pulso ng orasan, ginagawang perpekto para sa mga aplikasyon na nangangailangan ng katumpakan nang hindi overcomplicating ang iyong disenyo.
Ang CD4060 Integrated Circuit ay may built-in na oscillator na gumagana nang walang putol sa binary counter nito.Ang kumbinasyon na ito ay nagbibigay-daan sa IC na mabilang sa pamamagitan ng isa sa binary format sa bawat oras na ang mga paglilipat ng tibok ng orasan sa isang mas mababang estado, o "" bumagsak. "" Ang pag-uugali na ito ay ginagawang isang maaasahang tool para sa mga application na batay sa oras.
Para gumana nang maayos ang circuit, ang pag -reset ng pin ay dapat palaging konektado sa lupa o ang negatibong supply ng kuryente.Kung ang PIN na ito ay tumatanggap ng isang positibong signal (madalas na tinatawag na mataas o "" 1 ""), ang counter o oscillator ay huminto at bumalik sa panimulang punto nito.Mahalaga, ang pag -reset ng pin ay kumikilos bilang isang pindutan ng pag -restart, tinitiyak na ang circuit ay nagsisimula muli mula sa zero kapag nag -trigger.
| Talahanayan ng katotohanan | I -reset | Halaga ng counter |
| X | 1 | Resets counter sa 0 |
| Negatibong paglipat | 0 | |
| Positibong paglipat | 0 | Walang pagbabago |
Upang mai -configure ang dalas ng oscillator sa CD4060, kakailanganin mong gumamit ng mga panlabas na sangkap tulad ng mga resistors at capacitor.Ang mga sangkap na ito ay direktang nakakaapekto kung paano gumagana ang panloob na oscillator.Partikular, ang dalas ay nakasalalay sa kapasidad ng isang kapasitor na konektado sa pin 11 at ang mga halaga ng paglaban na nakatali sa mga pin 9 at 10. Ang pag -aayos ng mga halaga ng mga sangkap na ito ay nagbibigay -daan sa iyo na baguhin ang pagkaantala ng oras o ang dalas ng pag -oscillation upang umangkop sa iyong mga pangangailangan.
Kapag nagse -set up ng circuit, kapaki -pakinabang na tandaan na ang risistor sa pin 11 ay dapat na halos sampung beses na mas malaki kaysa sa risistor sa pin 10. Tinitiyak nito ang maayos na operasyon.Ang mga hindi magkakaugnay na mga terminal ng kapasitor at mga resistor ay pinagsama upang makumpleto ang circuit, tulad ng ipinapakita sa schematic ng Proteus.
Upang makalkula ang dalas, maaari mong gamitin ang simpleng pormula na ito:
f = 1 / (2.5 x r1 x c1)

Halimbawa, kung pipiliin mo ang R1 na maging 1m ohm at c1 na 0.22µF, magiging ganito ang pagkalkula:
F = 1 / (2.5 * 1,000,000 * 0.00000022)
F = 1.8 Hz
Nangangahulugan ito na ang oscillator ay gagawa ng isang dalas ng orasan na 1.8Hz sa mga halagang ito.Upang mahanap ang panahon ng orasan, kukuha ka lamang ng kabaligtaran ng dalas:
1/f = 0.56 segundo
Kapansin -pansin na habang ang oscillator ay nagpapatakbo sa dalas na ito, ang mga output pin switch ay nagsasaad sa mga agwat na maraming mga oscillator.Ang pag -uugali na ito ay karagdagang ipinaliwanag kapag sinusuri ang tiyempo ng mga output pin.

Kapag ang circuit ay pinapagana, ang oscillator ay magsisimulang gumana kaagad.Kung kailangan mong ihinto o i -reset ito, maaari kang mag -aplay ng isang lohika na mataas o positibong signal sa pag -reset ng pin.Hihinto nito ang pag -oscillation at i -reset ang system sa paunang estado nito, handa nang magsimula muli kung kinakailangan.
Upang malaman ang tiyempo ng mga output pin sa CD4060, maaari kang umasa sa isang simpleng relasyon sa dalas: ang bawat pin ay nagpapatakbo sa kalahati ng dalas ng isa bago ito.Halimbawa, kung ang PIN 3 ay gumagana sa 4Hz, ang pin 2 ay doble iyon sa 8Hz.Ang mahuhulaan na pag -uugali na ito ay tumutulong sa iyo na matantya ang mga agwat ng oras para sa bawat output.
Ang tiyempo ay maaaring kalkulahin gamit ang formula:
T = 2n / fosc
Dito, ang T ay kumakatawan sa tagal ng oras para sa PIN, ang FOSC ay dalas ng oscillator, at ang N ay ang numero ng output pin.Sabihin nating nais mong kalkulahin ang tiyempo para sa pin q6, na may N pagiging 6 at ang Oscillator Frequency (FOSC) na nakatakda sa 1.8Hz:
T = 26 / 1.8
T = 64 / 1.8
T ≈ 35.5 segundo
Ang pagkalkula na ito ay nangangahulugan na ang pin Q6 ay lilipat sa isang mataas na estado pagkatapos ng mga 35.5 segundo.Ang bawat pin ay sumusunod sa pormula na ito, na ginagawang madali upang matukoy ang tiyempo para sa iba't ibang mga output sa pamamagitan lamang ng pagpapalit ng kani -kanilang halaga ng N.Tinitiyak ng malinaw na pattern na ito na maaari mong planuhin ang mga pagkaantala at mabisang output para sa iyong aplikasyon.
Upang mai -set up ang CD4060, magsimula sa pamamagitan ng pagkonekta sa VDD PIN sa positibong terminal ng iyong power supply at ang GND PIN sa negatibong terminal.Maaaring hawakan ng IC ang mga boltahe ng supply mula sa 3V hanggang 15V, at ang ilang mga bersyon kahit na umakyat sa 20V, kaya palaging suriin ang iyong datasheet para sa tukoy na modelo na iyong ginagamit.
Upang maisaaktibo ang oscillator, kakailanganin mong ikonekta ang isang risistor sa REXT pin, isang kapasitor sa cext pin, at isa pang risistor sa CLK pin.Ang mga sangkap na ito ay dapat matugunan sa isang karaniwang punto tulad ng ipinapakita sa diagram ng pagsasaayos.

Natutukoy ang dalas gamit ang formula:
Kadalasan (F) = 1 / (2.3 × CT × RT)
Para sa tumpak na mga resulta, tiyakin na ang RT ay makabuluhang mas maliit kaysa sa pangalawang risistor (R2).
Kung kailangan mong i -reset ang chip, mag -apply ng isang mataas na signal sa RST (RESET) PIN.Kapag ang pin na ito ay mababa, ang chip ay nagpapatakbo nang normal, ngunit ang isang mataas na signal ay ibabalik ang bilang sa zero.
Ang mga output mula sa Q pin ay maaaring magamit upang makontrol ang iba't ibang mga operasyon, sa bawat pin na umaabot sa isang mataas na estado pagkatapos ng isang tiyak na bilang ng mga pulso ng orasan:
• Ang Q3 ay umabot sa mataas pagkatapos ng 2³ pulses, katumbas ng 8 cycle ng orasan.
• Nakakamit ng Q4 ang mataas pagkatapos ng 2⁴ pulses, na naaayon sa 16 na mga siklo ng orasan.
• Ang Q5 ay tumama nang mataas pagkatapos ng 2⁵ pulses, na sumasaklaw sa 32 mga siklo ng orasan.
• Ang Q6 ay nakakuha ng mataas pagkatapos ng 2⁶ pulses, na sumasaklaw sa 64 na mga siklo ng orasan.
• Ang Q7 ay umakyat sa mataas pagkatapos ng 2⁷ pulses, na sumasaklaw sa 128 mga siklo ng orasan.
• Ang Q8 ay nakataas sa mataas pagkatapos ng 2⁸ pulses, na sumasakop sa 256 na mga siklo ng orasan.
• Ang Q9 ay tumataas sa mataas pagkatapos ng 2⁹ pulses, na sumasaklaw sa 512 na mga siklo ng orasan.
• Ang Q11 ay nakakuha ng mataas pagkatapos ng 2¹¹ pulses, na sumasaklaw sa 2048 na mga siklo ng orasan.
• Ang Q12 ay tumama nang mataas pagkatapos ng 2¹² pulses, na sumasaklaw sa 4096 na mga siklo ng orasan.
• Ang Q13 ay umakyat sa mataas pagkatapos ng 2¹³ pulses, na sumasakop sa 8192 na mga siklo ng orasan.
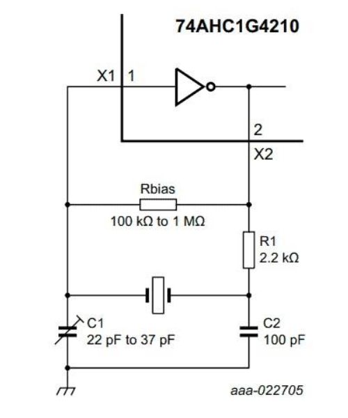
Ang paggamit ng isang kristal na may CD4060 ay maaaring mapabuti ang katumpakan ng oscillator nito.Ang setup na ito ay karaniwang tinutukoy bilang isang Pierce oscillator at mainam para sa mga aplikasyon na nangangailangan ng tumpak na tiyempo o henerasyon ng dalas.
Bagaman ang datasheet ng CD4060 ay hindi nagbibigay ng malawak na gabay sa pagpili ng mga halaga ng sangkap para sa pagsasaayos na ito, ang mga katulad na chips tulad ng 74AhC1G4210 ay nag -aalok ng ilang mga kapaki -pakinabang na pananaw.Halimbawa, ang 74AhC1G4210 datasheet ay nagmumungkahi gamit ang isang risistor na regulate na risistor, R1, upang patatagin ang operasyon ng oscillator laban sa mga pagkakaiba-iba sa boltahe ng supply o kasalukuyang.
Upang matiyak na nagsisimula ang oscillator at patuloy na maaasahan ang pag -oscillating, dapat na sapat ang transconductance ng circuit.Nangangahulugan ito na ang R1 ay hindi dapat magkaroon ng napakataas na halaga.Bilang isang pangkalahatang gabay, ang isang halaga ng risistor sa paligid ng 2.2 kΩ ay praktikal para sa maraming mga pag -setup ng kristal na oscillator, katatagan ng pagbabalanse at maaasahang pagganap.
Tinitiyak ng pamamaraang ito ang oscillator na batay sa kristal na maayos na nagpapatakbo, na naghahatid ng isang matatag na dalas para sa iyong CD4060 circuit.

Ang pagpili ng tamang kristal para sa CD4060 ay nakasalalay sa dalas ng output na nais mong makamit.Kung nilalayon mong gamitin ang IC bilang isang dalas na divider upang makabuo ng isang matatag na 500 Hz output, ang dalas ng kristal ay dapat na nakahanay sa mga ratios ng dibisyon ng mga output ng output ng CD4060.
Ang tiyempo ng bawat pin ay sumusunod sa isang pattern kung saan ang Q3 ay nangangailangan ng 8 mga pulso ng orasan para sa isang mataas na estado at isa pang 8 para sa isang mababang estado, na nagreresulta sa isang kabuuang 16 pulses bawat siklo.Ang pattern na ito ay pare -pareho sa lahat ng mga output, na nagbibigay -daan sa iyo upang makalkula ang kinakailangang dalas ng kristal para sa 500 Hz output sa iba't ibang mga pin:
• Q3: 500 Hz × 16 pulses = 8 kHz
• Q4: 500 Hz × 32 pulses = 16 kHz
• Q5: 500 Hz × 64 pulses = 32 kHz
• Q6: 500 Hz × 128 pulses = 64 kHz
• Q7: 500 Hz × 256 pulses = 128 kHz
• Q8: 500 Hz × 512 pulses = 256 kHz
• Q9: 500 Hz × 1024 pulses = 512 kHz
• Q11: 500 Hz × 4096 pulses = 2.048 MHz
• Q12: 500 Hz × 8192 pulses = 4.096 MHz
• Q13: 500 Hz × 16384 pulses = 8.192 MHz
Habang ang ilan sa mga crystal frequency na ito ay maaaring hindi madaling magamit, ang mga karaniwang ginagamit na halaga tulad ng 2.048 MHz at 4.096 MHz ay mainam na mga pagpipilian para sa pagkamit ng isang 500 Hz output.Ang kakayahang umangkop na ito ay nagbibigay -daan sa iyo na pumili ng isang kristal na tumutugma sa iyong nais na dalas at kung ano ang maa -access, tinitiyak ang mga pag -andar ng CD4060 na epektibo sa iyong aplikasyon.
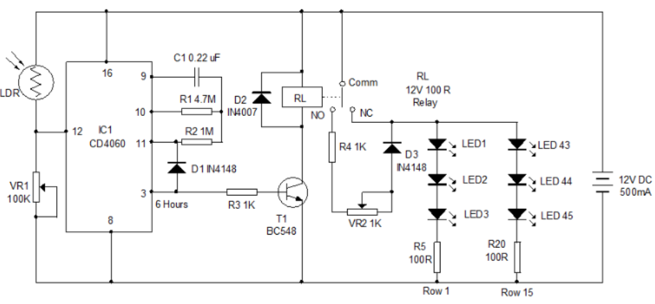
Sa halimbawang ito, ang CD4060 ay ginagamit upang lumikha ng isang sistema ng light control ng kalye na may built-in na 6 na oras na pagkaantala.Ang pag-setup ay nagsasama ng isang light-dependant risistor (LDR) na konektado sa pag-reset ng pin, na tumutulong sa pagsubaybay sa mga nakapalibot na antas ng ilaw.Kapag bumagsak ang ilaw sa ilalim ng isang tiyak na threshold, ang LDR ay nagpapadala ng isang signal upang i -reset ang timer.
Kapag ang pag -reset ay na -trigger, ang CD4060 ay nagsisimula sa pagbibilang, at pagkatapos ng pagkaantala ng 6 na oras, ang mga konektadong ilaw ng LED ay nakabukas.Ang pagkaantala ng tiyempo na ito ay nakamit sa pamamagitan ng maingat na pag -configure ng dalas ng kristal na oscillator upang tumugma sa nais na agwat ng tiyempo.

Maaari mong galugarin ang mga sumusunod na kahalili at katumbas para sa CD4060:
• CD4060 (iba't ibang mga tagagawa, tulad ng NTE4060, MC14060, HCF4060, TC4060, HEF4060)
At 4020: Isang 14-yugto na binary ripple counter (walang built-in na oscillator)
At 4024: Isang 7-yugto na binary ripple counter (walang built-in na oscillator)
At 4040: Isang 12-yugto na binary ripple counter (walang built-in na oscillator)
At CD4024b: Magagamit sa 7-bit at 12-bit na mga pagsasaayos, na maaaring magsilbing mabubuhay na kapalit
Ang mga kahaliling ito ay maaaring mangailangan sa iyo na magdisenyo ng isang panlabas na oscillator kung ang isa ay hindi kasama sa IC.
Ang CD4060 ay mainam para sa paglikha ng mga system na nangangailangan ng tumpak at pare -pareho ang pagsubaybay sa oras.Malawakang ginagamit ito sa parehong pang -industriya at consumer electronics dahil sa kakayahang makabuo ng tumpak na agwat ng tiyempo.Kung nagdidisenyo ka ng isang timer circuit o pamamahala ng mga operasyon na sensitibo sa oras, pinapasimple ng IC na ito ang proseso kasama ang built-in na oscillator at counter na pag-andar.
Kapag kailangan mong ipakilala ang mga makabuluhang pagkaantala sa iyong circuit, ang CD4060 ay isang maaasahang pagpipilian.Ito ay lalong kapaki -pakinabang para sa mga aplikasyon tulad ng mga sistema ng seguridad sa bahay o mga awtomatikong proseso ng pang -industriya kung saan ang tumpak na pagkaantala ay kritikal.Ang kakayahang maihatid ang mga agwat ng mahabang oras na may kaunting mga sangkap ay ginagawang isang maginhawang pagpipilian para sa iba't ibang mga disenyo.
Ang CD4060 ay higit sa paghati sa mga high-frequency signal sa mas maliit, mas pinamamahalaan na mga segment.Ang tampok na ito ay partikular na kapaki -pakinabang sa mga sistema ng audio at komunikasyon, kung saan ang pag -aayos ng mga antas ng dalas ay kinakailangan para sa tamang operasyon.Ang built-in na counter ng IC ay pinapasimple ang proseso ng paghahati, pag-save ng oras at pagbabawas ng pangangailangan para sa mga karagdagang sangkap.
Ang CD4060 ay epektibo rin sa mga aplikasyon kung saan kinakailangan ang pagbibilang ng mga kaganapan o operasyon.Mula sa mga pangunahing gawain sa pagbibilang hanggang sa kumplikadong mga sistema ng pagsubaybay sa industriya, nagbibigay ito ng maaasahang pagganap.Ang kakayahang magamit nito ay ginagawang isang go-to solution para sa mga proyekto na kinasasangkutan ng pagsubaybay sa kaganapan o sunud-sunod na operasyon.
Ang malawak na hanay ng mga aplikasyon ng CD4060 ay nagpapakita ng kakayahang umangkop at pagiging kapaki-pakinabang, ginagawa itong isang maaasahang pagpipilian para sa mga nauugnay sa oras, pamamahala ng dalas, at mga gawain sa pagbibilang ng kaganapan.
Ang Texas Instruments (TI) ay isang pandaigdigang pinuno sa industriya ng semiconductor, na kilala para sa makabagong mga kontribusyon sa teknolohiya.Ang pagpapatakbo sa 35 mga bansa, pinagsama ng kumpanya ang isang malawak na koponan ng mga taong may talento.Ang paglalakbay ni Ti ay nagsimula noong 1958 nang ang isa sa mga empleyado nito ay lumikha ng unang nagtatrabaho integrated circuit, isang groundbreaking na nakamit na naglatag ng pundasyon para sa mga modernong elektronika.
Ang CD4060 ay isang maraming nalalaman IC na pinagsasama ang isang oscillator at isang binary counter upang mahawakan ang isang malawak na hanay ng mga gawain at mga gawain na nauugnay sa dalas.Kung kailangan mo ng tumpak na mga pagkaantala ng oras, dalas ng dibisyon, o maaasahang pagbibilang ng kaganapan, ang CD4060 ay naghahatid ng pare-pareho at madaling gamitin na pag-andar.Ang nababaluktot na disenyo at malawak na aplikasyon ay ginagawang isang mahalagang tool para sa paglikha ng maaasahang mga circuit sa iba't ibang mga proyekto
Mangyaring magpadala ng isang pagtatanong, tutugon kami kaagad.
Ang CD4060 ay nagpapatakbo sa loob ng isang saklaw ng boltahe na 3V hanggang 18V, ginagawa ito Angkop para sa iba't ibang mga aplikasyon.Gayunpaman, ito ay kadalasang ginagamit sa 5V para sa karaniwang mga pag -setup.
Ang presyo ng CD4060 ic ay maaaring mag -iba depende sa tagapagtustos at Rehiyon.Maaari mong suriin ang mga platform tulad ng Jotrin para sa pinaka-napapanahon Mga detalye sa pagpepresyo.
Gumagana ang isang pierce oscillator sa pamamagitan ng paggamit ng isang kristal upang makontrol ang dalas ng oscillation.Ang Crystal ay nagpapatakbo sa serye nitong resonant Kadalasan, tinitiyak ang tumpak na pag -oscillation.Sa pag -setup na ito, ang circuit Lumilikha ng isang mababang landas na impedance sa pagitan ng output at input, at ang Ang resonance ay nagdudulot ng isang 180-degree phase shift.Ang phase shift na ito ay tumutulong Panatilihin ang positibong puna, na nagpapahintulot sa pag -andar ng oscillator maayos.
Ang CD4060 binary counter ay binibilang ng 16 pulses bago lumiko ang circuit saAng mekanismong ito ay bahagi ng built-in na binary counting Pag -andar.
Ang CD4060 ay maaaring mai -configure bilang isang pangunahing timer upang lumikha ng naantala Mga shutdown.Maaaring maiakma ang timer upang magbigay ng mga pagkaantala mula 1 hanggang 2 oras o kahit na mas mahaba.Kapag ginamit sa ganitong paraan, pinapagana ng circuit ang pag -load Sa una at awtomatikong patayin ito sa sandaling ang oras ng pagkaantala ng oras ay nakumpleto.
sa 2024/11/29
sa 2024/11/29
sa 8000/04/18 147758
sa 2000/04/18 111939
sa 1600/04/18 111349
sa 0400/04/18 83721
sa 1970/01/1 79508
sa 1970/01/1 66914
sa 1970/01/1 63062
sa 1970/01/1 63012
sa 1970/01/1 54081
sa 1970/01/1 52132