
Ang BC548 ay isang malawak na ginagamit na NPN bipolar junction transistor na idinisenyo para sa mga gawain tulad ng paglipat at pagpapalakas ng mga signal sa mga electronic circuit.Maaari itong hawakan ang isang pag-load ng hanggang sa 500mA kapag ginamit bilang isang switch, ginagawa itong maraming nalalaman para sa iba't ibang mga aplikasyon ng mababang-kapangyarihan.Ang transistor na ito ay dumating sa tatlong variant: BC548A, BC548B, at BC548C.Ang pangunahing pagkakaiba sa mga modelong ito ay namamalagi sa kanilang kasalukuyang mga halaga ng pagkakaroon ng DC.
Ang pakinabang para sa mga saklaw ng BC548A sa pagitan ng 110 at 220, habang ang BC548B ay may saklaw na 200 hanggang 450, at ang BC548C ay nag -aalok ng pinakamataas na saklaw ng 420 hanggang 800. Ang mga halagang ito ay tumutukoy kung magkano ang maaaring mag -transistor ng isang signal, na ang dahilan kung bakitAng pagpili ng tamang variant batay sa mga pangangailangan ng iyong circuit ay mahalaga.Kung nagtatrabaho ka sa pagpapalakas o paglipat ng mga gawain, ang BC548 ay nag -aalok ng isang maaasahang at mahusay na solusyon.
Ang BC548 transistor ay nagpapatakbo sa pamamagitan ng paggamit ng isang maliit na kasalukuyang sa base terminal nito upang makontrol ang daloy ng isang mas malaking kasalukuyang sa pagitan ng mga kolektor at emitter na mga terminal.Upang gumana nang tama, ang kasalukuyang ibinibigay sa base ay dapat na limitado sa hindi hihigit sa 5mA.Kapag ang base pin ay konektado sa lupa, ang koneksyon sa pagitan ng kolektor at emitter ay nananatiling bukas, na pumipigil sa anumang kasalukuyang mula sa pag -agos.
Kapag ang isang signal ay inilalapat sa base terminal, isinasara nito ang koneksyon na ito, na nagpapahintulot sa kasalukuyang dumaloy sa pagitan ng kolektor at emitter.Ang estado na ito ay tinutukoy bilang rehiyon ng saturation, kung saan ang transistor ay ganap na "on," at maaari itong hawakan ng hanggang sa 500mA ng kasalukuyang.Sa kabilang banda, kapag ang signal sa base ay tinanggal, ang transistor ay pumapasok sa cut-off na rehiyon, lumilipat nang ganap na "off" at huminto sa kasalukuyang daloy.
Kung bahagyang nadaragdagan ang boltahe sa base terminal, maaari itong maging sanhi ng isang makabuluhang pagbabago sa kasalukuyang dumadaloy sa pamamagitan ng kolektor at emitter.Ang terminal ng emitter ay mabigat na doped kumpara sa iba pang mga terminal, na ginagawang mas mataas ang boltahe ng kolektor kaysa sa boltahe ng base.Ang pag -uugali na ito ay nagbibigay -daan sa BC548 na epektibong palakasin ang mga signal, ginagawa itong isang maaasahang pagpipilian para sa maraming mga gawain sa paglipat at pagpapalakas.
Ang BC548 transistor ay may tatlong mga terminal, bawat isa ay naglalaro ng isang natatanging papel sa operasyon nito.Ang mga terminal na ito ay naiiba sa mga tuntunin ng kanilang mga antas ng doping at mga tiyak na gawain sa loob ng circuit.Ang pag -unawa sa pagsasaayos ng PIN ay tumutulong sa iyo na ikonekta nang tama ang transistor sa iyong circuit.

• Pin-1 (Kolektor): Narito ang kasalukuyang pumapasok sa transistor.Ito ay kumikilos bilang input terminal para sa pangunahing kasalukuyang daloy sa circuit.
• Pin-2 (base): Ang base terminal ay ang control point ng transistor.Ang isang maliit na kasalukuyang inilalapat dito ay kinokontrol ang mas malaking kasalukuyang dumadaloy sa pagitan ng kolektor at emitter.
• Pin-3 (emitter): Ito ang terminal kung saan ang kasalukuyang paglabas ng transistor pagkatapos makumpleto ang landas nito sa pamamagitan ng circuit.
Ang mga tampok at pagtutukoy ng BC548 transistor ay detalyado sa ibaba upang magbigay ng pananaw sa pag -andar at disenyo nito.
| Parameter | Halaga |
| Uri ng transistor | Bi-Polar, NPN |
| Bilang ng mga pin | 3 |
| Uri ng Package | TO-92 |
| Pinakamataas na Kolektor Kasalukuyang (IC) | 500MA |
| Pinakamataas na boltahe ng kolektor-emitter (VCE) | 30V |
| Maximum na boltahe ng base ng kolektor (VCB) | 30V |
| Pinakamataas na Emitter-Base Voltage (VEB) | 5v |
| Dalas ng paglipat (ft) | 150 MHz |
| Maximum na pagkolekta ng kolektor | 625 MW |
| DC Kasalukuyang Gain (HFE) | 110 hanggang 800 |
| Saklaw ng temperatura ng operating at imbakan | -55 ° C hanggang +150 ° C. |
| Uri ng Bundok | Sa pamamagitan ng hole |
| Antas ng Sensitivity ng kahalumigmigan (MSL) | 1 (walang limitasyong) |
| Pinakamataas na lakas | 500 MW |
At BC547
At BC549
At BC550
At 2N2222
At 2N3904
At 2N3906
At BC557
At BC558
• BC556
Upang matiyak na ang BC548 transistor ay gumagana nang maayos at tumatagal ng mahabang panahon, mahalaga na sundin ang ilang mga hakbang sa kaligtasan.Laging manatili sa inirekumendang mga pagtutukoy, dahil ang paglampas sa mga ito ay maaaring maging sanhi ng pinsala.Halimbawa, iwasan ang pagkonekta sa anumang pag -load na nangangailangan ng higit sa 30V o 500mA, dahil lalampas ito sa kapasidad ng transistor.
Bigyang -pansin ang mga koneksyon sa PIN.Ang mga pin ng transistor ay kailangang konektado nang tama;Ang pagbabalik o maling pag -iwas sa kanila ay maaaring magresulta sa madepektong paggawa o permanenteng pinsala.Ang paggamit ng isang angkop na risistor sa base terminal ay pantay na mahalaga.Makakatulong ito na makontrol ang kasalukuyang dumadaloy sa base, na hindi dapat lumampas sa 5mA.
Sa wakas, siguraduhin na ang temperatura ng operating ay mananatili sa loob ng saklaw ng -55 ° C hanggang +150 ° C.Ang labis na init o malamig ay maaaring mabawasan ang pagganap ng transistor o humantong sa pagkabigo.Ang pagsunod sa mga simpleng hakbang na ito ay makakatulong sa iyo na masulit sa BC548 transistor sa iyong mga proyekto.
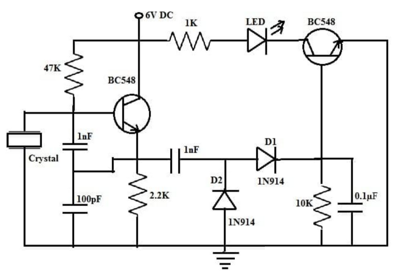
Ang Crystal Tester Circuit, na binuo gamit ang BC548 transistor, ay isang simple at epektibong paraan upang suriin kung ang isang sangkap na kristal ay gumagana nang maayos.Ang mga kristal ay isang pangunahing bahagi ng maraming mga elektronikong proyekto, dahil makakatulong sila na makabuo ng mga tiyak na frequency.Ang circuit na ito ay bumubuo ng isang oscillator, at kung ang kristal ay gumagana, ang LED sa circuit ay kumurap upang ipahiwatig na ito ay gumagana nang tama.
Upang lumikha ng circuit na ito, kakailanganin mo ng ilang mga pangunahing sangkap: isang 6V DC power supply, dalawang BC548 transistors, dalawang 1N914 diode, isang LED, at resistors ng 2.2kΩ, 47kΩ, 1kΩ, at 10kΩ.Bilang karagdagan, ang mga capacitor ng mga halaga na 0.1µF, 1NF, at 100pf ay kinakailangan.Kapag naipon mo ang circuit kasunod ng diagram, papayagan ka ng pag -setup na subukan ang mga kristal nang madali.
Kapag konektado ang kristal, ang circuit ay bumubuo ng mga oscillation, na nag -trigger ng unang transistor ng BC548.Ang signal ay pagkatapos ay naayos ng mga diode at na -filter ng mga capacitor bago maabot ang pangalawang BC548 transistor, na nagpapa -aktibo sa LED.Ang isang kumikinang na LED ay nagpapahiwatig ng isang gumaganang kristal, habang walang ilaw na nagmumungkahi na ang kristal ay may kasalanan.Ang simpleng tester na ito ay maaaring makatipid ng oras at matiyak na ang mga kristal na ginamit sa iyong mga proyekto ay gumagana ayon sa nararapat.

Ang circuit na ito ay gumagamit ng dalawang BC548 transistors na nagtutulungan upang masubukan ang pag -andar ng isang kristal.Pinapagana ng isang 6V supply, ang circuit ay idinisenyo upang ligtas na kontrolin ang kasalukuyang daloy sa pamamagitan ng paglalagay ng mga resistors bago ang bawat sangkap.Ang kristal sa ilalim ng pagsubok ay konektado nang direkta sa base terminal ng unang transistor (T1).
Kapag ang kristal ay bumubuo ng mga oscillations, nag -trigger ito ng T1, na gumagawa ng isang output na dumadaan sa 1N914 diode.Ang mga diode na ito ay tumutol sa signal, na kung saan ay pagkatapos ay na -filter ng mga capacitor bago ito maabot ang base ng pangalawang transistor (T2).Pinapalakas ng T2 ang signal at nag -iilaw ng isang LED kung ang kristal ay gumagana nang tama.
Kung ang LED ay hindi kumikinang, ang kristal ay alinman sa may kasalanan o nasira.Ang pag-setup na ito ay lubos na kapaki-pakinabang para sa mabilis na pag-verify ng pagpapatakbo ng mga kristal, lalo na sa mga proyekto na may mataas na dalas kung saan kinakailangan ang mga katumpakan na oscillator.Ang pagiging simple at pagiging maaasahan ng circuit na ito ay ginagawang isang mahalagang tool para matiyak na ang iyong mga kristal ay gumagana tulad ng inaasahan.
Ang transistor na ito ay binuo gamit ang advanced na teknolohiya ng proseso, tinitiyak na ito ay nagpapatakbo nang mahusay at maaasahan sa isang malawak na hanay ng mga circuit.Ang teknolohiyang ginamit ay ginagawang angkop para sa parehong mga gawain sa paglipat at pagpapalakas, na binibigyan ito ng isang gilid sa pagganap.
Ang BC548 transistor ay idinisenyo upang makabuo ng napakababang boltahe ng error.Nangangahulugan ito na nagpapatakbo ito ng mataas na katumpakan, pagpapanatili ng katatagan sa iyong circuit.Ang tampok na ito ay ginagawang isang maaasahang pagpipilian para sa mga circuit na nangangailangan ng kawastuhan.
Ang kakayahang lumipat sa pagitan ng mga estado at off ay mabilis na ginagawang perpekto ng BC548 para sa mga mabilis na paglilipat ng mga aplikasyon.Kung nagtatrabaho ka sa isang digital circuit o isang pag-setup na umaasa sa dalas, tinitiyak ng mabilis na tugon ang maayos na pagganap.
Sinusuportahan ng transistor ang buong operasyon ng boltahe, na nagdaragdag ng kakayahang umangkop sa paggamit nito.Maaari itong hawakan ang maximum na boltahe ng kolektor-sa-emitter na epektibo, na tinitiyak ang ligtas at pare-pareho na operasyon sa loob ng mga limitadong limitasyon nito.
Sa pamamagitan ng isang maximum na kasalukuyang rating ng 500mA, ang BC548 ay may kakayahang magmaneho ng ilang mga sangkap nang sabay -sabay.Ang kapasidad ng paghawak ng kuryente nito ay ginagawang angkop din para sa iba't ibang mga aplikasyon, mula sa pagmamaneho ng mga LED hanggang sa mga relay.
Nagtatampok ang BC548 ng isang mataas na pakinabang ng DC, mula 110 hanggang 800, depende sa variant.Ginagawa nitong lubos na epektibo para sa pagpapalakas ng mga signal, lalo na sa mga mababang-lakas na audio at signal processing circuit.
Kumpara sa mga katulad na transistor tulad ng BC549 at BC550, ang BC548 ay gumagawa ng mas kaunting ingay.Ginagawa nitong isang mahusay na pagpipilian para sa mga circuit kung saan ang pagbawas ng ingay ay isang priyoridad, tulad ng sa mga audio amplifier o sensitibong signal amplification.
Salamat sa kakayahang hawakan ng hanggang sa 500mA, ang BC548 ay maaaring magmaneho ng iba't ibang mga sangkap.Madalas itong ginagamit gamit ang mga integrated circuit, iba pang mga transistor, LED, at relay, na ginagawa itong isang maraming nalalaman na pagpipilian para sa maraming mga elektronikong aplikasyon.
Ang BC548 transistor ay karaniwang ginagamit sa mga pares ng Darlington upang palakasin ang mga mahina na signal.Sa pamamagitan ng pagpapares nito sa isa pang transistor, lubos itong pinapahusay ang lakas ng signal, na ginagawang perpekto para sa mga aplikasyon na nangangailangan ng mataas na pagpapalakas.
Ang transistor na ito ay isang pangunahing sangkap sa mga circuit ng sensor, na tumutulong upang maproseso at palakasin ang mga signal mula sa mga sensor para sa karagdagang paggamit sa mga elektronikong sistema.
Sa kakayahang hawakan ang mga naglo-load ng hanggang sa 500mA, ang BC548 ay perpekto para sa pagmamaneho ng mga maliliit na naglo-load tulad ng mga LED, relay, at mga katulad na aparato na may mababang kapangyarihan.
Ang BC548 ay madalas na ginagamit sa mga audio circuit para sa pagpapalakas ng tunog.Ginagamit din ito sa iba't ibang mga module ng driver, kabilang ang mga driver ng LED, mga driver ng relay, at paglipat ng mga module.
Malawakang ginagamit ito sa iba't ibang uri ng mga module ng amplifier tulad ng mga amplifier ng signal, mga push-pull amplifier, at mga audio amplifier.Ang mataas na pakinabang at mababang ingay ay ginagawang isang mahusay na pagpipilian para sa mga application na ito.
Malalaman mo ang BC548 sa maraming mga pangkalahatang-layunin na mga circuit, tulad ng mga audio preamp, touch switch, LED flash circuit, RF circuit, heat sensor, at PWM (pulse width modulation) system.
Salamat sa mabilis na bilis ng paglipat nito, ang BC548 ay ginagamit sa mga mabilis na paglilipat ng mga aparato at mga circuit ng alarma.Ang mga application na ito ay nakikinabang mula sa kakayahang i -on at i -off nang mabilis nang walang mga pagkaantala.
Ang BC548 ay maaaring palitan ang maraming iba pang mga pangkalahatang-layunin na transistor, tulad ng BC547 at 2N3904, sa iba't ibang mga elektronikong proyekto, na ginagawa itong isang maraming nalalaman kapalit para sa mga katulad na sangkap.
Sa pamamagitan ng 500mA kolektor ng kasalukuyang rating nito, ang BC548 ay maaaring magmaneho ng isang malawak na hanay ng mga naglo -load, na ginagawang angkop para sa mga circuit na nangangailangan ng maraming mga sangkap na pinapagana nang sabay -sabay.
Ang mahusay na pagkolekta ng kolektor at mataas na DC kasalukuyang pakinabang ay ginagawang perpekto ng BC548 para magamit sa parehong mga yugto ng pagpapalakas at pre-amplification ng mga circuit.Tinitiyak nito ang malinaw na pagproseso ng signal at mahusay na pagganap.
Mangyaring magpadala ng isang pagtatanong, tutugon kami kaagad.
sa 2024/12/26
sa 2024/12/26
sa 8000/04/18 147767
sa 2000/04/18 111996
sa 1600/04/18 111351
sa 0400/04/18 83758
sa 1970/01/1 79555
sa 1970/01/1 66955
sa 1970/01/1 63098
sa 1970/01/1 63028
sa 1970/01/1 54095
sa 1970/01/1 52176