
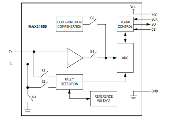
Ang MAX31855 kumikilos bilang isang sopistikadong link sa pagitan ng mga thermocouples at digital system, na nagtatampok ng isang 14-bit ADC na may pinagsamang kabayaran sa malamig na junction.Pinahuhusay nito ang katumpakan ng pagsubaybay sa temperatura sa pamamagitan ng pagkonekta nang walang putol sa mga microcontroller (µC).Ang iba't ibang mga bersyon ay tumanggap ng iba't ibang mga uri ng thermocouple, na makikilala ng mga suffix tulad ng MAX31855K.
Ang MAX31855 ay nagpoproseso ng mga signal ng thermocouple para sa pagiging tugma ng ADC, pag -minimize ng pagkagambala sa ingay.Nagbabayad ito para sa mga pagkakaiba -iba ng temperatura ng kapaligiran sa pamamagitan ng pag -align ng thermal boltahe sa isang benchmark na 0 ° C.Para sa K-type thermocouples, ang boltahe ay nagbabago ng humigit-kumulang na 41µV/° C, na ipinahayag bilang
Vout = (41.276µV/° C) x (TR - TAMB)
Ang bawat uri ng thermocouple ay nagpapakita ng mga natatanging katangian, kinakailangang pagsasaayos upang matugunan ang kanilang hindi linya na pagganap.
Ang sangkap na ito ay nagpapakilala sa mga pagkakaiba-iba ng temperatura sa buong thermocouple junctions, pamamahala ng mga ito na may kabayaran sa malamig na junction sa pamamagitan ng pag-synchronize ng panloob na temperatura ng mamatay sa sanggunian na sanggunian.Sa pamamagitan ng pagsasama ng temperatura na ito sa data ng raw thermocouple, nagbubunga ito ng tumpak na pagbabasa ng "hot junction".Ang paglalagay ng aparato ay madiskarteng, kaya ang malamig na kantong at MAX31855 ay nagbabahagi ng mga katulad na temperatura, nagpayaman sa pagkakapare -pareho ng pagsukat.Maaari mong madalas na iposisyon ito sa mga setting na may matatag na temperatura, na minamahal ang pagiging maaasahan na dinadala nito sa mga taong malalim na namuhunan sa mga pagkakaiba ng thermal pagsukat.




|
Tampok |
Paglalarawan |
|
Ang pagsasama ay binabawasan ang oras ng disenyo |
Mas mababang gastos ng system sa pamamagitan ng pagpapagaan ng proseso ng disenyo. |
|
14-bit, 0.25 ° C resolution converter |
Nagbibigay ng mataas na pagsukat ng temperatura ng katumpakan. |
|
Pinagsamang kabayaran sa malamig na junction |
Awtomatikong magbayad para sa temperatura ng malamig na junction. |
|
Sinusuportahan ang maraming mga uri ng thermocouple |
Katugma sa k-, j-, n-, t-, s-, r-, at e-type
Thermocouples. |
|
Thermocouple Shorts Detection |
Nakita ang shorts sa GND o VCC, pagpapabuti ng system
pagiging maaasahan. |
|
Buksan ang Thermocouple Detection |
Kinikilala kapag ang thermocouple ay naka -disconnect. |
|
Pagkakataon ng Microcontroller Interface |
Madaling mga interface na may karamihan sa mga microcontroller. |
|
Ang interface na katugmang SPI |
Simpleng read-only SPI interface para sa madaling data
komunikasyon. |
Narito ang talahanayan batay sa ibinigay na mga pagtutukoy para sa maxim na integrated max31855tasa+.
|
I -type |
Parameter |
|
Oras ng tingga ng pabrika |
6 na linggo |
|
Uri ng pag -mount |
Surface Mount |
|
Package / Kaso |
8-Soic (0.154, 3.90mm lapad) |
|
Surface Mount |
Oo |
|
Bilang ng mga pin |
8 |
|
Timbang |
506.605978mg |
|
Temperatura ng pagpapatakbo |
-40 ° C ~ 125 ° C. |
|
Packaging |
Tube |
|
Nai -publish |
2013 |
|
PBFree code |
Oo |
|
Bahagi ng Bahagi |
Aktibo |
|
Antas ng Sensitivity ng kahalumigmigan (MSL) |
1 (walang limitasyong) |
|
Bilang ng mga pagtatapos |
8 |
|
Code ng ECCN |
EAR99 |
|
I -type |
Thermocouple sa digital converter |
|
Posisyon ng terminal |
Dual |
|
Form ng terminal |
Gull Wing
|
|
Temperatura ng Peak Reflow (CEL) |
Hindi tinukoy |
|
Bilang ng mga pag -andar |
1 |
|
Supply boltahe |
3.3v |
|
Terminal pitch |
1.27mm |
|
Oras @ peak reflow temperatura-max (s) |
Hindi tinukoy |
|
BASE PART NUMBER |
MAX31855 |
|
Bilangin ng pin |
8 |
|
Katayuan ng kwalipikasyon |
Hindi kwalipikado |
|
Uri ng output |
Digital |
|
Operating Supply Voltage |
3.3v |
|
Interface |
SPI |
|
Max Supply Voltage |
3.6v |
|
Min supply boltahe |
3v |
|
Operating supply kasalukuyang |
900μa |
|
Uri ng input |
Thermocouple (maramihang) |
|
Supply kasalukuyang-max (ISUP) |
1.5mA |
|
Paglutas |
1.75 b |
|
Haba |
4.9mm |
|
Taas na nakaupo (max) |
1.75mm |
|
Lapad |
3.9mm |
|
Abutin ang SVHC |
Hindi kilala |
|
Katayuan ng ROHS |
Sumunod ang ROHS3 |

|
Bahagi ng bahagi |
Mga paglalarawan |
Tagagawa |
|
MAX31855NASA+signal circuit |
Analog Circuit, 1 Func, PDSO8, ROHS Compliant, SOP-8 |
Maxim integrated product |
|
Bahagi ng bahagi |
Tagagawa |
Package / Kaso |
Bilang ng mga pin |
Bilang ng mga pagtatapos |
PBFree code |
Katayuan ng ROHS |
Packaging |
Posisyon ng terminal |
|
MAX31855TASA+ |
Isinama ni Maxim |
8-Soic (0.154, 3.90mm) |
8 |
8 |
Oo |
Sumunod ang ROHS3 |
Tube |
Dual |
|
TC4427OOA |
Teknolohiya ng Microchip |
8-Soic (0.154, 3.90mm) |
8 |
8 |
Oo |
Sumunod ang ROHS3 |
Tube |
Dual |
|
TC7662BCOA |
Teknolohiya ng Microchip |
8-Soic (0.154, 3.90mm) |
8 |
8 |
Oo |
Sumunod ang ROHS3 |
Tube |
Dual |
|
MCP1404-E/SN |
Teknolohiya ng Microchip |
8-Soic (0.154, 3.90mm) |
8 |
8 |
Oo |
Sumunod ang ROHS3 |
Tube |
Dual |



Ang epekto ng mga sistema ng paggupit sa mga pang-industriya na konteksto ay namamalagi sa pagpapahusay ng pagiging produktibo at pag-stream ng mga operasyon.Ang automation, data analytics, at IoT ay mahalaga sa mga pagsulong na ito.Ang isang kilalang aspeto ay ang pokus sa mahuhulaan na pag -aaral ng leveraging machine ng pagpapanatili upang maiwasan ang mga pagkagambala.Halimbawa, ang mga pabrika ngayon ay gumagamit ng mga sensor upang patuloy na subaybayan ang kalusugan ng kagamitan, na nagbibigay ng mga pananaw na hindi inaasahang mga breakdown ng kagubatan.Ang pagbabagong -anyo ng mga matalinong pabrika ay may muling tinukoy na mga diskarte sa industriya sa pagbabago at pagbagay sa merkado.
Ang mga gamit sa bahay ngayon ay higit na magkakaugnay, na may papel sa umuusbong na matalinong tanawin ng bahay.Binibigyang diin ang kahusayan ng enerhiya at ginhawa, gumamit sila ng mga gawi at mai -optimize ang mga setting.Ang mga refrigerator ng larawan ay nag -aalerto sa iyo sa pag -expire ng mga item o washing machine na nag -calibrate ng paggamit ng tubig batay sa laki ng pag -load.Ang mga makabagong ito ay nagpapaganda ng kaginhawaan habang sinusuportahan ang napapanatiling pamumuhay.Ang paggalaw patungo sa mga teknolohiya ng eco-friendly ay sumasalamin sa mga halaga ng lipunan ng pag-iisip ng pag-iisip.
Ang pag -init, bentilasyon, at mga sistema ng air conditioning ay malaki ang naiambag sa panloob na kalidad ng kapaligiran.Ang mga modernong yunit ng HVAC ay gumagamit ng mga matalinong thermostat at sensor upang ayusin ang temperatura batay sa trabaho at panahon, pagpapabuti ng parehong kaginhawaan at pagkonsumo ng enerhiya.Ang lumalagong pagsasama ng nababagong enerhiya, tulad ng mga solar panel, ay nagtatampok ng isang paglipat patungo sa pagputol ng mga paglabas ng carbon.Ang mga Innovations sa Air Filtration ay gumaganap din ng isang bahagi sa pagpapabuti ng kalidad ng hangin at pagsuporta sa kalusugan sa pamamagitan ng mga hakbang sa pag -iwas.Ang kahusayan na pokus sa mga sistema ng HVAC ay nakahanay sa pagnanais ng kaginhawaan sa pagtugis ng pangangasiwa sa kapaligiran.
|
Uri ng Package |
Package Code |
Balangkas no. |
Pattern ng lupa no. |
|
8 Kaya |
S8#4 |
21-0041 |
90-0096 |
Ang Maxim Integrated, na ngayon ay isang pangunahing bahagi ng mga aparato ng analog, ay nagdadala ng pambihirang kadalubhasaan sa analog at halo-halong integrated circuit.Ang dedikasyon ng kumpanya sa mga sektor tulad ng automotive, pang -industriya, at komunikasyon ay nakaposisyon ito bilang isang kilalang nilalang sa mga lugar na ito.
Ang kanilang magkakaibang hanay ng mga produkto ay may kasamang mga solusyon sa pamamahala ng kuryente, mga advanced na sensor, at matatag na microcontroller.Ang mga handog na ito ay naglalayong mapahusay ang kahusayan at pag -andar, na nakatutustos sa kumplikadong mga hinihingi ng mga modernong elektronikong sistema.Halimbawa, ang katumpakan sa pagproseso ng data ng sensor, ay gumaganap ng isang pangunahing papel sa mga tampok ng kaligtasan ng automotiko, na binibigyang diin ang pangangailangan para sa masusing disenyo at pagpapatupad.
Batay sa San Jose, California, ang Maxim Integrated ay may kamangha -manghang pandaigdigang bakas ng paa na may maraming mga pasilidad at tanggapan sa mga kontinente.Ang laganap na presensya na ito ay nagpapadali sa pakikipagtulungan sa iba't ibang mga industriya at sumusuporta sa walang tahi na pagsasama ng kanilang mga teknolohiya sa iba't ibang mga setting ng rehiyon.Ang pagbuo ng mga lokal na pakikipagsosyo ay naging kapaki -pakinabang sa pagbuo ng mga solusyon na nakahanay sa mga tiyak na mga kinakailangan sa regulasyon at merkado.
Gabay sa Produkto ng Analog at Interface.pdf
Cylindrical Battery Holders.PDF
Ang MAX31855 ay isang sopistikadong integrated circuit na idinisenyo upang i -convert ang mga signal ng thermocouple sa digital form.Isinasama nito ang tumpak na kabayaran sa malamig na junction, na nagbubunga ng isang 14-bit digital output sa pamamagitan ng isang interface ng SPI.Ang papel nito ay kapansin -pansin sa mga senaryo kung saan aktibo ang katumpakan ng temperatura.Sa mga pang -industriya na kapaligiran, ang pagiging maaasahan at katumpakan nito ay madalas na inihalintulad sa mga tradisyunal na pamamaraan, na nagpapakita kung paano ang digital na katumpakan ng data ay nakataas ang mga awtomatikong proseso.Ang paglipat na ito mula sa analog hanggang sa mga digital na streamlines ng mga sistema ng pagsubaybay sa temperatura, na pinapalakas ang kanilang kahusayan.
Ang mga thermistor at thermocouples ay kinakailangan sa pagsukat ng temperatura, ang bawat isa ay nagpapatakbo sa natatanging mga prinsipyo na pinagbabatayan.Ang mga thermistor ay nagbabago ng paglaban sa pagbabagu -bago ng temperatura.Ang mga ito ay lubos na sensitibo at mainam para sa makitid na mga saklaw.Ang mga thermocouples ay bumubuo ng isang boltahe sa pagitan ng dalawang magkakaibang mga metal, na nagpapahintulot sa kanila na masakop ang malawak na mga saklaw ng temperatura at mabilis na tumugon.Ang pag -agaw ng mga sensor na ito ay nagsasangkot ng isang malalim na pag -unawa sa kanilang mga natatanging katangian.Pinapayagan nito ang pinasadyang pagpili para sa mga tiyak na aplikasyon, makabuluhang pagpapahusay ng pagiging epektibo sa pagsubaybay sa temperatura sa mga elektronikong consumer at masalimuot na mga sistema ng engineering.
Mangyaring magpadala ng isang pagtatanong, tutugon kami kaagad.
sa 2024/10/24
sa 2024/10/24
sa 8000/04/18 147757
sa 2000/04/18 111935
sa 1600/04/18 111349
sa 0400/04/18 83719
sa 1970/01/1 79508
sa 1970/01/1 66904
sa 1970/01/1 63028
sa 1970/01/1 63012
sa 1970/01/1 54081
sa 1970/01/1 52122