
Ang IR2110 ay isang advanced na high-boltahe na driver ng IC na pinasadya upang pamahalaan ang mga high-side at low-side switch sa mga circuit ng tulay, tulad ng mga mababang-tulay at mga pagsasaayos ng kalahating tulay.Ang high-speed driver IC na ito ay nagbibigay ng magkahiwalay na mababa at high-side output, na nagpapadali sa pagiging tugma sa karaniwang mga antas ng logic ng CMO at LSTTL.Nagtatampok ng matatag na teknolohiya ng HVIC at Latch-Immune CMOS, tinitiis ng IR2110 na hinihingi ang mga kapaligiran sa pagpapatakbo, na sumusuporta sa isang saklaw ng boltahe sa pagitan ng 10V hanggang 20V na may isang rurok na output na kasalukuyang 2.5A at isang supply na kasalukuyang 340μA, na ginagawang angkop para sa iba't ibang mga mataas na kapangyarihanPaglilipat ng mga gawain.Ang mga napatunayan na kasanayan sa disenyo ay binibigyang diin ang balanse sa pagitan ng pagganap at tibay ng mga application na ito.
Pang -industriya at sa mga sektor ng automotiko, ang IR2110 ay ginustong para sa pagiging matatag nito sa mga mapaghamong kondisyon, tinitiyak ang matatag na pagganap sa gitna ng pagbabagu -bago ng kapangyarihan.Ang mga praktikal na pananaw ay nagpapakita na ang pagsasama ng driver na ito ay madalas na binabawasan ang mga rate ng pagkabigo ng sangkap, pagpapahusay ng parehong kahabaan ng buhay at pagiging maaasahan ng mga kumplikadong sistema.
Ang mga kakayahan ng high-speed na IR2110 ay seryoso sa mga aplikasyon na nangangailangan ng mabilis at eksaktong paglipat, tulad ng mga nababagong sistema ng enerhiya.Sa solar inverters, ang Swift switch ay nagpapabuti sa kahusayan ng conversion ng enerhiya, pivotal para sa pag -optimize ng ani ng enerhiya.Tulad ng pagsulong ng teknolohiya, ang patuloy na pagbagay ng mga sangkap tulad ng IR2110 ay kinakailangan upang matugunan ang mga bagong pamantayan sa pagganap, na binibigyang diin ang papel ng pagbabago at estratehikong pananaw sa elektronikong disenyo.

|
Numero ng pin |
Pangalan ng pin |
Paglalarawan |
|
1 |
Lo |
Ang output ng output ng driver ng low-side gate. |
|
2 |
Com |
Bumalik na landas para sa mababang pagsasaayos. |
|
3 |
VCC |
Power supply pin para sa mababang bahagi. |
|
4, 8, 14 |
NC |
Hindi konektado mga pin. |
|
5 |
Vs. |
Bumalik ang path na lumulutang-point pin para sa high-side drive. |
|
6 |
VB |
Ang lumulutang na supply pin na ginamit para sa high-side drive. |
|
7 |
Ho |
Output signal pin na ginamit para sa high-side MOSFET. |
|
9 |
Vdd |
+5V Power Supply Pin.Ang boltahe ay dapat na 5V;gamit ang ibaba 4V
maaaring hindi magbigay ng kinakailangang resulta. |
|
10 |
Hin |
Ang pag-input ng signal ng PWM na ginamit para sa high-side drive. |
|
11 |
SD |
Ang shutdown pin na ginamit upang awtomatikong i -off ang system. |
|
12 |
Lin |
PWM signal input para sa low-side drive. |
|
13 |
VSS |
Power Supply GND PIN. |
|
Tampok/Pagtukoy |
Mga detalye |
|
Bilang ng mga pin |
14 |
|
Mga uri ng pakete |
Pdip, soic |
|
DV/DT kaligtasan sa sakit |
Oo |
|
Sa ilalim ng boltahe lockout |
Magagamit para sa dalawang mga channel |
|
Uri ng input |
Hilahin ang mga input ng CMOS Schmitt-triggered |
|
Shutdown Logic |
Edge-triggered na may ikot sa pamamagitan ng pag-ikot |
|
Pagkaantala ng pagpapalaganap |
Naitugma para sa parehong mga channel |
|
Ang relasyon sa pag -input/output phase |
Ang mga output ay nasa loob ng phase ng mga input |
|
Pagiging tugma ng lohika |
Katugma sa 3.3 V logic |
|
Saklaw ng Supply ng Gate Drive |
10 V - 20 v |
|
Saklaw ng Logic Supply |
3.3 V - 20 v |
|
Ground offset |
Ang Logic & Power Ground ay ± 5 v |
|
Output kasalukuyang |
2.5 a |
|
Saklaw ng supply ng boltahe |
10 V - 20 v |
|
Pagtaas ng oras |
35 ns |
|
Oras ng pagkahulog |
25 ns |
|
Turn-on na oras ng pagkaantala (max) |
120 ns |
|
Oras ng pag-antala ng turn-off (min) |
94 ns |
|
Operating kasalukuyang supply |
340 µA |
|
Katumbas na mga driver ng MOSFET |
MIC4608, UCC27714, FAN7392 |
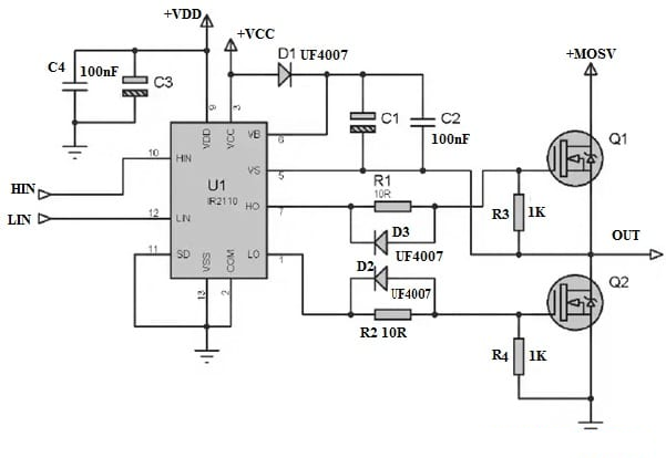
Sa loob ng mga pagsasaayos ng half-tulay, tinitiyak ng IR2110 ang tumpak na paghawak ng parehong high-side at low-side MOSFETS.Ang IC na ito ay nangingibabaw sa mga system na humihiling ng masusing pamamahala ng kapangyarihan at pinahusay na kahusayan.Higit pa sa papel nito, ipinapakita nito ang hangarin ng gumagamit na magkasundo ang daloy ng kuryente sa mga kahilingan sa pagpapatakbo.

Ang IR2110 MOSFET driver circuit ay nagsasama ng mga diode, capacitor, at ang MOSFETS.Ang mga sangkap na ito ay bumubuo ng gulugod ng isang bootstrap circuit, na kinukuha ang kakanyahan ng pagpapanatili ng naaangkop na mga boltahe ng gate.Ang kanilang pagsasama ay naglalarawan ng pangako sa pagpino ng pamamahagi ng enerhiya.
At Bootstrap circuit at dinamika ng kapasitor: Ang bootstrap circuit ay nagsisilbing tibok ng puso ng mahusay na mga pag-setup ng tulay, pagpapagana ng mga cycle ng singil ng capacitor.Ang pinong balanse ng mga boltahe ay aktibo para sa pag -andar ng MOSFET gate, na binabago ang notional design sa reality reality.Ang eksperimento sa mga halaga ng kapasitor batay sa mga tiyak na pagkakaiba sa circuit ay isang paggalugad ng pag -optimize ng pagganap.
At Mabilis na pag -uugali ng paglipat: Ang mga diode ay nagtatanim ng mabilis na mga landas ng paglabas na lumampas sa mga resistors ng gate, na makabuluhang pinaikling ang mga agwat ng turn-off ng MOSFET.Ang katangian na ito ay na-prized sa mga konteksto ng mataas na pagganap, dahil tinutupad nito ang pangangailangan para sa mga mabilis na paglilipat, na sumasalamin sa pagnanais ng bilis sa mga elektronikong komunikasyon.
At Mga resistor ng gate-to-source: Ang kumikilos bilang tahimik na tagapag-alaga, ang mga resistor ng gate-to-source ay pumipigil sa hindi sinasadyang MOSFET na nag-trigger mula sa ingay o lumulutang na mga isyu sa gate.Maingat na napili at madiskarteng inilagay, ang mga resistor na ito ay nagpapatibay sa integridad ng system, na sumasalamin sa pilosopiya ng disenyo na nag -iingat ng maingat na pagsasaalang -alang sa mga panlabas na impluwensya.
Ang IR2110 ay nakatulong sa pagpapalakas ng kahusayan ng kapangyarihan sa panahon ng high-speed switch, karamihan para sa mga drive ng motor, inverters, at mga sistema na hinihingi ang mabilis na mga tugon.Ang kakayahan nito sa pamamahala ng mabilis na paglipat ng mga operasyon ay nagpapaliit sa pagkawala ng enerhiya, na nag -aambag sa pinataas na kahusayan.Sa pamamagitan ng husay na paggamit ng sangkap na ito, nag -uulat ka ng mga kilalang mga nakuha sa pagiging maaasahan at pagganap ng system, lalo na sa mga pang -industriya na kapaligiran kung saan lubos na pinahahalagahan ang kawastuhan.
Ang isang kamangha-manghang katangian ng IR2110 ay ang malakas na paghihiwalay ng elektrikal, na may kasanayan sa mga sensitibong circuit ng pag-input mula sa potensyal na nakakapinsalang mga boltahe na may mataas na lakas.Ang tampok na ito ay gumaganap ng isang pangunahing papel sa pag -iingat ng marupok na mga elektronikong bahagi mula sa mga boltahe na surge at kaguluhan, sa gayon ay pinalawak ang buhay ng system.Maaari mong madalas na magamit ang driver na ito sa iyong mga proyekto upang mapahusay ang mga hakbang sa kaligtasan at mas mababa ang pangmatagalang mga pagsisikap sa pagpapanatili.
Ang IR2110 ay nangunguna sa paghawak ng parehong mga pag-setup ng half-tulay at buong-tulay, na pinadali ang makinis na regulasyon ng kapangyarihan ng bidirectional na hinihiling ng mga advanced na electronics.Ang kakayahang umangkop na ito ay sumusuporta sa isang malawak na hanay ng mga aplikasyon, kabilang ang mga sistema ng propulsion sa mga de -koryenteng sasakyan at kumplikadong mga elektronikong consumer.Maaari mong tandaan na ang kakayahang magamit nito ay pinapadali ang mga proseso ng disenyo nang malaki habang pinapanatili ang mga antas ng mapagkumpitensyang pagganap.
Sa mga aplikasyon ng control ng motor, pinapayagan ng IR2110 ang detalyadong modulation ng bilis at direksyon ng motor.Ang mabilis na kapasidad ng paglipat nito ay nagbibigay -daan para sa masusing kontrol, kapaki -pakinabang para sa mga aplikasyon tulad ng mga robotics na humihiling ng tumpak na mga aksyon sa motor.Sa paglipas ng mga taon, napansin na ang pagsasama ng driver na ito ay nagbubunga ng maayos na operasyon at kahusayan ng pagpapalaki, na tumutulong sa pagsulong ng mga teknolohiya ng automation.
Sa paglipat ng mga suplay ng kuryente, ang IR2110 ay gumaganap ng isang pangunahing papel sa maaasahang pamamahala ng kuryente, tinitiyak ang matatag na paghahatid ng kuryente sa iba't ibang mga konteksto.Ang papel nito sa mga disenyo ng supply ng kuryente ay nauugnay sa pinabuting regulasyon at kahusayan ng pag -load.Maaari mong magamit ang mga kakayahan ng IR2110 ay maaaring humantong sa higit na mahusay na mga resulta ng pagganap at kahusayan ng enerhiya, na itinampok ang epekto nito sa mga kontemporaryong electronics ng kuryente.
Mangyaring magpadala ng isang pagtatanong, tutugon kami kaagad.
sa 2024/12/16
sa 2024/12/15
sa 8000/04/18 147758
sa 2000/04/18 111938
sa 1600/04/18 111349
sa 0400/04/18 83721
sa 1970/01/1 79508
sa 1970/01/1 66914
sa 1970/01/1 63062
sa 1970/01/1 63012
sa 1970/01/1 54081
sa 1970/01/1 52132