
Larawan 1. LPC84x Microcontroller
Ang mga LPC84x microcontroller ay malawakang ginagamit sa mga naka-embed na system dahil pinagsasama nila ang kakayahan sa pagpoproseso, memorya, at mga peripheral sa isang compact at energy-efficient na device.Gayunpaman, ang maaasahang operasyon ay lubos na nakasalalay sa isang matatag at mahusay na kontroladong proseso ng power-up.Sa panahon ng startup, maaaring makaapekto ang mga isyu gaya ng hindi matatag na boltahe ng supply, hindi wastong rate ng ramp ng boltahe, o hindi pare-parehong kondisyon ng pag-reset kung paano magsisimula ang microcontroller.Maaaring pigilan ng mga kundisyong ito ang device na maabot ang normal na operasyon o maantala ang pag-boot ng system.
Ang serye ng LPC84x ay binuo sa paligid ng ARM Cortex-M0+ processor, na na-optimize para sa mababang paggamit ng kuryente at mahusay na pagganap.Sinusuportahan ng 32-bit core na ito ang mabilis na paghawak ng interrupt at deterministic na pagpapatupad, na ginagawa itong angkop para sa mga naka-embed na application.Ang simpleng arkitektura nito ay nagbibigay-daan sa pagbuo ng compact firmware habang pinapanatili ang maaasahang mga kakayahan sa pagproseso.Sinusuportahan din ng core ang mga karaniwang tool sa pagbuo ng ARM para sa mas madaling pagprograma at pag-debug.
Kasama sa mga microcontroller na ito ang on-chip flash memory na ginagamit upang mag-imbak ng program code at firmware.Ang panloob na flash ay karaniwang nagbibigay ng sapat na espasyo para sa mga naka-embed na application nang hindi nangangailangan ng mga external na memory device.Ang pinagsamang flash ay nagbibigay-daan sa mas mabilis na pag-access sa mga tagubilin at pinapabuti ang pangkalahatang kahusayan ng system.Pinapasimple din nito ang disenyo ng hardware dahil ang microcontroller ay maaaring gumana nang nakapag-iisa pagkatapos ng programming.
Ang pamilya ng LPC84x ay nagsasama ng panloob na SRAM para sa runtime na pag-iimbak ng data at mga pagpapatakbo ng stack.Ang memorya na ito ay nagbibigay-daan sa mabilis na pag-access para sa mga variable, buffer, at pansamantalang pagproseso ng data.Ang Mabilis na SRAM ay nagpapabuti sa bilis ng pagpapatupad dahil ang CPU ay maaaring mag-access ng data nang hindi naghihintay para sa panlabas na memorya.Sinusuportahan din nito ang mga multitasking na operasyon sa loob ng mga naka-embed na application.
Maramihang mga peripheral ng komunikasyon ay magagamit para sa pagkonekta ng mga panlabas na device at module.Kabilang dito ang mga interface ng UART para sa serial communication, mga interface ng SPI para sa high-speed peripheral na komunikasyon, at mga interface ng I²C para sa mga sensor at control network.Pinapasimple ng mga built-in na bloke ng komunikasyon na ito ang pagsasama ng hardware sa mga naka-embed na disenyo.Magagamit ito para ikonekta ang mga display, sensor, memory device, at iba pang digital na bahagi.
Ang mga LPC84x microcontroller ay may kasamang pinagsamang mga analog na tampok tulad ng isang 12-bit Analog-to-Digital Converter (ADC).Pinapayagan nito ang aparato na sukatin ang mga analog na signal mula sa mga sensor o panlabas na circuit.Kasama rin sa ilang variant ang paggana ng Digital-to-Analog Converter (DAC) para sa pagbuo ng mga analog na output.Ang mga kakayahang ito ay nagbibigay-daan sa microcontroller na direktang mag-interface sa mga signal.
Binibigyang-daan ng mga general-purpose input/output (GPIO) pin ang microcontroller na makipag-ugnayan sa mga external na bahagi ng hardware.Kasama sa LPC84x ang nababaluktot na mga feature ng configuration ng pin na nagbibigay-daan sa maraming function na italaga sa isang pin.Nakakatulong ang flexibility na ito na ma-optimize ang mga layout ng PCB at ma-maximize ang mga available na peripheral.Maaaring i-configure ang mga GPIO pin para sa digital input, output, o mga alternatibong peripheral function.
Kasama ang mga low-power mode upang bawasan ang pagkonsumo ng enerhiya sa mga application na pinapagana ng baterya.Ang mga mode na ito ay nagpapahintulot sa microcontroller na huwag paganahin ang mga hindi nagamit na peripheral o bawasan ang dalas ng orasan ng system sa mga panahon ng idle.Nakakatulong ang mga feature ng power management na patagalin ang baterya sa mga portable na device.Mabilis na makakabalik ang system sa aktibong operasyon kapag kinakailangan.
Ang iba't ibang mga timer module ay isinama upang suportahan ang pagsukat ng oras, pagbuo ng signal, at kontrol ng kaganapan.Kabilang dito ang mga multi-rate timer, state configurable timer, at watchdog timer.Pinapagana ng mga timer ang tumpak na kontrol sa timing sa mga naka-embed na system gaya ng kontrol ng motor, timing ng komunikasyon, o pana-panahong pag-iiskedyul ng gawain.Ang mga module na ito ay nagpapahusay sa pagiging maaasahan at pagganap ng system.

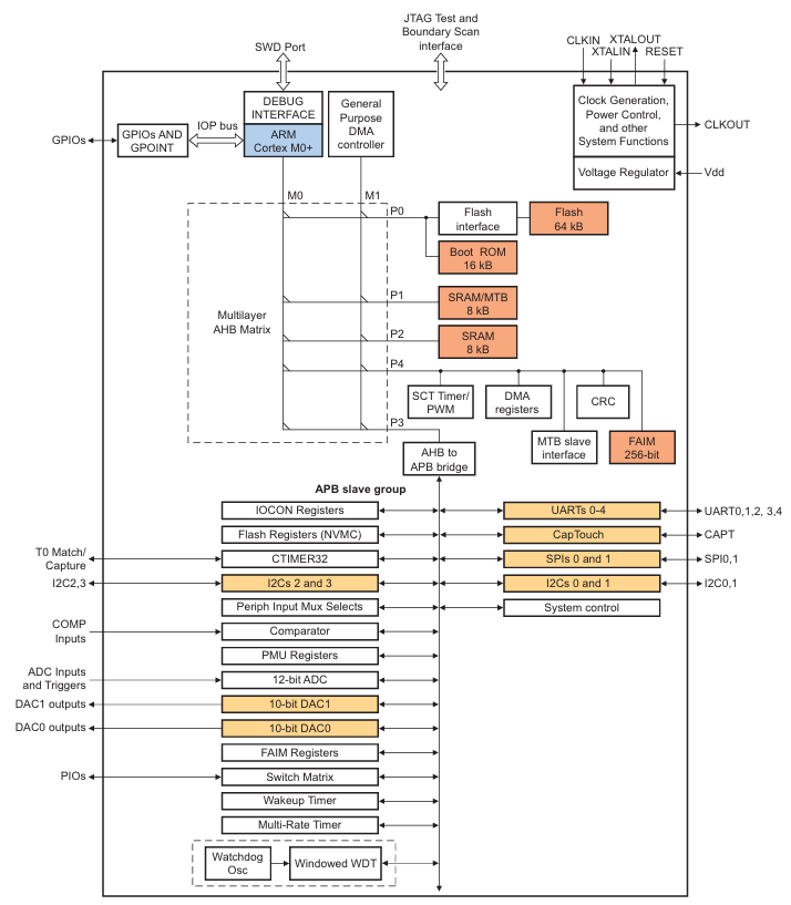
Larawan 2. LPC84x Microcontroller Block Diagram
Ang arkitektura ng LPC84x ay nagsasama ng maraming functional block na nagtutulungan upang maisagawa ang mga naka-embed na gawain sa pagproseso.Sa gitna ng system ay ang ARM Cortex-M0+ CPU, na nagpapatupad ng mga tagubilin ng program na nakaimbak sa internal flash memory habang ina-access ang data mula sa SRAM.Ang isang multilayer na AHB bus matrix ay nagkokonekta sa processor na may mga memory module at mga peripheral interface, na nagpapagana ng mahusay na komunikasyon sa pagitan ng mga panloob na bahagi.Bina-block ng pagbuo ng orasan at pamamahala ng kuryente ang timing ng system at tinitiyak ang stable na operasyon ng device sa iba't ibang performance mode.Ang mga interface ng pag-debug tulad ng SWD ay nagbibigay-daan sa pag-program at pagsubok ng firmware sa panahon ng pag-develop.Ang iba't ibang mga peripheral, kabilang ang mga timer, module ng komunikasyon, at mga analog na interface, ay konektado sa pamamagitan ng panloob na sistema ng bus upang magbigay ng pakikipag-ugnayan sa panlabas na device.Magkasama, ang mga bloke na ito ay bumubuo ng isang compact microcontroller architecture na idinisenyo para sa mahusay na naka-embed na kontrol.
|
Parameter |
Simbolo |
Karaniwan / Saklaw |
|
Supply Boltahe |
VDD |
1.8 V – 3.6 V |
|
Analog Supply Boltahe |
VDDA |
1.8 V – 3.6 V |
|
Operating Voltage (Karaniwang) |
VDD |
3.3 V |
|
Power-On Voltage Threshold |
VPOR |
~1.5 V (karaniwan) |
|
Antas ng Brown-Out na Boltahe |
VBOR |
Nako-configure (~1.7–2.7 V) |
|
Aktibong Mode na Kasalukuyan |
IDD |
Nakadepende sa device |
|
Deep-Sleep Current |
IDD(DS) |
Napakababa (µA range) |
|
Pinakamataas na GPIO Boltahe |
VIO |
Hanggang VDD |
|
Saklaw ng Operating Temperatura |
TA |
−40°C hanggang +105°C |
|
Inirerekomenda ang Decoupling Capacitor |
— |
0.1 µF malapit sa bawat VDD pin |
Ang Power-On Reset (POR) ay isang internal reset mechanism na awtomatikong nag-a-activate kapag unang inilapat ang power sa LPC84x microcontroller.Ang pangunahing layunin nito ay i-hold ang system sa isang estado ng pag-reset hanggang ang supply boltahe ay umabot sa isang ligtas na antas ng operating.Kapag nag-power up ang device, sinusubaybayan ng POR circuit ang supply voltage at pinipigilan ang CPU na isagawa ang mga tagubilin nang maaga.Kapag naging stable na ang boltahe, ilalabas ang kondisyon ng pag-reset at magsisimulang mag-execute ang processor ng code mula sa internal flash memory.Tinitiyak nito na ang microcontroller ay palaging nagsisimula sa isang predictable na estado pagkatapos mailapat ang kapangyarihan.Sa panloob na arkitektura, ang sistema ng pag-reset ay nakikipag-ugnayan sa mga bloke ng orasan at pamamahala ng kapangyarihan bago magsimula ang normal na operasyon.Ang mekanismong ito ang bumubuo sa pundasyon ng proseso ng pagsisimula ng LPC84x.
Ang Brown-Out Reset (BOR) ay isang mekanismo ng proteksyon na nagre-reset sa LPC84x microcontroller kapag bumaba ang supply ng boltahe sa ibaba ng ligtas na operating threshold.Ang layunin nito ay upang pigilan ang CPU na gumana sa ilalim ng hindi matatag na kondisyon ng boltahe na maaaring magdulot ng hindi mahuhulaan na pag-uugali.Kapag ang boltahe ay bumaba sa ibaba ng naka-configure na antas, ang BOR circuit ay nagti-trigger ng isang pag-reset ng system upang protektahan ang memorya at mga peripheral na estado.Matapos bumalik ang boltahe ng supply sa isang matatag na antas, normal na magre-restart ang device.Nakakatulong ang feature na ito na mapanatili ang maaasahang operasyon sa mga system kung saan maaaring mangyari ang mga pagbabago sa kuryente.Sa panloob na arkitektura, gumagana ang mga circuit ng pagsubaybay sa boltahe sa tabi ng power control block upang makita ang mga kondisyon na mababa ang boltahe.Bilang isang resulta, ang microcontroller ay maaaring mabawi nang ligtas mula sa pansamantalang pagbaba ng boltahe.
Ang panlabas na RESET pin ay nagbibigay ng paraan ng hardware para sa pag-reset ng LPC84x microcontroller mula sa labas ng chip.Pinapayagan nito ang mga panlabas na device o mga signal ng kontrol na pilitin ang microcontroller sa isang estado ng pag-reset kapag kinakailangan.Kapag naging aktibo ang RESET signal, hihinto ang processor sa pagpapatupad ng mga tagubilin at babalik sa paunang kondisyon ng startup.Tinitiyak nito na malinis na makakapag-restart ang system sa ilang partikular na operational event.Pagkatapos mailabas ang signal ng pag-reset, ginagawa ng device ang internal na proseso ng pagsisimula nito bago patakbuhin muli ang firmware.Ang panlabas na kontrol sa pag-reset ay kadalasang ginagamit sa panahon ng programming, pag-debug, o pangangasiwa ng system.Sa loob ng panloob na istraktura ng system, direktang kumokonekta ang reset path na ito sa central reset controller.
Nagaganap ang pag-reset ng watchdog kapag nakita ng watchdog timer na hindi na gumagana nang tama ang software ng system.Patuloy na sinusubaybayan ng watchdog timer ang pagpapatupad ng programa sa pamamagitan ng pag-aatas ng mga pana-panahong pag-update mula sa tumatakbong firmware.Kung nabigo ang software na i-refresh ang timer sa loob ng inaasahang panahon, mag-e-expire ang timer at magti-trigger ng pag-reset ng system.Pinoprotektahan ng mekanismong ito ang system mula sa mga pag-crash ng software, walang katapusang mga loop, o hindi inaasahang mga pagkakamali sa firmware.Pagkatapos maganap ang pag-reset, magre-restart ang microcontroller at magsisimulang isagawa muli ang program.Sa panloob na arkitektura, gumagana ang watchdog timer kasama ng system control logic at mga timer.Ang layunin nito ay pahusayin ang pangkalahatang pagiging maaasahan ng system at mapanatili ang tuluy-tuloy na operasyon sa mga naka-embed na system.
1. Pagpapatatag ng Power Supply
Kapag ang boltahe ay unang inilapat sa aparato, ang mga panloob na circuit ay nangangailangan ng isang maikling panahon upang ang supply ng boltahe ay maging matatag.Sa yugtong ito, ang mga panloob na regulator at mga bloke ng pamamahala ng kapangyarihan ay nagtatatag ng wastong mga antas ng boltahe para sa CPU at mga peripheral.Ang microcontroller ay nananatiling hindi aktibo habang nangyayari ang stabilization na ito.Pinipigilan nito ang hindi mapagkakatiwalaang gawi sa panahon ng maagang yugto ng power-up.Tinitiyak ng matatag na boltahe na ang mga panloob na logic circuit ay maaaring gumana nang tama.
2. Power-On Reset Activation
Matapos magsimulang mag-stabilize ang supply, pinapanatili ng Power-On Reset circuit ang processor sa estado ng pag-reset.Pinipigilan ng pag-reset na ito ang CPU mula sa pagpapatupad ng mga tagubilin hanggang ang boltahe ay umabot sa isang ligtas na antas.Ang reset controller ay patuloy na sinusubaybayan ang supply boltahe sa yugtong ito.Kapag lumampas lamang ang boltahe sa kinakailangang threshold, magsisimulang ilabas ang pag-reset.Tinitiyak nito na ang microcontroller ay nagsisimula sa isang malinis na estado ng system.
3. Pagsisimula ng Panloob na Orasan
Kapag na-clear na ang mga kundisyon sa pag-reset, sinisimulan ng microcontroller ang internal clock system nito.Sinisimulan ng generator ng orasan ang panloob na oscillator, na nagbibigay ng tiyempo para sa mga operasyon ng CPU at paligid.Ang orasan na ito ay nagiging pangunahing sanggunian sa timing para sa pagpapatupad ng system.Ang processor ay hindi maaaring magpatakbo ng mga tagubilin nang walang isang matatag na mapagkukunan ng orasan.Samakatuwid, ang pagsisimula ng orasan ay isang mahalagang yugto ng pagsisimula ng system.
4. Memory Initialization
Sa susunod na yugto, ang processor ay naghahanda ng mga panloob na istruktura ng memorya na ginagamit ng programa.Ang flash memory ay nagbibigay ng mga tagubilin sa firmware, habang ang SRAM ay nag-iimbak ng runtime data.Inihahanda din ng system ang vector table na ginagamit para sa interrupt handling.Ang memory setup na ito ay nagpapahintulot sa processor na mahanap nang tama ang entry point ng program.Tinitiyak ng wastong pagsisimula ng memorya ang maayos na pagpapatupad ng firmware.
5. Peripheral Initialization
Pagkatapos ng paghahanda ng memorya, pinapagana ng system ang mahahalagang panloob na peripheral.Maaaring kabilang sa mga peripheral na ito ang mga timer, module ng komunikasyon, at mga control register na kinakailangan ng firmware.Ang ilang mga peripheral ay nananatiling hindi pinagana hanggang sa i-activate sila ng software ng application.Tinitiyak ng yugto ng pagsisimula na ang pangunahing kapaligiran ng system ay handa na.Inihahanda ng hakbang na ito ang device para sa pagpapatupad ng application.
6. Magsisimula ang Pagpapatupad ng Firmware
Kapag nakumpleto na ang lahat ng panloob na hakbang sa pagsisimula, magsisimulang isagawa ng processor ang firmware na nakaimbak sa flash memory.Karaniwang nagsisimula ang execution mula sa reset vector na tinukoy sa program code.Mula sa puntong ito, kinokontrol ng naka-embed na application ang pagpapatakbo ng system.Kino-configure ng firmware ang mga peripheral, pinoproseso ang mga signal ng input, at nagsasagawa ng mga gawain sa system.Minamarkahan nito ang paglipat mula sa pagsisimula ng hardware patungo sa runtime ng application.
• Mabagal na Voltage na Ramp Habang Power-Up
Kung ang boltahe ng supply ay tumataas nang masyadong mabagal, ang mga panloob na reset circuit ay maaaring kumilos nang hindi mahuhulaan.Maaaring maantala ng mabagal na rate ng ramp ang tamang paglabas ng pag-reset at makaapekto sa pagsisimula ng device.Sa ilang system, maaaring subukan ng CPU na magsimula bago maging ganap na stable ang boltahe.Maaari itong magresulta sa hindi pare-parehong gawi sa pagsisimula.
• Ingay o Kawalang-tatag ng Power Supply
Ang ingay ng kuryente sa linya ng supply ng kuryente ay maaaring makagambala sa matatag na pagsisimula ng microcontroller.Ang ingay ay maaaring magdulot ng pansamantalang pagbaba ng boltahe na mag-trigger ng mga hindi sinasadyang pag-reset.Ang mga pagbabagong ito ay maaaring makaapekto sa panloob na orasan at mga logic circuit.Bilang resulta, ang microcontroller ay maaaring mag-restart nang paulit-ulit.
• Hindi sapat na mga Decoupling Capacitor
Ang mahinang pag-decoupling malapit sa mga power pin ng microcontroller ay maaaring magdulot ng hindi matatag na boltahe sa panahon ng startup.Ang mabilis na pagbabago sa kasalukuyang sa loob ng chip ay nangangailangan ng mga kalapit na capacitor upang patatagin ang supply.Kung walang wastong decoupling, maaaring mangyari ang mga spike ng boltahe.Ang kawalang-tatag na ito ay maaaring makaapekto sa pagsisimula ng system.
• Bumababa ang Boltahe Habang Nagsisimula
Kung ang power supply ay hindi makapagbigay ng sapat na kasalukuyang sa startup, ang boltahe ay maaaring panandaliang bumaba.Ang sitwasyong ito ay maaaring mag-trigger ng brown-out reset na mga kondisyon.Maaaring mangyari ang ganitong mga patak kapag ang ibang mga bahagi sa system ay nagsimula nang sabay-sabay.Ang mga pansamantalang paglubog na ito ay maaaring makagambala sa proseso ng pag-boot.
•I-reset ang Katatagan ng Signal
Maaaring magdulot ng paulit-ulit na pag-reset ang mga panlabas na signal ng pag-reset na nagbabago-bago sa panahon ng power-up.Kung ang reset signal ay hindi mananatiling stable, ang microcontroller ay maaaring hindi makumpleto ang pagsisimula nito.Maaari nitong pigilan ang firmware na gumana nang normal.Kinakailangan ang matatag na kondisyon sa pag-reset para sa maaasahang pagsisimula.
• Hindi Tamang Availability ng Pinagmulan ng Orasan
Kung umaasa ang system sa isang panlabas na mapagkukunan ng orasan na hindi nagsisimula nang tama, maaaring mabigo ang CPU na tumakbo nang maayos.Kung walang stable na signal ng orasan, hindi masisimulan ang pagpapatupad ng pagtuturo.Ito ay maaaring magresulta sa pagmumukhang hindi tumutugon sa system.Ang katatagan ng orasan ay mahalaga para sa normal na microcontroller startup.
• I-verify ang Katatagan ng Boltahe ng Supply
Ang unang hakbang sa pag-troubleshoot ay ang pagsukat ng boltahe ng supply ng microcontroller gamit ang isang oscilloscope o multimeter.Ang boltahe ay dapat manatili sa loob ng inirerekomendang hanay ng pagpapatakbo sa panahon ng pagsisimula.Ang anumang biglaang pagbagsak o spike ay maaaring magpahiwatig ng kawalan ng katatagan ng power supply.Ang pagmamasid sa waveform ng boltahe sa panahon ng power-up ay maaaring magbunyag ng mga nakatagong isyu.Ang matatag na boltahe ay mahalaga para sa maaasahang pagsisimula ng microcontroller.
• Suriin ang I-reset ang Timing ng Signal
Ang reset signal ay dapat manatiling stable at maayos na naka-synchronize sa proseso ng power-up.Madalas na sinusubaybayan ng marami ang pag-reset ng pin upang kumpirmahin na kumikilos ito tulad ng inaasahan sa panahon ng pagsisimula.Ang isang hindi matatag o maingay na reset signal ay maaaring paulit-ulit na i-restart ang system.Tinitiyak ng pag-verify ng timing ng pag-reset na magaganap lamang ang pagsisimula pagkatapos maging stable ang power.Ang tamang pag-uugali ng pag-reset ay sumusuporta sa wastong pag-boot ng system.
• Suriin ang Pag-filter ng Power Supply
Ang mga bahagi ng power filtering tulad ng mga decoupling capacitor ay dapat na maingat na suriin.Ang mga capacitor na ito ay tumutulong na mapanatili ang matatag na boltahe sa panahon ng mabilis na pagbabago sa kasalukuyang.Ang mahinang pagkakalagay o hindi sapat na kapasidad ay maaaring magbigay-daan sa ingay ng boltahe na makaapekto sa microcontroller.Ang pagtiyak ng wastong pag-filter ay nagpapabuti sa pagiging maaasahan ng startup.Ang inspeksyon ng hardware ay kadalasang maaaring magbunyag ng nawawala o maling inilagay na mga capacitor.
• Kumpirmahin ang Operasyon ng Clock Source
Dapat magsimula nang tama ang system clock para maisagawa ng processor ang mga tagubilin.Suriin ang mga signal ng oscillator upang kumpirmahin ang tamang operasyon.Kung ang pinagmulan ng orasan ay nabigong magsimula, ang CPU ay hindi maaaring magpatakbo ng firmware.Ang pagsubaybay sa signal ng orasan ay nakakatulong na matukoy kung gumagana nang tama ang mga timing circuit.Ang maaasahang operasyon ng orasan ay kinakailangan para sa normal na pagsisimula.
• Suriin ang Firmware Initialization Code
Ang startup code sa loob ng firmware ay maaaring makaapekto sa gawi ng pagsisimula ng system.Suriin ang reset handler at system initialization routines.Ang maling pagsasaayos ng mga rehistro ng system o peripheral ay maaaring maantala ang normal na operasyon.Ang pag-verify sa startup code ay nagsisiguro na ang firmware ay magsisimula ng hardware nang tama.Ang pag-inspeksyon ng software ay umaakma sa pag-debug ng hardware.
• Obserbahan ang Gawi sa Startup gamit ang Debug Tools
Ang mga interface ng pag-debug tulad ng SWD ay nagbibigay-daan sa pagsubaybay sa aktibidad ng processor sa panahon ng pagsisimula.Gamit ang mga tool sa pag-debug, suriin kung naabot ng CPU ang pangunahing entry point ng programa.Nakakatulong ang mga breakpoint at mga log ng pag-debug na ipakita kung saan hihinto ang pagsisimula.Nagbibigay ang paraang ito ng mahalagang insight sa gawi ng system sa mga unang yugto ng pagsisimula.
Ang maaasahang startup ng isang LPC84x microcontroller ay nakasalalay sa stable na power, tamang pag-reset ng gawi, at maayos na gumaganang clock system.Kabilang sa mahahalagang yugto ng pagsisimula ang power stabilization, reset release, clock setup, memory preparation, at firmware execution.Ang mga problema tulad ng pagbaba ng boltahe, ingay, mahinang pag-decoupling, o hindi matatag na mga signal ng pag-reset ay maaaring makagambala sa prosesong ito.Ang maingat na disenyo ng kuryente at sistematikong pag-troubleshoot ay nakakatulong na matiyak ang pare-parehong pagsisimula at matatag na operasyon ng system.
Mangyaring magpadala ng isang pagtatanong, tutugon kami kaagad.
Ang LPC84x microcontroller ay karaniwang ginagamit sa mga naka-embed na system na nangangailangan ng mababang paggamit ng kuryente at compact na hardware.Kasama sa mga karaniwang application ang mga pang-industriyang control system, mga interface ng sensor, consumer electronics, at mga IoT device.
Maaari mong i-program ang mga LPC84x na device gamit ang mga tool na tugma sa ARM gaya ng Keil MDK, MCUXpresso IDE, o IAR Embedded Workbench.Sinusuportahan ng mga environment na ito ang pag-debug, pag-compile, at pag-develop ng firmware.
Hindi, ang LPC84x ay may kasamang panloob na oscillator na maaaring makabuo ng system clock.Gayunpaman, maaaring gumamit ang ilang application ng panlabas na kristal para sa mas mataas na katumpakan ng timing.
Karamihan sa mga LPC84x na device ay gumagana sa bilis ng orasan hanggang sa humigit-kumulang 30 MHz.Ang bilis na ito ay nagbibigay-daan sa mahusay na pagproseso habang pinapanatili ang mababang paggamit ng kuryente.
Oo, ang mga LPC84x na device ay idinisenyo na may maraming low-power mode na nagpapababa ng pagkonsumo ng enerhiya sa mga panahong walang ginagawa.Ginagawa nitong angkop ang mga ito para sa portable electronics, IoT node, at mga naka-embed na system na pinapagana ng baterya.
sa 2026/03/10
sa 2026/03/9
sa 8000/04/18 147757
sa 2000/04/18 111938
sa 1600/04/18 111349
sa 0400/04/18 83721
sa 1970/01/1 79508
sa 1970/01/1 66913
sa 1970/01/1 63055
sa 1970/01/1 63012
sa 1970/01/1 54081
sa 1970/01/1 52131