

|
Pin Hindi. |
Pangalan |
Paglalarawan |
|
1 |
1out |
Ang output ng unang op-amp |
|
2 |
1in- |
Inverting input para sa unang op-amp |
|
3 |
1in+ |
Ang hindi pag-inverting ng input para sa unang op-amp |
|
4 |
VCC- |
Lupa |
|
5 |
2in+ |
Non-inverting input para sa pangalawang op-amp |
|
6 |
2in- |
Inverting input para sa pangalawang op-amp |
|
7 |
2out |
Ang output ng pangalawang op-amp |
|
8 |
VCC+ |
Supply boltahe |



Ang TL072 Ang pagpapatakbo ng amplifier ay nakatayo sa electronics para sa high-speed, low-noise JFET input design, pagsasama ng dalawahang op-amps sa isang compact package.Tinitiyak ng arkitektura na ito ang minimal na maharmonya na pagbaluktot, na ginagawang perpekto para sa mga aplikasyon ng mataas na katumpakan tulad ng audio pre-amplification.Ang kakayahang maghatid ng malinaw at tumpak na mga signal ay ginawa itong isang staple sa propesyonal na kagamitan sa audio, kung saan ang katapatan at kalinawan ay mga pangunahing katangian.
Nagtatampok ng mababang input bias at offset currents, ang TL072 ay nag -aalok ng kakayahang umangkop sa iba't ibang mga disenyo ng circuit, mula sa pagpapalakas ng signal hanggang sa pag -filter.Ang pagiging maaasahan at kakayahang umangkop ay ginagawang isang ginustong pagpipilian para sa iyo na nakatuon sa pagpapanatili ng integridad ng signal sa hinihingi na mga aplikasyon.Ang dalawahang op-amps ay halos epektibo sa mga pag-setup ng stereo at pinagsamang audio system, na-optimize ang puwang habang pinapahusay ang pag-andar.Sa maingat na pagsasaayos ng suplay ng kuryente, ang pagbaluktot ay maaaring mabawasan pa, na nagpapakita ng katumpakan at kakayahang umangkop.
Ang TL072 pagpapatakbo amplifier ay gumaganap ng isang nangingibabaw na papel sa audio pre-amplifier, karamihan sa pagkamit ng katumpakan at pagliit ng pagbaluktot para sa isang mataas na kalidad na karanasan sa pakikinig.Tinitiyak nito ang audio output na may mababang ingay at nabawasan ang pagkagambala, na nag -aambag sa pinahusay na kalinawan at katapatan.Ang teknikal na multa na ito ay nagbibigay kasiyahan sa iyong pagnanais para sa isang nakaka -engganyong karanasan.Bilang karagdagan, ang TL072 ay nagbibigay-daan para sa mga fine-tuning audio na mga parameter tulad ng dami, bass, at treble, na nag-aalok ng isang angkop na profile ng tunog na nakatutustos sa mga personal na kagustuhan.
Ang mga aplikasyon ng TL072 ay umaabot sa kabila ng mga audio system dahil sa maraming nalalaman na mga kakayahan sa paghahambing ng boltahe.Natagpuan nito ang epektibong paggamit sa regulasyon ng boltahe, pag -conditioning ng signal, at pagkalkula ng analog.Sa mga control system at instrumento, ang TL072 ay nakatayo dahil sa katumpakan at kakayahang umangkop.Maaari mong pabor ito para sa maraming mga dalubhasang pag -andar, kasama ang pagiging maaasahan na naglalaro ng isang papel sa kagustuhan para sa sangkap na ito.
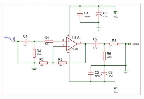
Sa mundo ng audio pre-amplification, ang TL072 ay nagsisilbing isang matatag na instrumento para sa pagdaragdag ng kalidad ng tunog habang nananatiling friendly na badyet.Ang pagpapatakbo ng amplifier na ito ay higit sa pagganap ng top-tier, na naghahatid ng audio na may hindi kapani-paniwalang mababang ingay at napapabayaan na pagbaluktot sa sandaling ang pag-input ay naka-link sa output.Salamat sa mataas na impedance ng input nito, ang pagtaas ng halaga ng risistor R4 ay maaaring mapalakas ang pagganap sa pamamagitan ng pagbaba ng sahig ng ingay at pagbaluktot.Sa kabilang banda, ang risistor R1 ay susi para sa pagbabalanse ng impedance, isang taktika na karaniwang pinarangalan sa mga propesyonal na pagsasaayos ng audio upang matiyak ang malinaw na paghahatid ng signal.
Ang sinasadya na pansin sa mga negatibong resistors ng feedback na R2 at R3 ay pangunahing;Ang kanilang pangunahing gawain ay nagsasangkot ng pagsukat at fine-tuning output signal.Ang pagkamit ng perpektong balanse sa kanilang mga halaga ay isang sopistikadong hamon: kung itakda ang labis na mataas, maaari nilang palakasin ang ingay;Kung masyadong mababa, pinalalaki nila ang pagbaluktot.Ang masalimuot na pagbabalanse na ito ay may pagkakatulad sa mga instrumentong musikal na maayos, kung saan ang mga menor de edad na pag-tweak ay maaaring mapabuti ang pangkalahatang acoustics.
Upang labanan ang mga posibleng alalahanin sa ingay, ang R6 ay ginagamit upang ayusin ang paglabas o patatagin ang daloy sa pamamagitan ng kapasitor C2.Ang pagiging epektibo ng sangkap na ito ay maaaring maihahalintulad sa mahusay na pagsasaayos ng isang mahusay na engineer upang mapanatili ang kadalisayan ng signal sa panahon ng live na pagtatanghal.
Application circuit


|
Tampok |
Paglalarawan |
|
Mababang pagkonsumo ng kuryente |
Mahusay na operasyon na may kaunting paggamit ng kuryente. |
|
Input-bias currents at offset currents |
Na-optimize para sa mababang input-bias at offset na mga alon para sa
Mga aplikasyon ng katumpakan. |
|
Proteksyon ng Maikling Circuit |
Built-in na proteksyon laban sa mga maikling circuit ng output. |
|
Latch-up libreng operasyon |
Tinitiyak ang matatag na operasyon nang walang mga isyu sa latch-up. |
|
Dual op-amp ic |
Naglalaman ng dalawang mga amplifier ng pagpapatakbo sa isang pakete ng IC. |
|
Mataas na impedance ng input |
Pinadali ang pakikipag -ugnay na may mataas na mapagkukunan ng impedance. |
|
Panloob na kabayaran sa dalas |
Tinitiyak ang matatag na operasyon sa isang malawak na hanay ng mga kondisyon. |
|
Malawak na saklaw ng boltahe |
Sinusuportahan ang isang malawak na karaniwang mode (hanggang sa VCC+) at pagkakaiba
Saklaw ng boltahe. |
At LM358
At NE5532
At OPA827
At ADA4610-2

Ang Stmicroelectronics ay nakikilala ang sarili bilang isang nangungunang nilalang sa pamamahala ng semiconductor, nakakakuha ng paghanga sa mga pagsulong sa groundbreaking sa isang malawak na hanay ng mga aplikasyon ng microelectronics.Ang kumpanya ay mahusay na gumagamit ng malawak na kaalaman sa teknolohiya ng silikon, pambihirang katapangan sa pagmamanupaktura, at napiling napakahusay na estratehikong alyansa upang mapasigla ang pag-unlad sa mga teknolohiya ng system-on-chip (SOC).Habang ang merkado ay mabilis na nagbabago at lumilitaw ang mga uso ng tagpo, ang pagtugon sa mga pagbabagong ito ay nagiging isang dynamic na hamon.Ang patuloy na pamumuhunan ng kumpanya sa pananaliksik at pag -unlad ay nagpapahiwatig ng kapasidad nito para sa pag -imbento at nagpapanatili ng posisyon nito sa hierarchy ng industriya.Ang mga aficionados ng industriya ay madalas na kinikilala na ang pagsasanib ng mga kasanayan sa teknikal at kaalaman sa kaalaman sa merkado ay mga kadahilanan sa kanilang mga nagawa.Sa patuloy na umuusbong na kapaligiran ng teknolohiya, ang kakayahang umangkop at asahan ang mga uso sa hinaharap ay nagpapatunay na isang malaking benepisyo.
Ang tagumpay ng Stmicroelectronics 'ay masalimuot na nakatali sa malalim na nakaupo na utos ng teknolohiyang silikon.Ang malalim na kadalubhasaan na ito ay nagbibigay daan para sa mga solusyon sa paggawa ng parehong mahusay at may kasanayan sa pulong ng iba -ibang mga kahilingan sa pang -industriya.Maaari mong makilala ang halaga ng katumpakan at pagiging maaasahan, ang mga katangian ng stmicroelectronics ay patuloy na nagtataguyod.Sa pamamagitan ng pag-infuse ng mga advanced na materyales at pag-optimize ng mga pamamaraan ng pagmamanupaktura, ang kumpanya ay hindi lamang pinalalaki ang pag-andar ng mga handog nito ngunit hinihikayat din ang pagbabago sa pamamagitan ng pakikipagtulungan ng inter-sektor sa mga pagsulong sa teknolohiya.
Ang talahanayan na ito ay nagbibigay ng isang organisadong pangkalahatang -ideya ng Tl072cn's Mga pagtutukoy at katangian, kasama ang impormasyon sa pagsunod.
|
I -type |
Parameter |
|
Bundok |
Sa pamamagitan ng butas |
|
Uri ng pag -mount |
Sa pamamagitan ng butas |
|
Package / Kaso |
8-dip (0.300, 7.62mm) |
|
Bilang ng mga pin |
8 |
|
Package ng aparato ng supplier |
8-dip |
|
Timbang |
4.535924G |
|
Bilang ng mga elemento |
2 |
|
Temperatura ng pagpapatakbo |
0 ° C ~ 70 ° C. |
|
Packaging |
Tube |
|
Bahagi ng Bahagi |
Lipas na |
|
Antas ng Sensitivity ng kahalumigmigan (MSL) |
Walang limitasyong |
|
Max na temperatura ng operating |
70 ° C. |
|
Min operating temperatura |
0 ° C. |
|
BASE PART NUMBER |
TL072 |
|
Operating Supply Voltage |
18v |
|
Bilang ng mga channel |
2 |
|
Bilang ng mga circuit |
2 |
|
Max Supply Voltage |
36V |
|
Min supply boltahe |
6v |
|
Operating supply kasalukuyang |
4ma |
|
Nominal na supply ng kasalukuyang |
5ma |
|
Output kasalukuyang |
40MA |
|
Kasalukuyan - Supply |
4ma |
|
Min input boltahe |
12v |
|
Pumatay ng rate |
16V/μs |
|
Uri ng amplifier |
J-fet |
|
Karaniwang mode ng pagtanggi sa mode (CMRR) |
70 dB |
|
Kasalukuyang - input bias |
20pa |
|
Max input boltahe |
15v |
|
Boltahe - Supply, Single/Dual (±) |
6V ~ 36V ± 3V ~ 18V |
|
Output kasalukuyang bawat channel |
40MA |
|
INPUT OFFSET VOLTAGE (VOS) |
3MV |
|
Bandwidth |
3MHz |
|
Makakuha ng Produkto ng Bandwidth |
4MHz
|
|
Boltahe Gain |
106.02db |
|
Boltahe - Offset ng Input |
3MV |
|
Max Dual Supply Voltage |
18v |
|
Min dual supply boltahe |
3v |
|
Dual na boltahe ng supply |
± 15V |
|
Bilang ng mga amplifier |
2 |
|
Taas |
4.95mm |
|
Haba |
10.16mm |
|
Lapad |
7.11mm |
|
Abutin ang SVHC |
Walang SVHC |
|
Radiation Hardening |
Hindi |
|
Katayuan ng ROHS |
Sumunod ang ROHS3 |
|
Libre ang Lead |
Libre ang Lead |
Mangyaring magpadala ng isang pagtatanong, tutugon kami kaagad.
Upang maisagawa ang isang kumpletong pagsusuri ng TL072CP, simulan ang pagkonsulta sa mga sheet ng data para sa tumpak na mga pagsasaayos ng PIN.Ang wastong pagsukat ng mga boltahe ng DC ay nangingibabaw;Ilagay ang itim na pagsisiyasat sa tsasis para sa saligan at ilapat ang pulang pagsisiyasat nang sunud-sunod sa pin 8 (v+ supply) at pin 4 (v-supply).Ang pamamaraang ito ay naglalagay ng batayan para sa pag -alis ng anumang mga potensyal na anomalya.Bukod dito, ang pagsasama ng isang function generator kasama ang isang oscilloscope ay nagbibigay -daan para sa pagsusuri sa reaksyon ng amplifier sa mga papasok na signal, na nagbubunga ng isang mas malalim na pag -unawa sa mga katangian ng pagganap nito, at pag -catering sa likas na pagkamausisa ng komprehensibong paggalugad ng mga pagkakaiba sa disenyo.
Sa mundo ng disenyo ng analog circuit, lumitaw ang mga op-amps bilang isang maraming nalalaman na mapagkukunan, salamat sa kanilang kakayahang umangkop.Sa pamamagitan ng pag-agaw ng negatibong feedback, maaari mong ayusin ang mga kadahilanan tulad ng pakinabang at impedance sa pamamagitan ng mga panlabas na sangkap, pag-iwas sa pag-asa sa likas na hindi pagkakapare-pareho ng op-amp.Ang kakayahang umangkop na ito ay kumikinang sa maraming mga aplikasyon, mula sa mga aparato ng audio upang makontrol ang mga mekanismo, na nakahanay sa pagpupunyagi upang mapanatili ang mataas na pamantayan ng pagganap sa iba't ibang mga kondisyon.
Ang mga karaniwang op-amps sa pangkalahatan ay mapagkukunan o lumubog na mga alon mula 30 hanggang 40 mA, kahit na ang ilang mga variant ay sumusuporta sa halos 100 mA o higit pa.Ang mga may mas mataas na output ay maaaring magbigay ng pataas ng 1000 mA, pagtugon sa mga pangangailangan ng mga aplikasyon na nangangailangan ng malaking kasalukuyang, tulad ng pagpapalakas ng kuryente.Ang paghawak sa mga pagtutukoy na ito ay tumutulong sa pag-align ng mga op-amps na may angkop na mga aplikasyon, tinitiyak na hindi sapat na kapangyarihan o labis na pagmamaneho, at pagtupad ng teknikal at emosyonal na kasiyahan na nagmula sa pinakamainam na pag-andar ng disenyo.
Ang mga op-amps na ito ay nakatayo para sa kanilang bilis, pinagsama ang high-boltahe na JFET at bipolar transistors.Ang mga ibinahaging katangian, tulad ng mataas na mga rate ng pagpatay at mababang pag -input ng bias, ay ginagawang nakakaakit para sa mga aplikasyon na hinihingi ang tumpak na pagproseso ng signal.Ang mga pagkakaiba -iba ng menor de edad na pagtutukoy sa mga modelo ay maaaring maakit ang mga natatanging kagustuhan, na nagpapahintulot sa bawat modelo upang matugunan ang mga tiyak na kahilingan sa pagpapatakbo at pag -echoing ang pagkakaiba -iba ng iyong pinili sa mga alternatibong disenyo.
Ang serye ng TL072 ay gumagamit ng mga high-speed JFET, tinitiyak ang pagganap ng rurok na may kaunting bias ng pag-input at offset na mga alon, na-optimize ang kahusayan sa magkakaibang mga aplikasyon.Ang kanilang pagsasama ay susi sa pag -secure ng superyor na impedance ng input at mabilis na paglipat ng mga kakayahan, na hinahangad sa parehong mga audio at instrumento.Ang desisyon na gumamit ng mga JFET ay kumakatawan sa isang balanseng diskarte sa pagitan ng mga pangangailangan sa engineering at mga pagsasaalang-alang sa paggawa, na sumasalamin sa intersection ng pagkamakatuwiran at pagkamalikhain sa paggawa ng desisyon.
Ang serye ng TL07X ay nakakuha ng isang napakababang kabuuang kabuuang rate ng harmonic distorsyon (THD) na 0.003%lamang, na pinapanatili ang minimal na panghihimasok na panghihimasok sa mga aplikasyon ng audio.Ang walang kaparis na kalinawan ng audio na ito, na kasama ng isang kapasidad ng pagpatay sa rate ng 13 V/μs, ay kinukumpirma ang pagiging angkop ng serye para sa mga de-kalidad na audio system.Ang pagtatalaga sa mababang pagbaluktot ay sumasalamin sa kolektibong ambisyon ng industriya para sa pagkamit ng higit na mahusay na katapatan ng pagpaparami ng tunog, na sumasalamin sa iyong mga inaasahan para sa kadalisayan at kahusayan.
Ang pag -unawa sa mga pag -andar ng PIN ng TL072X ay isang kinakailangan para sa mahusay na pagsasama ng circuit at maaasahang disenyo.Ang mga inverting input (1 in- at 7 in-) ay ayusin ang signal phase, habang ang mga hindi pag-inverting na mga input (4 in+ at 6 in+) ay tumatanggap ng direkta at mga katulong na signal, ayon sa pagkakabanggit.Ang mga output (2 out at 8 out) ay naghahatid ng mga amplified signal at suportahan ang alternatibong pag -ruta ng signal.Ang mga pin 5 at 10 ay minarkahan bilang NC (walang koneksyon), pinasimple ang layout ng PCB.Ang mga power supply pin, 9 VCC+, at 10 VCC-, ay nagpapanatili ng katatagan ng circuit at magbigay ng kinakailangang positibo at negatibong riles.Ang pamilyar sa mga tungkulin na ito ay nagpapabuti sa kahusayan ng circuit at tinitiyak ang maaasahang operasyon, na sumasalamin sa nakabalangkas na diskarte na kinakailangan sa mga disenyo ng engineering.
sa 2024/11/22
sa 2024/11/22
sa 8000/04/18 147757
sa 2000/04/18 111936
sa 1600/04/18 111349
sa 0400/04/18 83721
sa 1970/01/1 79508
sa 1970/01/1 66905
sa 1970/01/1 63028
sa 1970/01/1 63012
sa 1970/01/1 54081
sa 1970/01/1 52125