
Ang TJA1050 kumikilos bilang isang link sa pagitan ng CAN protocol controller at ang pisikal na bus, na lumilikha ng isang paraan para sa data na gumalaw nang maayos sa mga puntong ito.Ito ay isang maaasahang solusyon sa mga high-speed na kapaligiran, na ginagawang angkop para sa mga system kung saan kinakailangan ang mabilis, pare-pareho ang paglipat ng data.Ang disenyo ay nagpapaliit sa mga paglabas ng electromagnetic, na nangangahulugang makakatulong ito upang maiwasan ang pagkagambala sa iba pang mga bahagi ng system.Ang tampok na ito ay lalong mahalaga sa mga network kung saan ang iba pang mga sangkap ay malapit na nakaimpake, at ang nabawasan na mga paglabas ay nagpapahintulot sa mga bahaging ito na gumana nang walang mga pagkagambala.
Kapag ang isang node ay hindi pinapagana, ang TJA1050 ay nagpapanatili ng katatagan, na nagpapahintulot sa pangkalahatang network na manatiling hindi maapektuhan.Hindi tulad ng mga nakaraang transceiver, ang modelong ito ay lumaktaw sa mode na standby, na ginagawang perpekto para sa bahagyang pinapagana na mga network kung saan ang mga bahagi ng system ay maaaring paminsan-minsan ay pumasok sa isang estado ng power-down na hindi nakakaapekto sa natitirang bahagi ng network.Ang kakayahang ito ay ginagawang partikular na kapaki -pakinabang sa mga setting ng automotiko o pang -industriya kung saan ang mga system ay madalas na nangangailangan ng walang tigil na koneksyon.

| Simbolo | Pin | Paglalarawan |
| TXD | 1 | Magpadala ng data input;Nagbabasa sa data mula sa CAN CONTROLLER sa mga driver ng linya ng bus |
| Gnd | 2 | Lupa |
| VCC | 3 | Supply boltahe |
| RXD | 4 | Makatanggap ng output ng data;Nagbabasa ng data mula sa mga linya ng bus papunta sa Can Controller |
| Vref | 5 | Ang output ng boltahe ng sanggunian |
| Canl | 6 | Ang mababang antas ng linya ng bus |
| Canh | 7 | Mataas na antas ng linya ng bus |
| S | 8 | Piliin ang input para sa high-speed mode o tahimik na mode |



Pinapayagan ng TJA1050 ang mabilis na paghahatid ng data, na umaabot ng hanggang sa 1 MBAUD, na nangangahulugang maaari itong hawakan ang mga high-speed network kung saan ang mabilis at maaasahang komunikasyon ay isang priyoridad.Ang tampok na ito ay lalong kapaki-pakinabang sa mga setting na nangangailangan ng tuluy-tuloy, mataas na pagganap ng data exchange, tulad ng automotive at pang-industriya na network.
Natugunan ng TJA1050 ang pamantayan ng ISO 11898, na tinitiyak ang pagiging tugma sa iba pang mga sistema na batay sa can.Ang pagsunod na ito ay nangangahulugang maaari mong isama ito sa iba't ibang mga network nang walang mga isyu sa pagiging tugma, ginagawa itong isang maraming nalalaman na pagpipilian para sa iba't ibang mga proyekto.
Sa pamamagitan ng mababang disenyo ng paglabas ng electromagnetic, ang TJA1050 ay tumutulong na mabawasan ang panganib ng panghihimasok sa kalapit na mga elektronikong aparato.Ang tampok na ito ay nagbibigay -daan sa transceiver na gumana nang epektibo, kahit na sa mga kapaligiran kung saan ang mga aparato ay malapit na spaced, tulad ng mga setting ng automotiko o pang -industriya.
Ang malawak na hanay ng karaniwang mode ng TJA1050 ay nagpapabuti sa kaligtasan sa sakit nito sa panghihimasok sa electromagnetic, na tinutulungan itong mapanatili ang matatag na pagganap sa mga kapaligiran na may mataas na ingay ng electromagnetic.Ang katatagan na ito ay mahalaga para matiyak na ang paghahatid ng data ay nananatiling hindi maapektuhan ng mga panlabas na kaguluhan.
Ang isa sa mga natatanging benepisyo ng TJA1050 ay ang kakayahang mapanatili ang matatag na bus kahit na ang ilang mga node ay hindi pinapagana.Mahalaga ang tampok na ito sa mga aplikasyon kung saan ang mga bahagi ng network ay maaaring mabawasan paminsan -minsan, na nagpapahintulot sa natitirang bahagi ng system na gumana nang walang pagkagambala.
Ang TXD Dominant time-out function ay pinipigilan ang mga error sa paghahatid sa pamamagitan ng awtomatikong paghinto ng paghahatid kung ang isang nangingibabaw na estado ay gaganapin nang napakatagal.Ang tampok na ito ay tumutulong na protektahan ang network mula sa hindi sinasadyang pagkagambala o pagkagambala sa signal, na sumusuporta sa pangkalahatang katatagan ng network.
Hinahayaan ka ng tampok na Silent Mode na huwag paganahin ang transmiter, na ginagawang perpekto ang TJA1050 para sa pagsubaybay o mga diagnostic.Pinapayagan nito ang aparato na obserbahan ang aktibidad ng network nang hindi nagpapadala ng anumang mga signal, na kapaki -pakinabang sa mga system kung saan kailangan mong maiwasan ang nakakagambala sa patuloy na trapiko ng data.
Kasama sa TJA1050 ang built-in na proteksyon laban sa mga automotive transients, na pinangangalagaan ito mula sa biglaang mga spike ng boltahe.Tinitiyak ng tibay na ito na ang transceiver ay maaaring gumana nang maaasahan sa mga sasakyan, kung saan ang mga pagbabagu -bago ng boltahe ay karaniwan dahil sa iba't ibang mga sistema ng elektrikal.
Tugma sa parehong 3.3V at 5V na aparato, ang TJA1050 ay gumagana nang maayos sa iba't ibang mga system, na nagbibigay sa iyo ng kakayahang umangkop sa pagdidisenyo at pagsasama ng transceiver sa iyong mga proyekto nang walang mga alalahanin sa pagiging tugma ng boltahe.
Ang TJA1050 ay nilagyan ng proteksyon ng thermal at short-circuit resilience, na binabantayan ito laban sa sobrang pag-init at hindi sinasadyang koneksyon sa baterya o lupa.Ang mga tampok na ito ay nagpapabuti sa tibay ng aparato, ginagawa itong isang maaasahang pagpipilian sa mga aplikasyon na may mataas na kaligtasan at mga kahilingan sa pagganap.
Sa suporta ng hanggang sa 110 node, ang TJA1050 ay maaaring kumonekta sa maraming mga aparato sa loob ng isang network, na ginagawang angkop para sa mga malalaking sistema.Ang kapasidad na ito ay kapaki -pakinabang sa mga aplikasyon kung saan maraming mga aparato ang kailangang makipag -usap nang epektibo nang walang labis na pag -load ng network.
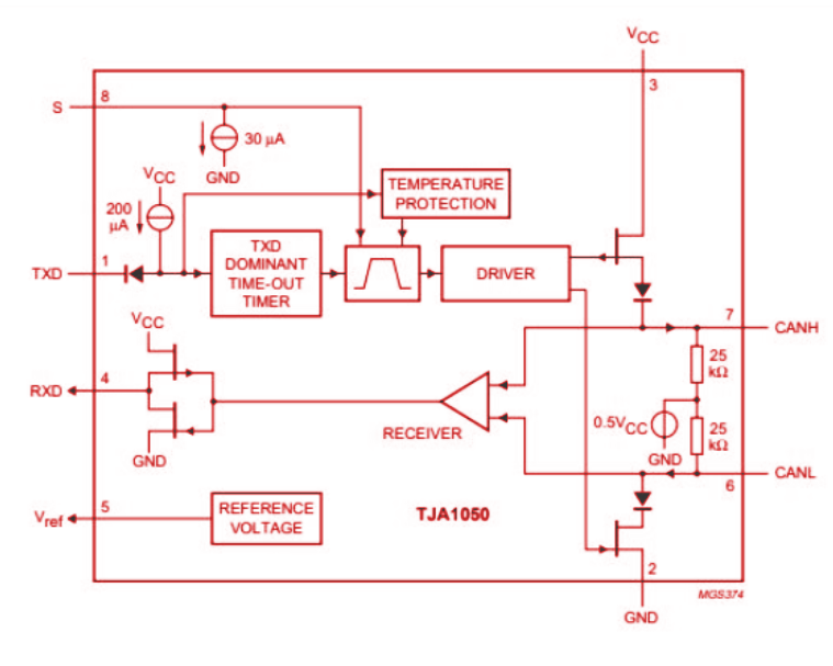
Ang diagram ng block ng TJA1050 ay biswal na kumakatawan sa paraan na ito ay namamahala ng daloy ng data.Inilalarawan nito kung paano nagpapadala at tumatanggap ng transceiver ang mga signal ng data, pagpapanatili ng isang balanseng output sa pagitan ng mga linya ng canh (high-level) at canl (mababang antas).Ang balanse na ito ay susi sa pagkontrol sa pagkagambala ng electromagnetic, na nagpapagana ng aparato upang mahawakan ang mataas na mga rate ng data nang madali.Ang bawat seksyon ng block diagram ay nagpapakita kung paano naproseso at ipinapadala ang data, na makakatulong sa iyo na maunawaan ang pangkalahatang operasyon ng aparato.
Ito ay dinisenyo nang may kakayahang umangkop, ang paghawak ng bilis ng hanggang sa 1 mbaud habang nananatiling sumusunod sa mga pamantayan ng CAN, kasama ang ISO 11898. Ang pamamaraang ito ay nagpapahintulot sa TJA1050 na umangkop sa iba't ibang mga aplikasyon nang walang putol, na nagpapakita ng pag-andar at katatagan ng aparato sa mga high-speed data na mga komunikasyon sa komunikasyon.



Mga pagtutukoy sa teknikal, katangian, mga parameter, at maihahambing na mga bahagi para sa NXP USA Inc. TJA1050T/N, 118.
| I -type | Parameter |
| Uri ng pag -mount | Surface Mount |
| Package / Kaso | 8-Soic (0.154, 3.90mm lapad) |
| Surface Mount | Oo |
| Temperatura ng pagpapatakbo | -40 ° C ~ 150 ° C. |
| Packaging | Tape & Reel (TR) |
| Nai -publish | 2002 |
| Code ng JESD-609 | E0 |
| Bahagi ng Bahagi | Lipas na |
| Antas ng Sensitivity ng kahalumigmigan (MSL) | 1 (walang limitasyong) |
| Bilang ng mga pagtatapos | 8 |
| I -type | Transceiver |
| HTS Code | 8542.39.00.01 |
| Boltahe - Supply | 4.75V ~ 5.25V |
| Posisyon ng terminal | Dual |
| Form ng terminal | Gull Wing |
| Temperatura ng Peak Reflow (CEL) | Hindi tinukoy |
| Bilang ng mga pag -andar | 1 |
| Supply boltahe | 5v |
| Terminal pitch | 1.27mm |
| Oras@peak reflow temperatura-max (s) | Hindi tinukoy |
| BASE PART NUMBER | TJA1050 |
| Bilangin ng pin | 8 |
| JESD-30 code | R-PDSO-G8 |
| Katayuan ng kwalipikasyon | Hindi kwalipikado |
| Mga suplay ng kuryente | 5v |
| Magtustos ng kasalukuyang-max | 0.075mA |
| Rate ng data | 1000 Mbps |
| Protocol | Canbus |
| Bilang ng mga driver/tagatanggap | 1/1 |
| Duplex | Kalahati |
| Ang Hysteresis ng Receiver | 70mv |
| Bilang ng mga transceiver | 1 |
| Haba | 4.9mm |
| Taas na nakaupo (max) | 1.75mm |
| Lapad | 3.9mm |
| Katayuan ng ROHS | Sumunod ang ROHS3 |
Ang TJA1050 at MCP2551 ay parehong kumikilos bilang mga interface sa pagitan ng CAN protocol controller at ang pisikal na maaaring bus, ngunit mayroon silang mga natatanging tampok.Ang TJA1050 ay idinisenyo para sa mga high-speed ay maaaring mga network, na sumusuporta sa pagkakaiba-iba ng paghahatid at pagtanggap sa pagitan ng magsusupil at bus.Ito ay angkop para sa mga network kung saan ang mga node ay maaaring pinapagana nang hindi nakakaapekto sa natitirang bahagi ng system.Ang MCP2551, sa kabilang banda, ay sumusuporta din sa high-speed na maaari ngunit kilala para sa pagpapaubaya ng kasalanan nito, na pinoprotektahan ang magsusupil mula sa mga spike ng high-boltahe na sanhi ng mga panlabas na mapagkukunan tulad ng EMI at ESD.Ang tampok na ito ay nagbibigay ng isang labis na layer ng katatagan sa bus, lalo na sa mga kapaligiran na madaling kapitan ng ingay sa elektrikal.
Maaari bang mag -iba ang mga antas ng boltahe ng bus depende sa linya.Sa linya ng canh (mataas), ang boltahe ay karaniwang nakaupo sa pagitan ng 2.5 at 3.5 volts kapag idle, karaniwang sa paligid ng 2.7 hanggang 3.3 volts sa panahon ng operasyon.Sa linya ng canl (mababang), ang boltahe ay karaniwang saklaw mula sa 1.5 hanggang 2.5 volts kapag idle at sa pagitan ng 1.7 hanggang 2.3 volts sa mga kondisyon ng pagpapatakbo.Ang mga antas na ito ay makakatulong na mapanatili ang isang malinaw na signal ng pagkakaiba -iba, na kinakailangan para sa maaasahang paghahatid ng data sa CAN BUS.
Ang TJA1050 ay nagpapatakbo sa loob ng isang saklaw ng boltahe ng supply na 4.75V hanggang 5.25V.Ito ay isang compact module, pagsukat ng 22.0 mm ang haba, 11.5 mm ang lapad, at 3.3 mm ang taas, na may bigat na halos 0.8 hanggang 1.0 gramo.Ang TJA1050 ay maaaring suportahan ng hanggang sa 110 node, na ginagawang angkop para sa mas malaki ay maaaring mga network kung saan ang maraming mga aparato ay kailangang makipag -usap nang walang putol.
Ang Raspberry Pi ay hindi kasama ng isang built-in na interface ng BUS, ngunit kasama nito ang isang SPI bus sa mga GPIO pin nito, na malawakang sinusuportahan ng maraming mga Controller.Ang SPI bus ay gumagamit ng apat na koneksyon: MOSI (Master Out Slave In), MISO (Master in Slave Out), SCLK (Serial Clock), at CS (Chip Select), na nagpapahintulot sa Raspberry Pi na makipag -ugnay sa isang Module ng CAN TRANSCEIVER para sa CAN COMMUNICATION.
Ang MCP2515 ay maaaring module, na sinamahan ng TJA1050 transceiver, nagbibigay -daan sa maaaring komunikasyon sa pamamagitan ng isang interface ng SPI.Ang module na ito ay nakakatugon sa mga pamantayan ng v2.0b at sumusuporta sa mga rate ng data ng hanggang sa 1 Mbps.Nagpapatakbo ito sa isang 5V DC power supply at may 8MHz crystal oscillator na may 120Ω pagtatapos ng resistor para sa katatagan ng signal.Sa pamamagitan ng pagkonekta sa isang interface ng SPI sa mga microcontroller tulad ng Arduino, pinapayagan ng modyul na ito ang walang tahi na kontrol sa mga aparato ng BUS, na nagpapagana ng mga aplikasyon sa paghahatid ng data ng long-distance at pag-iwas sa radiation ng signal.
Mangyaring magpadala ng isang pagtatanong, tutugon kami kaagad.
sa 2024/10/29
sa 2024/10/29
sa 8000/04/18 147757
sa 2000/04/18 111936
sa 1600/04/18 111349
sa 0400/04/18 83721
sa 1970/01/1 79508
sa 1970/01/1 66905
sa 1970/01/1 63034
sa 1970/01/1 63012
sa 1970/01/1 54081
sa 1970/01/1 52125