
Ang TIP32C Ang PNP Transistor ay isang sangkap na Silicon epitaxial-base na naka-encode sa isang TO-220 package.Ang disenyo na ito ay ginagawang angkop para sa paglipat ng mga aktibidad at mga sitwasyon na hinihingi ang katamtamang pagganap ng linear na pagganap.Sa pamamagitan ng kakayahang pamahalaan ang isang tuluy -tuloy na kasalukuyang pag -load ng hanggang sa 3A at isang rurok na kasalukuyang kapasidad na umaabot sa 5A, sinusuportahan nito ang isang maximum na boltahe ng pag -load ng 100V.Ang transistor na ito ay nagpapakita ng isang malaking potensyal na pagwawaldas ng kapangyarihan ng hanggang sa 40W, na ginagawang kapaki -pakinabang para magamit sa mga yugto ng audio amplifier.Mainam din ito para sa mga standalone amplifier sa loob ng mga sistema ng speaker salamat sa maaasahan na kasalukuyang pakinabang, kolektor ng kasalukuyang, at ang kadalian ng pamamahala ng isang emitter-base boltahe ng 5V, kasama ang isang base kasalukuyang threshold ng 120mA.Ang matatag na kasalukuyang paghawak ng Tip32C ay nagtatampok ng isang epektibong paggamit ng isang heat sink para sa mahusay na pamamahala ng thermal, sa panahon ng pinalawig na mga panahon ng pagpapatakbo.Natagpuan ng sangkap na ito ang application nito sa audio at power amplifier circuit kung saan pinahahalagahan ang mataas na kasalukuyang antas.

|
Pin Hindi. |
Pangalan ng pin |
Paglalarawan |
|
Pin 1 |
Base |
Ang pin na ito ay ginagamit upang makontrol ang transistor biasing ng
pag -on/off ang transistor. |
|
Pin 2 |
Kolektor |
Pinapayagan ng pin na ito ang daloy ng kasalukuyang at karaniwang
konektado sa isang pagkarga. |
|
Pin 3 |
Emitter |
Ang pin na ito ay dumadaloy sa daloy ng kasalukuyang at karaniwang
Nakakonekta sa GND. |
|
Tampok/Pagtukoy |
Mga detalye |
|
Uri ng transistor |
PNP |
|
Uri ng pag -mount |
Sa pamamagitan ng isang butas |
|
Uri ng pakete |
TO-220-3 |
|
Temperatura ng operating (max) |
150 ° C TJ |
|
Antas ng Sensitivity ng kahalumigmigan (MSL) |
1 (walang limitasyong) |
|
Power Dissipation (MAX) |
40w |
|
Pagsasaayos ng elemento |
Solong elemento |
|
Kolektor Kasalukuyang (MAX) |
-3a |
|
Cutoff Kasalukuyang - Kolektor (Max) |
300μa |
|
Kolektor-Emitter Saturation Voltage (VCE) |
-1.2v |
|
Emitter Base Voltage (Vebo) |
-5v |
|
Temperatura ng kantong (tj max) |
150 ° C. |
|
Bilang ng mga pin |
3 |
|
Elemento ng elemento |
Silikon |
|
Packaging |
Tube |
|
Boltahe ng Base ng Kolektor (VCBO) |
-100v |
|
Kasalukuyang rating |
-3a |
|
Dalas ng paglipat (ft) |
3MHz |
|
Boltahe ng Kolektor-Emitter (VCEO) |
-100v |
|
Boltahe ng Breakdown ng Kolektor-Emitter |
100v |
|
DC Kasalukuyang Gain (HFE) |
10 hanggang 50 |
CJF32C, BD582, TIP32D, BD592, 2N6475, BDT32C, 2N6476, MJE30C, 2SB1016. BD242C, 2SB945, BD540C, ECG292, BD954, TIP32B, Tip32a.

Ang TIP32C PNP transistor ay karaniwang ginagamit sa mga electronic circuit upang kumilos bilang isang switch, na kinokontrol ang daloy ng kasalukuyang sa isang konektadong pag -load.Hindi tulad ng TIP31C NPN transistor, na mayroong emitter na konektado sa negatibong bahagi ng suplay ng kuryente, ang TIP32C ay na -configure nang baligtad, kasama ang emitter na konektado nang direkta sa positibong boltahe ng supply.Ang inverted setup na ito ay kung ano ang tumutukoy sa operasyon nito bilang isang PNP transistor.Sa papel nito bilang isang switch, ang pag -uugali ng transistor ay kinokontrol ng boltahe na inilalapat sa base terminal nito.Kapag ang base boltahe ay sapat na mas mababa kaysa sa boltahe ng emitter, ang transistor ay "lumiliko," na nagpapahintulot sa kasalukuyang dumaloy mula sa emitter hanggang sa kolektor.Kung walang boltahe na inilalapat sa base, ang transistor ay "patayin," hinaharangan ang kasalukuyang daloy sa pag -load.
Ang isang risistor ay palaging kasama sa circuit, na konektado sa base terminal, upang maiwasan ang labis na kasalukuyang mula sa pagsira sa transistor.Nililimitahan ng risistor na ito ang dami ng kasalukuyang pagpasok sa base, tinitiyak na ligtas ang pagpapatakbo ng transistor.Ang isang mekanikal na switch ay maaaring ipakilala sa circuit upang pamahalaan ang base boltahe.Kapag ang switch ay sarado, nagbibigay ito ng kinakailangang boltahe sa base, pag -activate ng transistor at pagpapagana ng kasalukuyang ipasa sa pagkarga.Kapag bukas ang switch, tinanggal ang base boltahe, pinapatay ang transistor at idiskonekta ang pagkarga mula sa suplay ng kuryente.

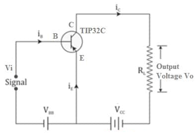
Ang TIP32C PNP transistor ay hindi lamang epektibo bilang isang switch ngunit nagsisilbi rin bilang isang sangkap sa mga circuit na idinisenyo upang palakasin ang mga signal.Sa papel na ito, pinatataas nito ang lakas ng isang mahina na signal ng pag -input, na gumagawa ng isang mas matatag na signal ng output.Upang makamit ito, ang transistor ay nagpapatakbo sa aktibong rehiyon nito, isang estado kung saan nagsasagawa ito ng linear amplification na may kaunting pagbaluktot.Para sa wastong pagpapalakas, ang circuit ay dapat magtatag ng mga tiyak na kondisyon ng biasing.Dalawang mga suplay ng boltahe ang ginagamit: ang isa upang ipasa ang bias ang emitter-base junction at isa pa upang baligtarin ang bias ang kolektor-emitter junction.Ang mga biases na ito ay nagpapanatili ng daloy ng mga carrier ng singil, na responsable para sa pagpapalakas ng signal ng pag -input.
Sa isang karaniwang pag-setup, ang emitter-base junction ay pasulong na bias ng isang mapagkukunan ng boltahe, na madalas na tinutukoy bilang VBB.Pinapayagan ng bias na ito ang isang maliit na signal ng pag -input upang baguhin ang daloy ng mga carrier ng singil mula sa emitter hanggang sa kolektor.Kasabay nito, ang isang hiwalay na mapagkukunan ng boltahe, VCC, ay nagbibigay ng reverse bias sa kolektor-emitter junction, tinitiyak na ang transistor ay nananatili sa aktibong rehiyon at ang amplified output signal ay matatag at tumpak.
Ang amplified output signal ay lilitaw sa isang load risistor (RL) na konektado sa terminal ng kolektor.Ang output na ito ay maaaring kumatawan ng amplified boltahe, kasalukuyang, o kapangyarihan, depende sa mga kinakailangan sa disenyo ng circuit.Halimbawa, sa mga aplikasyon ng audio, ang TIP32C ay maaaring mapalakas ang mahina na mga signal ng mikropono sa mas malakas na mga output ng speaker.Katulad nito, sa mga sistema ng komunikasyon ng data, pinapalakas nito ang mga optical o electronic signal para sa maaasahang paghahatid sa mga malalayong distansya.Ang kakayahan ng TIP32C na palakasin ang mga signal ay ginagawang napakahalaga sa mga modernong disenyo ng elektronik.Ang kakayahang magamit nito ay nagbibigay-daan sa paghawak ng mga gawain na mula sa maliit na scale na pagproseso ng audio hanggang sa kumplikadong paghahatid ng signal, pinalakas ang dalawahang papel nito bilang parehong switch at isang amplifier.

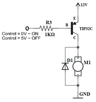
Ang TIP32C PNP transistor ay isang pangunahing sangkap para sa pagkontrol sa mga motor ng DC sa mga electronic circuit.Gumagana ito sa pamamagitan ng pagkonekta sa base sa signal ng pag -input, ang emitter sa isang palaging mapagkukunan ng boltahe, at ang kolektor sa motor sa ground side.Pinapayagan ng setup na ito ang transistor na umayos ang bilis ng motor sa pamamagitan ng isang proseso na tinatawag na paglipat, kung saan ito ay pumalit sa pagitan ng ganap sa (saturation) at ganap na off (cutoff) na estado.Sa pamamagitan ng pagkontrol kung gaano katagal mananatili ang transistor sa bawat estado, inaayos nito ang bilis at metalikang kuwintas ng motor.Ang isang natatanging tampok ng mga transistor ng PNP tulad ng TIP32C ay ang kanilang default na "sa" estado kapag ang base boltahe ay mababa, habang ang paglalapat ng isang mas mataas na boltahe ay lumiliko ang motor.Ginagawa nitong lubos na epektibo para sa mga aplikasyon na nangangailangan ng tumpak at maaasahang kontrol sa motor.Ang compact na laki, kahusayan, at kakayahang magamit ay angkop para sa isang malawak na hanay ng mga gamit sa parehong mga sistemang pang -industriya at pang -araw -araw na aparato.
Upang ligtas na gamitin ang TIP32C transistor, mahalagang sundin ang mga tukoy na alituntunin.Maaari itong hawakan ang mga naglo -load ng hanggang sa 3 amperes at 100 volts, ngunit ang paglampas sa mga limitasyong ito ay maaaring maging sanhi ng sobrang pag -init at pagkabigo.Para sa mga application na may mataas na kapangyarihan, ang pagdaragdag ng isang heat sink ay mahalaga upang pamahalaan ang init at panatilihin ang transistor sa loob ng ligtas na saklaw ng temperatura na -65 ° C hanggang +150 ° C.Dahil ang kolektor ay konektado sa tab na metal, ang wastong pagkakabukod ay kinakailangan upang maiwasan ang mga maikling circuit o pinsala sa mga kalapit na sangkap.Sa pamamagitan ng pagsunod sa mga pag -iingat na ito, tinitiyak ng TIP32C ang maaasahang pagganap at tibay sa iba't ibang mga aplikasyon, mula sa mga aparato ng sambahayan hanggang sa kumplikadong mga sistemang pang -industriya.
• Ang TIP32C PNP transistor ay isang maraming nalalaman elektronikong sangkap na may kakayahang pangasiwaan ang mataas na alon at boltahe, na ginagawang perpekto para sa isang hanay ng mga aplikasyon.
• Sa mga circuit ng amplifier, pinalalaki nito ang mga mahina na signal na may kaunting pagbaluktot, pagpapahusay ng kalidad ng audio at kalinawan ng komunikasyon.
• Kinokontrol nito ang mga LED at motor na epektibo, na nagpapagana ng makinis na ilaw dimming, tumpak na pagsasaayos ng bilis ng motor, at pinahusay na kahusayan ng enerhiya.
• Ito ay higit sa mga mataas na kasalukuyang paglilipat ng mga aplikasyon, tinitiyak ang maaasahang pagganap sa mga suplay ng kuryente, mga driver ng motor, at kagamitan sa industriya habang binabawasan ang mga pangangailangan ng init at pagpapanatili.
• Ipares sa mga microcontroller, pinapayagan nito ang advanced na kontrol sa motor sa mga circuit ng H-Bridge para sa mga robotics at mga sistema ng automation na humihiling ng katumpakan at kakayahang umangkop.
• Malawakang ginagamit sa pang -industriya at pangkalahatang electronics, sinusuportahan nito ang parehong mga linear at paglipat ng mga sistema, na nag -aalok ng kakayahang umangkop at pagiging maaasahan sa hinihingi na mga kapaligiran.
• Ang tibay at kahusayan nito ay gawin itong isang pagpili para sa pag-optimize ng pagganap, paggupit ng mga gastos, at pag-aalaga ng pagbabago sa iba't ibang larangan.
MULT DEV ADV Material Notice 8/APR/2019.PDF
Mangyaring magpadala ng isang pagtatanong, tutugon kami kaagad.
sa 2024/12/13
sa 2024/12/13
sa 8000/04/18 147757
sa 2000/04/18 111936
sa 1600/04/18 111349
sa 0400/04/18 83721
sa 1970/01/1 79508
sa 1970/01/1 66905
sa 1970/01/1 63028
sa 1970/01/1 63012
sa 1970/01/1 54081
sa 1970/01/1 52125