
Ang TDA7266SA ay isang maraming nalalaman klase ab dual-tulay na audio power amplifier ic, na nagtatrabaho sa magkakaibang mga teknolohiya tulad ng mga motherboards ng computer, LCD, TV, at portable wireless na aparato.Nakalagay sa isang package ng Clipwatt-15, naghahatid ito ng isang 26 dB na nakakuha sa pamamagitan ng dalawahang mga channel nito, na nagtatampok ng standby, mute, maikling circuit, at thermal protection.Nagpapatakbo ito nang walang putol sa loob ng isang saklaw ng boltahe na 3V hanggang 18V.Ang isang mas malapit na pagtingin sa mga tampok ay nagpapakita ng standby at mute function ng TDA726SA ay kapaki -pakinabang para sa mga kapaligiran na nakatuon sa kahusayan ng kapangyarihan at pamamahala ng ingay.Ang pagsasama ng maikling circuit at thermal protection ay nagsasalita sa pagiging maaasahan nito, na nag -aambag sa kahabaan ng buhay nito sa mga aparato kung saan ang katatagan ay isang priyoridad.
At TDA7297SA
At TDA7294V
At TDA7297

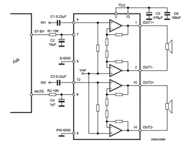
Pin 1: Positibong output (kaliwa)
Naghahatid ng enriched audio signal sa kaliwang channel, na nag -aalok ng kaliwanagan at katumpakan.
Pin 2: Negatibong output (kaliwa)
Gumagana sa tabi ng pin 1 upang mapanatili ang isang maayos na output para sa kaliwang bahagi, na nag -aambag sa kahusayan sa audio.
Pin 3: Power Supply
Nagbibigay ng boltahe para sa IC, pinapanatili ang matatag na pagganap at pagiging maaasahan.
Pin 4: Input (kanan)
Mga tono sa audio signal na itinalaga para sa pagpapalakas ng tamang channel.Ang madiskarteng inilapat na kalasag ay maaaring mabawasan ang hindi kanais-nais na ingay.
Pin 12: Input (kaliwa)
Mga pag -andar bilang gateway para sa kaliwang audio input, kung saan ang katumpakan sa pagtutugma ng impedance ay nagpapabuti sa pagganap.
Pin 6: Pipi
Pansamantalang ihinto ang audio output nang walang putol, isang kalamangan para sa mga paglilipat sa panahon ng mga pagbabago sa koneksyon.
Pin 7: Standby
Conserves enerhiya sa pamamagitan ng pagpapanatiling aktibo ang mga pangunahing circuit, na nagpapatunay na mahalaga sa mga aparato na nagpapatakbo sa limitadong mga mapagkukunan ng kuryente.
Pin 8/9: Lupa
Nagtatatag ng isang maaasahang landas para sa kasalukuyang pagbabalik, tinitiyak ang katatagan ng circuit.Ang mga advanced na pamamaraan ng grounding ay maaaring maiwasan ang mga isyu sa signal tulad ng pagbaluktot at hum.
Pin 13: Power Supply
Nagsisilbi bilang isang dagdag na input ng kuryente, na nagtatampok ng kinakailangan para sa mahusay na pamamahagi ng kuryente upang mapagaan ang stress sa circuit.
Pin 14: Negatibong output (kanan)
Nakumpleto ang daloy ng output para sa tamang channel, nagkakasundo sa pin 15 upang makamit ang balanseng produksyon ng audio.
Pin 15: Positibong output (kanan)
Mga Output Ang pino na signal ng audio, na tinitiyak ang walang tahi na paghahatid ng signal sa mga ipinares na kagamitan.
|
Produkto
Katangian |
Halaga ng katangian |
|
Tagagawa |
Stmicroelectronics |
|
Package / Kaso |
Clipwatt-15 |
|
Packaging |
Tube |
|
Haba |
19.85 mm |
|
Lapad |
3.2 mm |
|
Taas |
11 mm |
|
Kapangyarihan ng output |
7 w |
|
Output kasalukuyang |
2 a |
|
Makamit |
26 db |
|
Klase |
Class-ab |
|
Ratio ng pagtanggi ng power supply |
56 db |
|
Supply boltahe |
3v ~ 18 v |
|
Pag -dissipation ng Power |
20 w |
|
Temperatura ng pagpapatakbo |
0 ° C ~ 70 ° C. |
|
Estilo ng pag -mount |
Sa pamamagitan ng butas |
|
Bilang ng mga channel |
2 channel |
|
Uri ng produkto |
Audio amplifier |
Ang TDA7266SA amplifier ay may isang nakapirming pakinabang na 26 dB, na sumusuporta sa isang magkakaibang boltahe na spectrum.Ang saklaw na ito ay tumatanggap ng iba't ibang mga aplikasyon, pagpapahusay ng kakayahang umangkop sa iba't ibang mga konteksto.Sa praktikal na paggamit, ang tulad ng isang spectrum ay nagbibigay -daan sa walang tahi na pagsasama sa maraming nalalaman na disenyo ng system, na nagbibigay ng pare -pareho na output sa iba't ibang mga kapaligiran.
Nilagyan ng malawak na mga mekanismo ng proteksiyon, ang TDA7266SA ay protektado mula sa mga potensyal na pagkagambala sa kuryente.Ang mga tampok na ito ay nagbabantay laban sa mga panganib tulad ng overvoltage at maikling circuit.Sa pamamagitan ng pagsasama ng mga pangangalaga na ito, maaari kang umasa sa aparato para sa maaasahang operasyon at pinalawak na buhay ng serbisyo.
Ang pamamahala ng audio output ay diretso sa madaling pag -andar ng TDA7266SA na madaling na -activate ng mute function sa pamamagitan ng isang control pin, pag -iwas sa hindi kanais -nais na ingay.Ang mode ng standby ay nilikha upang mabawasan ang pagkonsumo ng kuryente, na nakahanay sa mga prinsipyo ng mga sistema ng mahusay na enerhiya.Ang maalalahanin na disenyo na ito ay sumusuporta sa mga modernong layunin sa kapaligiran at nagtataguyod ng pagpapanatili.
Sa ilalim ng karaniwang mga kondisyon ng 12V na may isang 8Ω load, ang TDA7266SA ay nagbibigay ng isang output ng 8.0W × 2.Sa 11V na may parehong pag -load, ang output ay lumilipat sa 7W × 2, na nagpapanatili ng isang THD na 10%.Ang mga pagtutukoy na ito ay nagbibigay -daan upang himukin ang mga nagsasalita na may kalinawan, na angkop para sa iba't ibang mga aplikasyon, at matiyak ang maaasahang paghahatid ng tunog.
Ang pakinabang ay nagmula gamit ang pormula:
![]()
Sa equation na ito, (RF) ay kumakatawan sa feedback risistor at (RI) ay nagpapahiwatig ng input risistor.Ang interplay sa pagitan ng (RF) at (RI) ay nagbibigay-daan para sa pinong pag-tune ng mga antas ng pakinabang, pagtugon sa magkakaibang mga pangangailangan at kagustuhan.Ang pagpili ng mga halaga ng risistor ay nagsasangkot ng pagbabalanse ng iba't ibang mga kadahilanan.Isaalang -alang ang mga elemento tulad ng tolerance ng risistor, coefficients ng temperatura, at mga antas ng ingay.Ang diskarte na ito ay sumusuporta sa pagiging maaasahan kahit na ang mga kondisyon ay nagbabago.
Ang modulate na pakinabang para sa iba't ibang mga sitwasyon ay nangangailangan ng pananaw.Nag -aalok ang mga potentiometer ng mga adjustable na pagpipilian sa pakinabang, na ginagawang perpekto para sa tumpak na mga pag -tweak sa iba't ibang mga sitwasyon.Sa larangan, nagbibigay ito ng isang mabilis na tugon sa panahon ng pagsubok, pagpapalakas ng kakayahang umangkop at pagganap.Ang mga makabagong pamamaraan, tulad ng mga digital na programmable gain amplifier (DPGAS), ay mapadali ang mga pagbabago sa pabago -bago.Pinapagana ng mga sistemang ito ang mga agarang pagbabago sa pamamagitan ng mga digital na interface, walang kahirap -hirap na pagsasama sa mga kontemporaryong teknolohiya.Ang nasabing pag -unlad ay nagpapahiwatig ng paglipat patungo sa mas madaling iakma at matalinong mga diskarte sa disenyo.
Sa TDA7266SA, ang sopistikadong panloob na mga circuit ay aktibong nagbabantay laban sa mga potensyal na pinsala mula sa mga maikling circuit.Sa pamamagitan ng patuloy na pagsubaybay sa kasalukuyang at boltahe na surge, mabilis na tinutukoy ng system ang mga anomalya.Binibigyang diin nito ang halaga ng pagpapanatili ng gayong mapagbantay na pangangasiwa upang maiwasan ang mga pagkagambala sa circuit, ang praktikal na tagumpay ng mga built-in na panlaban.
Sa pag -alis ng mga anomalya, ang system ay maaaring mag -trigger ng agarang mga panukalang proteksiyon tulad ng pag -shut down o pagbabawas ng output ng kuryente.Ang maalalahanin na diskarte sa pagtugon ay mabuti para sa pagpapanatili ng integridad ng parehong mga circuit at speaker.Sa mga praktikal na setting, ang mekanismong ito ay napatunayan na napakahalaga sa pagpigil sa mga mamahaling pag -aayos at pagliit ng downtime.
Tinutugunan ng proteksyon ng thermal ang mga hamon na dulot ng labis na init.Sa pamamagitan ng pagpapatupad ng pamamaraang ito, sinisiguro ng system ang pagkakapare -pareho ng pagpapatakbo at matagal na buhay ng serbisyo.Ang katibayan ay nagmumungkahi na ang epektibong pamamahala ng thermal ay lubos na nagpapabuti sa tibay at pagiging maaasahan ng mga elektronikong sangkap.
Ang pagsunod sa isang kasalanan, ang pagtugon sa mga sanhi ng ugat ay kinakailangan bago maibalik ang kapangyarihan.Ang mga masusing inspeksyon ay tumutulong na makilala at iwasto ang mga problemang ito, na pumipigil sa mga insidente sa hinaharap at tinitiyak ang maayos na operasyon.Ang pagsasanay na ito ay kinikilala bilang isang pamantayang diskarte sa pagpapanatili ng pinakamainam na pagganap ng electronic system.
Ang TDA7266SA ay nag -aambag sa pagganap ng audio ng mga kontemporaryong telebisyon.Isinasama nito ang sopistikadong teknolohiya ng pagpapalakas na nagpayaman ng kaliwanagan at lalim.Ang kasiyahan ng gumagamit sa panahon ng pagsusuri ng produkto ay madalas na nakasalalay sa katumpakan ng audio na ito.
May kakayahang magmaneho ng dual-channel audio, ang TDA7266SA ay kapansin-pansing nagpapabuti ng tunog sa mga display ng LCD.Ang tampok na ito ay maliwanag sa mga setting kung saan ang maraming mga channel ay mabuti para sa isang buong katawan na audio, na patuloy na nagpapatunay ng halaga nito sa mga high-end na sistema ng pagpapakita.
Sa mga wireless gadget, ang mga pag -andar ng TDA7266SA sa pagproseso ng signal, subtly na pagpapahusay ng kalidad ng audio.Ang pagkakapare -pareho na ito sa mga antas ng dami ay madalas na sumasalamin sa halaga nito sa pagpapanatili ng isang walang tahi na audio.
Sinusuportahan ng TDA7266SA ang mahusay na output ng audio sa mga motherboards ng computer, tinitiyak ang kalinawan at kaunting pagbaluktot.Ang bentahe na ito ay nagsisilbi ng Demand ng tumpak na tunog ng pagpaparami, maging para sa paglalaro o anumang mga gawain sa audio.
Upang pamahalaan ang panghihimasok na "pop-noise," kinakailangan ang maingat na kontrol ng mga signal ng standby at mute.Ang paggamit ng isang microprocessor upang mag -orkestra ng pagkakasunud -sunod at ipatupad ang kapasidad ng mabagal na singilin na epektibong binabawasan ang mga ingay na ito.Ipinapakita ng disenyo ng system na ang mga pagkaantala sa tiyempo ay mabuti sa pag -iwas sa mga hindi kanais -nais na tunog, pagpapabuti ng pangkalahatang acoustic.

Ang pagpapanatili ng mababang paglaban sa lupa ay nagpapabuti sa kalinawan ng audio sa mga aplikasyon ng TDA7266SA sa pamamagitan ng pag -minimize ng panghihimasok at ingay.Ang mga ground loop ay lumikha ng hindi kanais -nais na hum, na nakakaapekto sa katapatan ng tunog.Ang isang pagsasaayos ng grounding ng bituin ay maaaring matugunan ang mga isyung ito, pagbabawas ng mga potensyal na pagkakaiba sa pagitan ng mga puntos sa lupa.
Ang isang matatag na boltahe ng supply ng kuryente sa pagitan ng 3V at 18V ay sumusuporta sa pinakamainam na pagganap.Ang hindi pagkakapare -pareho ng boltahe ay maaaring maging sanhi ng pagbaluktot ng audio o masira ang amplifier.Ang paggamit ng mga regulator o mga stabilizer ng boltahe ay nagsisiguro ng mga matatag na antas ng boltahe.Ang mga menor de edad na pagbabagu -bago ng boltahe ay madalas na underestimated para sa kanilang epekto sa pagganap.
Ang pamamahala ng mga pag -andar ng mute ay naaangkop na maiwasan ang biglaang mga pagkagambala sa signal na nagdudulot ng mga POP at pag -click.Ang mga mekanismo ng malambot na pagsisimula ay nagbibigay-daan sa mga makinis na paglilipat nang walang mga kaguluhan sa acoustic.
Ang wastong pag -input at output impedance pagtutugma ay nag -optimize ng kahusayan sa paglipat ng signal at katapatan.Ang mga mismatches ay humantong sa mga pagmuni -muni at pagkawala ng kalidad ng audio.Ang impedance bridging o pagtutugma ng mga transformer ay maaaring maging kapaki -pakinabang sa mga kumplikadong pag -setup.Ang paghawak sa banayad na mga pakikipag -ugnay ng mga sangkap ng circuit ay madalas na nagreresulta sa pinahusay na pagganap ng tunog.
Ang dissipation ng init ay ginagamit para sa kahabaan ng TDA7266SA.Ang mga heatsinks o aktibong sistema ng paglamig ay pumipigil sa sobrang pag -init, isang karaniwang pagkabigo sanhi.Ang epektibong pamamahala ng thermal ay nagpapalawak ng buhay ng sangkap, na nagpapakita kung paano makakaapekto ang mga intricacy ng disenyo.
Ang proteksyon ng electrostatic discharge (ESD) ay nagpapabuti sa pagiging matatag ng amplifier laban sa static na pinsala.Ang mga diode ng proteksyon o mga materyales na ligtas sa ESD na ligtas na mga sensitibong sangkap.Ang pagsasanay na ito, na lampas lamang sa pag -iingat, ay mahalaga sa pagpapalakas ng pagiging maaasahan at kahabaan ng mga elektronikong sistema.
Ang TDA7266SA ay isang dalawahang amplifier ng tulay, na pangunahing ginagamit upang mapahusay ang mga signal ng audio.Pinalalaki nito ang audio output sa iba't ibang mga elektronikong aparato, nakataas ang kalinawan ng tunog at intensity, nakapagpapaalaala sa mga pagpapahusay na hinahangad sa mga system.Ang pamilyar sa mga tampok nito ay nagbibigay -daan sa mga pasadyang aplikasyon, na -optimize ang paggamit nito sa mga tiyak na konteksto.
Ang IC na ito ay nagpapalakas ng parehong mga phase ng isang audio signal, pagpapahusay ng parehong positibo at negatibong halves.Itinaas nito ang katapatan ng audio habang binabawasan ang pagbaluktot.Ang balanseng pagpapalakas ay tama na nakamit ang de-kalidad na output, na sumasalamin sa mga pagsisikap ng katumpakan sa audio.
Ang aparato ay mahusay na nagpapatakbo sa pagitan ng 0 ° C at 70 ° C.Tinitiyak ng saklaw na ito ang pare -pareho na pagganap sa ilalim ng iba't ibang mga kondisyon, na sumasalamin sa mga diskarte sa pamamahala ng thermal na unahin ang matatag na pag -andar sa buong mga elektronikong aparato.
Sinusuportahan ng TDA7266SA ang dalawang independiyenteng mga channel ng audio, na nagpapagana ng tunog ng stereo.Ang pag -setup na ito ay nagbibigay ng isang nakaka -engganyong sa pamamagitan ng spatial na paghihiwalay, na katulad sa mga diskarte sa soundstage na ginamit sa mga setting ng konsiyerto.
Ang IC ay nilagyan ng thermal protection circuitry, na pumipigil sa pinsala sa pamamagitan ng pag -restart sa mas ligtas na temperatura.Ito ay sumasalamin sa isang mas malawak na prinsipyo ng disenyo sa teknolohiya, na nakatuon sa pagpapahusay ng tibay at kahabaan ng buhay, katulad ng mga diskarte sa pamamahala ng peligro na pinapanatili ang mga malubhang pag -andar sa ilalim ng stress.
Mangyaring magpadala ng isang pagtatanong, tutugon kami kaagad.
sa 2024/10/1
sa 2024/09/30
sa 8000/04/18 147757
sa 2000/04/18 111936
sa 1600/04/18 111349
sa 0400/04/18 83721
sa 1970/01/1 79508
sa 1970/01/1 66907
sa 1970/01/1 63036
sa 1970/01/1 63012
sa 1970/01/1 54081
sa 1970/01/1 52125