

|
N ° |
Pangalan |
I -type |
Function |
|
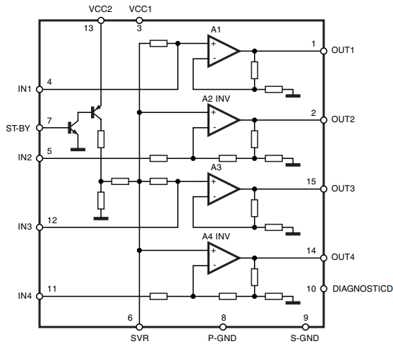
1 |
Out1 |
Palabas |
Channel 1 output |
|
2 |
Out2 |
Palabas |
Channel 2 output |
|
3 |
VCC1 |
PWR |
Power Supply |
|
4 |
IN1 |
Sa |
Channel 1 input |
|
5 |
IN2 |
Sa |
Channel 2 input |
|
6 |
Svr |
Sa |
Pagtanggi ng boltahe ng supply |
|
7 |
St-by |
Sa |
Standby control pin |
|
8 |
P-gnd |
PWR |
Power Ground |
|
9 |
S-gnd |
PWR |
Signal ground |
|
10 |
Diagnosticd |
Palabas |
Output ng Diagnostics |
|
11 |
IN4 |
Sa |
Channel 4 input |
|
12 |
In3 |
Sa |
Channel 3 input |
|
13 |
VCC2 |
PWR |
Power Supply |
|
14 |
Out4 |
Palabas |
Channel 4 output |
|
15 |
Out3 |
Palabas |
Channel 3 output |


Ang STA540 Ang Amplifier ay naka-encode sa isang 15-pin Multiwatt Ecopack® PB-free package.Ang disenyo ng eco-friendly na ito ay sumunod sa mga pamantayan ng ROHS, na naglalarawan ng isang pangako sa pagpapanatili sa mga elektronikong sangkap.Ang lead-free na kalikasan nito ay nagpapagaan sa epekto ng ekolohiya, na binibigkas ang paglipat ng industriya ng elektronika patungo sa berdeng teknolohiya.
Nagtatampok ang STA540 ng built-in na short-circuit at thermal protection system, pagpapahusay ng pagiging maaasahan sa pamamagitan ng pag-iingat laban sa hindi regular na mga kondisyon ng pagpapatakbo.Ang thermal protection autonomously ay humahawak ng sobrang init, na nagpapanatili ng katatagan ng pagganap.Maaari mong mai -channel ang kanilang mga pagsisikap sa pagbabago sa halip na mag -alala tungkol sa mga panganib sa pagkabigo.Kasama sa mga pangangalaga na ito, ang mga kakayahan ng diagnostic ng amplifier ay nag -aalok ng mabilis na pagtuklas ng kasalanan, na nagtataguyod ng pagbawas sa downtime at pag -optimize ng pagganap.Ang mahusay na pag -aayos ng pag -aayos ay nakikilala sa pagitan ng mga menor de edad na pag -setback at makabuluhang pagkagambala sa pagpapatakbo.
Sa mga pananaw mula sa mga praktikal na karanasan sa disenyo ng electronics, ang STA540 ay malawak na ginagamit sa mga aplikasyon ng audio kung saan aktibo ang kalinawan at katatagan.Ang pagiging maaasahan nito ay ginagawang paborito para sa parehong mga propesyonal na audio system at mga produkto ng consumer.Ang kagustuhan para sa naturang maaasahang mga sangkap ay naglalarawan ng isang kalakaran patungo sa mga produkto na nangangako ng tibay at mahusay na pagganap.Sumusunod sa mga pamantayan ng ROHS, ang STA540 ay nagmamarka ng pag -unlad sa pagbabawas ng mga mapanganib na sangkap sa electronics.Ang paglipat na ito ay pumipigil sa pinsala sa kapaligiran at binibigyang diin ang isang etikal na obligasyon sa napapanatiling pag -unlad, na sumasalamin sa mga halagang panlipunan na unahin ang pag -iingat at responsibilidad.

|
I -type |
Parameter |
|
Katayuan ng Lifecycle |
Aktibo (huling na -update: 7 buwan na ang nakakaraan) |
|
Oras ng tingga ng pabrika |
6 na linggo |
|
Makipag -ugnay sa kalupkop |
Lata |
|
Bundok |
Sa pamamagitan ng butas |
|
Uri ng pag -mount |
Sa pamamagitan ng butas |
|
Package / Kaso |
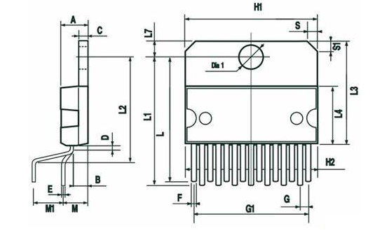
Multiwatt-15 (patayo, baluktot at staggered lead) |
|
Bilang ng mga pin |
15 |
|
Temperatura ng pagpapatakbo |
0 ° C ~ 70 ° C TA |
|
Packaging |
Tube |
|
Bahagi ng Bahagi |
Aktibo |
|
Antas ng Sensitivity ng kahalumigmigan (MSL) |
1 (walang limitasyong) |
|
Bilang ng mga pagtatapos |
15 |
|
Code ng ECCN |
EAR99 |
|
I -type |
Klase ab |
|
Max Power Dissipation |
36w |
|
Boltahe - Supply |
8v ~ 22v |
|
Posisyon ng terminal |
Zig-Zag |
|
Bilang ng mga pag -andar |
1 |
|
Terminal pitch |
1.27mm |
|
BASE PART NUMBER |
STA540 |
|
Bilangin ng pin |
15 |
|
Uri ng output |
2-channel (stereo) o 4-channel (quad) |
|
Operating Supply Voltage |
18v |
|
Supply Voltage-Max (VSUP) |
22v |
|
Supply Voltage-Min (VSUP) |
8v |
|
Bilang ng mga channel |
4 |
|
Pag -dissipation ng Power |
36w |
|
Kapangyarihan ng output |
34w |
|
Uri ng supply |
Walang asawa |
|
Bandwidth |
22 khz |
|
Boltahe Gain |
26db |
|
Makamit |
26 db |
|
Max output power |
38w |
|
Max output power x channel @ load
|
38W x 2 @ 4 Ω;16W x 4 @ 4 Ω |
|
Harmonic distorsyon |
10% |
|
I -load ang impedance |
8 Ohm |
|
Mga tampok |
Short-circuit at thermal protection, standby |
|
Taas |
10.7mm |
|
Haba |
19.6mm |
|
Lapad |
5mm |
|
Abutin ang SVHC |
Walang SVHC |
|
Radiation Hardening |
Hindi |
|
Katayuan ng ROHS |
Sumunod ang ROHS3 |
|
Libre ang Lead |
Libre ang Lead |
|
Tampok |
Mga detalye |
|
Mataas na kakayahan ng lakas ng output |
Mga pagsasaayos ng output ng kuryente |
|
2x 38 W sa 4 Ω sa 18 V, 1 kHz, 10% THD |
|
|
2x 34 W sa 8 Ω sa 22 V, 1 kHz, 10% THD |
|
|
2x 24 W sa 4 Ω sa 14.4 V, 1 kHz, 10% THD |
|
|
2x 15 W sa 8 Ω sa 16 V, 1 kHz, 10% THD |
|
|
4x 13 W sa 2 Ω sa 15 V, 1 kHz, 10% THD |
|
|
4x 11 w sa 4 Ω sa 18 V, 1 kHz, 10% THD |
|
|
4x 7 w sa 4 Ω sa 14.4 V, 1 kHz, 10% THD |
|
|
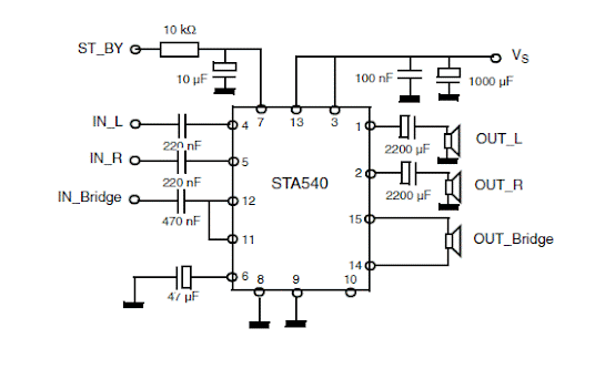
Minimum na mga panlabas na sangkap |
Walang mga capacitor ng bootstrap, walang mga cell ng boucherot, sa loob
Nakatakdang makakuha ng 20 dB |
|
Function ng standby |
Katugma sa CMOS |
|
Walang naririnig na pop |
Walang naririnig na pop sa panahon ng pagpapatakbo ng standby |
|
Mga pasilidad ng diagnostic |
Clip detector, output sa GND short-circuit detector,
Output sa VS Short-Circuit Detector, Soft Short-Circuit Check sa Turn-On,
Babala ng Thermal Shutdown |
Ang STA540 ay may kasanayang namamahala ng mga maikling circuit sa mga output ng AC/DC.Tinitiyak ng matibay na konstruksyon na maaasahan ang pagganap, na binabawasan ang downtime nang malaki.Ang paghawak ng mga maikling circuit ay pangunahing upang protektahan ang mga sangkap na de -koryenteng at pahabain ang kanilang habang buhay.Ang mga espesyalista ay madalas na nakatuon sa pagpino ng mga disenyo ng circuit upang maiwasan ang mga potensyal na kaguluhan.
Sinusuportahan ng STA540 ang isang malambot na pagsisimula sa panahon ng power-up, curbing inrush kasalukuyang at pagtatanggol laban sa posibleng pinsala sa system.Ang unti -unting pagtaas ng boltahe na ito ay tumutugma sa mga system na sensitibo sa biglaang mga pagbabago.Ang paglalapat ng mga diskarte sa malambot na pagsisimula ay isang malawak na pinagtibay na pamamaraan na nagpapabuti sa katatagan ng system at nagpapalawak ng kahabaan ng buhay.
Sa mga thermal limiters, ang STA540 ay epektibong pinipigilan ang sobrang pag -init.Kinokontrol ng temperatura na ito ang pag -tweak ng pagganap habang umaakyat ang temperatura, tinitiyak ang ligtas na operasyon.Maaari mong i-highlight ang mga estratehiya na ito upang mapanatili ang integridad ng aparato, karamihan sa mga kapaligiran na madaling kapitan ng init.Nagpapakita ito ng isang pangako sa kaligtasan at pagiging maaasahan sa engineering.
Ang STA540 ay nagtitiis ng mataas na induktibong pag -igting, na ginagawang apt para sa mga gawain ng kuryente na may iba't ibang mga induktibong naglo -load.Ang katangiang ito ay ginagamit kapag ang mga sangkap ay nahaharap sa stress mula sa mga induktibong reaksyon.Maaari mong madalas na isama ang mga aspeto na ito upang mapanatili ang pagiging matatag at pare -pareho ang pagganap sa ilalim ng paglilipat ng mga kondisyon ng pag -load.
Nagtatampok ng proteksyon ng electrostatic discharge (ESD), STA540 Shields na mga sangkap mula sa biglang elektronikong paglabas na maaaring maging sanhi ng pagkabigo.Ang pagsasama ng proteksyon ng ESD ay isang pangunahing diskarte sa pagpapanatili ng pagganap ng aparato sa paglipas ng panahon.Karaniwan, maaari mong isaalang -alang ang mga tampok na proteksiyon na kapaki -pakinabang upang matiyak ang tibay ng produkto at mapahusay ang kasiyahan ng customer.

|
Bahagi |
Ihambing |
Mga tagagawa |
Kategorya |
Paglalarawan |
|
E-TDA7375AV |
STA540 VS E-TDA7375AV |
ST Microelectronics |
Audio amplifier |
Amplifier IC 2Channel (stereo) o 4Channel (quad) na klase
AB 43W x 2 @ 4Ω;12W x 4 @ 2Ω 15-multiwatt |
|
TDA7375V |
STA540 VS TDA7375V |
ST Microelectronics |
Audio amplifier |
Audio amp speaker 2ch stereo/4ch stereo 40W class-ab
15pin (15+tab) Multiwatt V Tube |
|
TDA7375AV |
STA540 VS TDA7375AV |
ST Microelectronics |
Audio amplifier |
Audio amp speaker 1ch mono/2ch stereo/4ch stereo 25w
Class-ab 15pin (15+tab) Multiwatt v Tube |

Ang Stmicroelectronics ay isang kilalang tagagawa ng semiconductor sa Europa, na itinatag noong 1987 sa pamamagitan ng pagsasama ng mga negosyo ng Pranses at Italya.Simula noon, ang mga punong tanggapan nito sa Geneva ay naging isang hub para sa nakakaapekto sa pandaigdigang industriya ng electronics, na nakaupo sa intersection ng mga pagsulong sa teknolohiya at napapanatiling kasanayan.
Ang pagtatalaga ng kumpanya sa pagbabago ay ipinakita sa pamamagitan ng malaking pamumuhunan sa pananaliksik at pag -unlad.Sa pamamagitan ng pagyakap sa mga teknolohiyang paggupit, natutugunan ng StMicroelectronics ang iba't ibang mga hinihingi ng merkado, na gumagawa ng mga sangkap para sa mga sektor tulad ng automotiko, pang-industriya, personal na elektronika, at kagamitan sa komunikasyon.Kapansin-pansin, ang mga hakbang nito sa teknolohiyang semiconductor ng automotiko ay nag-aambag sa paglikha ng mas maraming mga de-koryenteng sasakyan ng enerhiya.
Binibigyang diin ng StMicroelectronics ang mga napapanatiling kasanayan, pagsasama ng mga pamamaraan ng eco-friendly sa mga proseso ng pagmamanupaktura.Sa pamamagitan ng pag -minimize ng bakas ng carbon at pagtataguyod para sa nababagong enerhiya, ang kumpanya ay nakahanay sa mga pagbabago sa industriya patungo sa responsibilidad sa kapaligiran.Hindi lamang ito bolsters ang reputasyon nito ngunit positibong nakakaapekto sa mga pamayanan na pinaglilingkuran nito.
Ang STA540 ay ginawa para sa mga nagpapahalaga sa mga high-fidelity audio system, karamihan kapag ang tibay at kalinawan ng tunog ay nais.Dinisenyo upang umunlad sa mapaghamong mga kapaligiran, nag-aalok ito ng mga built-in na tampok na proteksyon na matiyak ang matatag na pagganap.Makikita mo itong ginagamit nang malawak sa mga sistema ng teatro sa bahay, propesyonal na kagamitan sa audio, at mga pag-setup ng high-end speaker.Ang kapasidad nito upang makabuo ng malinaw na tunog na may kaunting pagbaluktot ay nakakaakit sa iyo na nasisiyahan sa walang tahi na pagsasama at mahusay na pagganap ng pandinig.Ang isang nakikilalang aspeto ng STA540 ay ang pagiging matatag nito sa hinihingi na mga sitwasyon.Kung sa malawak na mga lugar o maginhawang mga setting ng bahay, ang mga mekanismo ng proteksyon nito, tulad ng thermal shutdown at proteksyon ng short-circuit, ay nagpapanatili ng patuloy na operasyon.Ang mga tampok na ito ay nakakatulong na mabawasan ang mga pagkabalisa na may kaugnayan sa biglaang mga pagkagambala, lalo na sa mga live na kaganapan o pinalawig na mga panahon ng paggamit.
Mangyaring magpadala ng isang pagtatanong, tutugon kami kaagad.
sa 2024/10/29
sa 2024/10/29
sa 8000/04/18 147757
sa 2000/04/18 111935
sa 1600/04/18 111349
sa 0400/04/18 83720
sa 1970/01/1 79508
sa 1970/01/1 66905
sa 1970/01/1 63028
sa 1970/01/1 63012
sa 1970/01/1 54081
sa 1970/01/1 52124