

|
(Pin number (s) |
Pangalan ng pin |
Paglalarawan |
|
3, 4, 5, 6, 12, 13, 14, 15 |
QA sa qH |
Shift Register Output pin |
|
1, 2 |
A&B |
Parallel input pin |
|
6, 7 |
Clk |
Mga input ng orasan |
|
9 |
Clr |
Malinaw na pin |
|
7 |
VSS |
Lupa |
|
14 |
VCC |
Supply Voltage - 5V, 10V, 15V |
|
Tampok |
Paglalarawan |
|
I -type |
8-bit, parallel-out serial-in shift rehistro |
|
Operating boltahe |
3v hanggang 18v |
|
Supply Voltage - Max |
5.25v |
|
Oras ng pagkaantala ng pagpapalaganap |
25 ns |
|
Max.Dalas ng orasan |
36 MHz |
|
Saklaw ng temperatura ng operating |
0 ° C hanggang +70 ° C. |
|
Tampok na orasan |
Ganap na buffered orasan |
|
Mga uri ng pakete |
16-pin pdip, gdip, pdso |
|
Pangalan |
I -type |
|
74LS379 |
Quad parallel shift rehistro |
|
4014 |
4 bit static shift rehistro |
|
CD4035 |
8 bit shift rehistro |
|
74LS323 |
8 Bit shift/storage register |
|
74LS166 |
8 bit shift rehistro |
|
74HC595 |
Dual 4 bit static rehistro |
|
74LS299 |
8 Bit shift/storage register |
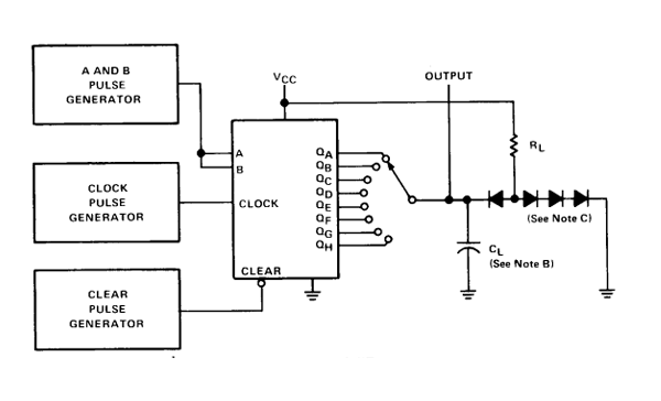
Pagpapatupad ng SN74LS164 Pinalawak ang mga kakayahan ng Microcontroller-Driven Systems 'I/O, na nagbibigay ng isang maaasahang pagpipilian para sa mga digital na aplikasyon ng elektronika.Ang nababaluktot na 14-pin chip ay nagtatampok ng 4 na pag-input at 8 output pin at mga koneksyon sa kapangyarihan at lupa, na nagpapagana ng pagsasama sa isang malawak na spectrum ng mga disenyo ng circuit.Ang pakikipag -usap sa isang microcontroller ay pinadali sa pamamagitan ng 4 na mahahalagang linya: orasan, malinaw, at dalawang linya ng pag -input (A&B).Ang mga input A at B ay gumagana bilang isang tipikal at gate, na naghahatid ng isang lohikal na mataas na output kapag ang parehong mga input ay tumatanggap ng 5 volts, pagpapabuti ng katumpakan ng control control.Ang pag -reset ng rehistro ng shift na may malinaw na pin ay ang panghuli solusyon para sa mga aplikasyon na nangangailangan ng sunud -sunod na paghawak ng data.
Kapag hinihiling ng mga proyekto ang maraming mga koneksyon sa peripheral, tulad ng mga network ng sensor o masalimuot na mga sistema ng control, ang SN74LS164 ay nagpapatunay na kapaki -pakinabang sa pagpapalawak ng I/O pin.Ang application nito ay hindi nakakakita ng mga makabagong diskarte para sa pag -optimize ng puwang at mga mapagkukunan, karamihan sa mga compact na pag -setup.Ang kakayahan ng chip na kontrolin ang maraming mga output mula sa limitadong mga pag -input ay nagpapalaki ng kahusayan sa pagpapatakbo, na nagtatanghal ng isang landas sa naka -streamline na disenyo ng circuit habang pinapanatili ang pag -andar.
Ang pagpapanatili ng integridad ng signal ay seryoso kapag isinasama ang SN74LS164 sa mga electronic circuit.Ang katumpakan ng tiyempo, nakamit sa pamamagitan ng masusing pamamahala ng signal ng orasan, ginagarantiyahan ang pag-synchronize ng system.Sa pamamagitan ng epektibong paggamit ng linya ng orasan, ang tumpak na mga pagkakasunud -sunod ng tiyempo ay ipinatupad, na binabawasan ang mga pagkakamali at pagsuporta sa maaasahang komunikasyon ng peripheral.Pagpapanatili ng kontrol sa mga input ng GATE A at B underpins maaasahang mga output, pabago -bago sa mga senaryo na nangangailangan ng natitirang pagiging maaasahan.

Sa tanawin ng teknolohiya, ang SN74LS164 integrated circuit ay lumitaw bilang isang maraming nalalaman na sangkap na may magkakaibang utility sa iba't ibang mga sektor.
Pagbibilang ng mga mekanismo
Sa loob ng mundo ng counter design, ang SN74LS164 ay nakatayo.Ang adeptness nito sa pamamahala ng malaking dami ng data volume ay nag -stream ng mga application ng pagbibilang, paghahanap ng kaugnayan sa mga digital na orasan at mga counter ng dalas.Maaari kang sumandal sa katumpakan at pagkakapare-pareho nito kapag ang kawastuhan ay hindi maaaring makipag-usap.
Pag -iimbak at paglipat ng data
Ang SN74LS164 ay makabuluhang nagpapabuti ng mga kakayahan sa pag-iimbak ng data at paglipat sa mga rehistro, kabilang ang aritmetika-yunit at mga rehistro ng shift.Ang papel nito sa computing ay umaabot sa pag -stream ng pamamahala ng data at pagproseso, na nagpapakita ng aparato bilang isang conduit para sa pagpapahusay ng pagganap sa loob ng mga arkitektura ng computer.Ito ay sumasalamin sa isang hands-on na pag-unawa sa pag-optimize ng pagpapatakbo sa iba't ibang mga aparato.
Pagbabago ng data
Ang pag -unlad sa pagitan ng mga serial at kahanay na mga format ng data ay nagiging walang tahi sa SN74LS164, na sumusuporta sa magkakaibang mga protocol ng komunikasyon.Ang kakayahang umangkop na ito ay nakakatugon sa umuusbong na mga hinihingi ng mga modernong digital system, na nagpapaliwanag ng kakayahang umangkop sa teknikal na disenyo at pag -unlad ng pag -unlad sa mga teknolohiya ng komunikasyon.
Sequence Generation at Control Systems
Sa masalimuot na sayaw ng henerasyon ng pagkakasunud -sunod, ang SN74LS164 ay naghahatid ng katumpakan at walang tigil na katatagan, kapaki -pakinabang para sa pag -synchronize sa mga control circuit.Ang kasanayan nito sa paglikha ng mga matatag na pagkakasunud -sunod na mga dovetail na may mga praktikal na pangangailangan sa mga PLC at mga proseso ng automation, kung saan ang pag -andar ng tiyempo at pag -order.
Pagbabago ng code
Ang SN74LS164 ay sumasailalim sa mga proseso ng conversion ng code na may multa, mabilis na nag -navigate sa pagitan ng mga format ng data upang mapaunlakan ang iba't ibang mga pamantayan sa pag -encode.Ang kakayahang ito ay nakahanay sa mga solusyon sa teknolohikal na may praktikal na pagkakaiba ng unibersal na kakayahang umangkop, na nakakatugon sa magkakaibang mga hinihiling sa kapaligiran.

Mangyaring magpadala ng isang pagtatanong, tutugon kami kaagad.
sa 2024/12/20
sa 2024/12/20
sa 8000/04/18 147758
sa 2000/04/18 111960
sa 1600/04/18 111351
sa 0400/04/18 83727
sa 1970/01/1 79513
sa 1970/01/1 66930
sa 1970/01/1 63078
sa 1970/01/1 63019
sa 1970/01/1 54086
sa 1970/01/1 52160