
Ang S9013 Ang Transistor ay nakatayo kasama ang kamangha-manghang kakayahan para sa parehong mga high-speed at high-kasalukuyang operasyon, lahat ay nakapaloob sa loob ng compact na TO-92 package.Ang silikon na epitaxial planar NPN transistor na ito ay higit sa parehong mga kinakailangan sa pagpapalakas at paglipat sa isang malawak na hanay ng mga komersyal na elektronikong aplikasyon.Nagtatampok ng isang komposisyon ng dalawang N-doped na mga layer na sumasaklaw sa isang p-doped layer, ang arkitektura na ito ay nilikha ng katumpakan upang mapahusay ang kadaliang kumilos ng elektron, sa gayon ay mapadali ang epektibong kasalukuyang pagpapadaloy.Ang mga katangiang ito ay nagbibigay ng SS9013 na kadalasang angkop para sa mga tungkulin tulad ng mga yugto ng audio output, inverters, at mga convert, na binibigyang diin ang malawak na kakayahang magamit nito.
Ang pagkakaroon ng isang pakinabang ng DC ng hanggang sa 150 at isang dalas ng pagpapatakbo na umaabot ng kasing taas ng 140MHz, ang SS9013 ay nakamit ang mga kapuri -puri na pamantayan sa pagganap.Maaari itong suportahan ang isang kolektor ng kasalukuyang hanggang sa 500mA at pamahalaan ang isang pagwawaldas ng kuryente hanggang sa 625MW.Sa panahon ng praktikal na paggamit, pinapanatili nito ang katatagan sa isang spectrum ng mga kondisyon, na nagpapakita ng pagiging maaasahan, karamihan sa circuitry na hinihingi ng matagal, pare -pareho ang pagganap sa paglipas ng panahon.

|
Numero ng pin |
Pangalan ng pin |
Paglalarawan |
|
Pin 1 |
Emitter |
Kasalukuyang mga supply sa labas ng emitter terminal na ito |
|
Pin 2 |
Base |
Ang daloy ng kasalukuyang sa pamamagitan ng terminal na ito ay kumokontrol sa
Kasalukuyang supply sa pagitan ng mga terminal ng Emitter & Collector. |
|
Pin 3 |
Kolektor |
Kasalukuyang daloy sa buong terminal na ito |
|
Tampok/Pagtukoy |
Mga detalye |
|
Uri ng transistor |
NPN |
|
Bilang ng mga terminal |
3 |
|
Uri ng pakete |
TO-92 |
|
Pag -dissipation ng Power |
650 MW |
|
Pinakamataas na Kolektor Kasalukuyang (IC MAX) |
5 A / 500 Ma |
|
Kolektor-sa-emitter boltahe (VCE) |
20 v |
|
Kolektor-sa-base boltahe (VCB) |
40 v |
|
Emitter-to-base boltahe (VBE) |
5 v |
|
Maximum na dissipation ng kolektor (PC) |
625 MW |
|
Dalas ng paglipat (ft) |
150 MHz |
|
DC Kasalukuyang Gain (HFE) Min & Max |
64 hanggang 202 |
|
Makakuha ng saklaw |
40 (min) hanggang 300 (max) |
|
Kumpletong PNP Transistor |
SS9012 |
|
Imbakan at temperatura ng operating |
-55 ° C hanggang +150 ° C. |
|
Alternatibo/katumbas na transistor |
S9013, 2N4401, S8050, 2N3904, BC547, BC338, BC337,
2N2222 |
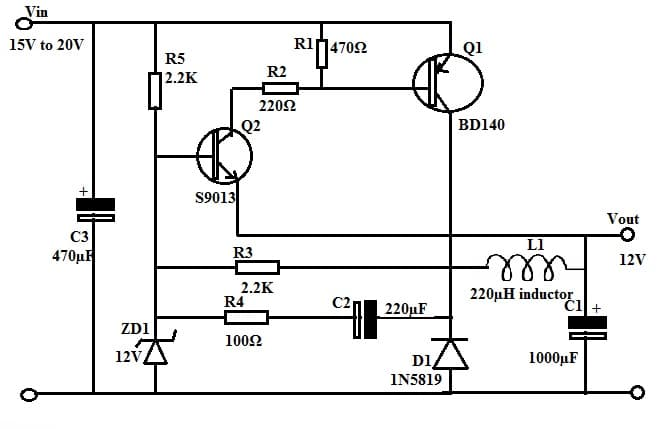
Sa mga modernong disenyo ng supply ng kuryente, ang mga integrated circuit ay pinapahalagahan para sa kanilang kahusayan.Ang pamamaraang ito, gayunpaman, ang pag-agaw ng isang pares ng mga transistor na nakahanay sa mga mahahalagang sangkap upang mabago ang isang 15V-20V input sa isang matatag na output ng 12V.Nagtatampok ang circuit ng mga transistor na Q1-BD140 at Q2-S9013, na gumagamit ng mga elemento tulad ng D1-1N5819 Schottky Diode para sa pagwawasto, isang Zener Diode (ZD1) para sa regulasyon ng boltahe, mga capacitor (C1, C2, C3) para sa pag-filter, mga resistor (R1,R2, R3, R4, R5) para sa biasing at paglilimita, at ang inductance L1 para sa pag -iimbak ng enerhiya.Ang maingat na pagpupulong sa pamamagitan ng diagram ng eskematiko ay nagsisiguro ng tumpak na kasalukuyang modulation at pare -pareho ang boltahe ng output, isang testamento sa kakayahang magamit nito sa iba't ibang mga aplikasyon.

Ang Q1-BD140 ay kumikilos bilang pangunahing switch, na nakikipagtulungan nang malapit sa L1 at D1.Kasama sa disenyo ng circuit ang parehong mga transistor ng NPN at PNP upang gumawa ng isang feedback loop para sa control frequency.Ang isang sopistikadong sistema ng pagsubaybay sa boltahe sa pamamagitan ng R4 at C2, kasama ang suporta mula sa Zener diode ZD1, pinapanatili ang output sa 12V kahit na ang mga antas ng pag -input ay nag -aalinlangan.Sa pagtanggap ng pag-input ng DC, ang Q2-S9013 ay naging aktibo sa pamamagitan ng R5, hindi direktang modulate ang conductivity ng Q1.Ang kasalukuyang gabay sa pamamagitan ng Q1's emitter sa base ay nakadirekta sa L1, na may Q2 na nangangasiwa sa proseso, na naiimpluwensyahan ng regulated boltahe ng ZD1.Kapag ang output ay lumampas sa 12V, patayin ang Q2, na huminto sa kasalukuyang dumadaloy sa pamamagitan ng Q1, na nagtatampok ng isang aktwal na pangangailangan para sa pare -pareho na pagganap sa ilalim ng pagbabagu -bago ng mga pangyayari.
Para sa matagal na kahusayan at kaligtasan, maraming mga praktikal na hakbang ang dapat sundin.Kasama dito ang pag-capping ng operating boltahe ng S9013 transistor sa ibaba ng 20V, na isinasama ang isang angkop na kasalukuyang naglilimita sa risistor, at tinitiyak ang tumpak na mga pag-align ng pin.Bukod dito, ang pagpapanatili ng mga koneksyon sa pag -load sa ibaba ng 500mA at mga temperatura ng operating sa pagitan ng -55 at +150 degree Celsius ay pinapayuhan na matiyak na ang matatag na pagiging maaasahan.Ang nasabing pag-iingat ay nasuri sa pamamagitan ng patuloy na pagsubok at pag-ulit, na nagpapahiwatig ng isang timpla ng kaalaman sa kaalaman at praktikal na karanasan sa pagsusumikap para sa pangmatagalang pagpapatakbo.
Ang S9013 transistor ay nagpapakita ng kaunting pagkonsumo ng kuryente, na ginagawa itong isang kaakit-akit na kandidato para sa mga pagsusumikap na mababa ang boltahe.Ito ay kilalang itinampok sa magkakaibang mga aplikasyon dahil sa kapuri -puri na mga kakayahan sa pamamahala ng enerhiya.Ipinagmamalaki ng transistor ang kahanga -hangang pakinabang ng DC at nangangailangan lamang ng isang hindi pagkakasunud -sunod na base na kasalukuyang upang manipulahin ang napakaraming mga alon ng kolektor, sa gayon ang pag -optimize ng paggamit ng enerhiya.Bilang karagdagan, ang mababang saturation boltahe sa pagitan ng kolektor at emitter ay nag -aambag sa pinahusay na kahusayan ng enerhiya.Ang compact na istraktura nito ay mahalaga sa mga kapaligiran kung saan ang pag -maximize ng puwang ay nauna.Maaari mong pahalagahan ang kakayahang magamit at ang mga pang-ekonomiyang solusyon na dinadala nito sa mga proyekto na sensitibo sa gastos, na nagpapahintulot sa pagbabago nang walang mga mapagkukunan ng pinansiyal.Sa mga praktikal na sitwasyon, madalas kang mag -gravitate sa mga sangkap na nangangako ng pagiging maaasahan at nabawasan ang pagkonsumo ng enerhiya.Ang mga katangiang ito ay nag -aambag sa pinalawak na aparato ng mga lifespans at nabawasan ang mga gastos sa pagpapatakbo.
Ang S9013 ay hindi kung wala ang mga limitasyon nito, dahil nakikipaglaban ito sa mga paghihigpit na kapangyarihan at mga kakayahan sa paghawak ng boltahe at isang limitadong saklaw ng pagtugon sa dalas.Ang mga hadlang na ito ay maaaring limitahan ang pagiging epektibo nito sa mga high-power o broadband frequency application, na nangangailangan ng isang madiskarteng pagpili ng mga sangkap batay sa inilaang mga kinakailangan sa proyekto.Ang pagiging isang polarized na aparato, hinihingi nito ang kawastuhan sa mga koneksyon sa terminal;Ang hindi tamang mga kable ay maaaring magresulta sa agarang mga isyu sa pagpapatakbo o unti -unting pagkasira sa paglipas ng panahon.Ang aspetong ito ay nangangailangan ng maingat na pagsasaalang -alang sa panahon ng pag -install at madalas na tumawag para sa kadalubhasaan.Ang mga pananaw mula sa karanasan ay nagpapakita na ang mga menor de edad na pagkakamali sa mga kable ay maaaring humantong sa malaking pagkabigo ng system, na binibigyang diin ang kahalagahan ng tumpak na mga proseso ng pagpupulong at komprehensibong pagsubok upang mapanatili ang integridad at pag -andar ng aparato.
Ang S9013 transistor ay may hawak na isang natatanging posisyon sa electronics dahil sa kakayahang magamit nito, na nagmula sa isang 20V kolektor-emitter boltahe na rating.Ang katamtamang katangian ng boltahe na ito ay nag -aambag sa pagiging maaasahan nito sa isang malawak na hanay ng mga praktikal na aplikasyon.
Ang S9013 ay pinasadya para sa mga gawain ng audio amplification, na partikular na nakatutustos sa mga kahilingan sa mababang kapangyarihan.Malawakang isinama ito sa mga personal na aparato, kabilang ang mga radio, alarma, at mga tagatanggap ng komunikasyon.Ang paghahatid ng pare -pareho na katapatan ng audio, pagyamanin ang iyong pakikipag -ugnayan, nakakakuha ng pagpapahalaga mula sa iyo na nakatuon sa masalimuot na mga circuit ng audio.
Ang pagkakaroon ng isang 500mA kolektor ng kasalukuyang kakayahan, ang S9013 ay higit sa pagmamaneho ng mga relay at integrated circuit (ICS).Ang kasalukuyang paghawak ng katapangan na ito ay tumatanggap ng mga high-power LED at iba't ibang mga proseso ng paglilipat, na ginagawang isang pangunahing elemento ang transistor sa mga circuit na humihiling ng pagiging maaasahan.Ang adeptness nito sa pag-andar sa mga high-current na mga sitwasyon ay tumutulong sa pagtatayo ng mga elektronikong sistema na mabilis na tumugon at pabago-bago.
Higit pa sa mga tungkulin nito sa mga gawain sa audio at pagmamaneho, ang S9013 ay mahusay na gumana bilang isang switch, amplifier, o rectifier sa loob ng mga high-frequency circuit.Ang kakayahang umangkop na ito ay mahalaga sa masalimuot na mga disenyo ng circuit, kung saan ang mga sangkap ay dapat na adaptively na magsagawa ng iba't ibang mga tungkulin.Maaari mong regular na umaasa sa mga katangian ng multi-functional na ito upang likhain at ipatupad ang mga makabagong solusyon sa elektronikong disenyo, tinitiyak ang parehong pagganap at pagiging maaasahan.
Mangyaring magpadala ng isang pagtatanong, tutugon kami kaagad.
sa 2024/12/16
sa 2024/12/16
sa 8000/04/18 147758
sa 2000/04/18 111938
sa 1600/04/18 111349
sa 0400/04/18 83721
sa 1970/01/1 79508
sa 1970/01/1 66914
sa 1970/01/1 63062
sa 1970/01/1 63012
sa 1970/01/1 54081
sa 1970/01/1 52131