
Ang 2SC5200 ay isang high-power NPN transistor mula sa Toshiba.Ang transistor na ito ay madalas na ginagamit sa audio frequency (AF) amplifier at high-power audio circuit.Ang kolektor ng kasalukuyang at mataas na kasalukuyang pakinabang ay ginagawang isang mainam na pagpipilian para sa mga aplikasyon na nangangailangan ng matatag na pagganap.Ang package ng TO-264 ay nakapaloob sa transistor na ito, na sumusuporta sa isang kolektor-emitter boltahe (VCE) ng 230V at isang kolektor na kasalukuyang 30A, na nagbibigay-daan sa paggamit nito sa isang malawak na hanay ng mga aparato tulad ng telebisyon, mga audio system, mobile phone, atMga kontrol sa industriya.
Ginawa upang matiis ang mga hinihingi na kondisyon, ang 2SC5200 ay naging isang go-to component para sa parehong mga bagong disenyo at bilang isang kapalit para sa TTA5200.Ang kapasidad nito upang mahawakan ang mataas na kapangyarihan at kasalukuyang nagsisiguro na nakatayo ito sa patuloy na hinihingi ng mga application na may mataas na kapangyarihan.Sa maselan na mga audio system, ang mataas na kasalukuyang pakinabang ng transistor sa pagpapanatili ng kalinawan at kapangyarihan.Ang kakayahang magamit nito ay karagdagang ipinapakita sa pamamagitan ng madalas na hitsura nito sa magkakaibang mga kapaligiran, mula sa katatagan ng mga sistema ng kontrol sa industriya hanggang sa mabilis na mga pangangailangan ng komunikasyon ng mga mobile device.
Sa mataas na kolektor ng kasalukuyang at paglilipat ng dalas ng mga sitwasyon, ang 2SC5200 ay maaaring magpainit nang mabilis, nangangailangan ng mahusay na pamamahala ng thermal.Ang pagsasama ng mga heat sink ay gumaganap ng isang papel sa pagpigil sa sobrang pag -init ng circuit, lalo na sa mga disenyo ng circuit ng amplifier kung saan ang matatag na pagganap at kahabaan ng sangkap ay mga prayoridad.Ang pagiging epektibo kung saan pinamamahalaan ang dissipation ng init ay maaaring makaapekto sa pangkalahatang pagiging maaasahan at kahusayan ng system.
Kadalasan ipinares sa pantulong na 2SA1943, ang 2SC5200 ay nagtatatag ng isang synergy na katulad sa balanseng operasyon ng mga amplifier ng Class B na gumagamit ng mga push-pull circuit.Ang pagpapares na ito ay hindi lamang teknikal ngunit isinasalin sa paghahatid ng de-kalidad na audio output, resonating na may kalinawan at lalim.Maraming madalas na gumagamit ng thermal grasa o tambalan sa pagitan ng transistor at ang heat sink nito upang mapabuti ang kahusayan ng paglipat ng init, tinitiyak na ang mga transistor ay nagpapatakbo sa ilalim ng pinakamainam na mga kondisyon.
Ang praktikal na pagpapatupad ng 2SC5200 ay nangangailangan ng isang masigasig na mata sa pamamahala ng thermal upang maiwasan ang thermal runaway, isang karaniwang hamon sa mga high-fidelity audio amplifier.Ang paggamit ng mga naitugmang pares tulad ng 2SC5200 at 2SA1943 ay maaaring makabuluhang mabawasan ang pagbaluktot.Bukod dito, ang pagsasama ng mga over-temperatura na proteksyon ng mga circuit ay nagsisilbing isang pangangalaga laban sa labis na init, na maaaring makompromiso ang kahabaan ng pagpapatakbo ng mga transistor.
Ang matatag na disenyo at kakayahan ng sangkap ay naglalarawan ng nuanced na proseso ng pagpili para sa pagbuo ng maaasahan at mahusay na mga elektronikong sistema.Ang madiskarteng pagpapares ng 2SC5200 kasama ang 2SA1943 ay hindi lamang mapakinabangan ang pagganap ngunit din ang pag -navigate sa mga manipis na linya sa pagitan ng kapangyarihan, kahusayan, at tibay.Ang maalalahanin na diskarte na ito sa elektronikong disenyo ay sumasalamin sa isang malalim na pag-unawa sa parehong mga teknikal at emosyonal na mga elemento na nagtutulak sa pag-unlad ng mga high-power electronic system.
At 2SD1313
At 2SC5242
At 2SC3320
At FJL4315
At MJL3281A
At KTC5242
At TTC5200
At MJL13002A
At 2SA1943

Ang 2SC5200 transistor ay dinisenyo na may tatlong pangunahing mga terminal na integral sa operasyon nito sa loob ng iba't ibang mga circuit:
Ang base terminal ay nagsisilbing input pin na kumokontrol sa biasing ng transistor.Sa pamamagitan ng paglalapat ng isang maliit na kasalukuyang o boltahe, kinokontrol ng base ang daloy ng kasalukuyang sa pagitan ng kolektor at ng emitter.Ang pakikipag -ugnay na ito ay hinihiling sa pag -andar ng transistor at makikita bilang isang gateway na nagdidikta sa estado ng pagpapatakbo, maging cutoff, aktibo, o saturation.
Ang kolektor ay ang terminal kung saan ang pangunahing kasalukuyang daloy.Nakakonekta sa pag -load sa isang circuit, pinadali nito ang paglipat ng kasalukuyang mula sa panlabas na mapagkukunan ng kapangyarihan sa pamamagitan ng transistor sa emitter.Ang papel ng kolektor ay kinakailangan sa pagpapalakas ng kuryente at paglipat ng mga operasyon.
Ang emitter ay nagsisilbing exit point para sa kasalukuyang dumadaloy sa transistor.Karaniwan itong konektado sa lupa o zero potensyal ng circuit, tinitiyak ang mahusay na kasalukuyang exit.Nakumpleto nito ang landas ng circuit at nagpapatatag ng pangkalahatang operasyon.
Sa mga praktikal na sitwasyon, ang pansin ay dapat ibigay sa tumpak na pagsasaayos ng mga pin na ito.Sa mga sistema ng pagpapalakas ng audio, ang tamang biasing sa base ay maaaring mabawasan ang pagbaluktot, pagpapahusay ng katapatan ng acoustic.Sa paglilipat ng mga aplikasyon, ang tumpak na control ng base ay mabuti para sa mabilis na paglipat sa pagitan ng mga kondaktibo at di-conductive na estado, na tinitiyak ang pinakamainam na pagganap.Ang epekto ng matatag na emitter grounding sa thermal katatagan at pagiging maaasahan ng transistor.Ang pagtiyak ng isang solidong koneksyon sa lupa ay nakakatulong na mapawi ang sobrang pag-init at nagtataguyod ng pangmatagalang katatagan ng pagpapatakbo para sa parehong elektronikong pang-industriya at consumer.Bilang karagdagan, mahalaga ang mahusay na koneksyon sa pagkolekta ng kolektor.Ang mga maling koneksyon sa pag -load ay maaaring magresulta sa suboptimal na pagganap at potensyal na pinsala sa transistor.Ang mga mahusay na gawa ng layout na suportado ng masusing kasalukuyang at mga kalkulasyon ng boltahe ay makakatulong na matiyak na ang 2SC5200 ay nagpapatakbo sa loob ng mga parameter nito, na nagbibigay ng pare-pareho at maaasahang pagganap.
|
Pagtukoy |
Detalye |
|
I -type |
High-power NPN transistor |
|
Package |
TO-264 |
|
Application |
Audio Amplifier (HIFI) |
|
Lumilipat |
Madaling i -on/off |
|
Dalas ng operasyon |
Mababa sa mataas na dalas ng mga saklaw |
|
Power Drop |
Mababa kapag sa |
|
Harmonic distorsyon |
Mababa |
|
Dalas ng paglipat |
30 MHz |
|
Kolektor Kasalukuyang (IC) |
15a |
|
Emitter sa base boltahe (VBE) |
5v |
|
Kolektor sa Emitter Voltage (VCE) |
230v |
|
Base kasalukuyang (IB) |
1.5a |
|
Temperatura ng pagpapatakbo |
-55 ° C hanggang 150 ° C. |
|
Power Dissipation (PD) |
150W |

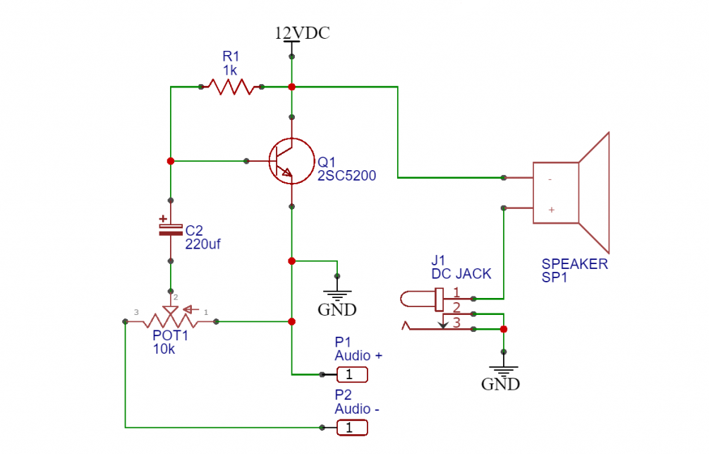
Ang isang functional audio amplifier circuit ay maaaring itayo gamit ang isang 2SC5200 transistor.Kasama sa setup na ito ang isang 0.5W 8-OHMS loudspeaker, isang 10k potentiometer, isang 1K risistor, isang 220uf capacitor, isang 12V DC power supply, isang 3.5mm DC jack, at isang tinapay.
Ang operasyon ng circuit ay nagsisimula sa isang audio signal mula sa isang mapagkukunan tulad ng isang smartphone o PC.Una, ang audio signal ay pinakain sa pamamagitan ng isang potentiometer, na nagpapahintulot sa gumagamit na ayusin ang antas ng boltahe ng input at mahalagang kontrolin ang dami.Pagkatapos, hinaharangan ng isang kapasitor ang anumang sangkap ng DC sa loob ng signal, tinitiyak na ang sangkap ng AC lamang ang nakarating sa base terminal ng transistor.Ang sangkap na AC na ito ay mabuti para sa pagpapalakas ng audio.Susunod, sa pag -abot sa base, ang 2SC5200 transistor ay nagpapalakas ng signal, na nagbabago ng isang malabong bulong ng tunog sa isang matatag, malinaw na output.Ang amplified output ay nakuha mula sa terminal ng kolektor at na -ruta sa negatibong terminal ng loudspeaker.Panghuli, ang positibong terminal ng loudspeaker ay direktang konektado sa suplay ng kuryente.
Dahil sa malaking lakas ng pagpapalakas na kasangkot, ang transistor ay bumubuo ng init.Ang isang heat sink ay nagtatrabaho upang maiwasan ang sobrang pag -init, sa gayon pinapanatili ang mahusay na operasyon at pagpapalawak ng kahabaan ng aparato.Ang pag-iingat na ito ay isang mahusay na itinuturing na kasanayan upang matiyak na ang mga sangkap ay patuloy na naghahatid ng mataas na pagganap sa paglipas ng panahon.Ang inilarawan na audio amplifier circuit ay natagpuan ang paggamit nito sa maraming praktikal na mga sitwasyon.Karaniwang ginagamit ito sa mga studio ng pag-record ng musika kung saan ang pagkuha at muling paggawa ng tunog ng mataas na katapatan ay isang sining at isang agham.Ang circuit ay integral din sa pag -unlad ng teknolohiyang acoustic ng militar, pagpapahusay ng tumpak na pagpapalakas ng mga tunog ng alon para sa epektibong paglawak.Bilang karagdagan, ang mga sistema ng HVAC radar ay nakikinabang mula sa circuit na ito dahil pinapalakas nito ang mga signal ng tunog, pagpapabuti ng mga kakayahan sa pagtuklas.Ang mga magkakaibang aplikasyon na ito ay nagbabalangkas sa kakayahang umangkop at kaugnayan ng 2SC5200 transistor sa iba't ibang larangan ng mataas na pusta.
Ang 2SC5200 transistor ay pinahahalagahan para sa kakayahang umangkop sa isang malawak na hanay ng mga gamit.Ito ay higit sa:
• Mga amplifier ng dalas ng audio
• Mga daluyan ng switch ng kuryente
• Mga circuit ng AF/RF
• Mataas na kasalukuyang paglilipat ng naglo -load ng hanggang sa 15A
• Mga aparato ng mababang rate ng pagpatay
• Mga pagsasaayos ng push-pull
• Mataas na lakas na audio circuit
• Mataas na kasalukuyang mga circuit
• Mga circuit ng regulator ng boltahe
• Mga daluyan na circuit circuit
Ang mga katangiang ito ay ginagawang angkop para sa 200W stereo system, na nangangailangan ng isang dalas na tugon mula 5Hz hanggang 100kHz at isang sensitivity ng 0.75VRMS.Ang 2SC5200 transistor ay may isang natatanging tatlong-digit na numero na nagpapahiwatig ng pagsunod sa mga pamantayan ng PB-free o ROHS.Ang pagsunod na ito ay mabuti para sa mga disenyo ng elektronikong responsable sa kapaligiran, na nagbibigay sa iyo ng tiwala sa pagsunod sa produkto sa pandaigdigang kaligtasan at mga alituntunin sa kapaligiran.
Ang detalyadong paggalugad ng 2SC5200 transistor na istruktura ng istruktura, mga mekanismo ng pagpapatakbo, at praktikal na pag-deploy ay nagpapakita ng papel nito sa pagpapahusay ng pagganap at pagiging maaasahan ng mga high-power audio circuit at higit pa.Upang ganap na magamit ang mga kakayahan ng 2SC5200, ang partikular na diin sa mahusay na pamamahala ng thermal at pagsunod sa mga pamantayan sa regulasyon ay mahalaga.Tinitiyak nito na ang transistor ay hindi lamang nakakatugon ngunit lumampas sa mga inaasahan sa pagganap sa iba't ibang mga hinihingi na kapaligiran, na sa huli ay sumasalamin sa patuloy na pagsulong at makabagong aplikasyon sa larangan ng elektronika.
Mangyaring magpadala ng isang pagtatanong, tutugon kami kaagad.
sa 2024/10/8
sa 2024/10/8
sa 8000/04/18 147757
sa 2000/04/18 111932
sa 1600/04/18 111349
sa 0400/04/18 83719
sa 1970/01/1 79508
sa 1970/01/1 66894
sa 1970/01/1 63010
sa 1970/01/1 62998
sa 1970/01/1 54081
sa 1970/01/1 52114