
Ang PIC16F876 Ang Microcontroller ay nagdadala ng isang malakas na timpla ng pagganap at kadalian ng paggamit, ginagawa itong isang praktikal na pagpipilian para sa maraming mga aplikasyon.Ang 8-bit na CMOS flash-based na microcontroller na ito, na nagtatampok ng arkitektura ng PIC® ng Microchip, ay umaangkop sa isang hanay ng mga aparato sa 28-pin package at katugma sa mga nakaraang modelo ng PIC tulad ng PIC16C5X, PIC12CXXX, at PIC16C7X.Pinapayagan ng arkitektura ang mabilis na 200-NANOSECOND na pagpapatupad ng pagtuturo, na sumusuporta sa parehong bilis at kahusayan.
Sa pamamagitan ng 256 byte ng memorya ng data ng EEPROM, built-in na self-programming, at pag-debug ng in-circuit, ang microcontroller na ito ay nakatayo para sa kakayahang umangkop sa iba't ibang mga gawain.Kasama dito ang limang mga channel ng 10-bit na analog-to-digital conversion (ADC), kapaki-pakinabang para sa mga aplikasyon ng analog, at nilagyan ng dalawang karagdagang mga timer, pagkuha/ihambing/PWM function, at maraming mga port ng komunikasyon.Ang mga port ay maaaring mai-configure bilang alinman sa isang three-wire serial peripheral interface (SPI) o isang two-wire inter-integrated circuit (I2C) bus, kasama ang isang unibersal na asynchronous receiver transmitter (USART) para sa kakayahang umangkop na paglilipat ng data.Sama -sama, ang mga tampok na ito ay nagpapaganda ng pagiging angkop nito sa mga patlang tulad ng automotive, pang -industriya, appliance, at electronics ng consumer.




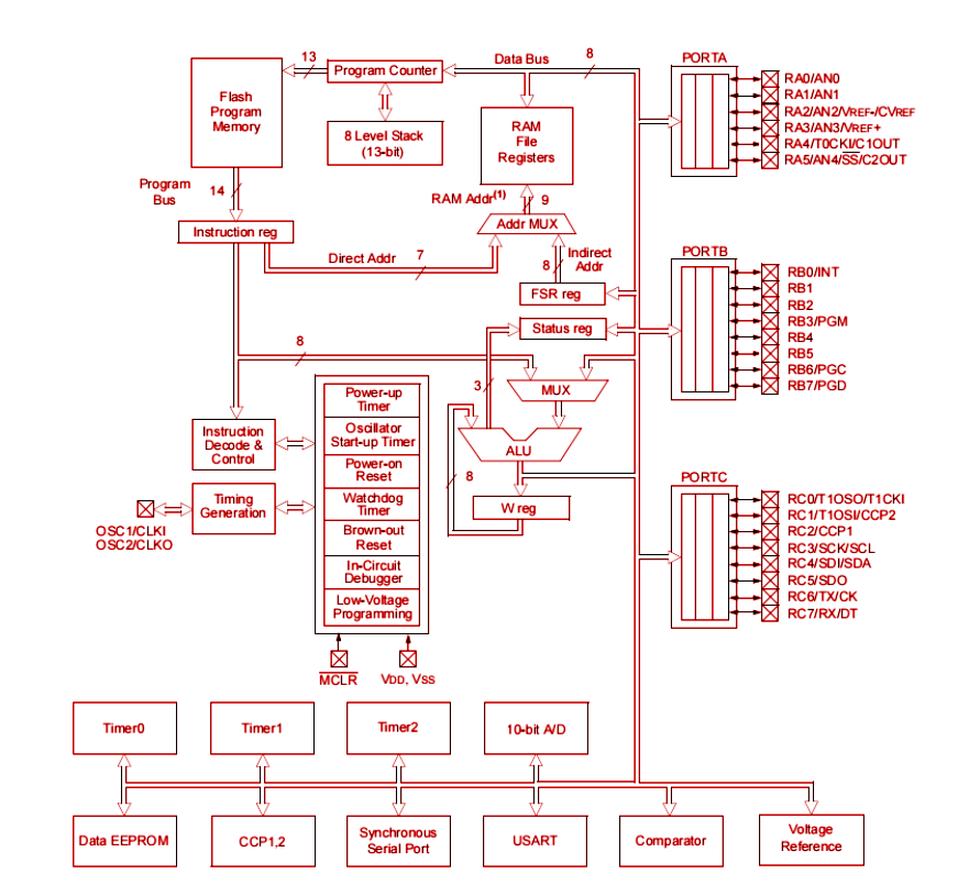
Ang arkitektura ng microcontroller na ito ng CPU ay pinapasimple ang pag -aaral, na may 35 mga tagubilin lamang upang makabisado.Ang lahat ng mga tagubilin ay single-cycle, maliban sa mga sanga ng programa na kumukuha ng dalawang siklo.Ang pagpapatakbo sa bilis ng hanggang sa 20 MHz, pinangangasiwaan nito ang hinihingi na mga gawain habang pinapanatili ang kahusayan.Ang istraktura ng memorya ay may kasamang hanggang sa 8k x 14 na mga salita ng memorya ng programa ng flash, 368 x 8 byte ng RAM, at 256 x 8 byte ng EEPROM, na nagbibigay ng sapat na imbakan para sa parehong mga programa at data.
Sa pamamagitan ng tatlong built-in na mga timer at isang hanay ng iba pang mga tampok, ang microcontroller na ito ay maayos na handa upang pamahalaan ang iba't ibang mga gawain.Ang Timer0 ay isang 8-bit timer/counter na may 8-bit prescaler.Ang Timer1 ay isang 16-bit timer/counter na may prescaler at maaaring madagdagan sa panahon ng pagtulog sa pamamagitan ng isang panlabas na kristal.Ang Timer2 ay isa pang 8-bit timer na may isang 8-bit na rehistro ng panahon, prescaler, at postscaler.Kasama rin sa aparato ang dalawang capture, ihambing, at ang mga module ng PWM (Pulse Width Modulation), kasama ang mga magkakasabay at asynchronous na mga interface ng komunikasyon tulad ng SPI, I2C, at Usart.
Ang PIC16F876 ay nagsasama ng isang 10-bit na analog-to-digital converter na may hanggang sa 8 mga channel, na pinapayagan itong hawakan ang iba't ibang mga analog input para sa tumpak na mga sukat.Bilang karagdagan, mayroon itong dalawang mga analog na paghahambing na may mga naka-program na on-chip boltahe na mga pagpipilian sa sanggunian at nababaluktot na multiplexing ng input, ginagawa itong maraming nalalaman para sa mga aplikasyon ng analog na nangangailangan ng pare-pareho na pagganap.
Ang microcontroller na ito ay idinisenyo para sa kakayahang umangkop at pagiging maaasahan, na nagtatampok ng isang kahanga -hangang 100,000 burahin/isulat ang mga siklo para sa pinahusay na memorya ng flash at 1,000,000 burahin/sumulat ng mga siklo para sa data EEPROM.Ang data EEPROM ay binuo upang mapanatili ang data sa loob ng higit sa 40 taon, tinitiyak ang katatagan ng data sa paglipas ng panahon.Sinusuportahan nito ang in-circuit serial programming (ICSP) sa pamamagitan ng dalawang pin, pagpapagana ng madaling pag-update at pagbabago.Watchdog Timer (WDT) at mode na Pag-save ng Power na Idagdag sa pagiging maaasahan nito, kasama ang proteksyon ng code para sa dagdag na seguridad.
Itinayo gamit ang mababang-kapangyarihan na teknolohiya ng CMOS, ang PIC16F876 ay mahusay na nagpapatakbo sa isang saklaw ng boltahe na 2.0V hanggang 5.5V, na ginagawang angkop para sa iba't ibang mga pag-setup ng kuryente.Ang ganap na static na disenyo ay nagbibigay-daan upang mahawakan ang mga aplikasyon ng mababang-kapangyarihan, habang nag-aalok ng parehong mga saklaw ng komersyal at pang-industriya na temperatura, na binibigyan ito ng maraming kakayahan sa iba't ibang mga kapaligiran.
Mga teknikal na pagtutukoy, katangian, mga parameter, at maihahambing na mga bahagi para sa microchip na teknolohiya PIC16F876A-I/SS microcontroller.
| I -type | Parameter |
| Oras ng tingga ng pabrika | 8 linggo |
| Bundok | Surface Mount |
| Uri ng pag -mount | Surface Mount |
| Package / Kaso | 28-ssop (0.209, 5.30mm lapad) |
| Bilang ng mga pin | 28 |
| Data Converters | A/D 5X10B |
| Bilang ng I/OS | 22 |
| Mga timer ng tagapagbantay | Oo |
| Temperatura ng pagpapatakbo | -40 ° C ~ 85 ° C TA |
| Packaging | Tube |
| Serye | PIC® 16F |
| Nai -publish | 1997 |
| Code ng JESD-609 | E3 |
| PBFree code | Oo |
| Bahagi ng Bahagi | Aktibo |
| Antas ng Sensitivity ng kahalumigmigan (MSL) | 1 (walang limitasyong) |
| Bilang ng mga pagtatapos | 28 |
| Code ng ECCN | EAR99 |
| Pagtatapos ng terminal | Matte Tin (SN) |
| Karagdagang tampok | Nagpapatakbo sa 4V minimum na supply |
| Posisyon ng terminal | Dual |
| Form ng terminal | Gull Wing |
| Temperatura ng rurok ng rurok (° C) | 260 |
| Supply boltahe | 5v |
| Kadalasan | 20MHz |
| Oras@peak reflow temperatura-max (s) | 40 |
| BASE PART NUMBER | PIC16F876A |
| Bilangin ng pin | 28 |
| Mga suplay ng kuryente | 5v |
| Interface | I2C, SPI, SSP, UART, Usart |
| Laki ng memorya | 14kb |
| Uri ng Oscillator | Panlabas |
| Nominal na supply ng kasalukuyang | 1.6MA |
| Laki ng RAM | 368 x 8 |
| Boltahe - Supply (VCC/VDD) | 4v ~ 5.5V |
| UPS/UCS/Peripheral ICS Type | Microcontroller, risc |
| Bilang ng mga piraso | 8 |
| Pangunahing processor | Pic |
| Peripheral | |
| Uri ng memorya ng programa | Flash |
| Laki ng pangunahing | 8-bit |
| Laki ng memorya ng programa | 14kb (8k x 14) |
| Pagkakakonekta | I2C, SPI, UART/Usart |
| Bit size | 8 |
| Oras ng pag -access | 20 μs |
| May ADC | Oo |
| DMA Channels | Hindi |
| Lapad ng Bus ng Data | 8B |
| Bilang ng mga timer/counter | 3 |
| Address ng lapad ng bus | 8B |
| Density | 112 KB |
| Laki ng eeprom | 256 x 8 |
| Pamilya ng CPU | Pic |
| Bilang ng mga channel ng ADC | 5 |
| Bilang ng mga channel ng PWM | 2 |
| Bilang ng mga channel ng I2C | 1 |
| Taas | 1.83mm |
| Haba | 10.34mm |
| Lapad | 5.38mm |
| Abutin ang SVHC | Walang SVHC |
| Radiation Hardening | Hindi |
| Katayuan ng ROHS | Sumunod ang ROHS3 |
| Libre ang Lead | Libre ang Lead |
| Bahagi ng bahagi | PIC16F876A-I/SS | PIC16F767-I/SS | PIC16F73-I/SS | PIC16F76-I/SS |
| Tagagawa | Teknolohiya ng Microchip | Teknolohiya ng Microchip | Teknolohiya ng Microchip | Teknolohiya ng Microchip |
| Package / Kaso | 28-ssop (0.209, 5.30mm lapad) | 28-ssop (0.209, 5.30mm lapad) | 28-ssop (0.209, 5.30mm lapad) | 28-ssop (0.209, 5.30mm lapad) |
| Bilang ng mga pin | 28 | 28 | 28 | 28 |
| Lapad ng Bus ng Data | 8 b | 8 b | 8 b | 8 b |
| Bilang ng I/O. | 22 | 25 | 22 | 22 |
| Interface | I2C, SPI, SSP, UART, Usart | I2c, spi, uart, usart | I2C, SPI, SSP, UART, Usart | I2C, SPI, SSP, UART, Usart |
| Laki ng memorya | 14 KB | 14 KB | 14 KB | 7 KB |
| Supply boltahe | 5 v | 5 v | 5 v | 5 v |
| Peripheral | Brown-out detect/reset, ... | Brown-out detect/reset, ... | Brown-out detect/reset, ... | Brown-out detect/reset, ... |


| Bahagi ng bahagi | Paglalarawan | Tagagawa |
| PIC16F876T-04I/KAYA | Mga Microcontroller at Processors 8-bit, Flash, 4 MHz, RISC Microcontroller, PDSO28, 0.300 Inch, Plastic, MS-013, SO-28 | Microchip Technology Inc. |
| PIC16F876T-04/KAYA | Mga Microcontroller at Processors 8-bit, Flash, 4 MHz, RISC Microcontroller, PDSO28, 0.300 Inch, Plastic, MS-013, SO-28 | Microchip Technology Inc. |
| PIC16F876-04I/PM | Mga Microcontroller at Processors 8-bit, Flash, 4 MHz, RISC Microcontroller, PDIP28, plastic, DIP-28 | Microchip Technology Inc. |
| PIC16F876T-04/PQ | Microcontroller at processors 8-bit, flash, 4 MHz, RISC microcontroller, pqfp44, 10 x 10 mm, 2 mm taas, sukatan, plastik, qfp-44 | Microchip Technology Inc. |
| PIC16F876-04/L. | Mga Microcontroller at Processors 8-bit, Flash, 4 MHz, RISC Microcontroller, PQCC44, Plastik, LCC-44 | Microchip Technology Inc. |
| PIC16F876T-04/L. | Mga Microcontroller at Processors 8-bit, Flash, 4 MHz, RISC Microcontroller, PQCC44, Plastik, LCC-44 | Microchip Technology Inc. |
| PIC16F876T-04I/PT | Microcontroller at processors 8-bit, flash, 4 MHz, RISC microcontroller, PQFP44, 10 x 10 mm, 1 mm taas, plastik, TQFP-44 | Microchip Technology Inc. |
| PIC16F876-04/PQ | Microcontroller at processors 8-bit, flash, 4 MHz, RISC microcontroller, pqfp44, 10 x 10 mm, 2 mm taas, sukatan, plastik, qfp-44 | Microchip Technology Inc. |
| PIC16F876-04I-SP | Mga Microcontroller at Processors 8-bit, Flash, 4 MHz, RISC Microcontroller, PDIP28, 0.300 Inch, Skinny, Plastic, MO-095, DIP-28 | Microchip Technology Inc. |
| PIC16F876-04I/KAYA | Mga Microcontroller at Processors 8-bit, Flash, 4 MHz, RISC Microcontroller, PDSO28, 0.300 Inch, Plastic, MS-013, SO-28 | Microchip Technology Inc. |
Sa mga sistema ng automotiko, ang PIC16F876 ay madalas na ginagamit para sa pagkontrol ng mga sensor, pamamahala ng mga signal, at pagproseso ng data mula sa iba't ibang mga sangkap.Ang analog-to-digital na conversion at mga kakayahan ng modyul ng lapad ng pulso ay ginagawang kapaki-pakinabang sa pagsubaybay sa mga parameter ng engine at pagkontrol ng mga actuators, na nagbibigay ng maaasahang pagganap para sa mga pag-andar ng sasakyan.
Ang mga matatag na tampok ng PIC16F876, kabilang ang maraming mga timer, interface ng komunikasyon, at mga kakayahan sa analog, angkop ito para sa mga gawain sa pang -industriya.Maaari itong makontrol ang makinarya, hawakan ang mga input ng sensor, at paganahin ang tumpak na tiyempo at paghawak ng data sa mga proseso ng pagmamanupaktura, pagtulong sa pagpapanatili ng pagkakapare -pareho at kawastuhan sa mga pang -industriya na operasyon.
Ang kagalingan ng microcontroller na ito ay ginagawang perpekto para sa mga modernong kagamitan, kung saan maaari itong hawakan ang iba't ibang mga pag -andar, mula sa kontrol ng motor sa mga washing machine hanggang sa pamamahala ng sensor sa mga matalinong thermostat.Ang mode na makatipid ng lakas at malawak na saklaw ng boltahe ng operating ay partikular na kapaki-pakinabang sa mga aplikasyon ng appliance kung saan pinahahalagahan ang kahusayan ng enerhiya.
Sa mga elektronikong consumer, ang PIC16F876 ay namamahala ng mga gawain na nagsasangkot ng mga interface ng gumagamit, paghawak ng data, at mga function ng kontrol.Ang mga analog at digital na kakayahan nito ay nagbibigay -daan upang gumana sa mga sensor, pamahalaan ang data mula sa mga input tulad ng mga pindutan o dials, at mga control output, na ginagawang angkop para sa mga produkto tulad ng mga aparato sa automation ng bahay, mga remote na kontrol, at interactive na elektronika.

Ang mga disenyo at mga suplay ng Microchip Technology, Inc.Pinapayagan ng mga produkto at tool ng pag -unlad ng kumpanya ang mga inhinyero na lumikha ng lubos na na -optimize na mga disenyo na balanse ang gastos, pagganap, at oras sa merkado.Ang headquartered sa Chandler, Arizona, Microchip ay naghahain ng magkakaibang hanay ng mga industriya, kabilang ang automotive, pang -industriya, consumer electronics, aerospace, pagtatanggol, at komunikasyon.
Mahigit sa 120,000 mga customer ang umaasa sa microchip para sa kalidad at pagkakapare -pareho, na makikita sa mga pamantayan sa paghahatid at pagiging maaasahan ng produkto.Pinahahalagahan ng kumpanya ang suporta sa teknikal, na nag -aalok ng mga mapagkukunan na makakatulong sa mga customer na epektibong isama ang mga sangkap ng microchip sa kanilang mga disenyo.Ang pokus na ito sa suporta ng customer, na ipinares sa isang malawak na pagpili ng mga naka -embed na solusyon, pinalakas ang papel ng Microchip bilang isang nangungunang pagpipilian sa merkado.
Ang oscillator ay maaaring hindi nag -vibrate dahil sa kristal mismo o ang mga koneksyon sa circuit board.Ang iba't ibang mga uri ng mga oscillator, tulad ng ceramic at metal crystal oscillator, ay magkakaiba ang kumonekta.Tiyakin na ang mga koneksyon ay nakahanay sa uri ng crystal oscillator na iyong ginagamit.Ang pag-double-check ng layout ng circuit board ay maaari ring makatulong na makilala ang anumang mga isyu sa koneksyon.
Ang mga constants lamang ang maaaring maiimbak sa memorya ng programa, na nangangahulugang ang data ay mai -access lamang gamit ang isang talahanayan ng lookup.Ang data ng array na ito, na minsan ay naka-imbak sa rehistro ng programa kasama ang programa, ay mababasa lamang at hindi mababago ng mismong programa.Kung kailangan mong baguhin ang data, isaalang -alang ang pagdaragdag ng isang panlabas na flash memory chip, na kumikilos bilang mapapalawak na memorya ng data na maaaring ma -access at baguhin ng PIC16F876 kung kinakailangan.
Oo, ang RB port sa PIC16F876 ay may built-in na pull-up risistor, ngunit gumagana lamang ito kapag ang port ay nakatakda bilang isang input.Kapag na-configure bilang isang output, ang pull-up risistor ay hindi pinagana.Upang matiyak ang wastong pag -andar, i -verify na ang mga bits ng pagsasaayos ay itinakda nang tama.Halimbawa, kung gumagamit ka ng isang 4m crystal, itakda ito sa XT, habang ang isang 8m crystal ay dapat itakda sa HS para sa high-speed oscillation.Gayundin, tiyakin na naka-off ang mababang-boltahe na programming bit (LVP).
Mangyaring magpadala ng isang pagtatanong, tutugon kami kaagad.
sa 2024/10/29
sa 2024/10/29
sa 8000/04/18 147757
sa 2000/04/18 111936
sa 1600/04/18 111349
sa 0400/04/18 83721
sa 1970/01/1 79508
sa 1970/01/1 66905
sa 1970/01/1 63033
sa 1970/01/1 63012
sa 1970/01/1 54081
sa 1970/01/1 52125