
Ang LM358 Ang IC ay nagsisilbing isang dalawahang amplifier ng pagpapatakbo, na isinasama ang dalawang natatanging op-amps na gumagamit ng isang karaniwang mapagkukunan ng kuryente.Ang pagsasaayos na ito ay kahanay sa kalahati ng LM324, na nagpapatakbo ng apat na op-amps na pinapakain ng isang solong input ng kuryente.Ang kinang ng LM358 ay namamalagi sa dalawang nakapag-iisa nitong gumagana, mga high-gain amplifier na sinamahan ng panloob na naayos na kabayaran sa dalas.Mahusay na pag-bridging single- at multi-supply system, ang LM358 na walang putol na isinasama sa mga setting ng solong-supply, na pinapahusay ang apela nito para sa isang napakaraming mga disenyo ng circuit.
Nilikha upang mapaunlakan ang isang malawak na spectrum ng supply ng boltahe, ang LM358 ay nagpapatakbo nang mahusay sa loob ng saklaw ng 3V hanggang 32V.Ang nasabing kagalingan ay nangangako ng matatag na pagganap sa iba't ibang mga konteksto ng electronics.Ang malawak na saklaw ng pagpapatakbo ay nagmumungkahi ng partikular na utility sa mga gadget na pinapagana ng baterya.Nagtatampok ang LM358 ng isang quiescent kasalukuyang halos isang-ikalima ng MC1741 bawat amplifier, na binibigyang diin ang kasanayan nito sa mga aplikasyon ng mababang-kapangyarihan.
Ang LM358 ay kumikita ng lugar nito bilang isang napiling pagpipilian dahil sa katapangan nito sa pamamahala ng magkakaibang mga kondisyon ng pag -input habang pinapanatili ang pare -pareho na pagganap.Ang malawak na kapasidad ng boltahe ng pag -input nito, na umaabot sa negatibong riles ng kuryente, tinitiyak ang kakayahang umangkop sa ilalim ng paglilipat ng mga senaryo ng pag -load, na nagpapatunay na kapaki -pakinabang sa mga aplikasyon tulad ng sensor signal conditioning, aktibong filter, at iba pang mga pagsusumikap sa pagproseso ng signal ng analog.Tinatanggal ng disenyo ang pangangailangan para sa mga panlabas na bahagi ng biasing, pag -stream ng mga layout ng circuit at pag -minimize ng mga tagal ng pagpupulong, pagpapahusay ng pagiging maaasahan at kakayahang magamit sa mga patlang tulad ng automotiko at elektronika.

|
Pin Hindi. |
Pangalan ng pin |
Paglalarawan |
|
1 |
Output a |
Output ng unang pagpapatakbo amplifier. |
|
2 |
Pag -iikot ng input a |
Ang pag -iikot ng pag -input ng unang pagpapatakbo ng amplifier. |
|
3 |
Non-inverting input a |
Hindi pag-inverting ng input ng unang pagpapatakbo ng amplifier. |
|
4 |
Ground (GND) |
Ground o negatibong supply para sa mga amplifier ng pagpapatakbo. |
|
5 |
Non-inverting input b |
Ang hindi pag-inverting ng pag-input ng pangalawang pagpapatakbo ng amplifier. |
|
6 |
Pag -iikot ng input b |
Ang pag -iikot ng pag -input ng pangalawang amplifier ng pagpapatakbo. |
|
7 |
Output b |
Output ng pangalawang amplifier ng pagpapatakbo. |
|
8 |
VCC |
Positibong supply ng boltahe para sa parehong mga amplifier ng pagpapatakbo. |
At Dual na mga amplifier ng pagpapatakbo: Ang LM358 ay may kasamang dalawang mga amplifier ng pagpapatakbo sa isang chip, ginagawa itong kapaki -pakinabang para sa maraming mga aplikasyon.
At Malawak na saklaw ng supply ng kuryente: Gumagana ito sa solong mga suplay ng kuryente mula sa 3V hanggang 32V o dalawahang mga supply mula sa ± 1.5V hanggang ± 16V, na nagpapahintulot sa kakayahang umangkop sa mga kinakailangan sa boltahe.
At Mataas na pakinabang ng boltahe: Naghahatid ng isang nakuha ng boltahe na halos 100 dB, mainam para sa pagpapalakas ng mga mahina na signal.
At1 MHz bandwidth: Mahusay na humahawak ng mas mataas na mga signal ng dalas nang mahusay.
At Mababang pagkonsumo ng kuryente: Gumuhit lamang ng 700 µA ng kasalukuyang supply, nagse -save ng enerhiya.
At Malawak na output boltahe swing: Mga signal ng output na sumasakop sa isang malaking saklaw ng boltahe, malapit sa mga limitasyon ng supply.
At Kakayahang umangkop sa boltahe ng pag -input: Ang saklaw ng boltahe ng pag -input ng input ay tumutugma sa boltahe ng supply ng kuryente, pagtaas ng pagiging tugma.
At Proteksyon ng Maikling Circuit : Ang output ay protektado mula sa pinsala sa panahon ng mga maikling circuit.
At Panloob na kabayaran sa dalas: May kasamang built-in na kabayaran, kaya ang mga panlabas na sangkap ay hindi kinakailangan para sa pagkakaroon ng pagkakaisa.
At Karaniwang-mode na boltahe sa lupa: Humahawak ng mga boltahe ng input na bumababa sa lupa, binabawasan ang pangangailangan para sa labis na biasing.
At Mababang input bias currents: Nangangailangan ng kaunting bias ng bias ng kasalukuyang, tinitiyak ang matatag na operasyon.
At Single o Dual Supply Supply: Gumagana sa parehong solong at dalawahan na mga suplay ng kuryente para sa higit na kakayahang umangkop.
At Karaniwang temperatura ng operating: Gumaganap maaasahan sa temperatura mula 0 ° C hanggang 70 ° C.
At Mataas na pagpapahintulot sa temperatura ng paghihinang: Nakatatag sa paghihinang hanggang sa 260 ° C, na ginagawang mas madali ang pagpupulong.
At Maramihang mga pagpipilian sa pakete: Dumating sa TO-99, CDIP, SOIC, PDIP, at mga format ng DSBGA para sa iba't ibang mga pangangailangan sa disenyo.
At Proteksyon ng ESD: Ang built-in na proteksyon ng electrostatic discharge sa mga pin ng input ay nagdaragdag ng tibay.
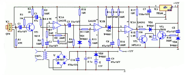
Ang masalimuot na disenyo ng circuit na ito sa pagtuklas ng mga infrared signal na inilabas, na nagtatakda ng isang alarma sa audio kapag ang isang tao ay pumapasok sa isang paunang natukoy na lugar ng pagsubaybay.Ang system ay binubuo ng isang sensor ng infrared, isang signal amplifier, isang boltahe na paghahambing, mga mekanismo ng pagkaantala, at isang aparato ng abiso sa audio.Ang pangunahing layunin ay upang mapahusay at suriin ang input ng sensor upang maagap ang isang alarma pagkatapos ng isang tiyak na panahon ng pagkaantala, hindi papansin ang maikli at hindi nakakapinsalang mga kaguluhan.Sa pamamagitan ng pagsasama ng mga pagsasaalang -alang tulad ng temperatura ng kapaligiran at mga potensyal na maling alarma, ang pag -setup na ito ay nagpapaganda ng pagiging maaasahan sa magkakaibang mga kondisyon.

LM358 Circuit: alarma sa pagtuklas ng infrared
Sa pagharap sa mga hadlang tulad ng kabiguan ng mga isyu sa pagtuklas ng mababang boltahe at panghihimasok na may direktang pag-input ng AD, ang circuit ng high-end detection ay nagbibigay ng isang sopistikadong lunas.Ang pag -setup na ito ay naghahatid ng isang matatag na output, tinitiyak ang malinaw na pagtanggap ng signal nang walang maling mga output sa kawalan ng kasalukuyang.Sa pamamagitan ng paggamit ng mga sistema ng feedback at tumpak na mga yugto ng pag -filter ng mga yugto, ang mga circuit na ito ay nagpapadali ng tumpak na kasalukuyang pagsusuri sa buong malawak na mga saklaw, para sa mga gawain kung saan hinahangad ang mataas na katumpakan.

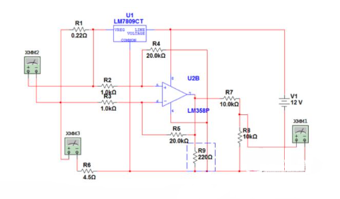
LM358 circuit: high-end kasalukuyang pagtuklas

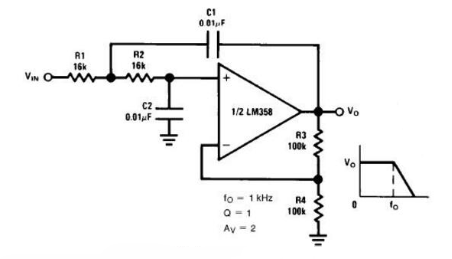
LM358 Circuit: DC-Coupled low-pass RC aktibong filter

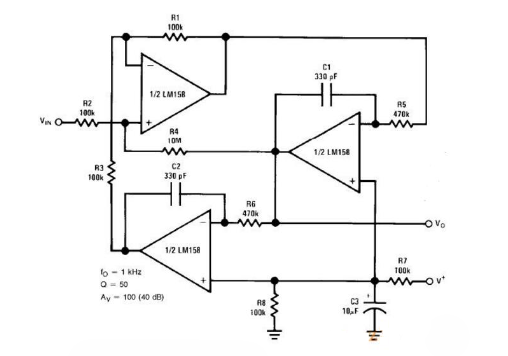
LM358 Circuit: RC Aktibong Band-Pass Filter

LM358 Circuit: Square Wave Generator
Ang LM358 ay isang maraming nalalaman integrated circuit na gumaganap bilang parehong isang pagpapatakbo amplifier at isang comparator.Nagpapatakbo ito sa isang malawak na saklaw ng boltahe ng pag -input, na may pin 8 bilang input ng kuryente nito.Bilang isang paghahambing, gumagana ito sa 3V hanggang 32V, habang bilang isang op-amp, humahawak ito ng ± 1.5V hanggang ± 16V.Sa mode ng paghahambing, inihahambing ng LM358 ang mga boltahe sa pagitan ng dalawang mga pin at output alinman sa mataas o mababa batay sa pagkakaiba.Pinapasimple nito ang mga gawain tulad ng pagsubaybay sa boltahe o zero-crossing detection nang walang labis na mga sangkap, tulad ng mga resistor ng pull-up.Karaniwang ginagamit ito sa mga system tulad ng pamamahala ng kuryente para sa mabilis na pagtugon at pagiging simple nito.
Sa mode na OP-AMP, ang LM358 ay nagpapalakas ng mga boltahe ng pag-input ng pagkakaiba-iba at sumusuporta sa mga gawain tulad ng pagproseso ng audio at pagpapahusay ng signal ng sensor.Pinapayagan ng dalawang channel nito ang sabay -sabay na pagproseso ng mga signal, na ginagawang mas mahusay at compact ang mga circuit.Ito ay kapaki -pakinabang para sa mga application tulad ng pag -filter at regulasyon ng boltahe.Ang LM358 ay pinuri para sa pagiging maaasahan, malawak na pagpaparaya sa temperatura, at kadalian ng paggamit.Ang kakayahang lumipat nang walang putol sa pagitan ng mga pag -andar ay ginagawang isang paborito para sa paghahanap ng simple, matatag na disenyo.Habang lumalaki ang demand para sa multifunctional ICS, ang LM358 ay nananatiling isang tanyag na pagpipilian para sa pagbabawas ng pagiging kumplikado ng circuit at pagpapabuti ng pagganap.
Ang LM358 operational amplifier ay may kasamang dalawang panloob na bayad na op-amps sa loob ng isang solong pabahay.Ang dalawahang pag-setup ng op-amp na ito ay nagbibigay-daan sa pagpipilian upang magamit ang parehong mga amplifier nang sabay o hiwalay, na nagbibigay ng isang lalim ng kakayahang umangkop sa mga gawain ng disenyo.Ang kawalan ng isang kinakailangan para sa dalawahang mga suplay ng kuryente ay ginagawang mas prangka ang disenyo ng circuit at binabawasan ang pagiging kumplikado at gastos ng mga sangkap.
Ang isang kilalang aspeto ay ang kakayahang direktang makaramdam malapit sa potensyal ng lupa, na nagpapalawak ng spectrum ng mga posibleng gamit.Ginagawa nitong lubos na epektibo ang LM358 sa mga konteksto na hinihingi ang tumpak na mababang antas ng pagtuklas ng signal.Sa mga nasasalat na aplikasyon, na-gamit mo ang kakayahang ito upang maayos ang tono ng katumpakan ng mga interface ng sensor, na madalas na humahantong sa mga system na nagtataguyod ng kumpiyansa sa pamamagitan ng pinahusay na pagiging maaasahan.
Ang LM358 ay nagsasama nang maayos sa lahat ng mga pamilya ng lohika, na tinitiyak na walang kahirap -hirap na magkasya sa iba't ibang mga elektronikong sistema.Ang malawak na pagiging tugma nito ay ginagawang isang ginustong pagpipilian sa buong hanay ng mga proyekto, maging analog o halo-halong signal.Dahil dito, kapag nahaharap sa gawain ng pagbuo ng kagamitan na nangangailangan ng pakikipag -ugnayan sa pagitan ng mga input ng analog at digital circuitry, madalas nilang nakikita ang pagiging tugma ng LM358 bilang isang mahalagang pag -aari, na pinapasimple kung ano ang maaaring maging isang nakakatakot na proseso.
Ang LM358 ay nagpapakita ng kapansin-pansin na kahusayan sa mga konteksto na pinatatakbo ng baterya.Ang mababang pagkonsumo ng kuryente nito ay nagpapalawak ng buhay ng baterya, na ginagawa itong isang hinahangad na pagpipilian para sa portable o malayong mga aplikasyon kung saan ang pag-iingat ng enerhiya ay isang mahusay na pagsasaalang-alang.Ang LM358 pagpapatakbo amplifier ay epektibong nag -navigate ng iba't ibang mga hadlang sa disenyo ng circuit, na sumasakop sa mga aspeto mula sa kakayahang umangkop at pagsasama sa kahusayan ng enerhiya.Ang banayad na kakayahan nito na makaramdam lamang sa itaas ng lupa nang walang mga alalahanin sa supply ng kuryente, kasabay ng malawak na pagiging tugma nito, ay nagbibigay ng praktikal at muling pagtiyak ng mga solusyon sa maraming mga larangan ng elektronikong disenyo.
At LM324
At LM158
At LM258
At LM2904
• LM2409
• GL358
At NE532
At OP04
At OP221
At OP290
At OP295
At OPA2237
• TA75358-P
At UPC358C
• An6561
At CA358E
At HA17904
Ang LM358 ay nagpapakita ng isang kahanga -hangang kapasidad upang gumana nang epektibo sa loob ng mga bloke ng DC, na itinatag ang sarili bilang isang pangunahing elemento sa magkakaibang mga electronic circuit.Ang mga nakakakuha ng mga bloke ay nakatulong sa pagpapalakas ng mga mababang antas ng signal nang hindi nangangailangan ng isang dalawahang supply ng kuryente, pag-alis ng mga intricacy ng disenyo ng circuit at nag-aalok ng mga benepisyo sa gastos.Lalo na sa mga paunang yugto ng pagproseso ng signal, ang naturang pag -andar ay nagpapatunay na napakahalaga para sa tumpak na mga pangangailangan sa pagpapalakas.Sa pamamagitan ng pag -optimize ng mga antas ng pakinabang, ang mga circuit ay maaaring makamit ang inilaan na lakas ng signal na kinakailangan para sa kasunod na pagmamanipula o detalyadong pagsusuri.Ang regular na eksperimento at pagpapasadya sa mga setting ng pakinabang ay nagpakita upang magbunga ng pinahusay na pagganap sa mga elektronikong aplikasyon, na nagbubunyag ng mga bagong layer ng potensyal.
Sa loob ng mga digital na multimeter, ang dual na pagsasaayos ng amplifier ng pagpapatakbo ng LM358 ay nagbibigay ng katumpakan para sa tumpak na boltahe at kasalukuyang mga pagtatasa.Ang kakayahan nito na marunong hawakan ang parehong AC at DC signal amplification ay nag -aambag nang labis sa kakayahang umangkop ng multimeter.Tinitiyak ng ganitong pag -andar ang pagiging maaasahan ng mga pagbabasa, isang aspeto na malalim na magkakaugnay sa pag -diagnose ng mga kumplikadong elektrikal at pagpapatunay ng mga disenyo ng circuit.
Kapag isinama sa mga oscilloscope, ang LM358 ay mahusay sa pagtataguyod ng integridad ng signal sa pamamagitan ng matatag na pakinabang sa maraming mga frequency.Kailangan para sa pagpapalakas ng mga signal upang mapahusay ang visualization sa oscilloscope screen.Sa panahon ng kumplikadong pag -aaral ng alon, ang kahalagahan ng pagiging maaasahan ay hindi maaaring mapalaki, dahil ang kaunting pagbaluktot ay maaaring magbunga ng mga nakaliligaw na interpretasyon.Madalas na napansin na kabilang ang mga yugto ng buffer ay maaaring dagdagan ang kalinawan at paglutas ng signal, ang pagpapalawak ng mga posibilidad sa pagsusuri ng signal.
Para sa mga proseso ng pag -conditioning ng signal, ang LM358 ay mabuti sa tumpak na pagbabago ng mga output ng sensor upang masiyahan ang magkakaibang mga pangangailangan ng sistema ng pagkuha ng data.Ito ay may kakayahang magbabago ng amplitude, isinasalin ang mga format ng signal, at mga filter out ingay, pagtatakda ng yugto para sa kasunod na pagproseso ng data.Ang paggamit ng LM358 na palagi sa signal conditioning ay nagpakita ng mga kilalang pagpapabuti sa kalidad ng signal, na nakataas ang katumpakan ng nasuri na data at ang mga resulta ng resulta.
Sa mga setting ng transducer, ang LM358 ay nagtatrabaho para sa adeptness nito sa pagpapalakas ng mga malabong signal mula sa iba't ibang mga sensor.Mahalaga ang pagpapalakas na ito para sa pagsasalin ng mga pisikal na phenomena sa nasusukat na mga signal ng elektrikal.
Ang pag-setup ng kasalukuyang mga transmiter ng loop ay nag-aani ng mga pakinabang mula sa kasanayan ng LM358 sa pag-convert ng mga output ng sensor sa pamantayang kasalukuyang mga signal, na angkop para sa paghahatid ng pangmatagalang.Ang pagbabagong ito ay humahawak ng mga pang -industriya na konteksto, kung saan ang pagpapanatili ng integridad ng signal sa buong malawak na pagtakbo ng cable ay lubos na pag -aalala.Ang pinahusay na katatagan ng paghahatid ay madalas na natanto sa pamamagitan ng pagsasama -sama ng mga diskarte sa kalasag at wastong saligan na may LM358, isang pinahahalagahan na katangian sa mga aplikasyon ng patlang.
Ang kakayahang umangkop ng LM358 ay umaabot sa mga tungkulin tulad ng mga aktibong filter at paghahambing.Sa mga aktibong filter, pinapayagan nito ang selective frequency manipulation para sa iba't ibang mga sistema ng komunikasyon.Kapag gumagana bilang isang paghahambing, naghahatid ito ng mabilis na paglipat ng mga tugon para sa mga digital na circuit.Ang mga pasadyang pagsasaayos sa mga application na ito ay madalas na humantong sa pinataas na kahusayan at nabawasan ang pagkagambala sa signal.Ang malawak na spectrum ng mga aplikasyon ng LM358 ay nagtatampok ng kakayahang umangkop at pagiging maaasahan.
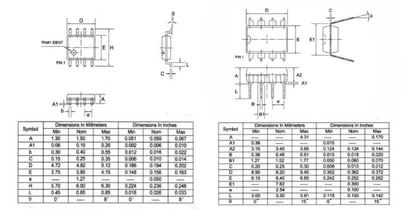
|
Package |
Sukat |
Unit |
|
DSBGA (8) |
1.31 x 1.31 |
mm |
|
PDIP (8) |
1.91 x 6.35 |
mm |
|
To-Can (8) |
9.08 x 9.31 |
mm |
|
Soic (8) |
4.90 x 3.91 |
mm |

LM358 Package
Mangyaring magpadala ng isang pagtatanong, tutugon kami kaagad.
Ang LM358 ay nakahanap ng madalas na paggamit bilang isang transducer amplifier at isang bloke para sa pakinabang ng DC, na naghahatid ng isang kahanga -hangang pakinabang ng boltahe ng DC na halos 100DB.Ang kakayahan nito ay maliwanag sa tirahan nito para sa iba't ibang mga pag -setup ng supply ng kuryente at ang malawak na saklaw ng boltahe ng output.Ang kakayahang umangkop na ito ay nagbibigay -daan upang magamit ito sa iba't ibang mga konteksto, maging sa mga electronics ng consumer o pang -industriya na pagsukat, kung saan ang kakayahang umangkop ay nakahanay nang maayos sa mga kahilingan para sa pagkakapare -pareho at kakayahang umangkop.
Sa pagsusuri sa LM358 sa tabi ng LM741, ang LM358 ay nakatayo bilang isang mababang lakas na pagpapatakbo ng amplifier, na kaibahan sa papel ng LM741 bilang isang comparator ng boltahe.Ang kahusayan ng LM358 ay ginagawang lubos na angkop para sa mga aparato na pinapagana ng baterya.Ang pagkakaiba na ito ay lumampas sa mga pagtutukoy ng teoretikal at nagpapaliwanag ng kahalagahan ng pagkonsumo ng kuryente sa pagpili ng mga sangkap, lalo na sa mga aplikasyon tulad ng portable na mga aparatong medikal at mga remote sensor.
Sa kabila ng pagbabahagi ng maraming mga parameter, ang pagpapalitan ng LM324 at LM358 sa mga circuit ay nangangailangan ng ilang pansin sa mga pagbabago sa circuit.Ang LM358 ay madalas na napili para sa kadalian ng pagsasama nito sa mas simpleng disenyo.Ang pagpapasya sa pagitan ng mga pagpipiliang ito ay maaaring madalas na nakasalalay sa mga tiyak na kinakailangan ng isang proyekto, tulad ng mga limitasyon sa board space o ang pagnanais na mabawasan ang muling pagdisenyo.
Habang katulad, ang LM358S ay nag -aalok ng pinahusay na pagganap, na ginagawang angkop para sa mga aplikasyon na hinihingi ang katumpakan at bilis.Ipinapakita ng LM358S ang mga pakinabang nito sa mataas na dalas o mabilis na pagbabago ng mga sistema, na nagbibigay ng isang natatanging gilid sa pagbuo ng mga solusyon sa paggupit.
Ang LM258 ay nailalarawan sa kalidad ng pang-industriya na grade, na lumampas sa pagganap ng komersyal na grade LM358.Ang iba ay madalas na pumipili para sa LM258 sa mga senaryo na nangangailangan ng pinahusay na pagiging maaasahan at kahabaan ng buhay.Ang bahaging ito ay kapaki-pakinabang sa mga setting na hinihingi ang katatagan, tulad ng pang-industriya na automation o mapaghamong mga kapaligiran, na pinagbabatayan ang papel nito sa mga aplikasyon ng high-demand.
sa 2024/11/27
sa 2024/11/26
sa 8000/04/18 147757
sa 2000/04/18 111932
sa 1600/04/18 111349
sa 0400/04/18 83719
sa 1970/01/1 79508
sa 1970/01/1 66894
sa 1970/01/1 63010
sa 1970/01/1 62997
sa 1970/01/1 54081
sa 1970/01/1 52114