
Ang binary-coded decimal (BCD) counter ay nananatiling isang pundasyon sa digital electronics.Ito ay sanay sa pagbibilang ng mga decimal na numero hanggang sa sampu, awtomatikong i -reset ang bawat pulso ng orasan.Ang mga natatanging output mula sa 0000 hanggang 1001 sa binary format ay nabuo nang may katumpakan, na naglalarawan ng kontribusyon nito sa kahusayan ng system.Ang IC 7490 ay isang detalyadong integrated circuit na partikular na nilikha para sa pagbilang ng desimal, tinitiyak ang walang tahi na operasyon ng mga electronic circuit.

Nahanap ng mga counter ng BCD ang kanilang lugar sa maraming mga aplikasyon, kabilang ang mga digital na orasan, odometer, at mga calculator.Sa mga senaryo na nangangailangan ng tumpak na representasyon ng mga numero ng desimal sa mga binary form, ang mga naturang counter ay higit sa pamamagitan ng pag -iwas sa pag -convert sa mga format na madaling maunawaan.Habang ang mga counter ng BCD ay ginagamit sa mga control system at aparato na hinihingi ang tumpak na representasyon ng numero, ang isang mas malalim na pagpapahalaga sa kanilang pagiging praktiko ay lumitaw sa pamamagitan ng pang -araw -araw na paggamit.
Ang IC 7490 ay nagmamarka ng isang kapansin -pansin na hakbang pasulong sa digital na disenyo, na nagtataguyod ng mga walang putol na paglilipat at matatag na pagganap sa pagbibilang ng mga gawain.Ang mga inhinyero ay humahawak ng kakayahang umangkop sa mataas na pagsasaalang -alang, lalo na kung nagtatrabaho sa masalimuot na elektronika, dahil sa maraming nalalaman paghawak ng iba't ibang mga pag -andar ng pagbibilang.Ang kahusayan na ito sa pagpapatakbo ay nagbibigay ng isang napaboran na pagpipilian para sa paggawa ng mga digital system kung saan ang katumpakan at pagiging maaasahan ay may hawak na makabuluhang halaga.
IC 7490 ay isang sopistikadong integrated circuit na idinisenyo bilang isang 4-bit na dekada counter.Sa core nito, gumagamit ito ng isang mekanismo ng dalang ripple at nagtatampok ng isang serye ng magkakaugnay na master/alipin flip-flops.Ang circuit ay mapanlikha na naayos sa dalawang natatanging mga segment ng pagganap: ang isa ay nagpapadali ng isang paghati-sa-dalawang operasyon at ang isa pang isang divide-by-five na operasyon.Ang dalawahang pagsasaayos na ito ay tumugon sa iba't ibang mga frequency ng orasan, na nagreresulta sa mga dynamic na paglilipat ng estado sa bawat pulso ng orasan.Ang nasabing diskarte sa istruktura ay nagpapahintulot sa maraming nalalaman na mga kakayahan sa pagbibilang, pagbubukas ng mga paraan para sa masalimuot na digital na pagpapatupad.
Ang natatanging dual-section framework ng IC ay nagbibigay kapangyarihan sa iyo upang galugarin ang isang hanay ng mga digital na bilang ng mga aplikasyon.Ang pagyakap sa paghati-sa-two at hatiin-sa-limang mga pag-andar, maaari mong maiangkop ang mga saklaw ng pagbibilang gamit ang mga kumplikadong disenyo ng lohika.Ang kakayahang umangkop na ito ay nagpapatunay na kapaki -pakinabang sa mga aplikasyon na kinasasangkutan ng dalas ng dibisyon, ginagawa itong isang mahalagang pag -aari sa mga orasan, mga counter ng dalas, at mga kaugnay na circuit.Maaari mong madalas na itulak ang mga limitasyon ng mga tampok nito, na nagsusumikap para sa na -optimize na pagganap sa parehong magkakasabay at hindi sinasadyang pagbibilang ng mga pagsusumikap.

|
Pin Hindi. |
Pangalan ng pin |
Paglalarawan |
|
1 |
CLKB |
Input ng orasan 2 |
|
2 |
R1 |
I -reset ang 1 |
|
3 |
R2 |
I -reset ang 2 |
|
4 |
NC |
Hindi konektado |
|
5 |
VCC |
Positibong input ng supply |
|
6 |
R3 |
I -reset ang 3 |
|
7 |
R4 |
I -reset ang 4 |
|
8 |
QC |
Output pin 3 |
|
9 |
QB |
Output pin 2 |
|
10 |
Gnd |
Lupa |
|
11 |
Qd |
Output pin 4 |
|
12 |
QA |
Output pin 1 |
|
13 |
NC |
Hindi konektado |
|
14 |
Clka |
Input ng orasan 1 |
Ang talahanayan sa ibaba ay nagtatanghal ng talahanayan ng katotohanan para sa IC 7490-dekada counter.Tulad ng ipinakita, ang counter ay sunud -sunod na umuusbong sa pamamagitan ng mga estado Mula 0 hanggang 9, sa puntong ito awtomatikong na -reset at nagsisimula ng isang bagong pagbibilang siklo.

|
Tampok/Pagtukoy |
Paglalarawan |
|
Pag -dissipation ng Power |
Humigit -kumulang na 145 milliwatts |
|
Bilangin ang dalas |
Nagpapatakbo sa 42 Megahertz |
|
Pagbibilang ng mga mode |
Nag -aalok ng iba't ibang mga mode ng pagbibilang |
|
Input clamp diode |
Pinipigilan ang epekto ng pagwawakas ng high-speed |
|
Supply boltahe |
Nagpapatakbo sa loob ng isang boltahe ng supply ng 5 volts |
|
Nakapaligid na saklaw ng temperatura |
Functional mula -55 ° C hanggang 125 ° C. |

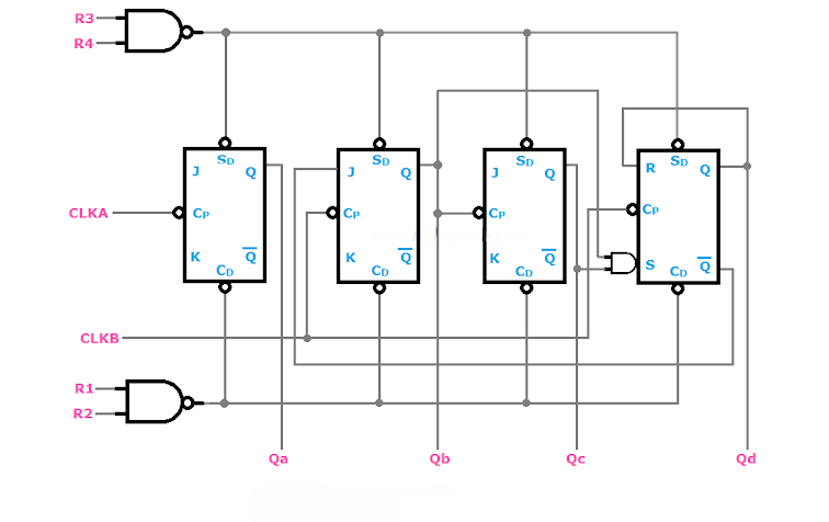
Ang IC 7490 ay architected na may isang serye ng apat na master-slave na JK flip-flops cohesively na konektado, na bumubuo ng nucleus ng scheme ng pagpapatakbo nito.Ang pagsisimula ng pagkakasunud-sunod na ito ay nagsisimula sa isang flip-flop na pinalakas ng CLKA pin, na naglalagay ng daan para sa kasunod na mga flip-flop na pinamamahalaan sa pamamagitan ng CLKB pin, na nag-orkestra ng isang maayos at sunud-sunod na pag-unlad ng signal.

Ang diagram ng istruktura ng IC 7490 ay nagpapakita ng mga sangkap nito, na may isang partikular na pokus sa mga input na gumagabay sa pag -andar nito.
• Nagbibigay ang VCC at GND ng enerhiya ng circuit, kasama ang VCC na kumakatawan sa mas mataas na antas ng boltahe at kumikilos ang GND bilang nagpapatatag na lupa.
• Ang mga pag-input ng orasan (A at B) ay umaangkop sa maindayog na pulsing na kinakailangan para sa operasyon ng IC, na naglalagay ng isang tanda ng disenyo ng kontra-IC.
• Ang mga set ng mga input (S1 at S2) ay karaniwang kumokonekta sa GND sa kanilang dormant state, na nag -aalok ng isang landas sa pag -presetting sa IC sa isang tinukoy na kondisyon, kung saan ang bilang ay madalas na nagpapahiya mula sa 0000 (0).
Maraming mga konsepto ang nagsisilbing gulugod ng disenyo ng counter;Ang pag -unawa sa kanila ay pangunahing para sa epektibong aplikasyon:
• Pinapagana ng mga asynchronous counter ang bawat flip-flop na gumana nang nakapag-iisa, na wala ng naka-synchronize na orasan, tulad ng ipinakita ng mga IC tulad ng 7490 at 7493.
• Ang mga magkakasabay na counter ay umaasa sa isang pinag -isang mapagkukunan ng orasan, na nagtataguyod ng mga naka -synchronize na aksyon, na kung saan ay maliwanag sa mga modelo ng IC tulad ng 74160 at 74163.
• Ang BCD (Binary Coded Decimal) ay nagbabago ng mga numero ng desimal sa isang format na binary, na nagtataguyod ng mas maayos na mga pakikipag -ugnayan ng data sa loob ng mga digital na mga frameworks.
• Ang pagbibilang ng MOD-N ay naglalagay ng pag-unlad sa buong estado ng 'n' bago maganap ang isang pag-reset, na tinukoy ang modulus ng isang counter.
• Ang Dibisyon ng Frequency ay nagpapahayag ng isang paraan ng pag-segment ng dalas ng isang signal ng orasan sa pamamagitan ng pag-modulate ng rate ng pag-activate ng flip-flop, sa gayon ipinapakita kung paano ang mga counter ay mahusay na nagbabago ng mga frequency ng signal.


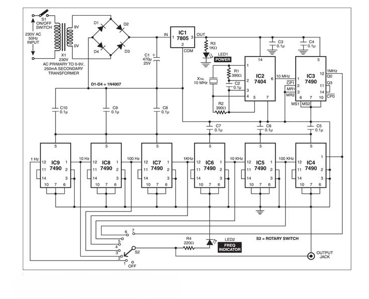
Ang pagganap na kakayahan ng IC 7490 sa dalas na dibisyon ay nahayag sa aplikasyon nito na may 10MHz crystal oscillator, na sinamahan ng isang hex inverter IC 7404 at ilang mga 7490 na yunit.Ang pag -setup na ito ay walang saysay na gumagawa ng isang spectrum ng mga frequency mula sa 1MHz hanggang 1Hz.Sa bawat antas ng counter, ang dalas ay sumasailalim sa paghahati sa pamamagitan ng isang kadahilanan ng sampung, biswal na kinakatawan ng mga tagapagpahiwatig ng LED na nagtatampok ng mga dalas ng output, na binibigyang diin ang matatag na kakayahan ng IC 7490 sa pagpapatupad ng mga sopistikadong gawain ng dalas ng dibisyon.

Ang IC 7490 ay nagpapatakbo bilang isang binary-coded decimal (BCD) counter, na sumusulong nang matikas sa pamamagitan ng sampung natatanging estado na mula 0 hanggang 9, na kinita ito ang pagtatalaga ng isang modulo-10 (mod-10) counter.Sa core nito ay dalawang pinagsama-samang mga yunit ng pagbibilang: isang MOD-2 at isang counter ng MOD-5.Sa pag-iisa, ang mga yunit na ito ay nagpapakita ng mga kakayahan sa pag-counting ng dekada, na tinutupad ang mga kinakailangan ng parehong katumpakan at kahusayan.Ang proseso ay nagsisimula sa counter ng MOD-2 na nag-oscillate sa pagitan ng dalawang estado, 0 at 1. Ang pag-oscillation na ito ay bumubuo ng isang output na gumaganap bilang isang pag-input ng orasan, pagpipiloto ng counter ng MOD-5.Ang mga eksaktong koneksyon ay kapaki-pakinabang: i-link ang orasan ng counter ng MOD-5 sa CLKB at ang counter ng MOD-2 sa CLKA upang matiyak ang maayos na operasyon.

Sa sandaling ang isang signal ng orasan ay nagsasangkot sa seksyon ng MOD-2, husay na ito ay pumalit sa output nito, QA, sa pagitan ng 0 at 1. Ang oscillating output na ito ay nagtutulak sa seksyon ng MOD-5 sa pamamagitan ng limang natatanging estado, na nakumpleto ang isang siklo ng BCD mula 0 hanggang 9 na may hindi magagawang pag-andar.Nilagyan ng dalawang reset pin (R0 at R1) at dalawang set pin (S0 at S1), ang counter ay nag -aalok ng kakayahang umangkop na kontrol sa estado nito.Ang pagsali sa isang pag -reset ng pin na may isang mataas na signal o pagtatakda ng isang set pin na mababa ang impeccably na -reset ang bilang sa 0000, pagsasama -sama ng circuit upang magsimula muli.Sa flip side, ang isang mababang signal sa pag -reset at isang mataas sa set ay nagpapahintulot sa counter na umusbong sa pinakamataas na bilang ng 1001, o siyam.

Upang matapang na mapalawak ang kapasidad ng pagbibilang sa dobleng numero (umaabot sa 99, mod-100) o kahit na triple digit (na umaabot sa 999, MOD-1000) ay nangangailangan ng kaunting pagsasaayos.Sa pamamagitan ng pagsasama ng pinakamataas na output mula sa isang IC bilang ang pag -input ng orasan sa isa pa sa isang sunud -sunod na serye, ang mga pagsasaayos na ito ay magagawa.Para sa mga tipikal na operasyon ng MOD-10, ang pangalawang pag-input ng orasan, na matatagpuan sa pin 1, ay dapat na maiugnay sa QA, kasama ang lahat ng iba pang mga pag-reset ng mga pin na angkop.Ang isang solong pulso na naihatid sa pin 1 ay epektibong sipa-nagsisimula ang pagbibilang.Ang pag-ampon ng isang pag-iisip ng pag-iisip, para sa mga operasyon ng MOD-6, makisali sa input 1 na may pag-reset ng mga pin R3 at R4 na nakabase, at walang kabuluhan na kumonekta sa QA sa pag-input 2 upang muling maibalik ang pagbilang ng balangkas.
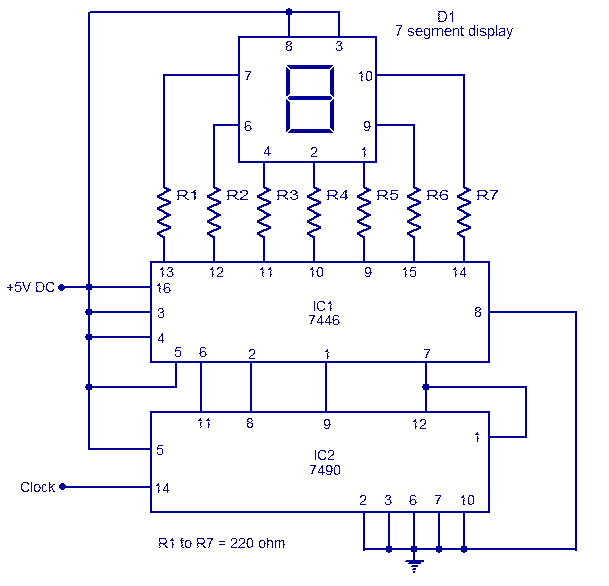
Ang paggalugad ng disenyo ng digital circuit na may IC 7490 at IC 7446 upang ipakita ang mga bilang mula 0 hanggang 9 sa isang 7-segment na display ay nag-aalok ng isang kapanapanabik na paglalakbay sa mga electronics.Ang bawat pulso ng orasan ay nagbabago sa kumbinasyon na ito, na lumilikha ng isang nakakaengganyo na pagkakasunud -sunod ng mga visual na display.
Ang IC 7490 ay nagsisilbing isang dekada counter, na gumagabay sa pagbibilang mula 0 hanggang 9. Ang gawain nito ay nagsasangkot ng paghahati ng tibok ng orasan sa sampung mga output, na sumusuporta sa kawastuhan ng pagkakasunud -sunod ng pagbibilang na nakikita sa display.Maaari mong madalas na humanga sa IC 7490 para sa pagiging maaasahan nito, lalo na sa mga digital na orasan at mga counter ng dalas na nangangailangan ng tumpak na kontrol sa pagkakasunud -sunod.
Sa pagsasagawa, ang pag -set up ng IC 7490 ay nagsasangkot ng masusing pagsasaalang -alang tulad ng mga antas ng kuryente, pagbawas ng ingay, at eksaktong pagkakahanay ng mga signal ng pag -input.Ang matagumpay na pamamahala ng mga aspeto na ito ay nakakakuha ng maayos na pagganap at pinipigilan ang hindi wastong pagbibilang.Maaari mong madalas na gumuhit sa kanilang karanasan sa mga parameter ng fine-tune circuit, na nakataas ang parehong katatagan at katumpakan.

Ang IC 7446 ay gumaganap ng isang pangunahing papel sa pag-convert ng mga binuong bilang ng mga output sa biswal na naiintindihan na mga numero sa isang 7-segment na display.Ito ay gumaganap bilang isang driver, na nagbibigay kahulugan sa binary output ng IC 7490 at pag -activate ng tamang mga segment para sa pagbuo ng digit na digit.
Ang pagpapatupad ng IC 7446 ay nagsasangkot ng mga praktikal na pagsasaalang -alang.Ang pagtiyak ng segment ng kasalukuyang mga limitasyon at kalidad ng koneksyon ay pinipigilan ang burnout at tinitiyak ang malinaw na kakayahang makita.Maaari mong madiskarteng isama ang mga resistors upang balansehin ang kasalukuyang daloy, sa gayon ang pagpapahaba ng buhay ng pagpapakita.
Ang tanda ng pino na mga digital system ay namamalagi sa kanilang functional versatility at pagbagay sa iba't ibang mga frequency ng orasan.Ang pagtiyak ng pagkakahanay sa pagitan ng dalas ng tibok ng orasan at ang sistema ng pagbibilang ay sumusuporta sa maayos na operasyon, na may mga kinakailangang pagsasaayos upang mapaunlakan ang iba't ibang mga pangangailangan at kapaligiran ng disenyo.
Sa loob ng Mundo ng Digital na Pagbibilang, ang IC 7490 ay tumatagal ng entablado sa gitna na may likas na kapasidad na mag-ikot sa pamamagitan ng mga numero 0 hanggang 9. Habang ang mga aparato ay nagsusumikap para sa eksaktong pamamahala ng bilang, ang kakayahang umangkop at pagiging tugma ng dekada na counter-shine na ito kapag napuno ng iba pang mga digital na elemento,Ang pagbubunyag ng isang simbolo na relasyon na hinahangaan mo.
Natagpuan ng IC 7490 ang isang makabuluhang papel sa 7-segment na mga display, na pinadali ang isang nakabalangkas na diskarte sa representasyon ng numero.Ang ganitong mga pagpapakita ay laganap sa mga elektronikong consumer, tinitiyak ang walang kahirap -hirap na kakayahang mabasa.Maaari kang madalas na maghukay sa mga pagkakaiba ng pinong pag-tune ng IC 7490 upang makamit ang pinakamainam na pagganap ng pagpapakita, isang bapor na hindi lamang pinalalaki ang iyong pakikipag-ugnay ngunit din ang paraan ng paraan para sa pagtuklas ng hindi inaasahang kahusayan.Ang pag -calibrate ng mga pagpapakita na ito na may katumpakan ay nakikilala sa iyo mula sa mga baguhan na sabik na matuto.
Kapag inilagay sa gitna ng mga digital timers at orasan, inihayag ng IC 7490 ang katapangan nito sa tumpak na paghati sa oras.Sa pamamagitan ng impluwensya nito sa mga sistemang umaasa sa oras, nagbibigay ito ng maaasahang mga segment ng oras na ginagamit para sa mga operasyon.Ang pag-master ng pag-synchronise nito na may mga pantulong na sangkap ay hinihiling ng isang itinuturing na timpla ng teorya at eksperimento sa hands-on.Ang maingat na pagsisikap na ito ay nagbabago ng pag -andar ng baseline sa sopistikadong mga pagbabago sa tiyempo na minamahal sa pamamagitan ng pag -timeeping aficionados.
Ang pagsasama ng IC 7490 sa mga awtomatikong control circuit sa loob ng mga digital system at server ay nagtataguyod ng pinahusay na pagiging epektibo ng pagpapatakbo.Nag -orkestra ito ng masalimuot na mga proseso tulad ng pag -iskedyul ng gawain at pamamahagi ng mapagkukunan sa pamamagitan ng meticulously na sinusubaybayan ang mga siklo ng pagpapatakbo.Ang mga napapanahong sa orkestasyon ng server ay gumagamit ng mga tampok na ito upang pinuhin ang throughput ng server, subtly na humuhubog sa dinamika ng pamamahala ng trapiko sa network.Ang masinop na application na ito ay nagpapakita kung gaano kalalim ang pinagsama -samang teknolohiya na muling tukuyin at nakataas ang mga kakayahan ng system.
Ang paggalugad ng IC 7490 sa artikulong ito ay binibigyang diin ang malubhang papel nito bilang isang dekada counter sa digital electronics.Sa pamamagitan ng tumpak na pagbibilang at pag -reset ng mga kakayahan, ang IC 7490 ay napatunayan na kinakailangan sa maraming mga aplikasyon na nangangailangan ng pagiging maaasahan at kawastuhan.Ang pagsasama nito sa iba't ibang mga aparato ay hindi lamang nagpapabuti sa pagganap ngunit din ang streamlines ang pagiging kumplikado na likas sa disenyo ng digital circuit.Habang patuloy nating itinutulak ang mga hangganan ng kung ano ang posible sa digital electronics, ang mga paunang prinsipyo na ipinakita ng IC 7490 ay walang alinlangan na magbigay ng inspirasyon sa mga karagdagang pagbabago, na tinitiyak na nananatili itong isang pundasyon sa pagbuo ng mga advanced na elektronikong sistema.Ang detalyadong pagsusuri ng IC 7490 ay hindi lamang nagpayaman sa aming pag -unawa ngunit ipinagdiriwang din ang walang hanggang kaugnayan sa paghubog ng hinaharap ng teknolohiya.
Mangyaring magpadala ng isang pagtatanong, tutugon kami kaagad.
Ang IC 7490 ay isang binary counter na binibilang mula 0000 hanggang 1001, mainam para sa digital na pagbibilang sa sampung estado.Karaniwang ginagamit ito sa mga aparato na nangangailangan ng tumpak na pagbibilang, tulad ng mga digital na orasan o mga counter ng pagsukat.Ang IC na ito ay tumutulong na hatiin ang oras sa mga malinaw na mga segment, na nag -aalok ng parehong praktikal na utility at isang paalala ng paglipas ng oras.
Ang IC 7490 ay itinayo gamit ang magkakaugnay na master/slave flip-flops, na naayos sa paghati-sa-two at hatiin-sa-limang mga seksyon.Tinitiyak ng pag-aayos na ito ang mahusay na mga paglilipat sa pagitan ng mga binary state, na sumusuporta sa pag-synchronize sa mga kumplikadong sistema tulad ng isang maayos na coordinated na pagganap.
Ang IC 7490 ay nagpapatakbo ng asynchronously bilang isang modulo-10 counter.Ito ay angkop para sa mga aplikasyon kung saan ang tumpak na tiyempo ay hindi gaanong mapanganib, na nag-aalok ng isang mas simple at mas epektibong solusyon kumpara sa mga magkakasabay na counter.
Ang IC 7490 ay gumagawa ng isang dekada counter output, pagbibisikleta sa sampung paunang natukoy na mga estado.Ang mahuhulaan na output na ito ay kapaki -pakinabang sa mga aplikasyon na nangangailangan ng pare -pareho na mga pattern, tulad ng mga counter counter o dalas ng mga divider sa pagproseso ng digital signal.
Ang IC 7490 ay gumaganap ng binary na pagbibilang mula 0 hanggang 9, na angkop para sa karaniwang pagbibilang ng dekada.Sa kaibahan, ang IC 4017 ay may sampung discrete output, mas mahusay para sa direktang pagmamaneho ng mga display o pagkontrol ng mga pagkakasunud -sunod ng hakbang.Ang pagpili sa pagitan ng mga IC na ito ay nakasalalay sa mga tiyak na pangangailangan ng interface ng output.
Ang IC 7490 ay namamahala ng sampung estado (MOD-10), na ginagawang angkop para sa mga gawain na nagsasangkot sa pagbibilang ng hanggang sa isang dekada.Sa kabilang banda, ang IC 7493 ay maaaring hawakan hanggang sa labing-anim na estado (MOD-16), na kapaki-pakinabang para sa mas malawak na pagbibilang ng mga aplikasyon tulad ng mga multifunctional counter o mas kumplikadong mga digital na orasan.
Ang isang dekada counter ay gumagalaw sa sampung natatanging estado, karaniwang mula 0 hanggang 9, at pagkatapos ay i -reset.Sa isang 4-bit na pagsasaayos, maaari rin itong mabilang hanggang sa 15. Ang mga counter na ito ay madalas na ginagamit sa mga aparato na nangangailangan ng maayos na mga pagbabago sa estado, tulad ng maraming mga pagpapakita o mga sistema na nag-log ng mga kaganapan batay sa pagbibilang.Tinitiyak ng pagpapaandar na ito na ang bawat pag -ikot ay tumpak na sinusubaybayan at naitala.
sa 2024/11/28
sa 2024/11/27
sa 8000/04/18 147757
sa 2000/04/18 111935
sa 1600/04/18 111349
sa 0400/04/18 83721
sa 1970/01/1 79508
sa 1970/01/1 66905
sa 1970/01/1 63028
sa 1970/01/1 63012
sa 1970/01/1 54081
sa 1970/01/1 52124