
Ang IRF630 ay kinikilala para sa kahanga-hangang 200 v n-channel power mosfet na mga katangian, bilang karagdagan sa pagkakaroon ng isang on-resistensya ng 0.29 Ω at pagpapanatili ng isang tuluy-tuloy na kasalukuyang ng 9 A. na naka-encode sa isang TO-220 package, ang aparatong ito ay gamit ang Stmicroelectronics 'Pioneering Stripfet ™proseso, na epektibong binabawasan ang kapasidad ng pag -input at singil ng gate.Ang mga katangiang ito ay nagbibigay ng angkop na IRF630 bilang isang pangunahing switch sa pagputol, may kamalayan sa enerhiya na nakahiwalay na mga convert ng DC-DC.Ang teknolohiya ng StripFET ™ ay nagpataas ng kahusayan ng IRF630 sa pamamagitan ng pagpino ng bilis ng paglipat nito at pag -minimize ng mga pagkalugi.Tinitiyak ng teknolohikal na paglukso na ito ang kakayahan ng aparato upang mahawakan ang mas mataas na mga frequency, na nakahanay nang maayos sa mga modernong aplikasyon ng kuryente.Ang pagbawas sa singil ng gate ay nagreresulta sa mas mababang pagkonsumo ng kuryente, na nagdaragdag ng pangkalahatang kahusayan ng system.Ang pagiging maaasahan at katatagan ng MOSFET na ito sa paggamit nito sa isang malawak na hanay ng mga mapaghamong aplikasyon.Ang IRF630 ay lubos na itinuturing sa mga praktikal na sitwasyon para sa katatagan at pagganap nito sa ilalim ng matinding kondisyon na nakatagpo sa pang -industriya at elektronika.

|
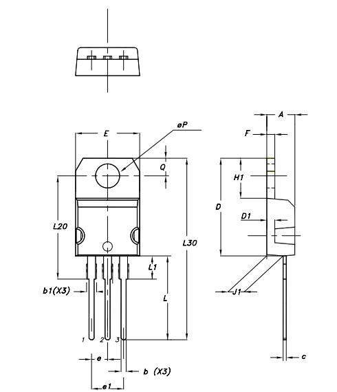
Pin Hindi. |
Pangalan ng pin |
Function |
|
1 |
Gate |
Kinokontrol ang daloy ng elektron sa pagitan ng mapagkukunan at alisan ng tubig;kumikilos bilang
Isang switch upang i -on o i -off ang MOSFET.Nangangailangan ng tumpak na paghawak ng boltahe,
madalas na protektado ng mga resistors ng gate. |
|
2 |
Alisan ng tubig |
Exit point para sa pangunahing kasalukuyang.Konektado sa pag -load sa
Mga diagram ng circuit;Ang mga diskarte sa dissipation ng init tulad ng mga heat sink ay ginagamit upang
Pamahalaan ang mataas na kasalukuyang daloy. |
|
3 |
Pinagmulan |
Entry terminal para sa kasalukuyang, karaniwang konektado sa
lupa.Nagpapanatili ng boltahe ng sanggunian at tumutulong na mabawasan ang electromagnetic
pagkagambala. |

Simbolo ng IRF630

IRF630 Footprint

IRF630 3D Model
Ipinagdiriwang para sa kamangha -manghang pagganap ng DV/DT, ang IRF630 ay nagtatagumpay sa mga kapaligiran na hinihingi ang mabilis na mga paglipat ng boltahe.Ang kakayahang ito ay kapaki -pakinabang para sa mga aplikasyon na nangangailangan ng mabilis na pagsasaayos, pagsuporta sa parehong kahusayan at pagiging maaasahan.Halimbawa, ang sopistikadong mga sistema ng paglilipat ng kuryente ay gagamitin ang kakayahang ito upang mapahusay ang pag -andar sa gitna ng mga dynamic na mga sitwasyon ng pag -load.
Nagtatampok ang IRF630 ng isang kapansin -pansin na mababang intrinsic capacitance, para sa pagliit ng mga pagkalugi ng kuryente at pagpapalakas ng pangkalahatang pagiging epektibo ng system.Ang nabawasan na kapasidad ay nagpapagaan ng mga epekto ng parasitiko, na maaaring mag-udyok sa mga pagkaantala at pag-aaksaya ng enerhiya sa mga high-frequency circuit.
Sa pamamagitan ng isang minimized na singil sa gate, ang IRF630 ay nakatayo sa mga high-speed na konteksto.Ang katangiang ito ay nagpapababa sa demand ng enerhiya para sa pag -toggling ng estado ng transistor, na nagtataguyod ng mas mabilis na mga oras ng switch na may nabawasan na pagkonsumo ng kuryente.Ang iba ay nakatuon sa katangian na ito upang palakasin ang kahusayan sa mga sistema ng conversion ng kapangyarihan, kung saan ang paggamit ng enerhiya ay maingat na pinamamahalaan.
|
I -type |
Parameter |
|
Katayuan ng Lifecycle |
Aktibo (huling na -update: 8 buwan na ang nakakaraan) |
|
Oras ng tingga ng pabrika |
12 linggo |
|
Bundok |
Sa pamamagitan ng butas |
|
Uri ng pag -mount |
Sa pamamagitan ng butas |
|
Package / Kaso |
TO-220-3 |
|
Bilang ng mga pin |
3 |
|
Timbang |
4.535924G |
|
Ang materyal na elemento ng transistor |
Silikon |
|
Kasalukuyan - Patuloy na Alisan ng tubig (ID) @ 25 ℃ |
9a tc |
|
Drive boltahe (max rds on, min rds on) |
10v |
|
Bilang ng mga elemento |
1 |
|
Power Dissipation (MAX) |
75W TC |
|
Temperatura ng pagpapatakbo |
-65 ° C ~ 150 ° C TJ |
|
Packaging |
Tube |
|
Serye |
Mesh overlay ™ ii |
|
Code ng JESD-609 |
E3 |
|
Bahagi ng Bahagi |
Aktibo
|
|
Antas ng Sensitivity ng kahalumigmigan (MSL) |
1 (walang limitasyong) |
|
Bilang ng mga pagtatapos |
3 |
|
Code ng ECCN |
EAR99 |
|
Paglaban |
400Mohm |
|
Pagtatapos ng terminal |
Matte Tin (SN) |
|
Karagdagang tampok |
Na -rate ang Avalanche |
|
Boltahe - Na -rate na DC |
200v |
|
Kasalukuyang rating |
9a |
|
BASE PART NUMBER |
IRF6 |
|
Bilangin ng pin |
3 |
|
Lead pitch |
2.54mm |
|
Pagsasaayos ng elemento |
Walang asawa |
|
Mode ng Operating |
Mode ng pagpapahusay |
|
Pag -dissipation ng Power |
75w |
|
I -on ang oras ng pagkaantala |
10 ns |
|
Uri ng fet |
N-channel |
|
Application ng Transistor |
Lumilipat |
|
Rds sa (max) @ id, vgs |
400MΩ @ 4.5a, 10v |
|
Vgs (th) (max) @ id |
4V @ 250μA |
|
Input capacitance (CISS) (MAX) @ vds |
700pf @ 25v |
|
Gate Charge (QG) (max) @ vgs |
45nc @ 10v |
|
Pagtaas ng oras |
15ns |
|
VGS (MAX) |
± 20V |
|
Baliktarin ang oras ng pagbawi |
170 ns |
|
Tuloy -tuloy na alisan ng tubig (id) |
9a |
|
Boltahe ng Threshold |
3v |
|
Code ng Jedec-95 |
TO-220ab |
|
Gate sa Source Voltage (VGS) |
20V |
|
Alisan ng tubig ang kasalukuyang-max (abs) (id) |
9a |
|
Alisan ng tubig sa boltahe ng breakdown ng mapagkukunan |
200v |
|
Dual na boltahe ng supply |
200v |
|
Mga nominal na VG |
3 v |
|
Feedback cap-max (CRSS) |
50 pf |
|
Taas |
15.75mm |
|
Haba |
10.4mm |
|
Lapad |
4.6mm |
|
Abutin ang SVHC |
Walang SVHC |
|
Radiation Hardening |
Hindi |
|
Katayuan ng ROHS |
Sumunod ang ROHS3 |
|
Libre ang Lead |
Libre ang Lead |
|
Bahagi ng bahagi |
Paglalarawan |
Tagagawa |
|
IRF630 |
Power field-effect transistor, N-channel, metal-oxide
Semiconductor fet |
Philips Semiconductors |
|
SIHF630-E3 |
Transistor 9 a, 200 V, 0.4 ohm, n-channel, Si, kapangyarihan,
MOSFET, TO-220AB, sumusunod sa ROHS, TO-220, 3 PIN, FET pangkalahatang kapangyarihan ng layunin |
Vishay Siliconix |
|
SIHF630 |
Transistor 9 a, 200 V, 0.4 ohm, n-channel, Si, kapangyarihan,
MOSFET, TO-220AB, TO-220, 3 PIN, FET pangkalahatang kapangyarihan ng layunin |
Vishay Siliconix |
|
IRF630PBF |
Power Field-Effect Transistor, 9A (ID), 200V, 0.4ohm,
1-elemento, N-channel, silikon, metal-oxide semiconductor fet, TO-220AB, ROHS
Sumunod, TO-220, 3 Pin |
Vishay Siliconix |
|
Mga bahagi |
IRF630 |
SIHF630 |
|
Tagagawa ng IHS |
Stmicroelectronics |
Vishay Siliconix |
|
Abutin ang Code ng Pagsunod |
hindi sumusunod |
hindi kilala |
|
HTS Code |
8541.29.00.95 |
|
|
Oras ng tingga ng pabrika |
12 linggo |
|
|
Paglalarawan ng SamacSys |
IRF630, N-Channel Mosfet Transistor 9 A 200 V, 3-Pin
TO-220 |
|
|
Tagagawa ng Samacsys |
Stmicroelectronics |
|
|
Avalanche Energy Rating (EAS) |
160 MJ |
250 MJ |
|
Feedback cap-max (CRSS) |
50 pf |
250 pf |
|
Code ng JESD-609 |
E3 |
E0 |
|
Power dissipation ambient-max |
100 w |
|
|
Power Dissipation-Max (ABS) |
75 w |
74 w |
|
Pagtatapos ng terminal |
Matte Tin (SN) |
Lata/lead (sn/pb) |
|
Turn-on time-max (tonelada) |
180 ns |
|
|
Mga tugma ng Base Number |
6 |
11 |
|
PBFree code |
Oo |
Hindi |
|
ROHS Code |
Oo |
Hindi |
Mga Application ng Paglilipat: Ang IRF630 ay karaniwang ginagamit sa mga circuit na nangangailangan ng mabilis at maaasahang paglipat.Ito ay mainam para sa mga suplay ng kuryente, mga kontrol sa motor, at mga sistema ng pag -iilaw, kung saan nakakatulong ito na mapabuti ang kahusayan ng enerhiya sa pamamagitan ng pagbabawas ng pagkawala ng init at kapangyarihan.
Mga Kagamitan sa Power: Sa mga circuit ng supply ng power tulad ng mga regulator ng boltahe, inverters, at mga convert ng DC-DC, ang IRF630 ay namamahala ng daloy ng kuryente nang mahusay, na binabawasan ang pagkawala ng enerhiya at init.Ginagamit din ito sa hindi makagambala na mga supply ng kuryente (UPS) upang matiyak ang isang matatag na output ng kuryente sa panahon ng pagbabagu -bago ng boltahe.
Kontrol ng motor: Ang IRF630 ay malawakang ginagamit sa mga driver ng DC motor at mga sistema ng control ng PWM, na tumutulong upang ayusin ang bilis ng motor at metalikang kuwintas sa mga aparato tulad ng mga tagahanga, bomba, robot, at mga de -koryenteng sasakyan.Ang mabilis na paglipat nito ay nagpapabuti sa kahusayan ng pagganap at kapangyarihan sa mga sistema ng motor.
Audio amplifier: Sa Class D audio amplifier, pinapayagan ng IRF630 ang de-kalidad na output ng tunog na may kaunting init.Karaniwang ginagamit ito sa mga sistema ng audio ng bahay, audio ng kotse, at portable speaker, tinitiyak ang mahusay at maaasahang pagganap.
LED lighting: Ang IRF630 ay kapaki -pakinabang sa pagkontrol ng mga sistema ng pag -iilaw ng LED, kabilang ang mga dimmable na ilaw at matalinong solusyon sa pag -iilaw.Tumutulong ito na pamahalaan ang kapangyarihan nang mahusay sa mga ilaw sa kalye, mga ilaw ng automotiko, at mga sistema ng pag -iilaw sa bahay.
Solar at Renewable Energy Systems: Ang IRF630 ay ginagamit sa solar inverters upang mai -convert ang DC power mula sa mga solar panel sa magagamit na kapangyarihan ng AC.Natagpuan din ito sa mga sistema ng imbakan ng baterya at mga pag -setup ng enerhiya ng hangin, pagpapabuti ng pag -convert ng enerhiya at pagliit ng pagkawala ng kuryente.
Mga Sistema ng Pamamahala ng Baterya (BMS): Sa mga sistema ng pamamahala ng baterya, kinokontrol ng IRF630 ang singilin at paglabas ng baterya, pagpapalawak ng buhay ng baterya at maiwasan ang sobrang pag -init o sobrang pag -init.Mahalaga ito para sa mga aparato tulad ng mga de -koryenteng sasakyan at portable electronics.
Pang -industriya Automation: Ang IRF630 ay ginagamit sa mga sistema ng automation upang makontrol ang mga relay, solenoids, at actuators sa mga pabrika at makinarya.Ang tibay at mabilis na paglipat nito ay ginagawang maaasahan para sa paghawak ng mabibigat na naglo -load sa mga pang -industriya na kapaligiran.
Mga mataas na dalas na circuit: Dahil sa mabilis na mga kakayahan ng paglipat nito, ang IRF630 ay angkop para sa mga high-frequency application tulad ng RF amplifier, oscillator, at telecommunication.Tumutulong ito na mapanatili ang matatag na mga signal sa mga wireless system.
Proteksyon Circuits: Ang IRF630 ay ginagamit sa mga circuit ng proteksyon upang maiwasan ang pinsala mula sa mga spike ng boltahe o hindi tamang koneksyon ng kuryente.Tinitiyak nito ang kaligtasan sa pamamagitan ng mabilis na pagputol ng kapangyarihan sa panahon ng mga pagkakamali.

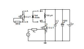
Pagsubok circuit para sa induktibong pag -load ng pag -load at mga oras ng pagbawi ng diode

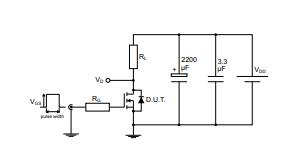
Pagsubok circuit para sa resistive na mga oras ng paglipat ng pag -load

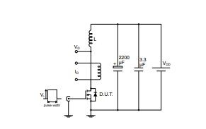
Unclamped inductive load test circuit

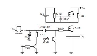
Pagsubok circuit para sa pag -uugali ng singil sa gate

Unclamped inductive waveform

Ang paglipat ng alon ng oras


Ang Stmicroelectronics ay lumilitaw bilang isang maimpluwensyang puwersa sa loob ng sektor ng semiconductor.Ang Stmicroelectronics ay higit sa paggawa ng mga semiconductors na batay sa silikon.Ang kasanayan na ito ay sumasalamin sa isang debosyon sa patuloy na pagbabago at mga taon ng masigasig na pagpipino upang magkahanay sa mga shift ng merkado.Ang patuloy na pagsisikap ng pananaliksik at pag -unlad ay nagpapalabas ng paglikha ng advanced, maaasahang mga produkto para sa isang pandaigdigang madla.Ang pangunahing kakayahan ng kumpanya sa pagsasama ng system ay nakikilala ito sa industriya.Sa pamamagitan ng komprehensibong pamamaraan ng pagsasama, ang mga solusyon sa disenyo ng StMicroelectronics para sa masalimuot na mga aplikasyon sa iba't ibang mga sektor, tulad ng automotiko at elektronika.Ang Stmicroelectronics ay patuloy na umaangkop sa isang pananaw sa pananaw na kinikilala ang ebolusyon ng industriya ng semiconductor.Ang patuloy na pagtugis ng pagpapahusay ay nagpapakita ng pagbabago ng produkto at mas malaking madiskarteng proyekto.Ang pananaw, na hinuhubog ng kaalaman sa empirikal at masigasig na mga obserbasyon sa merkado, ay nagpapakita ng papel ng kakayahang umangkop at pananaw sa isang industriya na tinukoy ng mabilis na pag -unlad ng teknolohikal.Ang pag -align ng mga mapagkukunan at mga diskarte na may mga umuusbong na pattern ay nagbibigay -daan sa stmicroelectronics na itaguyod ang papel ng pamumuno nito, na nagtatag ng mga benchmark sa kahusayan at teknolohikal na katapangan na nagbibigay inspirasyon sa mga kapantay sa loob ng sektor.
Mangyaring magpadala ng isang pagtatanong, tutugon kami kaagad.
Hindi. Dahil ang IRF630 at 9N25C ay may kilalang mga pagkakaiba -iba sa mga rating ng kuryente, patuloy na kasalukuyang, at mga kapasidad ng boltahe, ang IRF630 ay hindi maaaring gumana nang epektibo bilang isang kapalit para sa 9N25C.Ang pagpili ng tamang sangkap ay nangangailangan ng malalim na pagsasaalang -alang ng mga natatanging pagtutukoy at potensyal na impluwensya sa operasyon ng circuit.Ang mga hindi epektibo na kapalit ay maaaring magresulta sa nabawasan na pagganap o kahit na pagkabigo sa circuit.Ang paghawak sa masalimuot na mga detalye ng teknikal na kasangkot ay maaaring magbigay ng mga pananaw sa panahon ng pagpili ng sangkap.
Ang mga transistor ng IRF630 at SIHF630 ay naiiba sa pamamagitan ng mga pagtutukoy, lalo na ang rating ng enerhiya ng Avalanche at mga pamantayan sa pagmamanupaktura tulad ng mga code ng JESD-609.Partikular, ang IRF630 ay nag -aalok ng isang avalanche na rating ng enerhiya na 160 MJ, habang ang SIHF630 ay nagbibigay ng isang mahusay na rating ng 250 MJ.Bukod dito, ang mga pagkakaiba-iba sa kanilang mga code ng JESD-609 ay nagtatampok ng natatanging mga pamantayan tungkol sa kanilang produksyon at inilaan na mga aplikasyon.Dapat mong maunawaan ang mga pagkakaiba na ito sa pagganap ng maayos at matiyak na pagkakahanay sa mga pamantayan sa industriya, na sa huli ay nag-aambag sa matagal na pagiging maaasahan at kahusayan.
sa 2025/01/13
sa 2025/01/12
sa 8000/04/18 147757
sa 2000/04/18 111936
sa 1600/04/18 111349
sa 0400/04/18 83721
sa 1970/01/1 79508
sa 1970/01/1 66905
sa 1970/01/1 63029
sa 1970/01/1 63012
sa 1970/01/1 54081
sa 1970/01/1 52125