
Kilala sa kakayahang umangkop at compact na disenyo, ang IC 741 na pagpapatakbo ng amplifier ay gumaganap ng isang papel sa isang napakaraming mga elektronikong aplikasyon.Karaniwan na naka-encode sa isang 8-pin na pagsasaayos, ang IC ay nakasentro sa mga operasyon nito sa paligid ng mga tiyak na pin, lalo na ang mga pin 2 (inverting input), 3 (hindi pag-inverting input), at 6 (output boltahe).Ang disenyo ng op-amp ay kinakatawan ng isang tatsulok, isang simbolo ng tatlong pangunahing yugto na bumubuo ng core ng arkitektura nito: ang yugto ng pag-input ng pagkakaiba-iba, isang yugto ng intermediate gain, at isang yugto ng output ng push-pull.Sa 741 Series op-amp, ang yugto ng pag-input ng kaugalian ay nagsasama ng masalimuot na mga pares ng mga FET o bipolar transistors.Ang masusing pagtutugma na ito ay binabawasan ang boltahe ng offset habang nagbibigay ng mataas na paglaban sa pag -input, na pinapalakas ang pagiging maaasahan ng pagpapalakas ng signal.Ang nasabing teknikal na pagpapares ay kinakailangan para sa pagkamit ng isang mababang sahig ng ingay, isang kalidad na nagpapabuti sa pagganap sa pinong mga gawain sa pagproseso ng audio at signal.

|
Pin Hindi. |
Pangalan ng pin |
Paglalarawan |
|
1 |
Offset Null |
Ginamit para sa pag -aayos ng boltahe ng offset. |
|
2 |
Inverting input (-) |
Input terminal kung saan baligtad ang signal. |
|
3 |
Non-Inverting Input (+) |
Input terminal kung saan ang signal ay hindi baligtad. |
|
4 |
Negatibong Supply ng Boltahe (V-) |
Nagbibigay ng negatibong supply ng boltahe (VCC). |
|
5 |
Offset Null |
Ginamit para sa pag -aayos ng boltahe ng offset. |
|
6 |
Output |
Output terminal para sa boltahe. |
|
7 |
Positibong Supply ng Boltahe (+VCC) |
Nagbibigay ng positibong supply ng boltahe. |
|
8 |
Hindi konektado (NC) |
Ang pin na ito ay walang koneksyon. |


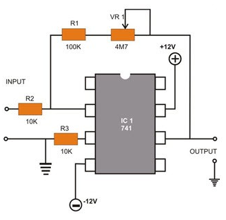
Ang pag -iikot ng pag -setup ng amplifier ay nakakaintriga dahil sa pag -aayos nito, kung saan natatanggap ng PIN 2 ang input, at pinalabas ng pin 6 ang signal, kahit na sa baligtad na yugto.Ang isang positibong boltahe ng pag -input ay natural na humahantong sa isang negatibong output, isang kamangha -manghang interplay ng mga prinsipyong elektrikal.Ang pakinabang, ipinahayag bilang
![]()
May hawak na isang partikular na akit para sa mga nangangailangan ng kontrol at katumpakan.Larawan ito: Ang RF na nakatakda sa 1000 kΩ at R1 sa 100 kΩ, na naghahatid ng isang pakinabang ng -10.Isang paunang 1.5V input morphs sa isang -15V output, isang tagumpay sa phase shift at control control.Ang pagsasaayos na ito ay nakakahanap ng pabor sa mga senaryo tulad ng pagproseso ng audio at pag -tune ng signal ng sensor, kung saan ang maingat na pagbabagong -anyo ng mga signal ay isang mahalagang bahagi ng proseso.

Ang pagsasaayos na ito ay nagpinta ng isang magkakaibang larawan: immaculate amplification nang hindi binabago ang phase.Dito, ang input ay nagbibigay ng pin 3, habang ang pin 6 ay matapat na sumasalamin sa lakas.Ang pakinabang, na ibinigay ng
![]()
Hayaan mong hulaan ang mga kinalabasan, halimbawa, kasama ang RF sa 50 kΩ at R1 sa 10 kΩ, na nagbubunga ng isang pakinabang ng 6. Ang isang mapagpakumbabang 1V input ay nagpapakita bilang isang matatag na 6V na output.Madalas na tinawag sa mga tungkulin na iba -iba bilang mga amplifier ng buffer sa loob ng instrumento, ang disenyo na ito ay nagbibigay ng hindi nagbabago na katatagan at kalinawan.Nagniningning ito sa sensitibo tulad ng mga high-precision biomedical na aparato at masalimuot na mga sistema ng komunikasyon, kung saan pinapanatili ang kakanyahan ng isang signal na may integridad at pagiging maaasahan ay isang landas sa tagumpay.
Ang IC 741 pagpapatakbo amplifier ay gumaganap ng isang papel sa isang napakaraming mga praktikal na circuit, na nagpapalawak ng mga talento nito sa mga lugar tulad ng signal conditioning at aritmetika na operasyon.Pinahuhusay nito ang tumpak na mga analog circuit, na nag -aambag sa paghawak ng magkakaibang mga signal na may isang multa na pinahahalagahan na naghahanap ng pagganap at pagiging maaasahan.

IC 741 OP-AMP Circuit Diagram
|
I -type |
Parameter |
|
INPUT OFFSET boltahe |
Karaniwan ± 2 mV, maximum na ± 6 mV |
|
Input offset kasalukuyang |
Karaniwan ± 20 nA, maximum ± 200 nA |
|
Input bias kasalukuyang |
Karaniwan ± 80 nA, maximum ± 500 nA |
|
Pagkakaiba -iba ng paglaban sa input |
2 MΩ hanggang 10 MΩ |
|
Ang kapasidad ng pag -input |
1.4 pf |
|
Saklaw ng pagsasaayos ng boltahe ng Offset |
± 10 mV gamit ang panlabas na potentiometer |
|
Saklaw ng boltahe ng input |
± 13 V na may supply ng ± 15 V. |
|
CMRR (Karaniwang Ratio ng Pagtanggi sa Mode) |
Karaniwan 90 dB, minimum na 70 dB |
|
SVRR (Ratio ng pagtanggi ng boltahe ng supply) |
Karaniwan 96 dB, minimum na 70 dB |
|
Pagkonsumo ng kuryente |
Karaniwang 85 mW sa ± 15 V supply |
|
Lumilipas na tugon |
0.3 μs para sa 5 V na pagbabago ng hakbang sa output |
|
Pinatay na rate (sr) |
0.5 V/μs |
Higit sa 100 kΩ, binabawasan ang panganib ng mga epekto ng pag -load sa mga mapagkukunan ng signal.
Tinitiyak ang maayos na pagsasama sa isang malawak na iba't ibang mga circuit nang walang pagkawala ng signal.
Karaniwan sa ilalim ng 100 Ω, pagpapagana ng mahusay na paghahatid ng kuryente sa mga konektadong naglo -load.
Pinipigilan ang mga isyu sa pagmuni -muni ng signal at pinapanatili ang katatagan ng circuit sa ilalim ng iba't ibang mga kondisyon ng pag -load.
Nagpapatakbo mula sa 0 Hz hanggang 1 MHz, na ginagawang angkop para sa DC, audio, at katamtaman na mga aplikasyon ng RF.Maaasahan para sa parehong mababang-at mataas na dalas na pagproseso ng signal.
Pinapaliit ang mga error sa output dahil sa pag -offset ng input, pagpapahusay ng kawastuhan sa mga aplikasyon ng katumpakan.Binabawasan ang pangangailangan para sa karagdagang mga calibration o correction circuit.
Ang pagkakaroon ng hanggang sa 200,000 ay nagbibigay -daan sa pagpapalakas ng mga mahina na signal, mainam para sa mga sensor at transducer.Sinusuportahan ang mga aplikasyon na nangangailangan ng mataas na integridad ng signal.
Ang maaasahang pagganap sa buong mga proyekto sa edukasyon, consumer, at pang -industriya.Ang simple ngunit matatag na disenyo ay ginagawang isang staple sa disenyo ng analog circuit.
Ang IC 741 OP-AMP ay mahusay sa hindi mabilang na mga elektronikong aplikasyon dahil sa kanilang kakayahang umangkop at pagiging maaasahan.Karaniwang ginagamit ang mga ito upang magdisenyo ng mga aktibong filter, kasalukuyang-sa-boltahe na mga converter, mga analog-to-digital converters, mga tagasunod ng boltahe, at mga summing amplifier.Naglalaro sila ng isang papel sa mga sample-and-hold circuit, variable frequency oscillator, at ripple-regulated power supply, na ginagamit ang mga ito sa mga aparato sa pagproseso ng audio at katumpakan.
Ang IC 741 OP-AMP ay ginagamit sa mga audio mixer, tinitiyak ang kalinawan ng signal sa paghahalo ng mga console.Sinusuportahan din nito ang mga sistema ng kapaligiran, tulad ng awtomatikong light switch at mga tagapagpahiwatig ng boltahe ng DC.Ang iba ay umaasa sa katatagan at katumpakan nito para sa mga gawain na nangangailangan ng kawastuhan ng signal, tulad ng sa mga thermometer ng silid at mga aparato na sensitibo sa pakikinig ng bug.
Para sa mga application tulad ng mga amplifier ng mikropono, ang IC 741 ay nagpapaliit ng pagbaluktot at namamahala sa ingay, na naghahatid ng malinaw na kalidad ng audio.Pinapagana din nito ang mga boltahe-sa-dalas na mga converter sa dalas ng modulation at pagproseso ng signal.
Mangyaring magpadala ng isang pagtatanong, tutugon kami kaagad.
sa 2024/12/10
sa 2024/12/10
sa 8000/04/18 147757
sa 2000/04/18 111936
sa 1600/04/18 111349
sa 0400/04/18 83721
sa 1970/01/1 79508
sa 1970/01/1 66905
sa 1970/01/1 63033
sa 1970/01/1 63012
sa 1970/01/1 54081
sa 1970/01/1 52125