




Ang SN6505BDBVR Nag -embodies ng isang pagbabagong -anyo na paglukso sa teknolohiya ng driver ng transpormer, na kinikilala para sa kakayahan nito upang epektibong mabawasan ang ingay at pamahalaan ang mga kaguluhan sa electromagnetic.Ang mga katangiang ito ay ginagawang natatanging angkop para magamit sa mga compact na nakahiwalay na mga setting ng supply ng kuryente.Ang sopistikadong disenyo nito ay sumusuporta sa mababang-profile, mga transformer na naka-center na mahusay na gumana nang mahusay kapag hinihimok ng isang boltahe ng DC mula sa 2.25 V hanggang 5 V.
Sa elektronikong tanawin ngayon, ang pagtugis ng mas maliit at mas mahusay na mga solusyon sa supply ng kuryente ay tumindi.Ang SN6505BDBVR ay gumaganap ng isang pangunahing papel sa pag -unlad na ito, na naghahatid ng mga resolusyon na mapaunlakan ang maselan na balanse sa pagitan ng mataas na pagganap at limitadong puwang.Ang kapasidad nito upang gumana sa ilalim ng mababang boltahe hindi lamang mga pantulong sa pag -iingat ng enerhiya ngunit makabuluhang nag -aambag sa pagtaas ng kahusayan ng mga compact electronic system.Tulad ng naobserbahan mo, ang pagsasama ng mga nasabing sangkap sa masalimuot na mga circuit ay prangka, na nangangailangan ng kaunting pagpapasadya at pagpapadali ng madaling praktikal na pagpapatupad.
Ang pangunahing pag -andar ng aparato ay bolstered ng isang hanay ng mga teknikal na tampok na nagpapaganda ng parehong kahusayan at pagiging maaasahan.Sa kakayahang mabawasan ang EMI, tinitiyak ng SN6505BDBVR ang pagkakaloob ng malinis at maaasahan na kapangyarihan, na may hawak na partikular na halaga para sa pinong mga elektronikong segment.Maaari mong i -highlight na ang matatag na likas na katangian ng SN6505BDBVR ay nag -aambag sa mas kaunting mga komplikasyon sa panahon ng diagnostic at pagpapanatili ng trabaho, na sa huli ay nagpapalawak ng habang -buhay at pagiging maaasahan ng mga system na nakikinabang mula sa pagpapatupad nito.
Ang maraming nalalaman na kakayahan ng sangkap na ito ay makahanap ng application sa iba't ibang mga domain, lalo na sa mga system na nangangailangan ng nakahiwalay na mga suplay ng kuryente.Ang mga sistemang ito ay sumasaklaw sa mga interface tulad ng maaari, RS-485, RS-422, RS-232, SPI, at I2C.Ang mga pantulong na pantulong sa pag -iwas sa mga ground loops at pagpapanatili ng integridad ng data sa magkakaibang mga segment ng system - isang elemento na madalas na nauna sa mga solusyon sa engineering dahil sa potensyal na epekto nito sa pagganap at pagiging maaasahan.
Ang sangkap na ito ay nagpapatunay na maging kapaki -pakinabang sa mga kapaligiran na nangangailangan ng kaunting ingay, kabilang ang nakahiwalay na mga suplay ng kuryente ng USB.Sa lupain ng mga elektronikong sistema ng elektronik, ang mga katangian ng mababang-ingay ay aktibo upang maiwasan ang mga kawastuhan ng data at pagsukat.Ang mga high-tech na kapaligiran sa paggawa ay madalas na nakasalalay sa mga katangiang ito upang mapanatili ang pinakamainam na pagganap nang walang pagkagambala.
Ang mga application ng Telekomunikasyon at Pang -industriya na Mga Application ay umaani ng malaking benepisyo mula sa mga solusyon sa cohesive power supply.Ang mga solusyon na ito ay nagpataas ng katatagan at pagiging maaasahan sa gitna ng magkakaibang mga kondisyon, na lumampas sa mga tradisyunal na pamamaraan.Ang isang malalim na pag -unawa ng mga dinamikong kapangyarihan ay nagbubukas ng mga pagpapabuti sa mga sektor na ito, na nagpapasigla ng mas malakas at mas nababaluktot na komunikasyon at kontrol ng mga frameworks.
Sa pabago -bagong larangan ng pamamahagi ng radyo at mga nauugnay na suplay ng kuryente, ang mga makabagong solusyon ay kinakailangan upang harapin ang mga hamon sa pagkagambala at lakas ng katatagan.Ang pagsasama ng mga sumusuporta sa mga sangkap na pinangangalagaan ang walang tigil na operasyon ay maaaring magtulak ng kilalang pag -unlad sa kahusayan at saklaw ng mga sistema ng radyo.Sa pamamagitan ng bihasang disenyo, ang banayad na mga nakuha sa kalinawan ng signal ay naging maliwanag sa pamamagitan ng madiskarteng pagpili ng sangkap.
Sa loob ng mundo ng mga instrumento sa medikal at katumpakan, ang pagkamit ng mataas na kawastuhan habang tinitiyak ang kaligtasan ay ang panghuli.Dito, ang mga nakahiwalay na supply na nakakabit sa mga instrumento ay nangingibabaw sa pagprotekta sa parehong mga aparato at kanilang mga operator.Ang artful balanse sa pagitan ng pagganap at kaligtasan ay isang testamento sa matagumpay na disenyo ng instrumento at paggamit sa sektor na ito.
Sa mga senaryo na kinasasangkutan ng mga suplay ng filament na mababa, ang sangkap ay gumaganap ng isang pangunahing papel sa pagbawas ng hindi kanais-nais na pagkagambala, sa gayon pinapanatili ang integridad ng pagtatapos ng application.Sa mga konteksto na ito, kahit na ang mga pagsasaayos ng minuto ay maaaring makabuluhang maimpluwensyahan ang pangkalahatang pagganap-isang pananaw na madalas na iguguhit mula sa malawak na karanasan sa application ng hands-on.
At SN6505BDBVT
• MAX253EUA-T

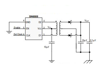
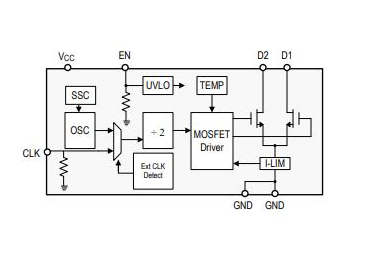
Ang SN6505 ay nilikha upang magamit ang topology ng push-pull para sa pagmamaneho na nakahiwalay na mga DC/DC converter na may adeptness.Ang pagsasaayos na ito ay nagsisilbi upang mai-optimize ang paghahatid ng kuryente at kontrolin ang ingay ng elektrikal, isang kadahilanan ng kinahinatnan sa mga application na maayos na nakatutok.Sa pamamagitan ng pagsasama ng isang meticulously calibrated oscillator at gate-drive circuit, ang aparato ay may kakayahang makabuo ng dalawang pantulong na signal ng output.Ang mga senyas na ito ay naging pangunahing sa alternating operasyon ng dalawang transistor, na nagtataguyod ng pag-synchronize at pagbabawas ng panganib ng mga komplikasyon na may kaugnayan sa overlap, isang banayad ngunit malalim na tagumpay sa teknolohikal.
Ang nangingibabaw sa operasyon ng SN6505 ay ang oscillator nito, isang pangunahing sangkap na nagtatatag ng pangunahing mga parameter ng pagpapatakbo ng aparato.Kaisa sa isang dalas na divider, ang elementong ito ay nakakaapekto sa tiyempo at pag -synchronise ng mga signal ng gate.Ang duo na ito ay hindi lamang nagpapabuti ng pagiging epektibo sa iba't ibang mga kondisyon ng pag -load ngunit sinusuportahan din ang katatagan sa ilalim ng mga kahilingan sa sistema ng pagbabagu -bago.Sa aktwal na mga aplikasyon, ang maaasahang pagganap ng oscillator ay nagsisiguro na ang mga aparato na pinapagana ng SN6505 ay nananatiling nababanat sa magkakaibang mga kondisyon sa kapaligiran, na sumasalamin sa isang mas malalim na pag -unawa sa pagiging maaasahan ng engineering sa ilalim ng stress.
Ang SN6505 ay nagsasama ng isang advanced na break-bago-paggawa ng lohika upang maiwasan ang overlap ng transistor, isang karaniwang hamon sa pamamahala ng kuryente.Ang mekanismong ito ay ginagarantiyahan na ang isang transistor ay ganap na naka -off bago ang pag -activate ng iba pa, sa gayon ay nababawasan ang mga pangyayari ng mga maikling circuit at pagbabawas ng sangkap na bahagi.Sa mga praktikal na konteksto, ang nasabing tampok ay nagtataguyod ng tibay at kahusayan ng mga sistema ng kuryente, na sumasaklaw sa pananaw na pinoprotektahan ng pananaw sa disenyo laban sa mga potensyal na komplikasyon, na nagreresulta sa mas maraming mga matatag at maaasahan na mga produkto.



|
I -type |
Parameter |
|
Katayuan ng Lifecycle |
Aktibo (huling na -update: 3 araw na ang nakakaraan) |
|
Oras ng tingga ng pabrika |
6 na linggo |
|
Makipag -ugnay sa kalupkop |
Ginto |
|
Bundok |
Surface Mount |
|
Uri ng pag -mount |
Surface Mount |
|
Package / Kaso |
SOT-23-6 |
|
Bilang ng mga pin |
6 |
|
Dalas ng paglipat |
424 kHz |
|
Temperatura ng pagpapatakbo |
-55 ° C ~ 125 ° C. |
|
Packaging |
Tape & Reel (TR) |
|
Code ng JESD-609 |
E4 |
|
PBFree code |
Oo |
|
Bahagi ng Bahagi |
Aktibo |
|
Antas ng Sensitivity ng kahalumigmigan (MSL) |
1 (walang limitasyong) |
|
Bilang ng mga pagtatapos |
6 |
|
Code ng ECCN |
EAR99 |
|
Mga Aplikasyon |
Driver ng transpormer |
|
Boltahe - Supply |
2.25V ~ 5.5V |
|
Posisyon ng terminal |
Dual |
|
Form ng terminal |
Gull Wing |
|
Bilang ng mga pag -andar |
1 |
|
Supply boltahe |
5v |
|
Terminal pitch |
0.95mm |
|
BASE PART NUMBER |
SN6505 |
|
Bilang ng mga output |
1 |
|
Boltahe ng output |
16v |
|
Uri ng output |
Nababagay |
|
Max output kasalukuyang |
1a |
|
Operating Supply Voltage |
5.5v |
|
Operating supply kasalukuyang |
1.56MA |
|
Nominal na supply ng kasalukuyang |
1.56MA |
|
Output kasalukuyang |
1a |
|
Min input boltahe |
2.2v |
|
Max input boltahe |
5.5v |
|
Uri ng interface ic |
Circuit ng interface |
|
Max junction temperatura (TJ) |
150 ° C.
|
|
Mataas na saklaw ng temperatura ng paligid |
125 ° C. |
|
Taas |
1.45mm |
|
Haba |
2.9mm |
|
Lapad |
1.6mm |
|
Kapal |
1.2mm |
|
Katayuan ng ROHS |
Sumunod ang ROHS3 |
|
Libre ang Lead |
Libre ang Lead |
|
Bahagi ng bahagi |
SN6505BDBVR |
MIC2009A-1YM6-TR |
MIC2005-0.8YM6-TR |
LMR12010XMK/NOPB |
MIC2009A-2YM6-TR |
|
Tagagawa |
Mga instrumento sa Texas |
Teknolohiya ng Microchip |
Teknolohiya ng Microchip |
Mga instrumento sa Texas |
Teknolohiya ng Microchip |
|
Package / Kaso |
SOT-23-6 |
SOT-23-6 |
SOT-23-6 Manipis, TSOT-23-6 |
SOT-23-6 |
SOT-23-6 |
|
Bilang ng mga pin |
6 |
6 |
6 |
6 |
6 |
|
Max output kasalukuyang |
1a |
800 Ma |
1a |
900 Ma |
900 Ma |
|
Output kasalukuyang |
1a |
- |
- |
- |
- |
|
Min input boltahe |
2.2 v |
2.5 v |
2.5 v |
2.5 v |
2.5 v |
|
Max input boltahe |
5.5 v |
5.5 v |
5.5 v |
5.5 v |
5.5 v |
|
Boltahe ng output |
16 v |
6 v |
17 v |
- |
- |
|
Bilang ng mga output |
1 |
1 |
1 |
1 |
1 |
Mangyaring magpadala ng isang pagtatanong, tutugon kami kaagad.
sa 2024/11/21
sa 2024/11/21
sa 8000/04/18 147757
sa 2000/04/18 111936
sa 1600/04/18 111349
sa 0400/04/18 83721
sa 1970/01/1 79508
sa 1970/01/1 66905
sa 1970/01/1 63031
sa 1970/01/1 63012
sa 1970/01/1 54081
sa 1970/01/1 52125