

|
Pin Hindi. |
Pangalan ng pin |
Paglalarawan ng pin |
|
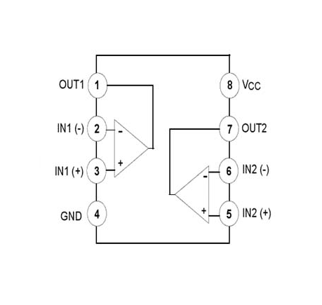
1 |
Output a |
Output ng seksyon ng una (a) ng IC o pagpapatakbo ng amplifier
1 |
|
2 |
Pag -iikot ng input a |
Inverting input ng seksyon ng una (a) ng IC o pagpapatakbo
Amplifier 1 |
|
3 |
Non-inverting input a |
Ang hindi pag-inverting ng pag-input ng seksyon ng una (a) ng IC o
Operational Amplifier 1 |
|
4 |
Ground (GND) |
Ground / negatibo para sa parehong mga amplifier ng pagpapatakbo |
|
5 |
Pag -iikot ng input b |
Pag -iikot ng pag -input ng seksyon ng pangalawang (b) ng IC o pagpapatakbo
Amplifier 2 |
|
6 |
Non-inverting input b |
Non-inverting input ng seksyon ng pangalawang (b) ng IC o
Pagpapatakbo amplifier 2 |
|
7 |
Output b |
Output ng seksyon ng pangalawang (b) ng IC o pagpapatakbo
Amplifier 2 |
|
8 |
VCC |
Positibong supply ng parehong mga seksyon / pagpapatakbo amplifier
ng ic |
|
Tampok |
Paglalarawan |
|
Malawak na saklaw ng supply |
Single Supply: 3 V hanggang 32 v |
|
Dual Supplies: ± 1.5 V hanggang ± 16 v |
|
|
Mababang supply-kasalukuyang alisan ng tubig |
Malaya ng boltahe ng supply: 0.7 mA (tipikal) |
|
Karaniwang saklaw ng boltahe ng input ng mode |
May kasamang lupa, na nagpapahintulot sa direktang sensing malapit sa lupa |
|
Mababang input bias at offset na mga parameter |
- INPUT OFFSET VOLTAGE: 3 mV (tipikal) |
|
- Isang Bersyon: 2 MV (tipikal) |
|
|
- Input Offset Kasalukuyang: 2 Na (tipikal) |
|
|
- Isang Bersyon: 15 Na (tipikal) |
|
|
- Input Bias Kasalukuyang: 20 NA (tipikal) |
|
|
- Isang Bersyon: 15 Na (tipikal) |
|
|
Pagkakaiba -iba ng saklaw ng boltahe ng input |
Katumbas ng maximum na na-rate na boltahe ng supply: 32 v |
|
Open-loop na pagkakaiba-iba ng boltahe |
100 dB (tipikal) |
|
Panloob na kabayaran sa dalas |
Oo |
|
Parameter |
Halaga |
|
Package / Kaso |
PDIP-8 |
|
Bilang ng mga channel |
2 channel |
|
Supply Voltage - Max |
32 v |
|
GBP - Makakuha ng Produkto ng Bandwidth |
700 kHz |
|
Output kasalukuyang bawat channel |
20 Ma |
|
SR - Rate ng pagpatay |
300 mV/µs |
|
VOS - INPUT OFFSET VOLTAGE |
7 mv |
|
Supply Voltage - Min |
3 v |
|
Minimum na temperatura ng operating |
0 ° C. |
|
Maximum na temperatura ng operating |
+70 ° C. |
|
IB - Input bias kasalukuyang |
250 na |
|
Operating supply kasalukuyang |
350 µA |
|
Shutdown |
Walang pag -shutdown |
|
CMRR - Karaniwang Ratio ng pagtanggi sa mode |
80 dB |
|
en - input boltahe ng ingay ng boltahe |
40 NV/√Hz |
|
Serye |
LM358 |
|
Packaging |
Tube |
|
Uri ng amplifier |
Mataas na Gain amplifier |
|
Tatak |
Mga instrumento sa Texas |
|
Dual na boltahe ng supply |
+/- 3 V, +/- 5 V, +/- 9 v |
|
Mga tampok |
Standard amps |
|
Taas |
4.57 mm |
|
Uri ng input |
Rail-to-riles |
|
Haba |
9.81 mm |
|
Pinakamataas na Dual Supply Voltage |
+/- 16 v |
|
Minimum na Dual Supply Voltage |
+/- 1.5 v |
|
Operating Supply Voltage |
3 V hanggang +/- 32 V, +/- 1.5 V, +/- 16 V |
Ang LM358P Nag -aalok ang pagpapatakbo ng amplifier ng magkakaibang mga pag -andar sa loob ng mga circuit ng sensor na nakatuon sa ilaw at madilim na pagtuklas.Ang kakayahan nito na umangkop na gumana sa iba't ibang mga tungkulin ay binibigyang diin ang nababaluktot na kalikasan sa mga gawain na tiyak na sensor.Ang pagkakaroon ng pananaw sa pagganap nito sa mga konteksto na ito ay nagpayaman sa pag -unawa sa mas malawak na mga pamamaraan ng disenyo ng circuit.

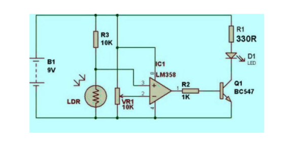
Sa mga pagsasaayos na idinisenyo upang makita ang kadiliman, ang LM358P ay kumokonekta sa gitnang pin ng isang variable na risistor na nakakabit sa pin 2. Ang pagsasaayos na ito ay subtly inaayos ang pagtugon ng circuit sa mga senaryo na may mababang ilaw.Sa pamamagitan ng pagpapakilala ng isang 20k risistor, ang pag -setup na ito ay nagbibigay -daan para sa tumpak na pagsasaayos ng mga antas ng sensitivity, na nagpapagana ng circuit na umepekto lamang sa mga kilalang paglilipat sa nakapaligid na ilaw.

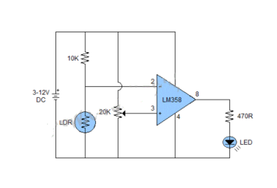
Sa mga light detection circuit, ipinapalagay ng LM358P ang papel ng isang paghahambing, na nagsisilbi upang masuri ang boltahe ng pag -input laban sa isang itinakdang sanggunian para sa pagsusuri ng light intensity.Ang paggamit ng isang 20k risistor, tulad ng nakikita sa madilim na application ng sensor, ay nag -aambag sa pagtatakda ng pagiging sensitibo, na nagbibigay ng eksaktong diskarte.Pinapadali nito ang tumpak na mga tugon sa mga pagbabago sa pag -iilaw, tulad ng ipinakita ng mga tagapagpahiwatig ng LED na konektado sa pin 1.
Sa loob ng pamamahala ng mga amplifier ng pagpapatakbo, ang LM358 Ang serye ay nagsisilbing isang pangunahing sangkap, na kumikilos bilang isang kapatid sa LM324 Sa maraming mga aplikasyon.Ito ay nakakaakit ng pansin para sa kakayahang umangkop at pag -andar nito.Para sa mga naghahanap upang galugarin ang mga pagpipilian na may katulad na mga pagtutukoy sa teknikal, ang LM158, LM258, LM2904, at ang LM2409 ay nagpapakita ng kanilang sarili bilang mabubuhay na pagsasaalang -alang.Ang mga sumusunod na seksyon ay naghuhukay ng mas malalim sa mga kapalit na ito, na nagpapagaan sa kanilang mga tungkulin at eksaktong mga benepisyo na inaalok nila sa iba't ibang mga sitwasyon.
|
Katumbas na bahagi |
Tagagawa |
Uri ng kapalit |
|
LM358PE4 |
Mga instrumento sa Texas na mataas na pagganap na analog |
Drop-in na kapalit |
|
LM358PE3 |
Mga instrumento sa Texas na mataas na pagganap na analog |
Drop-in na kapalit |
|
LM358PSRE4 |
Mga instrumento sa Texas na mataas na pagganap na analog |
Parehong pag -andar |
|
LM358PSRG4 |
Mga instrumento sa Texas na mataas na pagganap na analog |
Parehong pag -andar |
|
LM358PWRG4-JF |
Mga instrumento sa Texas na mataas na pagganap na analog |
Parehong pag -andar |
|
LM358DR |
Mga instrumento sa Texas na mataas na pagganap na analog |
Parehong pag -andar |
|
LM358DGKR |
Mga instrumento sa Texas na mataas na pagganap na analog |
Parehong pag -andar |
|
LM358PWRG4 |
Mga instrumento sa Texas na mataas na pagganap na analog |
Parehong pag -andar |
|
LM358PWLE |
Mga instrumento sa Texas na mataas na pagganap na analog |
Parehong pag -andar |
|
LM358PSLE |
Mga instrumento sa Texas na mataas na pagganap na analog |
Parehong pag -andar |
|
LM358PWRG3 |
Mga instrumento sa Texas na mataas na pagganap na analog |
Parehong pag -andar |
|
LM358DG4 |
Mga instrumento sa Texas na mataas na pagganap na analog |
Parehong pag -andar |
|
LM358DGKRG4 |
Mga instrumento sa Texas na mataas na pagganap na analog |
Parehong pag -andar |
|
LM358PWG4 |
Mga instrumento sa Texas na mataas na pagganap na analog |
Parehong pag -andar |
|
LM358E4 |
Mga instrumento sa Texas na mataas na pagganap na analog |
Parehong pag -andar |
|
LM358DRG3 |
Mga instrumento sa Texas na mataas na pagganap na analog |
Parehong pag -andar |
|
LM358PSR |
Mga instrumento sa Texas na mataas na pagganap na analog |
Parehong pag -andar |
|
LM358PWR |
Mga instrumento sa Texas na mataas na pagganap na analog |
Parehong pag -andar |
|
LM358D |
Mga instrumento sa Texas na mataas na pagganap na analog |
Parehong pag -andar |
|
LM358PWE4 |
Mga instrumento sa Texas na mataas na pagganap na analog |
Parehong pag -andar |
|
LM358DRG4 |
Mga instrumento sa Texas na mataas na pagganap na analog |
Parehong pag -andar |
Ang LM358P pagpapatakbo amplifier ay nahahanap ang sarili na kinakailangan sa kabuuan ng maraming mga patlang, na na-prized para sa dalawahang independiyenteng op-amps sa loob ng isang solong pakete at ang kakayahang kumonsumo ng kaunting lakas.Ang timpla ng mga tampok na ito ay nagtatanghal ng isang kaakit -akit na pagpipilian para sa mga adaptable at matipid na disenyo ng circuit.
Sa mundo ng mga audio preamplifier, ang LM358P ay tungkulin sa pag -angat ng malabong mga signal ng audio sa mga antas na nauna para sa kasunod na pagpapalakas.Ang pagkakaroon nito ay pinapaboran sa engineering ng mga audio device, kung saan ang katumpakan nito na may mga audio signal ay ipinagdiriwang para sa pag-ambag sa paggawa ng tunog na may mataas na katapatan.Ang pagpili ng LM358P ay madalas na sumasalamin sa isang pagpapahalaga sa parehong pagiging maaasahan at kahusayan sa gastos.
Ang pagpapadali ng mahusay na pagpapalakas ng mga maliliit na signal ay nagiging seryoso sa mga aparato na sensitibo sa elektronikong ingay.Ang LM358P ay nangunguna sa pagpapalakas ng mga signal ng mababang-amplitude habang pinapanatili ang kanilang integridad at pag-minimize ng pagkagambala sa ingay.Ang mga gawaing ito ay humihiling ng isang matalinong pagkakahawak ng parehong elektronikong dinamikong ingay at ang mga subtleties na likas sa pagproseso ng signal.
Pagdating sa pangkalahatang mga circuit ng pagpapatakbo ng amplifier, ang LM358P ay isang maraming nalalaman contender.Gumagawa ito ng maraming mga pag -andar tulad ng pagsasama, pagbubuod, at pagkita ng kaibahan, na nagbibigay kapangyarihan sa iyo upang likhain ang mga sopistikadong sistema mula sa mga naka -streamline na disenyo.Ang ganitong mga kakayahan ay binibigyang diin ang kahusayan sa pagpapatakbo, madalas na pagpipiloto ng proseso ng paggawa ng desisyon sa iba't ibang mga aplikasyon.
Para sa mga aplikasyon sa mga tagasunod ng boltahe at buffering, ang LM358P ay may kasanayan sa pag -stabilize ng boltahe ng output, tinitiyak ang isang maayos na landas ng signal na may kaunting kasalukuyang draw.Ang pagganap na ito ay nagiging kapaki -pakinabang sa mga circuit ng sensor, kung saan ang katumpakan ay mahalaga para sa tumpak na pagbabasa ng sensor.Sa mga konteksto na ito, ang isang malalim na pag -unawa sa mga detalye ng sensor at mga kinakailangan sa kawastuhan ay labis na nakakaimpluwensya sa disenyo at pagpapatupad ng mga circuit.
Ang mga instrumento tulad ng mga digital multimeter at oscilloscope ay nakakuha ng katumpakan mula sa mga kontribusyon ng LM358P sa pagsukat at pagkuha ng data.Sa mataas na input at mababang output impedance, ang op-amp ay nakatulong sa pagpapagana ng tumpak na mga sukat.Ang papel na ito ay nagbibigay ng isang pangunahing sangkap para sa mga tool na analytical at diagnostic, na madalas na humuhubog ng mga pagsulong sa mga diskarte sa pagsukat at pagpapahusay ng katumpakan ng data.
Mahusay na pamamahala ng kontrol ng loop at regulasyon ay nagsasangkot ng mga pinong mga parameter ng pagpapatakbo, isang domain na rin sa loob ng mga lakas ng LM358P.Paghahatid ng maaasahang feedback at pag -stabilize, tinitiyak nito ang makinis na paggana ng mahigpit na regulated system.Dito, ang isang masusing pag -unawa sa mga dynamic na pag -uugali ng system at mga mekanismo ng feedback ay nagdaragdag ng lalim sa aplikasyon nito.
Matatagpuan sa Dallas, Texas, Texas Instruments (TI) ay bantog sa katapangan nito sa industriya ng semiconductor, lalo na sa paggawa ng mga integrated circuit.Ang reputasyon ni Ti bilang isang pinuno sa analog chip at naka -embed na mga merkado ng processor ay sumasalamin sa estratehikong diin at walang tigil na pangako sa mga patlang na ito.Higit pa sa pangingibabaw nito sa teknolohiyang semiconductor, ang TI ay gumawa ng mga kamangha-manghang mga hakbang sa pagproseso ng digital na ilaw at nag-aalok ng isang magkakaibang spectrum ng mga produktong pang-edukasyon, na binibigyang diin ang malawak na mga kakayahan na nagtutulak ng teknolohikal na ebolusyon.
Ang mga analog chips ay naglalaro ng isang dynamic na papel habang binabago nila ang mga aktwal na signal - tulad ng temperatura, bilis, at tunog - sa digital na impormasyon.Ang mga naka -embed na processors ay pangunahing sa pamamahala ng pag -andar ng mga elektronikong aparato.Ang mga nagawa ng TI sa mga lugar na ito ay nagtatampok ng kanilang impluwensya sa pagtiyak ng mahusay na operasyon ng mga elektronikong consumer, mga sistema ng automotiko, at makinarya sa industriya.Ang pagkakasangkot na ito ay nanawagan para sa isang malalim na pag-unawa sa mga elektronikong prinsipyo at isang tunay na paggalang sa mga diskarte sa pagputol ng engineering.Ang banayad na sining ng pagpapahusay ng pagganap ng chip ay tahasang kinikilala bilang isang katalista para sa mga kilalang paglukso sa kahusayan sa teknolohikal.
Mangyaring magpadala ng isang pagtatanong, tutugon kami kaagad.
Ang LM358P ay kilala sa papel nito sa pagpapalakas ng mga transducer at pamamahala ng mga bloke ng Gain DC, na nag -aalok ng isang pagpapahusay sa pagproseso ng signal na nakakahanap ng mga aplikasyon sa magkakaibang larangan.Sa mga kontemporaryong aparato sa pagsukat, ang mga amplifier ng pagpapatakbo na ito ay nag -aambag nang malaki sa pagkamit ng tumpak na pagsukat at kontrol.Maaari kang magsikap para sa katumpakan at pagiging maaasahan at madalas na mag -gravitate patungo sa LM358P para sa maaasahang pagganap nito sa pagpapalakas ng mga malubhang signal nang walang putol sa iba't ibang mga domain.
Ang LM358P ay tumatanggap ng hanggang sa 32V, na nag -aalok ng malaking kakayahang umangkop para sa pagsasama sa iba't ibang mga elektronikong disenyo.Ang pagpapaubaya na ito ay nakakakuha ng pansin sa pangangailangan ng maalalahanin na disenyo ng circuit upang pigilan ang mga isyu sa over-boltahe na maaaring mapanganib ang integridad ng marupok na elektronika.Sa pamamagitan ng paggalang sa mga limitasyon ng boltahe, maaari mong epektibong mapanatili ang tibay at pagganap ng mga system na gumagamit ng pagpapatakbo na ito.
Nagtatampok ang LM358P ng isang bandwidth na umaabot sa ilang daang kilohertz, na ginagawang hindi gaanong angkop para sa mga gawain na may mataas na dalas.Ang saklaw nito ay sapat na sumusuporta sa maraming mga kinakailangan sa audio at mababang-dalas, kung saan ang katumpakan sa pagpapalakas ay nangunguna sa pag-andar ng mabilis na pag-andar.Maaari mong masusing masuri ang bandwidth na ito tungkol sa kanilang mga tiyak na pangangailangan, na madalas na pinahahalagahan ang LM358P para sa maaasahang pagganap nito sa mga karaniwang kondisyon ng operating kaysa sa kapag nahaharap sa mga high-speed na mga hamon.
Ang pagkakaiba sa pagitan ng LM358N at LM358P ay pangunahing namamalagi sa kanilang packaging;Ang LM358N ay dumating sa isang dual in-line package (DIP), habang ang LM358P ay karaniwang magagamit sa isang solong in-line package (SIP).Ang pagkakaiba -iba na ito ay makabuluhang nakakaimpluwensya sa layout at pagpupulong ng PCB, na nakakaapekto sa parehong pag -aayos ng spatial at paghawak ng thermal sa mga sistemang elektrikal.Samakatuwid, ang mga pagpipilian tungkol sa factor ng form ng packaging, pamamahala ng thermal, at kaginhawaan ng pagpupulong ay makakatulong sa iyo na gumawa ng mga kaalamang desisyon na tumutugma sa kanilang mga tukoy na adhikain sa disenyo.
sa 2024/11/25
sa 2024/11/25
sa 8000/04/18 147757
sa 2000/04/18 111935
sa 1600/04/18 111349
sa 0400/04/18 83719
sa 1970/01/1 79508
sa 1970/01/1 66904
sa 1970/01/1 63028
sa 1970/01/1 63012
sa 1970/01/1 54081
sa 1970/01/1 52122