
Ang BD140 ay isang mataas na madaling iakma na silikon na batay sa medium na PNP transistor, lalo na ginagamit sa mga audio amplifier at quasi-complementary driver circuit.Nakalagay sa isang TO-126 package, kinokontrol nito ang kasalukuyang hanggang sa 1.5A, na ginagawang maayos para sa mga gawain tulad ng pagmamaneho ng mga relay, LED, at motor.Ang matatag na kolektor-emitter at kolektor-base boltahe, na rurok sa 80V, ay matiyak ang mahusay na operasyon sa mga aplikasyon ng audio.Sa pamamagitan ng isang saturation boltahe ng -0.5V at isang rate ng pagwawaldas ng kuryente na 12.5W, ang pagganap nito sa mga audio circuit ay kapansin -pansin na pinahusay.Ang kasalukuyang kadahilanan ng pagpapalakas ng transistor na ito, na kilala bilang beta, ay nasa pagitan ng 40 at 160, habang ang boltahe ng base-emitter ay umabot sa isang maximum na 5V, tinitiyak na isinasama nito nang walang putol sa mga naka-embed na mga system na nangangailangan ng pag-andar ng antas ng logic.Maaari mong piliin ang BD140 para sa maaasahang balanse sa pagitan ng kahusayan ng kapangyarihan at pagganap, na pangunahing pinahahalagahan sa mga pagsasaayos ng circuit circuit.
Ang BD140 PNP transistor ay nagpapakita ng pambihirang kakayahang umangkop, na naaangkop ito sa buong malawak na hanay ng mga senaryo.Kapag ang isang positibong boltahe ay inilalapat sa base nito, ang operasyon sa pagitan ng kolektor at emitter halts;Sa kabaligtaran, ang pag -alis ng boltahe na ito ay nagpapahintulot sa daloy ng elektrikal.Pinapabilis ng transistor ang isang rurok na kasalukuyang 1.5A sa pamamagitan ng landas ng emitter-kolektor upang maabot ang saturation.Ang paglampas sa kasalukuyang antas na ito ay maaaring makompromiso ang integridad ng circuit.Ang paglipat sa isang cut-off mode, ang transistor disengage sa pamamagitan ng pagtigil sa base kasalukuyang, epektibong huminto sa kasalukuyang daloy.Maaari mong pahalagahan ang kakayahang ito para sa papel nito sa labis na proteksyon, na kung saan ay susi sa pag -iingat sa mga aktibong elemento ng circuit laban sa mga potensyal na banta.Ang likas na tampok na kaligtasan na ito ay gumaganap ng isang kapaki -pakinabang na bahagi sa pagpapanatili ng kahabaan ng buhay at pagiging epektibo ng masalimuot na mga elektronikong sistema.

|
Numero ng pin |
Pangalan ng pin |
Paglalarawan |
|
Pin-1 |
Emitter |
Ang daloy ng kasalukuyang ay maubos sa pamamagitan ng terminal na ito
at karaniwang konektado sa GND. |
|
Pin-2 |
Kolektor |
Ang kasalukuyang dumadaloy sa terminal na ito at normal
konektado sa pagkarga. |
|
Pin-3 |
Base |
Kinokontrol ng terminal na ito ang transistor biasing at ginagamit
Upang lumipat/i -off ang transistor. |
|
Tampok/Pagtukoy |
Mga detalye |
|
Uri ng transistor |
PNP |
|
Makipag -ugnay sa kalupkop |
Lata |
|
Uri ng pag -mount |
Sa pamamagitan ng butas |
|
Bilang ng mga pin |
3 |
|
Ang materyal na elemento ng transistor |
Silikon |
|
Mga Dimensyon (l x h x w) |
7.8mm x 10.8mm x 2.7mm |
|
Paggamit |
Katamtamang kasalukuyang aparato para sa mga medium power circuit |
|
Makakuha ng halaga (HFE) |
25 hanggang 250 |
|
Kolektor Kasalukuyang (IC) |
-1.5A (negatibong nagpapahiwatig ng PNP transistor) |
|
Base kasalukuyang (IB) |
-0.5a |
|
Power Dissipation (PD) |
12.5W |
|
Dalas ng paglipat (ft) |
190MHz |
|
Temperatura ng kantong (TJ) |
150 ° C. |
|
Uri ng Package |
TO-126 (hugis-parihaba na hugis, epoxy at plastik na materyal) |
|
Boltahe ng kolektor-base (VCB) |
-80v |
|
Boltahe ng Kolektor-Emitter (VCE) |
-80v |
|
Emitter-Base Voltage (VEB) |
-80v |
|
Patuloy na Kolektor Kasalukuyang (IC) |
-1.5a |
|
Base kasalukuyang (IB) |
-0.5a |
|
Emitter-Base Breakdown Voltage (VBE) |
-5v |
|
Katumbas na mga transistor |
BD170, BD140G, BD180, BD790, BD231, BD792, BD238G, MJE702, MJE171 |
|
Kumpletong transistor ng NPN |
BD139 |
|
Tala ng kapalit
|
Ang boltahe at kasalukuyang mga halaga ay dapat suriin bago
pagpapalit ng mga katumbas |
Ang pagkamit ng ligtas at epektibong paggamit ng BD140 transistor ay nagsasangkot ng malakas na pansin sa mga hangganan ng pagpapatakbo nito, sa gayon pinapahusay ang parehong pagganap at tibay nito.Ang nangingibabaw sa pinakamainam na paggamit nito ay ang pagpapatakbo sa ilalim ng isang boltahe na threshold ng 80V, isang kasanayan na nagpoprotekta sa sangkap mula sa potensyal na pinsala o madepektong paggawa.
• Ang pagpapanatiling boltahe sa ibaba 80V ay dapat.Ang threshold na ito ay sumisimbolo sa sukdulan na napapanatiling antas na nagsisiguro ng pagkakapare -pareho habang umaalis sa stress ng elektrikal.Ang mga pananaw sa mga pamamaraan ng regulasyon ng boltahe ay kapaki -pakinabang;Ang paggamit ng mga sangkap tulad ng mga divider ng boltahe o mga rectifier ay makakatulong na pamahalaan ang pagbabagu -bago, isang pamamaraan na madalas na pinagkakatiwalaan sa mga hamon na setting.
• Epektibong pamamahala ng init ay nananatiling pabago -bago.Ang paggamit ng isang angkop na heat sink ay nakatulong sa pagpapakalat ng init nang mahusay.Ang mga sukat at materyales ng heat sink ay dapat matukoy ng inaasahang pag -load ng thermal at pagwawaldas ng enerhiya ng transistor.Maaari mong madalas na mag -aplay ng thermal paste upang mapalakas ang kahusayan ng paglipat ng init, isang pagbabago ng pagbabago na maaaring kapansin -pansing mapahusay ang pagganap at mapalawak ang buhay ng pagpapatakbo.
• Ang pagpapatupad ng isang naaangkop na base risistor ay seryoso para sa pag -regulate ng base kasalukuyang at tinitiyak ang matatag na pag -andar.Kalkulahin ang halaga ng risistor batay sa ginustong bilis ng paglipat at mga tiyak na kahilingan sa aplikasyon.Sa panahon ng prototyping, maaari mong madalas na ayusin ang mga parameter na ito upang makamit ang pinakamainam na mga kinalabasan.
• Ang pag -andar sa loob ng isang spectrum ng temperatura na -55 ° C hanggang +150 ° C ay nagsisiguro ng katatagan at mga guwardya laban sa thermal runaway.Ang pagkilala sa mga impluwensya sa kapaligiran, mga diskarte sa proteksiyon tulad ng thermal pagkakabukod o mga housings na kinokontrol ng klima ay maaaring maipapayo para sa mga aplikasyon sa matinding kapaligiran.Ang paghawak sa mga elementong ito ng kontrol sa temperatura ay maaaring magsulong ng mas malakas na disenyo.
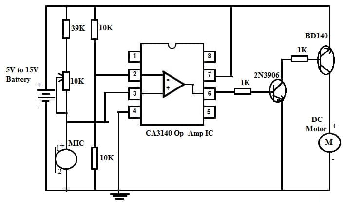
Ang makabagong mundo ng kontrol ng motor na aktibo ay nagpapakilala ng isang kamangha-manghang paraan upang pamahalaan ang mga motor sa pamamagitan ng mga pahiwatig sa pandinig.Ang humahantong sa pamamaraang ito ay isang circuit na nagtatampok ng CA3140 IC, na nagdadala ng kakayahang umangkop at katumpakan na pangunahing para sa walang tahi na pagganap.Ang mga pangunahing sangkap ay kasama ang:
• Isang variable na supply ng kuryente (5V-15V na baterya)
At 2N3906 NPN Transistor
At CA3140 pagpapatakbo amplifier (op-amp) ic
• DC motor
• BD140 Transistor
• Electret Microphone
• Mga Resistors, kabilang ang isang 10K variable na risistor para sa kontrol ng sensitivity

Ang CA3140 OP-AMP ay nagpapatakbo sa mode ng paghahambing, reaktibo na pagproseso ng audio input mula sa electret mikropono.Ang pagsasaayos na ito ay ginagawang perpekto para sa mga senaryo na hinihingi ang mabilis na pagbagay sa tunog ng pagbabagu -bago.Sa pamamagitan ng mahusay na pagsasaayos, ang pagiging sensitibo ng paghahambing ay maaaring maiayon upang tumugon sa mga tiyak na dalas o dami ng pandinig, na nagpapagana ng eksaktong mga diskarte sa kontrol.
Ang BD140 at 2N3906 Transistors ay gumana bilang mga amplifier para sa output ng CA3140, na naghahatid ng sapat na kapangyarihan upang mabisa ang motor ng DC.Ang kanilang pagpili ay batay sa kakayahang pamahalaan ang katamtaman na mga antas ng kuryente, na ginagawang angkop para sa mga portable, mababang-boltahe na mga sitwasyon.Mastery sa paggamit ng mga transistor na ito ay maaaring dagdagan ang kahabaan ng circuit at pagganap sa pamamagitan ng masusing pagsasaayos.
Ang pag -aalis ng circuit na ito para sa mga indibidwal na may kapansanan sa paningin ay makabuluhang pinapasimple ang pakikipag -ugnay sa mga de -koryenteng aparato, tinanggal ang pangangailangan para sa pisikal na pakikipag -ugnayan o kumplikadong mga kontrol.Ang kadalian ng pagpapatakbo na ito ay maaaring malalim na makakaapekto sa pang -araw -araw na buhay, na nag -aalok ng mga bagong paraan para sa kalayaan.Ang pagsasama ng kontrol ng tunog na aktibo sa mga laruan at robotics ay nagpataas ng iyong pakikipag-ugnayan sa pamamagitan ng pagtaas ng pakikipag-ugnay.Higit pa sa simpleng pag -activate, ang pamamaraang ito ay naglalagay ng batayan para sa pagsulong ng mga disenyo kung saan ang mga audio cues ay maaaring mag -trigger ng mga kumplikadong pagkakasunud -sunod sa mga naka -program na robot o animated na mga laruan.Ang mga karanasan sa mga patlang na ito ay nagtatampok ng napakalawak na potensyal para sa paggamit ng tunog bilang isang dynamic na interface.
Ang BD140 transistor ay isang maraming nalalaman na sangkap, na hinahanap ang lugar nito sa isang malawak na hanay ng mga elektronikong aplikasyon na nagmula sa mga pagsusumikap sa edukasyon hanggang sa mga kumplikadong sistemang pang -industriya.Ang kilalang papel nito sa parehong mga analog at microcontroller circuit, kabilang ang mga proyekto ng Arduino, ay nagbabalangkas ng kakayahang umangkop nito.Sa pamamagitan ng kakayahang pamahalaan ang mga naglo -load sa ilalim ng 1.5A, ang transistor na ito ay nangunguna sa pagpapatakbo ng maliit na relay at motor.Bilang karagdagan, madalas itong ginagamit sa mga charger ng baterya at mga driver ng motor, mga sitwasyon kung saan nangingibabaw ang pamamahala ng kapangyarihan ng kapangyarihan.
Sa mga silid -aralan at workshop, ipinakilala ka ng BD140 Transistor sa panghuli na mga prinsipyo ng elektronika, na nagbibigay ng isang nasasalat na paraan upang galugarin ang mga konsepto tulad ng pagpapalakas at paglipat dahil sa katamtamang kakayahan ng kapangyarihan.
Sa pang -industriya na globo, ang BD140 ay nagpapakita ng pagiging maaasahan sa mga aplikasyon na nangangailangan ng mababang hanggang medium na mga output ng kuryente.Regular itong natagpuan ang paggamit sa mga audio amplifier at hi-fi driver kung saan ang katumpakan sa kalidad ng tunog ay pabago-bago.Bukod dito, ang kahusayan nito sa paglipat ng mga circuit at mga suplay ng kuryente ay nagpapakita ng kumplikadong utility nito.
Ang BD140 ay nagniningning sa mga praktikal na aplikasyon tulad ng mga circuit ng TV at mas sopistikadong mga electronic frameworks kung saan ang mga multi-vibrator circuit at relay driver ay pangunahing.Ang pagiging epektibo at pagiging maaasahan sa pag -aayos ng pag -iilaw ay higit na binibigyang diin ang utility nito.Sa pagpapalakas ng signal, tinitiyak ng transistor ang integridad at kalinawan ng mga senyas, na naglalaro ng isang pangunahing papel sa pagtataguyod ng mga benchmark ng komunikasyon at pagganap.
Mangyaring magpadala ng isang pagtatanong, tutugon kami kaagad.
sa 2024/12/10
sa 2024/12/10
sa 8000/04/18 147757
sa 2000/04/18 111935
sa 1600/04/18 111349
sa 0400/04/18 83719
sa 1970/01/1 79508
sa 1970/01/1 66904
sa 1970/01/1 63028
sa 1970/01/1 63012
sa 1970/01/1 54081
sa 1970/01/1 52122