
Ang AT89S52-24PU Ang Microcontroller ay isang lubos na kakayahang umangkop na aparato na nagsasama ng isang 8-bit na CPU na may programmable flash memory sa isang solong chip.Sa pamamagitan ng pag -gamit ng advanced na nonvolatile memorya ng teknolohiya ng Atmel, ang microcontroller na ito ay nagpapanatili ng pagiging tugma sa itinakdang 80C51 na set ng pagtuturo.Ang on-chip na reprogrammable flash caters sa magkakaibang mga pangangailangan ng iba't ibang mga naka-embed na control system sa isang paraan na kapwa mahusay at mabisa.Nagtatampok ang microcontroller ng 8k ng flash at 256 byte ng RAM, na nagbibigay ng maraming kapasidad para sa masalimuot na programming at pagtutustos sa mga aplikasyon na hinihingi ang kumplikadong pagproseso ng data.Ang pagsasama ng 32 pangkalahatang-layunin na mga linya ng I/O ay nag-aalok ng maraming kakayahan upang ikonekta ang isang malawak na hanay ng mga peripheral.
Sa tatlong 16-bit timer/counter, ang AT89S52-24PU ay sumusuporta sa tumpak na mga pag-andar na batay sa oras, na napakahalaga para sa mga setting ng pagproseso at kontrol.Ang dalawahang mga pointer ng data ay nagpapaganda ng kahusayan sa paghawak ng data, na sinusuportahan nang epektibo ang mabilis na mga sitwasyon sa paglilipat ng data.Ang timer ng bantay ay nagdaragdag ng isang layer ng pagiging maaasahan sa pamamagitan ng pag-reset ng system sa panahon ng mga iregularidad ng software, isang tampok na minamahal ng mga sektor na nagpapauna sa integridad ng long-term system.Ang kapasidad ng microcontroller para sa static na operasyon sa iba't ibang mga frequency na pantulong sa pagbabalanse ng pagganap na may pagkonsumo ng kuryente.Ang pagkakaroon ng mga mode ng pag-save ng kuryente, kabilang ang idle at power-down, ay binibigyang diin ang pagiging angkop nito para sa mga application na pinatatakbo ng baterya, tinitiyak ang pagpapanatili ng nilalaman ng memorya sa mga phase-down phase.Ang mga tampok na ito ay tumutugon sa mga alalahanin sa kahusayan ng enerhiya, tulad ng ebidensya ng pag-aampon nito sa portable at malayong mga aparato na pinatatakbo.

|
Pin no |
Pangalan ng pin |
Paglalarawan |
|
1-8 |
Port 1 |
Ang Interface 1 ay may panloob na pull-up at isang 8-bit
Bidirectional I/O port.Apat na mga input ng TTL ay maaaring lumubog/mapagkukunan sa port 1
output buffer.Kapag ang 1s ay nakasulat sa port 1 pin, ang panloob na pull-up
Hilahin ang mga ito nang mataas, na nagpapahintulot sa kanila na magamit bilang mga input.Dahil sa panloob
pull-up, port 1 pin na panlabas na itinulak mababa ay mapagkukunan kasalukuyang
(Iil) bilang mga input.Bilang karagdagan, tulad ng ipinapakita sa talahanayan, maaaring itakda ang P1.0 at P1.1
upang maging timer/counter 2 panlabas na bilang ng input (P1.0/T2) at ang
Timer/Counter 2 Trigger Input (P1.1/T2EX), ayon sa pagkakabanggit.Sa panahon ng flash
Programming at Verification, natatanggap din ng Port 1 ang address ng mababang-order
byte. |
|
9 |
Rst |
Ang pag -input ay dapat na i -reset.Habang ang oscillator ay
Ang pag -andar, isang mataas sa pin na ito para sa dalawang mga siklo ng makina ay nag -reset ng aparato.
Matapos mag -time out ang Watchdog, ang pin na ito ay mataas para sa 98 Oscillator
mga panahon.Ang tampok na ito ay maaaring hindi paganahin gamit ang disrto bit sa SFR auxr
(Address 8eh).Ang pag -reset ng mataas na kakayahan ay pinagana nang default sa bit
Disrto. |
|
10-17 |
Port 3 |
Ang Port 3 ay isang panloob na pull-up 8-bit bidirectional I/O.
portApat na mga input ng TTL ay maaaring lumubog o ma -sourced gamit ang port 3 output buffer.
Kapag ang mga 1 ay nakasulat sa port 3 pin, ang panloob na pull-up ay hilahin ang mga ito nang mataas,
pinapayagan silang magamit bilang mga input.Dahil sa mga pull-up, port 3 pin na
ay panlabas na hinila mababa ang mapagkukunan ng kasalukuyang (IIL) bilang mga input.Para sa flash
Programming at pag -verify, ang Port 3 ay tumatanggap ng ilang mga signal ng control.Tulad ng nakasaad
Sa tsart sa ibaba, sinusuportahan din ng Port 3 ang mga pag -andar ng maraming AT89S52
Mga espesyal na tampok. |
|
18 |
Xtal2 |
Output mula sa inverting oscillator amplifier. |
|
19 |
Xtal1 |
Input sa inverting oscillator amplifier at input sa
Ang panloob na circuit ng operating circuit. |
|
20 |
Gnd |
Lupa. |
|
21-28 |
Port 2 |
Ang Port 2 ay isang panloob na pull-up 8-bit bidirectional I/O.
portApat na mga input ng TTL ay maaaring lumubog/mapagkukunan sa port 2 output buffer.Kailan
Ang mga 1 ay nakasulat sa port 2 pin, ang panloob na pull-up ay hilahin ang mga ito nang mataas, na nagpapahintulot
Ang mga ito ay gagamitin bilang mga input.Dahil sa panloob na mga pull-up, port 2 pin na
ay panlabas na itinulak mababa ang mapagkukunan kasalukuyang (IIL) bilang mga input.Sa panahon ng mga fetch
mula sa panlabas na memorya ng programa at na -access sa panlabas na memorya ng data na ginagamit
16-bit address (movx @ dptr), inilalabas ng port 2 ang high-order address byte.
Kapag nagpapadala ng 1s, ang port 2 ay gumagamit ng malakas na panloob na mga pull-up dito
Application.Ang Port 2 ay naglalabas ng mga nilalaman ng P2 Special Function Register
Sa panahon ng pag-access sa 8-bit na address sa panlabas na memorya ng data (movx @ ri).Sa panahon ng
Flash programming at verification, ang port 2 bukod pa ay nakakakuha ng mataas na order
address bits at iba't ibang mga signal signal. |
|
29 |
PSEN |
Ang nabasa na strobe sa memorya ng panlabas na programa ay tinatawag
Paganahin ang Program Store (PSEN).Ang PSEN ay isinaaktibo nang dalawang beses sa bawat cycle ng makina kung kailan
Ang AT89S52 ay nagpapatakbo ng code mula sa panlabas na memorya ng programa, na may dalawang PSEN
Ang mga pag -activate ay hindi pinansin sa bawat pag -access sa panlabas na memorya ng data. |
|
30 |
Ale/prog |
Ang address latch Paganahin (ALE) output pulso ay ginagamit upang
Latch ang mababang byte ng address sa panahon ng mga panlabas na pag -access sa memorya.Sa panahon ng
Flash programming, ang PIN na ito ay nagsisilbi rin bilang Program Pulse Input (PROG).
Ang Ale ay pinakawalan sa isang matatag na rate ng 1/6 ang dalas ng oscillator sa normal
operasyon at maaaring magamit para sa panlabas na tiyempo o orasan.Gayunpaman, sa panahon
Ang bawat pag -access sa panlabas na memorya ng data, isang ale pulso ay nilaktawan.Pagtatakda ng bit 0
ng lokasyon ng SFR 8eh hanggang 0 ay hindi pinapagana ang paggana ng ale kung nais.Si Ale ay aktibo lamang
Kapag ang bit ay nakatakda sa pamamagitan ng isang pagtuturo ng MOVX o MOVC.Kung hindi man, ang pin ay
Itinaas ang mataas ngunit mahina.Kung ang microcontroller ay nasa panlabas na mode ng pagpapatupad,
Ang pagtatakda ng ale-disable bit ay walang epekto. |
|
31 |
EA/VPP |
Ang panlabas na pag -access ay naka -on.Upang paganahin ang aparato
Kumuha ng code mula sa mga panlabas na rehiyon ng memorya ng programa na nagsisimula sa 0000H at pagtatapos
Sa FFFFH, ang EA ay dapat na konektado sa GND.Kung ang lock bit 1 ay naka -code, gayunpaman, ea
ay magiging panloob sa pag -reset.Para sa mga panloob na pagpapatupad ng programa, ea
dapat na nakatali sa VCC.Sa panahon ng flash programming, ang PIN na ito ay karagdagan
tumatanggap ng 12-volt programming Paganahin ang boltahe (VPP). |
|
32-39 |
Port 0 |
Ang interface 0 ay isang bidirectional 8-bit open drain I/O port.
Ang bawat pin ay maaaring lumubog ng walong mga input ng TTL bilang isang output port.Ang mga pin sa port 0 maaari
gagamitin bilang mga high-impedance input kapag ang mga 1 ay nakasulat sa kanila.Sa panahon ng pag -access
sa panlabas na programa at memorya ng data, ang port 0 ay maaari ring itakda bilang ang
Maramihang mga mababang-order na address/data bus.Nagtatampok ang P0 ng mga panloob na pull-up sa ito
mode.Sa panahon ng flash programming, nakakakuha din ang port 0 ng mga byte at output ng code
sila sa panahon ng pag -verify ng programa.Sa panahon ng pag-verify ng programa, panlabas na pull-up
ay kinakailangan. |
|
40 |
VCC |
Supply boltahe. |

AT89S52-24PU Simbolo

AT89S52-24PU Footprint

AT89S52-24PU CAD Model
• Pamantayang Pagsunod sa MCS®-51: Ganap na katugma sa pamantayan ng MCS®-51, tinitiyak ang matatag at maaasahang pagganap.
• 8K ISP Flash Memory: Nag -iimbak ng mga malalaking programa.Sinusuportahan ang hanggang sa 10,000 pagsulat/burahin ang mga siklo, mainam para sa mga pangmatagalang aplikasyon.
• Malawak na boltahe ng operating (4V - 5.5V): umaangkop sa iba't ibang mga kapaligiran ng supply ng kuryente.
• Mataas na bilis ng operasyon: humahawak ng mga static na kondisyon hanggang sa 33 MHz, pagbabalanse ng kahusayan ng enerhiya na may mga pangangailangan sa pagganap.
• Pinahusay na seguridad: Ang mga tampok ng lock ng memorya ay nagpoprotekta sa intelektwal na pag -aari.Pinipigilan ang hindi awtorisadong pag -access o pagbabago.
• Flexible I/O at mga pag -andar ng timer: Madaling pagsasama sa mga sensor at aparato.Tumpak na kontrol para sa mga aplikasyon ng oras na nangangailangan ng tumpak na tiyempo.
• Dual Data Pointers: Pinalalaki ang kahusayan sa mga mabibigat na gawain tulad ng pagproseso ng signal at komunikasyon.Pinapasimple ang paghawak ng stream ng data.
• Mga mode ng pag-save ng enerhiya: Ang mga mode ng Idle at Power-Down ay nagbabawas ng pagkonsumo ng enerhiya.Na -optimize para sa mga portable na aparato at napapanatiling disenyo.
|
I -type |
Parameter |
|
Oras ng tingga ng pabrika |
7 linggo |
|
Bundok |
Sa pamamagitan ng butas |
|
Package / Kaso |
40-dip (0.600, 15.24mm) |
|
Bilang ng I/OS |
32 |
|
Temperatura ng pagpapatakbo |
-40 ° C ~ 85 ° C TA |
|
Serye |
89s |
|
Code ng JESD-609 |
E3 |
|
Bahagi ng Bahagi |
Aktibo |
|
Bilang ng mga pagtatapos |
40 |
|
Supply boltahe |
5v |
|
Kadalasan |
33MHz |
|
Operating Supply Voltage |
5v |
|
Interface |
Uart |
|
Makipag -ugnay sa kalupkop |
Lata |
|
Uri ng pag -mount |
Sa pamamagitan ng butas |
|
Bilang ng mga pin |
40 |
|
Mga timer ng tagapagbantay |
Oo |
|
Packaging |
Tube |
|
Nai -publish |
1997 |
|
PBFree code |
Oo |
|
Antas ng Sensitivity ng kahalumigmigan (MSL) |
1 (walang limitasyong) |
|
Posisyon ng terminal |
Dual |
|
Terminal pitch |
2.54mm |
|
BASE PART NUMBER |
AT89S52 |
|
Mga suplay ng kuryente |
5v |
|
Laki ng memorya |
8kb |
|
Bilis |
24 MHz |
|
Boltahe - Supply (VCC/VDD) |
4v ~ 5.5V |
|
Bilang ng mga piraso |
8 |
|
Peripheral |
Wdt |
|
Laki ng pangunahing |
8-bit |
|
Pagkakakonekta |
Uart/usart |
|
Oras ng pag -access |
24 µs |
|
DMA Channels |
Hindi |
|
Mga channel ng PWM |
Hindi |
|
Bilang ng mga timer/counter |
3 |
|
Bilang ng mga channel ng UART |
1 |
|
Haba |
52.58mm |
|
Abutin ang SVHC |
Walang SVHC |
|
Katayuan ng ROHS |
Sumunod ang ROHS3 |
|
Uri ng Oscillator |
Panloob |
|
Laki ng RAM |
256 x 8 |
|
UPS/UCS/Peripheral ICS Type |
Microcontroller |
|
Pangunahing processor |
8051 |
|
Uri ng memorya ng programa |
Flash |
|
Laki ng memorya ng programa |
8kb 8k x 8 |
|
Bit size |
8 |
|
May ADC |
Hindi |
|
Lapad ng Bus ng Data |
8B |
|
DAC Channels |
Hindi |
|
Address ng lapad ng bus |
8B |
|
Taas |
4.826mm |
|
Lapad |
13.97mm |
|
Radiation Hardening |
Hindi |
|
Libre ang Lead |
Libre ang Lead |
Ang tatlong sangkap na nakalista sa kanan ay katulad sa mga pagtutukoy sa mga microchip na teknolohiya sa89S52-24pu.
|
Bahagi ng bahagi |
Tagagawa |
Package / Kaso |
Bilang ng mga pin |
Lapad ng Bus ng Data |
Bilang ng I/O. |
Interface |
Laki ng memorya |
Supply boltahe |
Peripheral |
|
AT89S52-24PU |
Teknolohiya ng Microchip |
40-dip (0.600, 15.24mm) |
40 |
8 b |
32 |
Uart |
8 KB |
5 v |
Wdt |
|
AT89C55WD-24PU |
Teknolohiya ng Microchip |
40-dip (0.600, 15.24mm) |
40 |
8 b |
32 |
SPI, UART, Usart |
32 KB |
5 v |
Wdt |
|
AT89S51-24PU |
Teknolohiya ng Microchip |
40-dip (0.600, 15.24mm) |
40 |
8 b |
32 |
Uart, usart |
4 KB |
5 v |
Wdt |
|
AT89C51RC-24PU |
Teknolohiya ng Microchip |
40-dip (0.600, 15.24mm) |
40 |
8 b |
32 |
Uart, usart |
20 kb |
- |
Wdt |
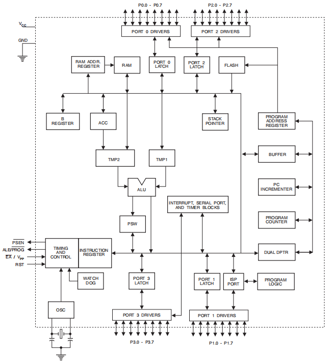
Ang diagram sa ibaba ay naglalarawan ng istraktura ng functional block ng AT89S52-24PU.

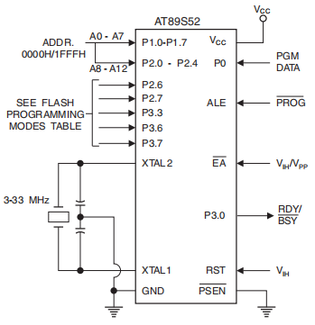
Ang figure sa ibaba ay naglalarawan ng proseso ng pagprograma ng flash memory ng AT89S52-24pu sa kahanay na mode.

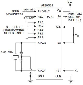
Ang figure sa ibaba ay nagpapakita ng proseso ng pag-verify ng memorya ng flash sa kahanay na mode para sa AT89S52-24PU.

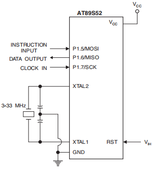
Ang figure sa ibaba ay naglalarawan ng proseso ng pag-download ng serial para sa memorya ng AT89S52-24PU.

|
Bahagi ng bahagi |
Paglalarawan |
Tagagawa |
|
AT87F52-24PC |
Microcontroller, 8-bit, flash, 8051 CPU, 24MHz, CMOS,
PDIP40, 0.600 pulgada, plastik, DIP-40 |
Atmel Corporation |
|
AT87F52-24PI |
Microcontroller, 8-bit, flash, 8051 CPU, 24MHz, CMOS,
PDIP40, 0.600 pulgada, plastik, DIP-40 |
Atmel Corporation |
|
AT87F52-24PL |
Microcontroller, 8-bit, flash, 24MHz, CMOS, PDIP40, 0.600
Pulgada, plastik, dip-40 |
Atmel Corporation |
• Pagsubaybay sa pangangalaga sa kalusugan: Pinahuhusay ang katumpakan sa mga aparatong pagsubaybay sa medikal.
• Kaligtasan ng Sasakyan: Pinagsasama ang mga tampok tulad ng Adaptive Cruise Control at Lane Assistance.
• DIY Electronics: Pinapayagan ang mga hobbyist na lumikha ng mga pasadyang aparato.
• Electronics ng consumer: Gumagawa ng multifunctional at intuitive na mga produkto.
• Mga Smart Homes and Cities: Nagpapabuti ng komunikasyon ng aparato para sa mas mahusay na pamamahala ng enerhiya at kaginhawaan.

Ang Microchip Technology Inc., kasama ang punong tanggapan nito sa Chandler, Arizona, ay may papel sa industriya ng microcontroller at semiconductor.Ang Kumpanya ay nakikilala sa pamamagitan ng matatag na pagtatalaga nito sa mga pagsulong sa pangunguna at pagpapanatili ng mataas na pamantayan sa pamamagitan ng mga linya ng produkto na kinikilala para sa kanilang pagiging maaasahan, na nagpapalakas ng kahusayan sa pag -unlad at kahinahunan sa ekonomiya.Sa pamamagitan ng maingat na pagpino ng mga proseso ng disenyo at pagmamanupaktura nito, ang Microchip ay hindi lamang nakakatugon ngunit lumampas sa mga benchmark ng industriya, pag -aalaga ng isang setting na naghihikayat sa patuloy na pagpapahusay at pagpipino ng system.Ang Microchip Technology Inc. ay higit pa sa isang tagapagbigay ng mga microcontroller at semiconductors;Ito ay aktibong humuhubog sa tanawin kung saan ang mga teknolohiyang ito ay binuo at ginamit.Ang estratehikong diin nito sa kahusayan, pamamahala ng gastos, at kontrol ng kalidad ay inilalagay ito sa vanguard ng industriya.
Pagpapadala ng Tube 19/SEP/2018.PDF
Pagmamarka ng CHGS 11/JUL/2017.PDF
Copper Bonding Wire 17/OCT/2013.PDF
Cylindrical Battery Holders.PDF
Ilipat sa microchip/label/pkg 5/sep/2016.pdf
Ilipat sa microchip/label/pkg 5/sep/2016.pdf
Pagpapadala ng Tube 19/SEP/2018.PDF
Cylindrical Battery Holders.PDF
Cylindrical Battery Holders.PDF
Pagmamarka ng CHGS 11/JUL/2017.PDF
Copper Bonding Wire 17/OCT/2013.PDF
Pagpapadala ng Tube 19/SEP/2018.PDF
MBB/Label CHGS 16/NOV/2018.PDF
Pagmamarka ng CHGS 11/JUL/2017.PDF
Mangyaring magpadala ng isang pagtatanong, tutugon kami kaagad.
Ang pangunahing pagkakaiba ng sentro sa kanilang laki ng memorya ng flash: Ang AT89S51 ay nilagyan ng 4K habang ang AT89S52 ay nagpapalawak nito sa 8K.Ang pagpapalawak na ito ay sumusuporta sa mas sopistikadong mga aplikasyon at ang pag -iimbak ng malawak na mga base ng code, na nakahanay sa magkakaibang mga pangangailangan sa pag -unlad ng mga naka -embed na system.
Ang AT89S52 ay nagtatrabaho sa maraming mga naka -embed na gawain sa kontrol, na madalas na pinahahalagahan para sa kahusayan ng enerhiya at maaasahang pagganap.Ang kagalingan nito ay madalas na ginagawang isang napaboran na pagpipilian sa mga proyekto na naglalayong mag-effective habang pinapanatili ang pag-andar, na nakahanay sa pagbabago ng balanse na may mga pagsasaalang-alang sa pananalapi.
Ito ay isang 8-bit na CMOS microcontroller, na kilala para sa pagsasama ng computational at memorya ng mga kakayahan sa isang compact unit.Ang mga katangiang ito ay nakakaakit sa mga naka -streamline na proseso ng disenyo kung saan mahalaga ang kahusayan at puwang.
Pinapayagan ng on-chip flash memory ang reprogramming, nag-aalok ng kakayahang umangkop para sa mga pag-update ng software at pag-unlad ng iterative.Ang tampok na ito ay umaakma sa isang modernong pananaw sa pag -unlad kung saan ang patuloy na pagpapabuti ay hindi lamang posible ngunit tinatanggap.
Ang AT89S52-24PU ay nagpapakita ng kumbinasyon na ito, kung saan ang isang 8-bit na CPU ay umaayon sa memorya ng flash.Ang pagsasama na ito ay naghahatid ng epektibong pagproseso at imbakan para sa mga aplikasyon na hinihingi ang matatag na operasyon nang walang labis.
Binubuo ito ng 8k byte ng flash, na nagpapagana ng pamamahala ng data ng programa.Ang pagpapalawak na ito ay ginagawang angkop para sa mga mapaghamong gawain kung saan ang limitadong memorya ay maaaring magdulot ng mga hadlang.
Kasama ang static na lohika, na nagpapahintulot sa operasyon sa mababang mga frequency na may kahusayan.Ang katangian na ito ay ginagamit sa mga senaryo na hinihingi ang kaunting paggamit ng kuryente, pagpapahusay ng parehong kahabaan ng buhay at pagpapanatili sa elektronika.
Ang mode ng Idle ay nagbibigay ng hindi aktibo sa CPU, pagkamit ng pagtitipid ng enerhiya habang pinapanatili ang mga pag -andar ng microcontroller.Ang estratehikong disenyo na ito ay nagpapaliit sa paggamit ng enerhiya sa mga panahon ng hindi gaanong masinsinang pagproseso.
Ang mga nilalaman ng RAM ay mananatiling buo sa panahon ng mode ng power-down, pagpapagana ng pangangalaga ng data sa kabila ng nabawasan na pagkonsumo ng kuryente.Ang pag-andar na ito ay mabuti sa mga kondisyon na nangangailangan ng pagpapanatili ng data sa tabi ng kaunting paggamit ng enerhiya, na tipikal sa mga aparato na pinapagana ng baterya.
sa 2024/11/22
sa 2024/11/22
sa 8000/04/18 147757
sa 2000/04/18 111935
sa 1600/04/18 111349
sa 0400/04/18 83720
sa 1970/01/1 79508
sa 1970/01/1 66904
sa 1970/01/1 63028
sa 1970/01/1 63012
sa 1970/01/1 54081
sa 1970/01/1 52124