
Ang TP4056 Nag-aalok ang module ng isang epektibong solusyon para sa singilin ang single-cell lithium-ion o polymer baterya.Ginagamit ng aparatong ito ang TP4056 IC upang pamahalaan ang pag -ikot ng pag -ikot sa pamamagitan ng isang USB interface o iba pang mga panlabas na mapagkukunan ng kuryente, na nagpapahintulot sa mahusay at ligtas na singilin na may kaunting dagdag na sangkap.Sa core ng module, pinapasimple ng IC ang proseso ng singilin sa pamamagitan ng pagsasama ng iba't ibang mga hakbang sa kaligtasan, tulad ng over-boltahe na proteksyon at awtomatikong pagtatapos ng singil.Ang mga tampok na ito ay mabuti sa pagpigil sa pinsala sa baterya at pag -ambag sa kahabaan ng aparato, na nakahanay sa epektibong pamamahala ng baterya.
Ang kakayahang umangkop ng module ay ginagawang angkop para sa maraming mga aplikasyon, mula sa mga elektronikong consumer hanggang sa portable gadget, sa gayon ay nagpapatunay na kapaki-pakinabang sa mga proyekto kung saan nais ang kahusayan ng gastos at pag-save ng espasyo.Para sa wastong pagpapatupad, kinakailangan ang pag -unawa sa mga thermal na katangian.Ang IC ay maaaring makabuo ng init sa panahon ng operasyon, kaya ang pagsasama ng mga heat sink o tinitiyak ang naaangkop na bentilasyon ay maipapayo upang matulungan ang pagwawaldas ng init.
|
Pagtukoy |
Halaga |
|
Uri ng baterya |
Lithium-ion |
|
Singilin ang boltahe |
4.2v (naayos) |
|
Maximum na singil sa kasalukuyang |
1a (nababagay) |
|
Saklaw ng boltahe ng input |
4.5V hanggang 5.5V |
|
Saklaw ng temperatura ng operating |
-40 ° C hanggang 85 ° C. |
|
Pagwawakas |
Singilin ang pagwawakas kapag ang kasalukuyang bumaba sa 1/10 ng set
Halaga |
|
Singilin ang katumpakan |
± 1.5% |
|
Kasalukuyang Standby |
<2µA |
|
Package |
SOP-8, DFN-8 |
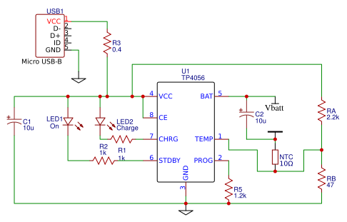
Ang kakanyahan ng module ay namamalagi sa TP4056 IC, na kilala para sa tumpak na boltahe at kasalukuyang regulasyon.Ang kontrol na ito ay gumaganap ng isang papel sa pagtaguyod ng parehong ligtas at mahusay na singilin.Kasama sa IC ang sopistikadong proteksyon ng overcharge, ihinto ang proseso ng singilin sa pag -abot ng kapasidad, sa gayon ay pinangangalagaan ang buhay ng baterya at maiwasan ang pinsala.
Ang circuit ng proteksyon ng module ay hindi lamang mga kalasag laban sa labis na pag -iingat ngunit nag -aalok din ng mga panlaban laban sa mga maikling circuit.Ang mga elementong ito ay nag -aambag sa pagpapanatili ng pangkalahatang kalusugan at habang -buhay ng baterya.Ang isang over-discharge na mekanismo ng proteksyon ay isinasama din, para sa kahusayan ng baterya, dahil pinipigilan nito ang paglabas na lampas sa ligtas na mga limitasyon, isang madalas na isyu sa pamamahala ng baterya.
Ang mga LED sa module ay nagbibigay ng agarang visual na mga pahiwatig tungkol sa katayuan ng singilin, pagpapagaan ng proseso ng pagsubaybay.Ang mga konektor para sa parehong Micro-USB at Type-C ay nagbibigay-daan para sa madaling pagsingil ng USB.Ang dobleng pagiging tugma ay nagdaragdag ng kakayahang umangkop, hayaan mong piliin ang mga mapagkukunan ng kuryente batay sa pag -access at kagustuhan.
Pinapabilis ng konektor ang paggamit ng module na may regular na USB charger, power bank, o computer USB port sa pamamagitan ng pag -link nito sa isang mapagkukunan ng USB.Depende sa modelo ng module, maaaring mapili ang Micro-USB o Type-C.Nag-aalok ang Type-C ng isang moderno at madaling iakma na alternatibong koneksyon.

Magtatag ng isang matatag na link sa pagitan ng mga bat+ at bat-pin at ang mga terminal ng baterya, na nagtataguyod ng isang maaasahang daloy ng enerhiya.Ang paggamit ng mga de-kalidad na konektor ay nagpapakilala ng kaunting pagtutol, pagtataguyod ng pinakamainam na pagganap at maayos na operasyon.
Pagsasama sa+ at sa- Sa isang mapagkakatiwalaang 5V na mapagkukunan ng kapangyarihan.Ang matatag na boltahe na pag -aalaga ng pag -aalaga ng aparato, at ang pagbabagu -bago ay maaaring humantong sa hindi inaasahang mga hamon.Ang aktibong pamamahala ng supply ng kuryente ay nagpapaliit sa mga pagkagambala at tinitiyak ang isang walang tahi na daloy ng trabaho.
Direktang i-sync out+ at out- gamit ang pag-load, pinadali ang patuloy na kapangyarihan sa panahon ng singilin.Tinitiyak ng pagsasaayos na ito ang operasyon ng walang tahi na aparato habang binabalanse ang pamamahagi ng enerhiya.Ang isang mahusay na bilog na pagkakahawak ng mga kinakailangan sa pag-load ay nagpapalakas ng kahusayan ng system, na nakikinabang sa parehong pagganap at kaligtasan.

Tinitiyak ng module ang tumpak na regulasyon ng boltahe at kasalukuyang, na labis na nakakaimpluwensya sa mga proseso ng singilin.Ang pagkonekta sa isang mapagkukunan ng kuryente sa pamamagitan ng USB, maingat itong namamahala sa iba't ibang mga yugto ng singilin upang mapahusay ang parehong kaligtasan at kahusayan.Ang nasabing regulasyon ay nagpapalawak ng buhay ng baterya at pinino ang paggamit ng enerhiya.
Sa simula, ang module ay gumagana sa patuloy na kasalukuyang (CC) mode, na nagbibigay ng isang matatag na kasalukuyang daloy sa baterya.Ang phase na ito ay nagpapadali ng mabilis na singilin habang pinapanatili ang balanse ng thermal level.Ang mabisang pamamahala ng thermal dito ay nag-average ng sobrang pag-init, isang testamento sa mga mahusay na na-refined na kasanayan na binuo sa paglipas ng panahon.
Habang papalapit ang baterya ng buong kapasidad, gumagalaw ito sa pare -pareho ang phase ng boltahe (CV).Sa panahon ng paglipat na ito, ang module ay nagpapanatili ng isang matatag na boltahe, na nagpapahintulot sa ligtas na singilin nang walang mga panganib sa overvoltage.Ang pamamaraan na ito ay marunong magpakasal sa kahusayan na may mga hakbang sa kaligtasan, na umuusbong sa pamamagitan ng patuloy na pagpapahusay ng teknolohiya.
Sa paglapit ng buong singil, ang module ay lumilipat sa mode ng trickle charge.Ang banayad na yugto ng pagkumpleto ay nagsisiguro na ang baterya ay delicately topped off, pinapanatili ang kahabaan at kapasidad nito.Ang pamamaraan ay nakikinabang mula sa mga naayos na pagsasaayos na naglalayong mapalawak ang kalusugan ng baterya, na alam ng mga napapanahong pananaw.
Ang TP4056 ay malawakang ginagamit sa portable electronics, pinahahalagahan para sa compact form nito at mahusay na mga tampok na singilin.Ang pagsasama ng modyul na ito ay nagsisiguro ng balanseng paggamit ng enerhiya, ang fusing pagganap na may tibay.Ang mga kasanayan sa pagsingil at pakikipag -ugnayan ng aparato, ang isa ay maaaring mapahusay ang kahabaan ng baterya, na naghahatid ng mga nasasalat na pagsulong sa pang -araw -araw na buhay.
Para sa mga mahilig sa pack ng baterya ng DIY, ang TP4056 ay lumitaw bilang isang mapagkakatiwalaang piraso para sa paggawa ng mga pasadyang solusyon.Nag-aalok ito ng isang simpleng pamamaraan upang singilin nang ligtas ang mga cell ng lithium-ion.Sa pamamagitan ng mga hands-on na eksperimento at iterative na mga pag-tweak, ang mga makabagong mga pag-setup na naaayon sa kanilang natatanging mga hangarin, tinitiyak ang parehong kaligtasan at kahusayan ay natutugunan.
Bilang isang sangkap sa mga sistema ng pamamahala ng baterya, ang TP4056 ay nag -aambag sa pagpapanatili ng kalusugan ng baterya at pagpapalawak ng buhay ng serbisyo.Tumutulong ito sa pag-iwas sa mga isyu tulad ng overcharging at over-discharging.Ang mga obserbasyon mula sa praktikal na paggamit ay nagtatampok ng kahalagahan ng pag-aayos ng bawat sistema upang matugunan ang tiyak na kapaligiran.
Ang pag -embed ng TP4056 sa Power Banks ay nagpapakita ng kakayahang umangkop sa mga portable na solusyon sa kuryente, na nagbabago kung paano pamahalaan ang enerhiya sa paglipat.Ang feedback mula sa iba't ibang mga tao ay tumuturo sa mga pagpapahusay ng disenyo na nakatuon sa pagiging epektibo ng enerhiya, singilin ang bilis, at pagiging compactness, na nakakatugon sa pangangailangan ng mobile na koneksyon.
Sa mga konteksto ng pagsingil ng solar, ang mga tagapagtaguyod ng TP4056 para sa napapanatiling enerhiya sa pamamagitan ng pamamahala ng sporadic power mula sa mga solar panel nang mahusay.Binubuksan nito ang mga paraan para sa mga makabagong ideya ng eco-friendly sa mga lugar na may limitadong mga de-koryenteng imprastraktura.Mga aralin mula sa mga praktikal na aplikasyon na -optimize ang paglalagay ng panel at mga diskarte sa pag -iimbak upang ma -maximize ang pagkuha ng enerhiya at paggamit.
Ang module ng TP4056 ay nangunguna sa mahusay na singilin ang mga baterya ng lithium-ion.Sa pamamagitan ng pabago -bagong pag -aayos ng mga singilin na alon ayon sa mga pangangailangan ng baterya, pinapahusay nito ang kahabaan ng baterya at tinitiyak ang pagganap ng rurok.Sa nababagay na kasalukuyang mga setting, nag -aalok ito ng mga pasadyang mga solusyon para sa iba't ibang mga pagtutukoy ng baterya, na nagpapakita ng kakayahang umangkop nito.
Ang kaligtasan ay nananatiling pangunahing elemento ng module ng TP4056, na nagtatampok ng overcurrent at overtemperature protection.Ang mga hakbang na ito ay kalasag sa module at ang baterya mula sa potensyal na pinsala, na nag -aalok ng pagiging maaasahan na nagpayaman sa anumang elektronikong proyekto.Maraming halaga ang mga built-in na proteksyon para sa pagpapagaan ng disenyo at pag-iingat ng puwang, tinanggal ang pangangailangan para sa labis na mga circuit circuit sa mga compact na aparato.
Sa magkakaibang mga kondisyon sa kapaligiran, ang module ng TP4056 ay naghahatid ng matatag na pagganap kahit na sa gitna ng ambient na temperatura at mga pagkakaiba -iba ng boltahe ng pag -input.Ang nababanat na ito ay mahusay, lalo na sa mga proyekto na nakalagay sa mga dynamic na kapaligiran tulad ng pare -pareho na operasyon.
Ang kadalian ng paggamit nito ay nag -aambag sa module ng TP4056 na may prangka na koneksyon at simpleng operasyon, maa -access ito para sa mga nagsisimula sa kanilang mga unang elektronikong proyekto.Pinapayagan ka ng kalikasan na ito ng user-friendly na galugarin ang pagkamalikhain at pagbabago nang hindi nakakakuha ng mga kumplikadong proseso ng pag-setup.
Ang pagpili ng higit na mga sangkap ay nagpapabuti sa tibay at pagganap.Nag-aalok ang mga materyales na may mataas na grade at pinalawak na paggamit, binabawasan ang abala ng mga kapalit.Ang pagpili ng mga kagalang -galang na tatak ay maaaring mapalakas ang katatagan ng system at magbigay ng isang mas kasiya -siyang kasanayan.
Ang daloy ng hangin ay gumaganap ng isang papel sa pagpapanatili ng pagganap ng rurok.Ang mga sangkap tulad ng mga CPU at GPU ay naglalabas ng malaking init na dapat na mahusay na pinamamahalaan.Ang mga makabagong solusyon sa paglamig, kabilang ang mga likidong sistema ng paglamig, ay maaaring maiwasan ang sobrang pag -init at mapahusay ang pagiging maaasahan ng system.
Ang mga labis na temperatura ay maaaring makaapekto sa parehong pagganap at habang buhay ng mga sangkap.Ang pare -pareho na pagsubaybay ay tumutulong sa pag -iwas sa potensyal na pinsala.Ang mga sensor ng thermal ay kapaki -pakinabang para sa pag -aalerto ng mga puntos ng temperatura, pag -iingat ng mahalagang kagamitan.
Ang mapagbantay na pamamahala ng mga gawi sa singilin ay sumusuporta sa kalusugan ng baterya.Ang mga Smart charger na matalinong nagbabago ng kasalukuyang tulong upang maiwasan ang labis na pag -overcharging.Ang pagpapanatili ng mga antas ng singil sa pagitan ng 20% at 80% ay maaaring mapalawak ang kahabaan ng baterya sa pamamagitan ng pagbawas ng stress sa mga cell ng baterya.
Ang pagpili ng naaangkop na singilin ng mga alon ay nagpapagaan ng stress ng baterya.Ang mabagal na singilin ay maaaring humantong sa nabawasan ang paggawa ng init, positibong nakakaapekto sa buhay ng baterya.Ang paggamit ng mga adaptive na teknolohiya ng pagsingil ay maaaring higit na mapahusay ang tibay ng mga system na pinapagana ng baterya.
Pag -iwas sa malalim na paglabas ng mga pantulong sa pagpapanatili ng kalusugan ng baterya.Ipinapakita ng katibayan na ang regular na pag -ubos ng mga baterya ay maaaring humantong sa pagkawala ng kapasidad.Ang pagpapanatili ng isang pare -pareho na gawain sa pagsingil ay maaaring mapanatiling mahusay ang mga baterya at pahabain ang kanilang pagiging epektibo sa pagpapatakbo.
Una, suriin na ang mga koneksyon sa LED ay nakahanay at ligtas.Mag -imbestiga para sa maluwag na mga wire na maaaring makagambala sa mga signal.Tiyakin na ang mga sangkap ng LED mismo ay gumagana.Ang paggamit ng isang multimeter upang ihambing ang mga antas ng boltahe laban sa mga pagtutukoy ay nagbibigay ng isang praktikal na tool na diagnostic.
Ang hindi sapat na kasalukuyang mga setting o hindi sapat na mga mapagkukunan ng kuryente ay maaaring maging sanhi ng mabagal na singilin.Suriin ang output ng charger at ang mga kinakailangan ng aparato, dahil ang mga modernong aparato ay madalas na may mga tiyak na pangangailangan sa wattage.Halimbawa, ang pagpapalit sa isang sertipikadong charger mula sa isang pangkaraniwang maaaring malutas ang patuloy na mabagal na singilin, na nagpapakita ng banayad na epekto ng pagiging tugma.
Ang pagtiyak ng wastong daloy ng hangin ay ang Diyos para sa thermal control.Ilagay ang mga aparato sa mga ventilated spot, pag -iwas sa mga cramped na lugar kung saan nag -iipon ang init.Ang mga regular na gawain tulad ng pag -clear ng alikabok mula sa mga vent at mga tagahanga ay nag -aambag sa pamamahala ng thermal, isang kasanayan na madalas na muling naiisip ng mga tagagawa.
Ang mga kamalian na koneksyon ay madalas na humantong sa pagsingil ng mga pagkagambala.Suriin ang mga cable at port para sa alikabok, labi, o pinsala na maaaring hadlangan ang pakikipag -ugnay.Ang mga menor de edad na kontaminado ay maaaring unti -unting nakakaapekto sa pagkakakonekta, hanggang sa ma -clear.
Ang isang baterya na hindi humahawak ng singil ay malamang na nangangailangan ng isang de-kalidad na kapalit.Gumamit ng mga tool sa diagnostic upang masuri ang kalusugan at kahusayan ng baterya, na nag -aalok ng mga pananaw sa singilin ng mga siklo at kahabaan ng buhay.Ang mga kapalit na kalidad ay madalas na nagpapasaya sa mga aparato ng pagtanda, pagpapahusay ng pagganap.
Ang module ng singilin ng TP4056 ay nakatayo bilang isang maraming nalalaman at mahusay na solusyon para sa pamamahala ng pagsingil ng baterya ng lithium-ion, na nilagyan ng matatag na mga tampok ng kaligtasan at madaling iakma sa iba't ibang mga aplikasyon.Ang module ng TP4056 ay nagtataguyod ng pagiging maaasahan, kahusayan, at pagganap sa mga aparato na pinapagana ng baterya, na ginagawa itong isang mahusay na sangkap sa pagsulong ng mga modernong solusyon sa teknolohikal.Ang paggalugad na ito ay nagpapakita ng epekto na maaaring magkaroon ng dedikadong teknolohiya ng singilin tulad ng TP4056 sa parehong araw -araw at dalubhasang mga elektronikong aplikasyon, na hinihikayat ka na magamit ang mga pagsulong na ito upang ma -optimize ang iyong mga elektronikong proyekto.
Mangyaring magpadala ng isang pagtatanong, tutugon kami kaagad.
sa 2024/10/4
sa 2024/10/4
sa 8000/04/18 147757
sa 2000/04/18 111935
sa 1600/04/18 111349
sa 0400/04/18 83720
sa 1970/01/1 79508
sa 1970/01/1 66905
sa 1970/01/1 63028
sa 1970/01/1 63012
sa 1970/01/1 54081
sa 1970/01/1 52124