
Ang 74LS32 ay isang integrated circuit na may kasamang apat na natatanging 2-input o mga pintuan, na nagbibigay ng kapansin-pansin na kagalingan sa mga aplikasyon ng digital na teknolohiya.Bilang bahagi ng serye ng 74xxyy, maganda ang tulay ng mga CMO, NMOs, at TTL circuitries.Ang mga output nito, na sumunod sa mga pamantayan ng TTL, ay nagbibigay -daan para sa makinis na pakikipag -ugnayan sa mga microcontroller at mga katulad na system.Ang inspiradong disenyo ng 74LS32 ay nag -aalok ng isang kahanga -hangang timpla ng bilis at pagiging maaasahan, mga katangian na nagpapaganda ng iba't ibang mga aplikasyon.
Ang pagsasama ng 74LS32 sa mga digital system ay madalas na nagtatampok ng kahanga -hangang pagiging tugma at kahusayan sa pagpapatakbo.Bilang isang sangkap sa loob ng mga flip-flops, ipinapakita nito kung paano nag-aambag ang 74LS32 sa mga matatag na disenyo ng circuit.Ang walang tahi na pagsasama nito ay dahil sa binary o operasyon nito, ang pag -andar ng lohika na sumusuporta sa masalimuot na mga gawain sa computing.Kapag matatagpuan sa malawak na mga arkitektura, ang 74LS32 bolsters parehong pagiging simple at pag -andar, potensyal na sistema ng pagpapayaman.

|
Pin Hindi. |
Pangalan ng pin |
Paglalarawan ng pin |
|
1 |
1a |
Input 1 ng gate 1 |
|
2 |
1B |
Input 2 ng gate 1 |
|
3 |
1y |
Output ng gate 1 |
|
4 |
2a |
Input 1 ng Gate 2 |
|
5 |
2B |
Input 2 ng gate 2 |
|
6 |
2y |
Output ng gate 2 |
|
7 |
Gnd |
Ground pin |
|
8 |
3y |
Output ng gate 3 |
|
9 |
3B |
Input 2 ng Gate 3 |
|
10 |
3a |
Input 1 ng Gate 3 |
|
11 |
4y |
Output ng gate 4 |
|
12 |
4b |
Input 2 ng gate 4 |
|
13 |
4a |
Input 1 ng gate 4 |
|
14 |
VCC |
Supply boltahe |
|
Pin Hindi. |
Pangalan ng pin |
Paglalarawan ng pin |
|
1, 4, 9, 12 |
O gate input pin (a) |
Unang input pin para sa o gate |
|
2, 5, 10, 13 |
O gate input pin (b) |
Pangalawang input pin para sa o gate |
|
3, 6, 8, 11 |
O gate output pin (q) |
Output pin para sa o gate |
|
7 |
Lupa |
Kumonekta sa lupa ng circuit |
|
14 |
VCC (VDD) |
Ginamit upang mabigyan ng kapangyarihan ang IC (karaniwang +5V) |
At Quad 2-input o gate: Naglalaman ng apat na independiyenteng 2-input o mga pintuan para sa mahusay na operasyon ng lohika.
At Saklaw ng boltahe: Nagpapatakbo sa pagitan ng 5V at 7V, na katugma sa mga aparato ng lohika ng TTL para sa walang tahi na pagsasama.
At Pagganap ng high-speed: Dinisenyo para sa mabilis na lohikal na operasyon, mahalaga para sa modernong digital circuitry.
At 14-pin package: Compact at madaling-integrate na disenyo para magamit sa mas malalaking sistema.
At Mga karaniwang modelo: Gumana mula 0 ° C hanggang 70 ° C.
At Malakas na mga modelo: Gumana mula -55 ° C hanggang 125 ° C, angkop para sa matinding kapaligiran.
At Maaasahan at pare -pareho: Tamang -tama para sa iba't ibang mga elektronikong aplikasyon, nag -aalok ng maaasahang pagganap.
Ang 74LS32 o GATE ay nagpapatakbo sa pamamagitan ng pagbibigay ng isang mataas na output kung hindi bababa sa isang input ang tumatanggap ng isang mataas na signal.Ang pag -uugali na ito ay kinakatawan ng talahanayan ng katotohanan nito, na nagpapakita na ang parehong mga input ay dapat na mababa para sa output na maging mababa din.Maaari itong ipakita gamit ang mga resistors at mga pindutan na konektado sa isang mapagkukunan ng kuryente, na nag -aalok ng isang interactive na paraan upang galugarin kung paano maaaring kontrolado ang mga estado ng pag -input.Ang figure sa ibaba ay nagpapakita ng talahanayan ng katotohanan para sa 74LS32 quad 2-input o gate ic, na nagdedetalye kung paano kumikilos ang output x para sa iba't ibang mga kumbinasyon ng mga input A at B.
|
A |
B |
X |
|
0 |
0 |
0 |
|
0 |
1 |
1 |
|
1 |
0 |
1 |
|
1 |
1 |
1 |
74LS32 Talahanayan ng Katotohanan

74LS32 o diagram ng gate ng gate
Ang pagsasama ng 74LS32 sa mga disenyo ng circuit ay madalas na nagsasangkot ng pagsasama -sama ng mga resistors para sa kasalukuyang regulasyon at panandaliang mga pindutan ng pagtulak para sa iba't ibang kontrol sa pag -input.Ang pag -activate ng isang pindutan ay nagpapakilala ng boltahe sa isang input ng gate, at ang pagpapanatili ng hindi bababa sa isang mataas na input ay nagpapanatili ng mataas na output.Ang prangka na lohika na ito ay sumusuporta sa pundasyon ng mas masalimuot na mga digital system na ginagamit sa mga pangunahing aplikasyon ng computing at control.Ang pisikal na pakikipag -ugnay sa mga operasyon ng pindutan ay nagpapaganda ng pag -unawa sa kung paano ang mga digital na signal ay na -interface sa mga elektronikong disenyo.
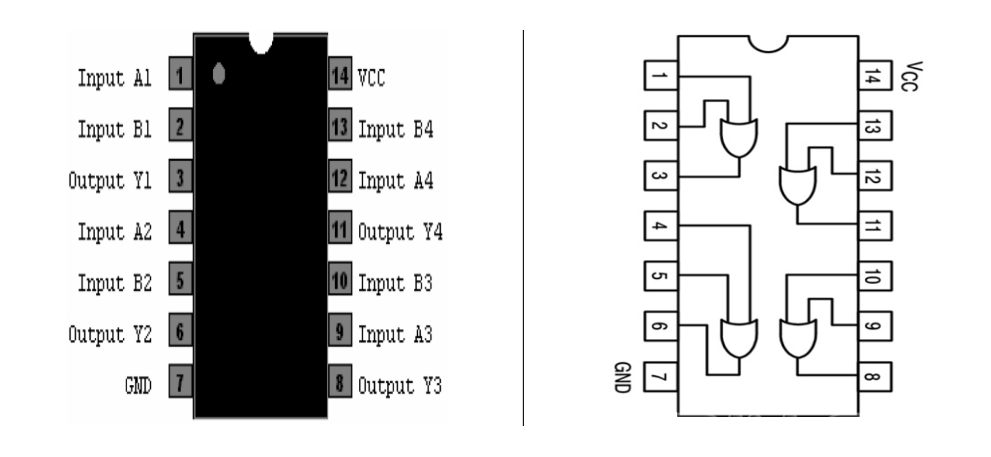
Ang proseso ng pagsasama ng 74LS32 IC sa isang circuit ay nagsasangkot sa pagkonekta nito sa isang mapagkukunan ng kuryente sa pamamagitan ng mga VCC at GND pin, na nagpapatakbo sa 5V.Nagtatampok ang IC na ito ng ilang o mga pintuan na nagsasagawa ng mga pangunahing lohikal na pag -andar, na naghahatid ng isang mataas na output kung hindi bababa sa isang input ay mataas.Ang epektibong paggamit ng mga pintuang ito ay naglalagay ng pundasyon para sa maraming mga digital system, na nagpapakita kung paano o lohika ay maaaring subtly matupad ang mga tiyak na kinakailangan.Ang figure sa ibaba ay nagpapakita ng talahanayan ng katotohanan, pagsasaayos ng PIN, at panloob na diagram ng lohika para sa isang 2-input o gate, na nagpapakita kung paano tumugon ang output Q sa iba't ibang mga kumbinasyon ng mga input A at B.
|
A |
B |
Q |
|
0 |
0 |
0 |
|
0 |
1 |
1 |
|
1 |
0 |
1 |
|
1 |
1 |
1 |
74LS32 Talahanayan ng Katotohanan

74LS32 PIN Diagram
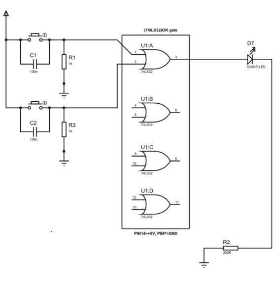
Ang isang halimbawa ng isang praktikal na pag-setup ay nagsasangkot ng pagdidisenyo ng isang simpleng circuit gamit ang 74LS32, na kinumpleto ng mga pull-down resistors upang matiyak na ang mga input ay mananatiling mababa kapag ang mga pushbuttons ay hindi pinindot.Kapag ang isang pindutan ay nakikibahagi, inililipat nito ang input sa isang mataas na estado, pag -on sa isang LED na nakakabit sa output.Ang mga mahahalagang sangkap para sa naturang pag -aayos ay sumasaklaw sa 74LS32 IC, isang LED, resistors, at pushbuttons.Ang figure sa ibaba ay nagpapakita ng isang praktikal na pag-setup ng circuit gamit ang isang 74LS32 o GATE IC, na nagtatampok ng mga pull-down resistors, pushbuttons upang makontrol ang mga estado ng pag-input, at isang LED na nag-iilaw kapag mataas ang input.

74LS32 Circuit
• Madaling nakikipag -ugnay sa iba't ibang mga pamilya ng lohika (hal., TTL at CMO).
• Sinusuportahan ang mga halo-halong kapaligiran at makinis na mga paglilipat sa pagitan ng mas matanda at mas bagong teknolohiya.
• Friendly sa badyet, angkop para sa mga proyekto na sensitibo sa gastos.
• Maaasahan sa mahabang panahon, binabawasan ang mga gastos sa pagpapanatili at kapalit.
• Tamang -tama para sa mga sistema ng legacy at napapanatiling disenyo na may pinalawig na lifecycles.
• Simple upang ipatupad, kahit na para sa mga nagsisimula.
• Hinihikayat ang eksperimento at mabilis na prototyping.
• Nababaluktot para magamit sa mga kumplikadong sistema tulad ng pagproseso ng signal, control system, at mga makabagong teknolohiya.
74HC32, 74HCT32, 74lvc32, 74AC32, 74als32, 74f32, 74C32, 74LS00, 74LS08, 74LS02, 74LS04, 74HCT04.
Ang quad o gate sa loob ng 74LS32 ay bumubuo ng isang core sa pagtatayo ng mga pangunahing circuit circuit.Natagpuan nito ang lugar nito sa disenyo ng mga multiplexer at decoder at aktibong nag -aambag sa pagpapahusay ng mga proseso sa mga digital na pagproseso ng signal at mga sistema ng networking.
Kapag naka -embed sa mga control circuit, sinusuportahan ng 74LS32 ang pagsasama ng mga awtomatikong tugon, pagdaragdag ng mga layer ng kakayahang umangkop at kawastuhan sa mga system.Sa mga computer system, ang mga pantulong sa gate sa paghawak ng pagtuturo at lohikal na paggawa ng desisyon, na mabuti para sa pagpapatupad ng programa ng likido.Ang kakayahan nito upang pamahalaan ang maraming mga signal nang sabay -sabay na i -highlight ang kahalagahan nito sa arkitektura ng computer.
Ang pag -abot ng 74LS32 ay umaabot sa pang -araw -araw na mga elektronikong consumer tulad ng mga doorbells at mga gadget sa kusina, kung saan ito ay gumaganap ng isang bahagi sa pagpapagaan ng pakikipag -ugnayan at pagpapahusay ng mga oras ng pagtugon ng aparato.Ang mga pintuang ito ay tumutulong sa pamamahala ng mga pagkakasunud-sunod ng gawain na matiyak ang praktikal na pag-andar sa pang-araw-araw na paggamit ng elektronika.Sa pamamagitan ng paggamit ng mga sangkap na ito, ang mga nasasalat na pagpapabuti sa kasiyahan at tibay ng produkto ay maaaring maisakatuparan.Ang isang solidong pagkakahawak ng mga circuit na ito ay nagpapadali sa pagbuo ng mas palakaibigan at mahusay na mga produktong elektronik.


Ang 74LS32 Integrated Circuit ay isang pangunahing manlalaro sa mundo ng Digital Electronics.Ito ay may apat na 2-input o mga pintuan, na ginagawa itong isang madaling gamiting tool para sa pagbuo ng lahat ng mga uri ng mga digital system, mula sa mga simpleng gadget hanggang sa mga advanced na computer.Ang disenyo nito ay ginagawang madali upang kumonekta sa iba't ibang mga teknolohiya, at gumagana ito nang maaasahan sa isang malawak na hanay ng mga aplikasyon.Ang maliit na chip na ito ay nagpapakita kung gaano kahalaga ang pangunahing mga gate ng lohika sa pagmamaneho ng modernong teknolohiya pasulong.
Mangyaring magpadala ng isang pagtatanong, tutugon kami kaagad.
Ang 74LS32 ay integral sa pagbuo ng mga kumplikadong digital circuit, tulad ng mga encoder, decoder, multiplexer, at mga yunit ng lohika ng aritmetika.Ang mga ito o pintuan ay mapadali ang lohikal na paggawa ng desisyon sa mga digital system, na nagpapahintulot sa maayos na pagpapatupad ng mga pag-andar ng lohika.
Ang 74LS32 ay nakapaloob sa isang 14-pin dual in-line package na may apat na magkahiwalay na 2-input o pintuan.Sinusuportahan ng disenyo na ito ang mahusay na paggana sa loob ng isang saklaw ng boltahe na 2.0V hanggang 6.0V.Ang mastery ng mga pagsasaayos ng PIN at ang kanilang pag -optimize sa disenyo ng circuit ay maaaring mapalakas ang pagganap at pagiging maaasahan, na nakahanay sa pagnanais para sa matatag at madaling maunawaan na mga magkakaugnay na sistema.
Ang 74LS32 ay tinukoy bilang isang dual input o gate, na gumagana sa digital na lohika sa pamamagitan ng pag -output ng isang mataas na antas ng lohika kung hindi bababa sa isang input ay mataas.Ang kakayahang ito ay nagtatampok ng papel nito sa paggawa ng desisyon sa paggawa at pagproseso ng signal sa loob ng mga digital na sistema, na sumasalamin sa pagkahilig para sa kalinawan at pagkakasunud-sunod sa disenyo ng logic circuit batay sa mga prinsipyo ng lohika ng Boolean.
Ang integrated circuit na ito ay may kasamang apat na indibidwal o pintuan.Ang iba't ibang ito ay nagbibigay ng kakayahang magamit upang maisagawa ang iba't ibang mga operasyon ng lohika sa loob ng isang solong IC, na -optimize ang puwang at mga mapagkukunan sa electronics, isang mahusay na aspeto sa pagtugis ng mga miniaturizing kontemporaryong aparato.
Ang "Quad" ay nagpapahiwatig na ang IC ay binubuo ng apat na magkaparehong 2-input gate.Bagaman ang orihinal na teksto ay nagkakamali na sumangguni sa mga pintuang NAND, ang 74LS32 ay binubuo ng o mga pintuan.Ang mga pintuang ito ay perpekto para sa pagsasama -sama ng maraming mga signal, pagpayaman ng disenyo ng digital circuit kasama ang kanilang madaling iakma at kadalian ng pagsasama, na sumasalamin sa kapasidad para sa talino sa paglikha at pagbabago.
sa 2024/11/24
sa 2024/11/23
sa 8000/04/18 147757
sa 2000/04/18 111935
sa 1600/04/18 111349
sa 0400/04/18 83719
sa 1970/01/1 79508
sa 1970/01/1 66904
sa 1970/01/1 63028
sa 1970/01/1 63012
sa 1970/01/1 54081
sa 1970/01/1 52122